|
Fig. 2. Validation of endoderm-enriched transcripts. (A) At stage 11, RNA was isolated from animal cap ectoderm (An), endoderm-enriched vegetal tissue (Veg) and mesendoderm enriched equatorial tissue (Eq), and assayed by RT-PCR to validate the expression profile of endoderm-enriched transcripts. The black histogram shows relative normalized expression from the array and the grey histograms show the relative expression levels in RT-PCR normalized to the loading control, ODC. Sox17α, Xbra and Epidermal keratin (Epi-K) are positive controls for the dissections. Fifty-one out of 54 genes were confirmed to have vegetal expression that was three times greater than animal cap expression (see Table S4 in the supplementary material) and 12 representative genes are shown [Xl.10408, Xl.13381, Xl.14891, Xl.15171, Xl.16410, Xl.16875 (Mixer-b), Xl.2410, Xl.2554, Xl.4709, Xl.4935, Xl.5999, Xl.8924 (gap junction subunit 6)]. (B) In situ hybridization to bisected gastrula with probes to the indicated genes validates their endoderm-enriched expression. Xl.1191 and Xl.15054 are not detected until neurula stage (st15). |
|
Fig. 1. Endoderm-enriched transcripts identified by microarray analysis. (A) The spatial expression profile of 276 endoderm-enriched sequences (264 genes), based on microarray analysis, in different regions of the stage 11 gastrula. The average intensity, normalized to stage 11 whole embryo is shown on a log scale. The diagrams below the graph indicate the different regions of the embryo. An, animal cap ectoderm; Veg, endoderm-enriched vegetal tissue; Eq, mesendoderm-enriched equatorial tissue; We, whole embryo stage 11. (B) The pie diagram indicates the predicted functions on the endoderm-enriched genes based on NCBI Unigene annotation, GO ontogeny and blast searches. |
|
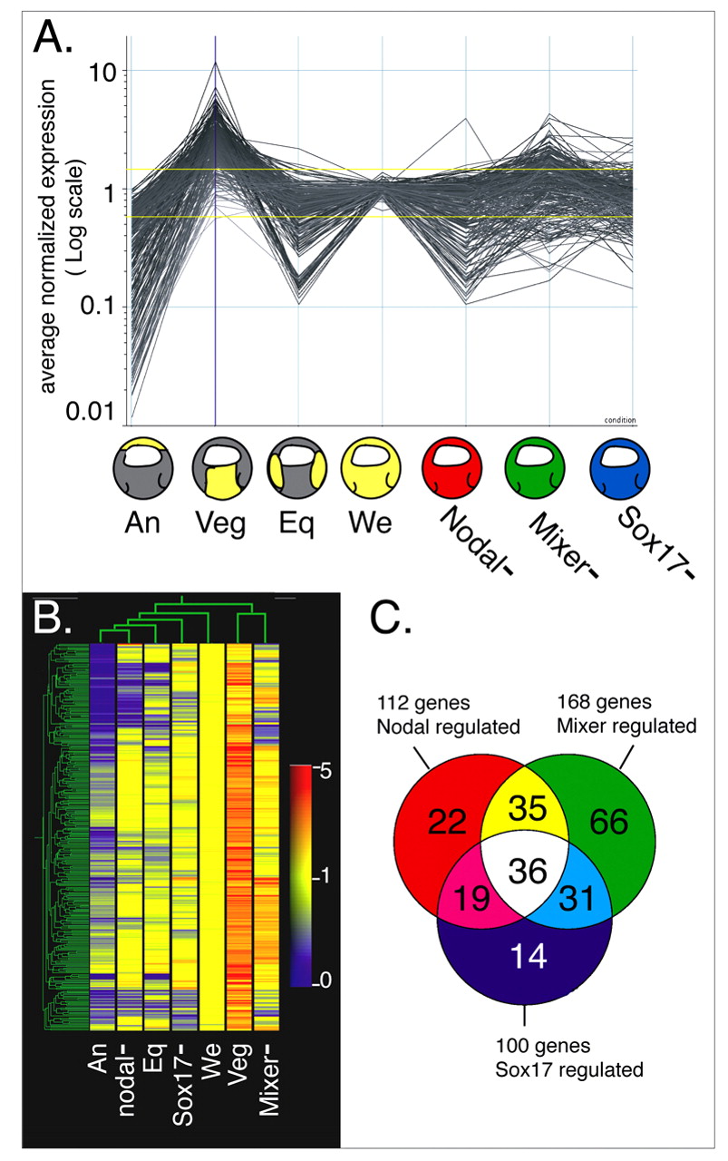
Fig. 3. Regulation of endoderm genes by Nodal proteins, Mixer and Sox17. (A) The expression of the 301 endoderm-enriched sequences was determined by microarray analysis at stage 11 in three experimental conditions. (1) Nodal-, embryos where nodal signaling was inhibited by injection of Cerberus-S RNA (1 ng/embryo). (2) Mixer-, embryos injected with Mixer antisense morpholino oligos (40 ng/embryo). (3) Sox17-, embryos injected with antisense morpholino oligos to Sox17α1 + Sox17α2 + Sox17β (20 ng each/embryo). The average intensity, normalized to stage 11 whole embryo (We) is shown on a log scale. An, animal cap ectoderm; Veg, endoderm enriched vegetal tissue; Eq, mesendoderm enriched equatorial tissue. The yellow lines indicate the 1.4-fold change threshold from the control. (B) Hierarchical clustering indicates which conditions have the most similar expression profiles. Low expression is indicated in blue and high expression in red. A transcript was considered `regulated' in a given condition if its expression was more than 1.4-fold changed from whole embryo control. (C) The Venn diagram shows that based on this 1.4-fold criteria, 112/301 endoderm transcripts are Nodal regulated, 168/301 are Mixer regulated and 100/301 are Sox17 regulated, with a total of 223/301 endoderm transcripts that are regulated by either Nodal proteins Mixer or Sox17. Only 36/301 of transcripts (white) are regulated in a manner consistent with the simple linear model of endoderm development. |
|
Fig. 4. Expression of known zygotic endoderm regulators in Nodal-, Mixer- and Sox17- embryos. The expression of the known endoderm regulators Xnr1, Xnr2, Xnr4, Mix1, Mix2, Mixer, Bix1, Bix2, Bix3, Bix4, Gata4, Gata5, Gata6, Sox17α, Sox17β, Edd and Hnf1β from (A) the microarray and (B) real-time RT-PCR validation was determined from Nodal- (Cerberus-S injected 1 ng/embryo), Mixer- (Mixer morpholino injected 40 ng/embryo) and Sox17- (Sox17α1+α2+β morpholino injected 20 ng each/embryo) embryos at stage 11. Both the array data and RT-PCR is plotted on a log scale. Changes in expression less than 1.4-fold up or down from the control are within the horizontal yellow bar. From these and the validation of more than 40 other genes changes in 1.4-fold were considered robust and were validated in over 75% of the cases. |
|
Fig. 5. Functional analysis of hierarchical relationships between zygotic endoderm regulators. (A) At the two-cell stage, embryos were injected with either Cerb-S RNA to inhibit Nodal signaling (1 ng) or antisense morpholino oligos to Sox17α1+α2+β (Sox17-MO; 20 ng each). Some Cerb-S and Sox17-MO injected embryos were then injected with XtSox17β RNA (from Xenopus tropicalis and resistant to the Sox17-MOs; 10-100 pg), Mixer RNA (50-500 pg) or Gata6 RNA (50-100 pg). A range of rescue RNA doses was used and the lowest does that gave a reproducible rescue is shown. At stage 11, RNA from the embryos was assayed by real time RT-PCR for expression of Bix1, Bix2, Bix4, Gata4, Gata5, Gata6, Edd, Foxa1, Xnr4, Sox17α, Sox17β, Mixer and Foxa2. Relative expression normalized to ODC is shown and the expression level in control gastrula was set to 1.0. This experiment was repeated three times and a representative example is shown. (B) These results, along with previously published reports, support the indicated regulatory relationships, which were previously not described in the existing models of endoderm development. Foxa2 (Ruiz i Altaba et al., 1993) is not present on the Affymetrix Xenopus chip and is distinct from Pintallavis (Ruiz i Altaba and Jessell, 1992) or XFKH1 (Dirksen and Jamrich, 1992), which are Foxa4a and Foxa4b, respectively (Kaestner et al., 2000). |
|
Fig. 6. Novel modes of endoderm gene regulation. (A-O) Each of the 301 endoderm-enriched transcripts was placed in a category based on how it was regulated in Nodal- (N), Mixer- (M) and Sox17- (S) embryos, based on the criteria of 1.4-fold change in expression levels relative to stage 11 control embryo. Genes downregulated more than 1.4-fold in Nodal-, Mixer- or Sox17- embryos were classified as positively regulated by Nodal proteins (+N), Mixer (+M) or Sox17 (+S), respectively. Genes upregulated more than 1.4-fold in Nodal-, Mixer- or Sox17- embryos were classified as negatively regulated (-), i.e. normally repressed, by Nodal proteins (-N), Mixer (-M) or Sox17 (-S), respectively. Genes with less than a 1.4-fold change in expression levels relative to controls were considered to be `not obviously regulated' by Nodal proteins (0N), Mixer (0M) or Sox17 (0S), respectively. The number of genes in each category is indicated in red. The simple linear model of endoderm development predicts only coordinate positive regulation by Nodal proteins, Mixer and Sox17 (A, blue box). The endoderm-enriched transcriptome is complex and can be classified into 19 different categories. A, animal cap; V, vegetal region; E, equatorial region; W, whole embryo. |
|
Fig. 7. Testing novel modes of endoderm gene regulation predicted by array analysis. (A-H) At the two-cell stage, embryos were injected with either Cerb-S RNA to inhibit nodal signaling (1 ng), antisense morpholino oligos to Sox17α1+α2+β (Sox17-MO; 20 ng each) or Mixer antisense morpholino oligos (40 ng/embryos). Some Cerb-S-injected embryos were subsequently injected with XtSox17β RNA (10-100 pg), Mixer RNA (50-500 pg) or Gata6 RNA (50-100 pg) to rescue target gene expression. A range of rescue RNA doses was used and the lowest does that gave a reproducible rescue is shown. At stage 11, RNA from the resulting embryos was assayed by real-time RT-PCR for the expression of the indicated transcripts. Relative expression normalized to ODC is shown and the expression level in control gastrula was set to 1.0. Each experiment was repeated at least twice and a representative experiment is shown. Potential regulatory pathways are shown for each class of regulation (right). |