Click here to close
Hello! We notice that you are using Internet Explorer, which is not supported by Xenbase and may cause the site to display incorrectly.
We suggest using a current version of Chrome,
FireFox, or Safari.
???displayArticle.abstract???
BACKGROUND: TATA-box-binding protein 2 (TBP2/TRF3) is a vertebrate-specific paralog of TBP that shares with TBP a highly conserved carboxy-terminal domain and the ability to bind the TATA box. TBP2 is highly expressed in oocytes whereas TBP is more abundant in embryos.
RESULTS: We find that TBP2 is proteolytically degraded upon meiotic maturation; after germinal vesicle breakdown relatively low levels of TBP2 expression persist. Furthermore, TBP2 localizes to the transcriptionally active loops of lampbrush chromosomes and is recruited to a number of injected promoters in oocyte nuclei. Using an altered binding specificity mutant reporter system we show that TBP2 promotes RNA polymerase II transcription in vivo. Intriguingly, TBP, which in oocytes is undetectable at the protein level, can functionally replace TBP2 when ectopically expressed in oocytes, showing that switching of initiation factors can be driven by changes in their expression. Proteolytic degradation of TBP2 is not required for repression of transcription during meiotic maturation, suggesting a redundant role in this repression or a role in initiation factor switching between oocytes and embryos.
CONCLUSION: The expression and transcriptional activity of TBP2 in oocytes show that TBP2 is the predominant initiation factor in oocytes, which is substituted by TBP on a subset of promoters in embryos as a result of proteolytic degradation of TBP2 during meiotic maturation.
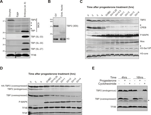
Figure 1. TBP2 is actively down regulated upon meiotic maturation. (A) Western blot analysis of TBP expression in oocytes, eggs and late blastula (stage 9) embryos with four different antibodies; 58C9, SL27, SL30 and SL33. Asterisk indicates non-specific bands. (B) Western blot analysis of TBP2 expression in oocyte germinal vesicles and embryonic nuclei with a TBP2-specific monoclonal antibody 3E6. (C) Stage VI Xenopus oocytes were incubated in MBSH buffer containing 1 μg/ml progesterone. Batches of 15 oocytes were collected at indicated time intervals and analyzed by western blotting. (D) Stage VI Xenopus oocytes injected with TBP and HA-TBP2 mRNA were incubated in MBSH buffer containing 1 μg/ml progesterone. Batches of 15 oocytes were collected at indicated time intervals and analyzed by western blotting. (E) Oocytes expressing exogenous TBP were treated with either progesterone (1 μg/ml) or cycloheximide (15 μg/ml). Batches of 15 oocytes were collected 4 hr and 16 hr after the treatment and analyzed by western blotting. Asterisk indicates non-specific bands.
Figure 2. TBP2 is recruited to transcriptionally active loops of lampbrush chromosomes. Germinal vesical (GV) spreads were probed with TBP2 specific antibodies 1G6 (top panel) and 3E6 (bottom panel) as described in Methods. The inset shows a magnified chromosomal loop. Cajal bodies (CB) and B-snurposomes (BS) are indicated.
Figure 3. TBP2 is associated with active promoters in oocytes. (A) Chromatin immunoprecipitation (ChIP) assay on germinal vesical (GV)-injected promoters and endogenous 5S rRNA promoters using TBP2 and pol-II antibodies. Enrichment is the signal relative to background which in this case is the ChIP recovery from a non-promoter region (intron construct). (B) ChIP assay on GV-injected pol-II promoters and endogenous 5S rRNA promoter from oocytes injected with HA-TBP2 mRNA. Enrichment is the signal relative to background which in this case is the ChIP signal from oocytes not expressing HA-TBP2 but injected with the same promoter construct. Error bars in (A) and (B) represent the standard error of the mean from three independent experiments.
Figure 4. Both TBP and TBP2 can promote transcription from TATA box containing promoters. (A) EMSA showing the binding of in vitro translated wild-type and abs-mutant TBP and TBP2 to a wild-type and a mutant TATA box probe. (B) A scheme of the experiment shown in (C) is presented. TBP-abs or TBP2-abs mRNA was injected into stage VI oocytes. After 4 hr oocytes were injected with either wild type or TGTA mutant hsp-70 promoter. pCMV-CAT was injected as an internal control. (C) Primer extension was performed to determine the expression from the hsp70 (hsp-70) and CMV promoter (CMV). Ctrl: RNA from un-injected oocytes. The bar graph shows the quantification of transcription signal from hsp-70 promoter normalized with that from CMV. The error bars represent standard error of mean from three independent experiments. (D) Western blot analysis of TBP2-wt, TBP-abs and TBP2-abs expression in oocytes for the experiment in (C). (E) Expression from the ZFP36L2 promoter with regular or mutant TATA box in the presence of TBP and TBP2 abs-mutants was analyzed by primer extension. The bar graph shows the quantification of transcription signal from ZFP36L2 promoter normalized with that from CMV from two independent experiments. (F) Western blot analysis of TBP-abs and TBP2-abs expression in oocytes for the experiment in (E). (G) Chromatin immunoprecipitation (ChIP) assay on germinal vesical-injected promoters from oocytes injected with HA-TBP or HA-TBP2 mRNA. Enrichment is the signal relative to the ChIP signal from oocytes not expressing HA-tagged protein.
Figure 5. Transcription repression occurs in the presence of abundant TBP2. (A) A scheme of the experiment shown in (B) is presented. Either 2 ng or 4 ng of TBP2 mRNA was injected into stage VI oocytes. After a delay of 12 hr oocytes were injected in the nucleus with 1.0 ng of hsp70 and 0.5 ng of Cyr61 promoter constructs either with or without 18 ng of competitor DNA. One hour after the nuclear injections oocytes were divided into two groups. One group was treated with progesterone (final concentration 2 μg/ml). After a further incubation of 12 hr groups of 20 healthy oocytes were collected for RNA and protein analysis. (B) For transcription analysis, a primer extension was performed as described in Methods. The positions of accurately initiated transcripts from the hsp70 (hsp-70) and Cyr61 promoter (Cyr61) are indicated. The conditions used for each lane are described below the gel, and at the bottom expression of TBP2 has been shown for the corresponding lane. Phospho-MAPK was used as a marker for maturation while TFIIF served as a loading control.
Figure 6. TBP2 degradation takes place after the establishment of transcriptional shut down. (A) A scheme of the experiment shown in (B) is presented. Oocyte nuclei were injected with 0.6 ng of hsp70 and 0.3 ng of Cyr61 promoter constructs. After a delay of 12 hr oocytes were divided into two groups and one group was treated with progesterone (final concentration 2 μg/ml). Oocytes were synchronized at germinal vesicle breakdown (GVBD). Some were processed immediately for chromatin immunoprecipitation (ChIP) and immunoblotting along with control oocytes (not treated with progesterone) whereas others were analyzed 5 hr after GVBD. (B) Recruitment of pol-II (upper graph) and TBP2 (lower graph) to hsp70 and Cyr61 promoters in control oocytes versus oocytes at GVBD and 5 hr after GVBD was assayed by ChIP. Below the graphs expression of TBP2 has been shown corresponding to each sample. TFIIF served as a loading control.
Figure 7. A model of the regulation of TATA-box binding proteins during early stages of embryogenesis. Oocytes express TBP2 which is involved in initiation of transcription. Upon meiotic maturation, global repression of transcription is established and TBP2 is actively degraded. During early cleavages after fertilization, maternal stores of TBP mRNA are translated [15] and by the mid-blastula transition (MBT) both TBP and residual TBP2 contribute to zygotic transcription [8,9].
Bártfai,
TBP2, a vertebrate-specific member of the TBP family, is required in embryonic development of zebrafish.
2004, Pubmed
Bártfai,
TBP2, a vertebrate-specific member of the TBP family, is required in embryonic development of zebrafish.
2004,
Pubmed Bush,
Variations in intracellular levels of TATA binding protein can affect specific genes by different mechanisms.
2008,
Pubmed Crowley,
A new factor related to TATA-binding protein has highly restricted expression patterns in Drosophila.
1993,
Pubmed Dantonel,
The TBP-like factor: an alternative transcription factor in metazoa?
1999,
Pubmed Deato,
MyoD targets TAF3/TRF3 to activate myogenin transcription.
2008,
Pubmed Deato,
Switching of the core transcription machinery during myogenesis.
2007,
Pubmed DeJong,
Basic mechanisms for the control of germ cell gene expression.
2006,
Pubmed Gall,
Assembly of the nuclear transcription and processing machinery: Cajal bodies (coiled bodies) and transcriptosomes.
1999,
Pubmed
,
Xenbase Gall,
Structure in the amphibian germinal vesicle.
2004,
Pubmed
,
Xenbase Gazdag,
Analysis of TATA-binding protein 2 (TBP2) and TBP expression suggests different roles for the two proteins in regulation of gene expression during oogenesis and early mouse development.
2007,
Pubmed Haccard,
Oocyte maturation, Mos and cyclins--a matter of synthesis: two functionally redundant ways to induce meiotic maturation.
2006,
Pubmed Hart,
Initiation of zebrafish haematopoiesis by the TATA-box-binding protein-related factor Trf3.
2007,
Pubmed
,
Xenbase Hochheimer,
Diversified transcription initiation complexes expand promoter selectivity and tissue-specific gene expression.
2003,
Pubmed Jacobi,
TBP paralogs accommodate metazoan- and vertebrate-specific developmental gene regulation.
2007,
Pubmed
,
Xenbase Jallow,
Specialized and redundant roles of TBP and a vertebrate-specific TBP paralog in embryonic gene regulation in Xenopus.
2004,
Pubmed
,
Xenbase Jamrich,
Transcription of repetitive sequences on Xenopus lampbrush chromosomes.
1983,
Pubmed
,
Xenbase Juven-Gershon,
Caudal, a key developmental regulator, is a DPE-specific transcriptional factor.
2008,
Pubmed Kass,
DNA methylation directs a time-dependent repression of transcription initiation.
1997,
Pubmed
,
Xenbase Landsberger,
Role of chromatin and Xenopus laevis heat shock transcription factor in regulation of transcription from the X. laevis hsp70 promoter in vivo.
1995,
Pubmed
,
Xenbase Landsberger,
Chromatin and transcriptional activity in early Xenopus development.
1995,
Pubmed
,
Xenbase Maldonado,
Factors involved in specific transcription by mammalian RNA polymerase II: role of transcription factors IIA, IID, and IIB during formation of a transcription-competent complex.
1990,
Pubmed Martianov,
RNA polymerase II transcription in murine cells lacking the TATA binding protein.
2002,
Pubmed Mitsiou,
TAC, a TBP-sans-TAFs complex containing the unprocessed TFIIAalphabeta precursor and the TFIIAgamma subunit.
2000,
Pubmed Müller,
TBP is not universally required for zygotic RNA polymerase II transcription in zebrafish.
2001,
Pubmed Persengiev,
TRF3, a TATA-box-binding protein-related factor, is vertebrate-specific and widely expressed.
2003,
Pubmed Prioleau,
Competition between chromatin and transcription complex assembly regulates gene expression during early development.
1994,
Pubmed
,
Xenbase Reina,
On a roll for new TRF targets.
2007,
Pubmed
,
Xenbase Ruppert,
Monoclonal antibodies directed against the amino-terminal domain of human TBP cross-react with TBP from other species.
1996,
Pubmed Strubin,
Yeast and human TFIID with altered DNA-binding specificity for TATA elements.
1992,
Pubmed Veenstra,
Gene-selective developmental roles of general transcription factors.
2001,
Pubmed
,
Xenbase Veenstra,
Distinct roles for TBP and TBP-like factor in early embryonic gene transcription in Xenopus.
2000,
Pubmed
,
Xenbase Veenstra,
Translation of maternal TATA-binding protein mRNA potentiates basal but not activated transcription in Xenopus embryos at the midblastula transition.
1999,
Pubmed
,
Xenbase Xiao,
Developmental and cell type-specific regulation of core promoter transcription factors in germ cells of frogs and mice.
2006,
Pubmed
,
Xenbase