|
Fig. 1. Transient expression of components of the HA pathway during tail regeneration in Xenopus tadpoles. (A,B) Semi-quantitative RT-PCR analysis of the expression level of HA pathway components during tail regeneration of tadpoles amputated at stage (A) 48/50 and (B) 41/42. The levels of mRNA for HAS2, Hyal-2, CD44, RHAMM, collagen type II (Coll II) and syndecan1 (Syn1) were evaluated using specific primers. EF1α was used as loading control. (C-Y) In situ hybridization analyses of HA pathway components from tadpoles amputated at stage (C-Q) 48/50 and (R-Y) 41/42. Tails from 1 (C,H,M,R,V), 2 (D,I,N,S,W), 3 (E,J,O,T,X) and 4 (F,K,P,U,Y) dpa were processed for in situ hybridization with the indicated riboprobes. (G,L,Q) Sagittal sections of the most posterior part of regenerating tails at 3 dpa. Arrowheads, amputation plane; arrow, mesenchymal cells; NC, notochord. Scale bar: 200 μm. |
|
Fig. 2. HA levels increase during the first day of tail regeneration. (A-D) Tadpoles at stage 41/42 were amputated and fixed immediately (A), at 1 (B,C,E) or 2 (D,F) dpa. Sections were stained for bHABP (green) and nuclei (red) and analyzed by confocal microscopy. Insets show a higher magnification of the framed area. The arrow and arrowhead point to the presence of HA in the mesenchymal cells and the terminal ampulla, respectively. For experiment in panel B sections were also incubated with an excess of HA to demonstrate specificity of HA staining. (E,F) Effect of 4-Mu in HA levels. Tadpoles at stage 41/42 were amputated, incubated with 4-Mu 150 μM for 24 h and fixed at 1 (E) and 2 (F) dpa and stained for HA as above. Note the reduction in HA levels at 1 dpa. Scale bars: 50μ m. |
|
Fig. 3. 4-Methylumbelliferone blocks tail regeneration in a specific and time-dependent manner. (A,B) Tadpoles at stage 41/42 (A) or 49/50 (B) were amputated and incubated during the first 24 or 48 hpa with 4-Mu, respectively. After removal of the chemical tails were allowed to regenerate and regeneration assessed by tail external appearance under the stereoscope. Regeneration percentage (white bars) and score of regeneration (black bars) are depicted. (C-F) Morphological appearance of regenerating tadpoles incubated with 4-Mu. (C) Control and (D) 4-Mu treated tadpoles were allowed to regenerate for 6 days and their external appearance was evaluated. (E) Control and (F) 4-Mu treated regenerating tails were fixed at 2 dpa and stained with Hematoxylin/Safranin. The terminal ampulla (asterisk), immature notochord (arrow) and mesenchymal cells (arrowhead) are indicated. (G) 4-Mu effect is specific. Amputated tails were incubated during the first day with 200 μM 4-Mu and equimolar amounts of UDP-GlcUA. (H) Semi-quantitative RT-PCR analysis of the expression levels of signaling pathway components at 2 dpa. Amputated tadpoles were incubated during the first 24 hours with or without 200 μM 4-Mu. (I) Time-dependent effect of 4-Mu. Tails from stage 41/42 tadpoles were amputated, incubated during different time windows with 150 μM 4-Mu and allowed to regenerate up to 6 dpa. The numbers on top of each bar correspond to the number of tadpoles analyzed for each experimental point. Scale bars: 500 μm in C,D; 200 μm in E,F. *P<0.05; **P<0.01; ***P<0.001. |
|
Fig. 4. HAS2 and dnCD44 F0 transgenic tadpoles have reduced levels of tail regeneration. (A-D) HAS2 (A,B) and dnCD44 F0 (C,D) transgenic tadpoles were prepared. (A,C) Levels of transgene expression were evaluated by in situ hybridization in EGFP-positive tails from tadpoles amputated and fixed 16 hours after heat shock. (B,D) Efficiency of regeneration was evaluated and compared to EGFP F0 transgenics that were also heat shocked. White bars, percentage of regeneration; black bars, score of regeneration). The numbers on top of each bar correspond to the number of tadpoles analyzed for each experimental point. All EGFP-positive tadpoles were considered for these experiments. The results shown are representative of three independent experiments. *P<0.05; **P<0.01; ***P<0.001. (E-J) HS-EGFP (E,F) or HS-EGFP/HS-HAS2 (G-J) F0 transgenic tadpoles were prepared and heat shocked 16 hours before amputation; EGFP-positive tadpoles were selected, heat shocked again at 8 hpa and fixed at 2 dpa. Nuclear DNA was stained with TOTO3 (red) and analyzed by confocal microscopy. Panels E,G and I show the red channel (nuclei) and panels F, H, J merge image (green: EGFP). Scale bar: 50μ m. |
|
Fig. 5. HA synthesis is required for cell proliferation during tail regeneration. (A-I) Tadpoles at stage 48/50 were amputated and received no treatment (A-C) or were incubated during the first 24 hours with 150 μM 4-Mu (D-F) or 4-Mu during 24 hpa and 200 nM BIO during 48 hpa (G-I). (J-L) Tails were developed by immunohistochemistry in the absence of anti-pH3 antibody. Panels B, E, H and K show only the red channel and C, F I and L the merge of green and red channels from magnifications of the areas framed in panels A, D, G and J. Arrows indicate pH3 staining in cells lining the spinal cord ampulla. Scale bar: 50 μm. |
|
Fig. 6. Inhibition of GSK3β is sufficient to rescue tail regeneration in the presence of 4-Mu. (A) BIO could rescue tail regeneration when HAS activity was inhibited. White bars, percentage of regeneration; black bars, score of regeneration. The numbers on top of each bar correspond to the number of tadpoles analyzed for each experimental point. The results shown are the average of three experiments in different frog batches. (B) HS-dnGSK3β and HS-EGFP F0 transgenic tadpoles were prepared. Tadpoles were heat shocked 16 hours before amputation and 8 and 24 hpa. When indicated tadpoles were incubated with 100 μM 4-Mu during the first 24 hpa and then tails allowed to regenerate for 6 days and the efficiency of regeneration quantitated. *P<0.05; **P<0.01; ***P<0.001. (C-K) Immunohistochemical analysis of regenerated tails. Stage 41/42 tadpoles were amputated and received no treatment (C-E) or incubation with (F-H) 4-Mu during the first 24 hpa or (I-K) 4-Mu during the first 24 hpa and BIO during the first 2 dpa. Tails were allowed to regenerate, fixed at 6 dpa and developed by immunohistochemistry using antibodies against spinal cord (acetylated tubulin) (C,F,I), notochord (MZ15) (D,G,J) and muscle (E,H,K) (12/101). Five to eleven tails were analyzed for each experimental point. Scale bars: 200 μm. (L-Q) Rescue of molecular markers with BIO. Stage 41/42 tadpoles were amputated and received no treatment (L,O) or were incubated with 4-Mu (M,P) or 4-Mu and BIO (N,Q). Tails regenerate until 2 dpa and Msx1 (L-N) or Xbra (O-Q) were detected by in situ hybridization. Scale bars: 500 μm. |
|
Fig. S1. Expression of HAS during tail regeneration. Tails from stage 48/50 X. laevis tadpoles were amputated and allowed to regenerate; RNA was isolated from the distal tip of the regenerating tail at different dpa. The levels of mRNA for HAS1, 2 and 3 were evaluated by semi-quantitative RT-PCR. RNA from stage 27 embryos was used as a positive control and EF1α as loading control. |
|
Fig. S2. Magnification of pH3-positive nuclei in the regenerative bud. Tails were fixed 2 dpa, embedded, sectioned and stained for pH3. Nuclei were labeled with TOTO3. Examination of different nuclei at 100× allowed identification of nuclei at different cell cycle stages (arrows). |
|
Fig. S3. Effect of 4-Mu in BrdU incorporation. Tadpoles at stage 41/42 were amputated, incubated with 200 µM BrdU during 48 hours, fixed and stained for BrdU (green) and DNA (red). (A,B) Controls and (C,D) tadpoles incubated with 150 µM 4-Mu during 24 hpa. White arrowheads indicate the plane of amputation. Scale bar: 50 µm. |
|
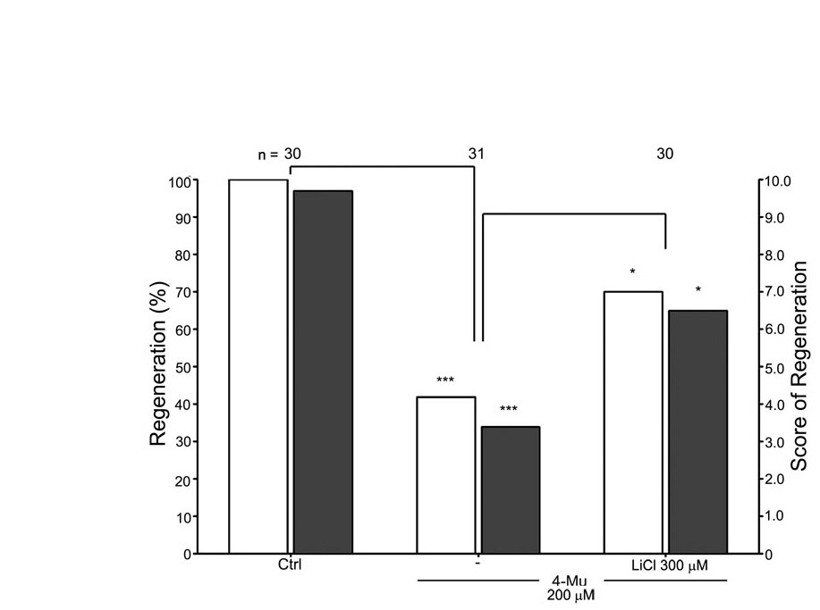
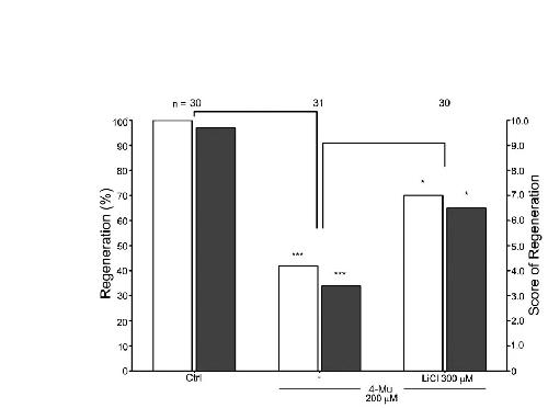
Fig. S4. LiCl is sufficient to rescue diminished tail regeneration in the presence of 4-Mu. Stage 41/42 tadpoles were amputated and incubated with 4-Mu and LiCl for the first 24 and 48 hpa, respectively. After the chemicals were removed, tails were allowed to regenerate for a period of 4 more days. White bars (percentage of regeneration) and black bars (score of regeneration). The numbers on top of each bar correspond to the amount of tadpoles analyzed for each experimental point. The results shown are representative of three experiments in different frog batches. |