XB-ART-40144
PLoS One
2009 Aug 13;48:e6586. doi: 10.1371/journal.pone.0006586.
Show Gene links
Show Anatomy links
Selective interaction of syntaxin 1A with KCNQ2: possible implications for specific modulation of presynaptic activity.
Regev N, Degani-Katzav N, Korngreen A, Etzioni A, Siloni S, Alaimo A, Chikvashvili D, Villarroel A, Attali B, Lotan I.
???displayArticle.abstract???
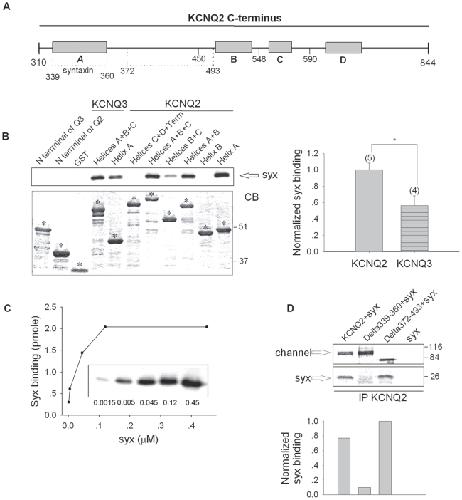
KCNQ2/KCNQ3 channels are the molecular correlates of the neuronal M-channels, which play a major role in the control of neuronal excitability. Notably, they differ from homomeric KCNQ2 channels in their distribution pattern within neurons, with unique expression of KCNQ2 in axons and nerve terminals. Here, combined reciprocal coimmunoprecipitation and two-electrode voltage clamp analyses in Xenopus oocytes revealed a strong association of syntaxin 1A, a major component of the exocytotic SNARE complex, with KCNQ2 homomeric channels resulting in a approximately 2-fold reduction in macroscopic conductance and approximately 2-fold slower activation kinetics. Remarkably, the interaction of KCNQ2/Q3 heteromeric channels with syntaxin 1A was significantly weaker and KCNQ3 homomeric channels were practically resistant to syntaxin 1A. Analysis of different KCNQ2 and KCNQ3 chimeras and deletion mutants combined with in-vitro binding analysis pinpointed a crucial C-terminal syntaxin 1A-association domain in KCNQ2. Pull-down and coimmunoprecipitation analyses in hippocampal and cortical synaptosomes demonstrated a physical interaction of brain KCNQ2 with syntaxin 1A, and confocal immunofluorescence microscopy showed high colocalization of KCNQ2 and syntaxin 1A at presynaptic varicosities. The selective interaction of syntaxin 1A with KCNQ2, combined with a numerical simulation of syntaxin 1A's impact in a firing-neuron model, suggest that syntaxin 1A's interaction is targeted at regulating KCNQ2 channels to fine-tune presynaptic transmitter release, without interfering with the function of KCNQ2/3 channels in neuronal firing frequency adaptation.
???displayArticle.pubmedLink??? 19675672
???displayArticle.pmcLink??? PMC2721677
???displayArticle.link??? PLoS One
Species referenced: Xenopus laevis
Genes referenced: kcnq1 kcnq2 kcnq3 stx1a vamp2
???attribute.lit??? ???displayArticles.show???
References [+] :
Amparan,
Direct interaction of myosin regulatory light chain with the NMDA receptor.
2005, Pubmed
Amparan, Direct interaction of myosin regulatory light chain with the NMDA receptor. 2005, Pubmed
Bennett, SNAREs and the specificity of transport vesicle targeting. 1995, Pubmed
Brown, Regulation of M(Kv7.2/7.3) channels in neurons by PIP(2) and products of PIP(2) hydrolysis: significance for receptor-mediated inhibition. 2007, Pubmed
Brown, M-currents: an update. 1988, Pubmed
Brown, Modulation and genetic identification of the M channel. 2000, Pubmed
Chung, Polarized axonal surface expression of neuronal KCNQ channels is mediated by multiple signals in the KCNQ2 and KCNQ3 C-terminal domains. 2006, Pubmed
Clancy, Pertussis-toxin-sensitive Galpha subunits selectively bind to C-terminal domain of neuronal GIRK channels: evidence for a heterotrimeric G-protein-channel complex. 2005, Pubmed , Xenbase
Colbert, Axonal action-potential initiation and Na+ channel densities in the soma and axon initial segment of subicular pyramidal neurons. 1996, Pubmed
Cooper, M channel KCNQ2 subunits are localized to key sites for control of neuronal network oscillations and synchronization in mouse brain. 2001, Pubmed
Cooper, M-channels: neurological diseases, neuromodulation, and drug development. 2003, Pubmed
Dascal, Calcium channel currents in Xenopus oocytes injected with rat skeletal muscle RNA. 1992, Pubmed , Xenbase
Delmas, Pathways modulating neural KCNQ/M (Kv7) potassium channels. 2005, Pubmed
Destexhe, Mechanisms underlying the synchronizing action of corticothalamic feedback through inhibition of thalamic relay cells. 1998, Pubmed
Devaux, KCNQ2 is a nodal K+ channel. 2004, Pubmed
El Far, Mapping of calmodulin and Gbetagamma binding domains within the C-terminal region of the metabotropic glutamate receptor 7A. 2001, Pubmed
Etxeberria, Calmodulin regulates the trafficking of KCNQ2 potassium channels. 2008, Pubmed
Etxeberria, Three mechanisms underlie KCNQ2/3 heteromeric potassium M-channel potentiation. 2004, Pubmed , Xenbase
Fili, Direct interaction of a brain voltage-gated K+ channel with syntaxin 1A: functional impact on channel gating. 2001, Pubmed , Xenbase
Frei, Interactions of N-terminal and C-terminal parts of the small conductance Ca2+ activated K+ channel, hSK3. 2006, Pubmed
Gamper, Calmodulin mediates Ca2+-dependent modulation of M-type K+ channels. 2003, Pubmed
Gamper, Structural requirements for differential sensitivity of KCNQ K+ channels to modulation by Ca2+/calmodulin. 2005, Pubmed
Ghosh, KCNQ1 assembly and function is blocked by long-QT syndrome mutations that disrupt interaction with calmodulin. 2006, Pubmed , Xenbase
Gu, Kv7/KCNQ/M and HCN/h, but not KCa2/SK channels, contribute to the somatic medium after-hyperpolarization and excitability control in CA1 hippocampal pyramidal cells. 2005, Pubmed
Haitin, The C-terminus of Kv7 channels: a multifunctional module. 2008, Pubmed
Hansen, The KCNQ channel opener retigabine inhibits the activity of mesencephalic dopaminergic systems of the rat. 2006, Pubmed
Hanson, Neurotransmitter release - four years of SNARE complexes. 1997, Pubmed
Hay, SNAREs and NSF in targeted membrane fusion. 1997, Pubmed
Hernandez, A carboxy-terminal inter-helix linker as the site of phosphatidylinositol 4,5-bisphosphate action on Kv7 (M-type) K+ channels. 2008, Pubmed
Hernandez, Regulation of neural KCNQ channels: signalling pathways, structural motifs and functional implications. 2008, Pubmed
Hines, Expanding NEURON's repertoire of mechanisms with NMODL. 2000, Pubmed
Hines, The NEURON simulation environment. 1997, Pubmed
HODGKIN, A quantitative description of membrane current and its application to conduction and excitation in nerve. 1952, Pubmed
Ivanina, Phosphorylation by protein kinase A of RCK1 K+ channels expressed in Xenopus oocytes. 1994, Pubmed , Xenbase
Jentsch, Neuronal KCNQ potassium channels: physiology and role in disease. 2000, Pubmed
Jerng, K+ channel inactivation mediated by the concerted action of the cytoplasmic N- and C-terminal domains. 1997, Pubmed , Xenbase
Ji, SNAP-25, a SNARE protein, inhibits two types of K channels in esophageal smooth muscle. 2002, Pubmed
Jiang, The open pore conformation of potassium channels. 2002, Pubmed
Jing, Fast inactivation of a brain K+ channel composed of Kv1.1 and Kvbeta1.1 subunits modulated by G protein beta gamma subunits. 1999, Pubmed , Xenbase
Jones, Muscarinic and peptidergic excitation of bull-frog sympathetic neurones. 1985, Pubmed
Ju, The Roles of N- and C-terminal determinants in the activation of the Kv2.1 potassium channel. 2003, Pubmed , Xenbase
Kanevsky, Regulation of maximal open probability is a separable function of Ca(v)beta subunit in L-type Ca2+ channel, dependent on NH2 terminus of alpha1C (Ca(v)1.2alpha). 2006, Pubmed , Xenbase
Kang, Syntaxin-1A inhibits cardiac KATP channels by its actions on nucleotide binding folds 1 and 2 of sulfonylurea receptor 2A. 2004, Pubmed
Kobrinsky, Molecular rearrangements of the Kv2.1 potassium channel termini associated with voltage gating. 2006, Pubmed
Lang, Core proteins of the secretory machinery. 2008, Pubmed
Leung, Syntaxin 1A binds to the cytoplasmic C terminus of Kv2.1 to regulate channel gating and trafficking. 2003, Pubmed
Leung, Open form of syntaxin-1A is a more potent inhibitor than wild-type syntaxin-1A of Kv2.1 channels. 2005, Pubmed
Leung, SNAREing voltage-gated K+ and ATP-sensitive K+ channels: tuning beta-cell excitability with syntaxin-1A and other exocytotic proteins. 2007, Pubmed
Levin, Regulation of RCK1 currents with a cAMP analog via enhanced protein synthesis and direct channel phosphorylation. 1995, Pubmed , Xenbase
Levin, Phosphorylation of a K+ channel alpha subunit modulates the inactivation conferred by a beta subunit. Involvement of cytoskeleton. 1996, Pubmed , Xenbase
Levitan, Signaling protein complexes associated with neuronal ion channels. 2006, Pubmed
Li, Regulation of Kv7 (KCNQ) K+ channel open probability by phosphatidylinositol 4,5-bisphosphate. 2005, Pubmed
Li, Molecular assembly of cystic fibrosis transmembrane conductance regulator in plasma membrane. 2004, Pubmed
Li, Macromolecular complexes of cystic fibrosis transmembrane conductance regulator and its interacting partners. 2005, Pubmed
Linial, SNARE proteins--why so many, why so few? 1997, Pubmed
Main, Modulation of KCNQ2/3 potassium channels by the novel anticonvulsant retigabine. 2000, Pubmed , Xenbase
Marrion, Control of M-current. 1997, Pubmed
Martire, M channels containing KCNQ2 subunits modulate norepinephrine, aspartate, and GABA release from hippocampal nerve terminals. 2004, Pubmed
Martire, Involvement of KCNQ2 subunits in [3H]dopamine release triggered by depolarization and pre-synaptic muscarinic receptor activation from rat striatal synaptosomes. 2007, Pubmed
Michaelevski, Modulation of a brain voltage-gated K+ channel by syntaxin 1A requires the physical interaction of Gbetagamma with the channel. 2002, Pubmed , Xenbase
Michaelevski, Interaction of syntaxin with a single Kv1.1 channel: a possible mechanism for modulating neuronal excitability. 2007, Pubmed , Xenbase
Michaelevski, Direct interaction of target SNAREs with the Kv2.1 channel. Modal regulation of channel activation and inactivation gating. 2003, Pubmed , Xenbase
Mohapatra, Interdomain cytoplasmic interactions govern the intracellular trafficking, gating, and modulation of the Kv2.1 channel. 2008, Pubmed
Pan, A common ankyrin-G-based mechanism retains KCNQ and NaV channels at electrically active domains of the axon. 2006, Pubmed
Peretz, Pre- and postsynaptic activation of M-channels by a novel opener dampens neuronal firing and transmitter release. 2007, Pubmed
Rogawski, KCNQ2/KCNQ3 K+ channels and the molecular pathogenesis of epilepsy: implications for therapy. 2000, Pubmed
Scholle, Effects of Kv1.2 intracellular regions on activation of Kv2.1 channels. 2004, Pubmed , Xenbase
Schroeder, Moderate loss of function of cyclic-AMP-modulated KCNQ2/KCNQ3 K+ channels causes epilepsy. 1998, Pubmed , Xenbase
Schroeder, KCNQ5, a novel potassium channel broadly expressed in brain, mediates M-type currents. 2000, Pubmed
Shamgar, Calmodulin is essential for cardiac IKS channel gating and assembly: impaired function in long-QT mutations. 2006, Pubmed
Singer-Lahat, K+ channel facilitation of exocytosis by dynamic interaction with syntaxin. 2007, Pubmed , Xenbase
Singer-Lahat, Direct interaction of endogenous Kv channels with syntaxin enhances exocytosis by neuroendocrine cells. 2008, Pubmed
Söllner, A protein assembly-disassembly pathway in vitro that may correspond to sequential steps of synaptic vesicle docking, activation, and fusion. 1993, Pubmed
Tang, Identification of common binding sites for calmodulin and inositol 1,4,5-trisphosphate receptors on the carboxyl termini of trp channels. 2001, Pubmed
Tsuk, Kv2.1 channel activation and inactivation is influenced by physical interactions of both syntaxin 1A and the syntaxin 1A/soluble N-ethylmaleimide-sensitive factor-25 (t-SNARE) complex with the C terminus of the channel. 2005, Pubmed , Xenbase
Wang, KCNQ2 and KCNQ3 potassium channel subunits: molecular correlates of the M-channel. 1998, Pubmed , Xenbase
Wen, Calmodulin is an auxiliary subunit of KCNQ2/3 potassium channels. 2002, Pubmed
Wickenden, Retigabine, a novel anti-convulsant, enhances activation of KCNQ2/Q3 potassium channels. 2000, Pubmed
Wiener, The KCNQ1 (Kv7.1) COOH terminus, a multitiered scaffold for subunit assembly and protein interaction. 2008, Pubmed
Wolf-Goldberg, Target soluble N-ethylmaleimide-sensitive factor attachment protein receptors (t-SNAREs) differently regulate activation and inactivation gating of Kv2.2 and Kv2.1: Implications on pancreatic islet cell Kv channels. 2006, Pubmed , Xenbase
Yamakawa, Interaction of syntaxin 1A with the N-terminus of Kv4.2 modulates channel surface expression and gating. 2007, Pubmed , Xenbase
Yue, KCNQ/M channels control spike afterdepolarization and burst generation in hippocampal neurons. 2004, Pubmed
Yue, Proximal persistent Na+ channels drive spike afterdepolarizations and associated bursting in adult CA1 pyramidal cells. 2005, Pubmed
Yue, Axo-somatic and apical dendritic Kv7/M channels differentially regulate the intrinsic excitability of adult rat CA1 pyramidal cells. 2006, Pubmed
Yus-Najera, The identification and characterization of a noncontinuous calmodulin-binding site in noninactivating voltage-dependent KCNQ potassium channels. 2002, Pubmed
Zaika, Angiotensin II regulates neuronal excitability via phosphatidylinositol 4,5-bisphosphate-dependent modulation of Kv7 (M-type) K+ channels. 2006, Pubmed
Zheng, Spectroscopy-based quantitative fluorescence resonance energy transfer analysis. 2006, Pubmed , Xenbase
