Click here to close
Hello! We notice that you are using Internet Explorer, which is not supported by Xenbase and may cause the site to display incorrectly.
We suggest using a current version of Chrome,
FireFox, or Safari.
???displayArticle.abstract???
During neurogenesis in Xenopus, apicobasally polarised superficial and non-polar deep cells take up different fates: deep cells become primary neurons while superficial cells stay as progenitors. It is not known whether the proteins that affect cell polarity also affect cell fate and how membrane polarity information may be transmitted to the nucleus. Here, we examine the role of the polarity components, apically enriched aPKC and basolateral Lgl2, in primary neurogenesis. We report that a membrane-tethered form of aPKC (aPKC-CAAX) suppresses primary neurogenesis and promotes cell proliferation. Unexpectedly, both endogenous aPKC and aPKC-CAAX show some nuclear localisation. A constitutively active aPKC fused to a nuclear localisation signal has the same phenotypic effect as aPKC-CAAX in that it suppresses neurogenesis and enhances proliferation. Conversely, inhibiting endogenous aPKC with a dominant-negative form that is restricted to the nucleus enhances primary neurogenesis. These observations suggest that aPKC has a function in the nucleus that is important for cell fate specification during primary neurogenesis. In a complementary experiment, overexpressing basolateral Lgl2 causes depolarisation and internalisation of superficial cells, which form ectopic neurons when supplemented with a proneural factor. These findings suggest that both aPKC and Lgl2 affect cell fate, but that aPKC is a nuclear determinant itself that might shuttle from the membrane to the nucleus to control cell proliferation and fate; loss of epithelial cell polarity by Lgl2 overexpression changes the position of the cells and is permissive for a change in cell fate.
Fig. 1. The effect of overexpressing aPKC on primary neurogenesis in Xenopus. (A) Schematic representation of the various aPKC constructs used in this work. SV40NLS, nuclear localisation signal from SV40; CAAX, prenylation signal. (B) mRNAs for aPKC (1 ng), aPKC-CT (0.5 ng), aPKC-CAAX (0.25-0.5 ng), NLS-aPKC (1 ng) and NLS-aPKC-CT (0.25-0.5 ng) were injected unilaterally together with lacZ mRNA (0.25 ng) and embryos were analysed by in situ hybridisation for N-tubulin expression. Only aPKC-CAAX and NLS-aPKC-CT showed significant inhibitory effects on primary neurogenesis (arrows). Scale bar: 250 μm.
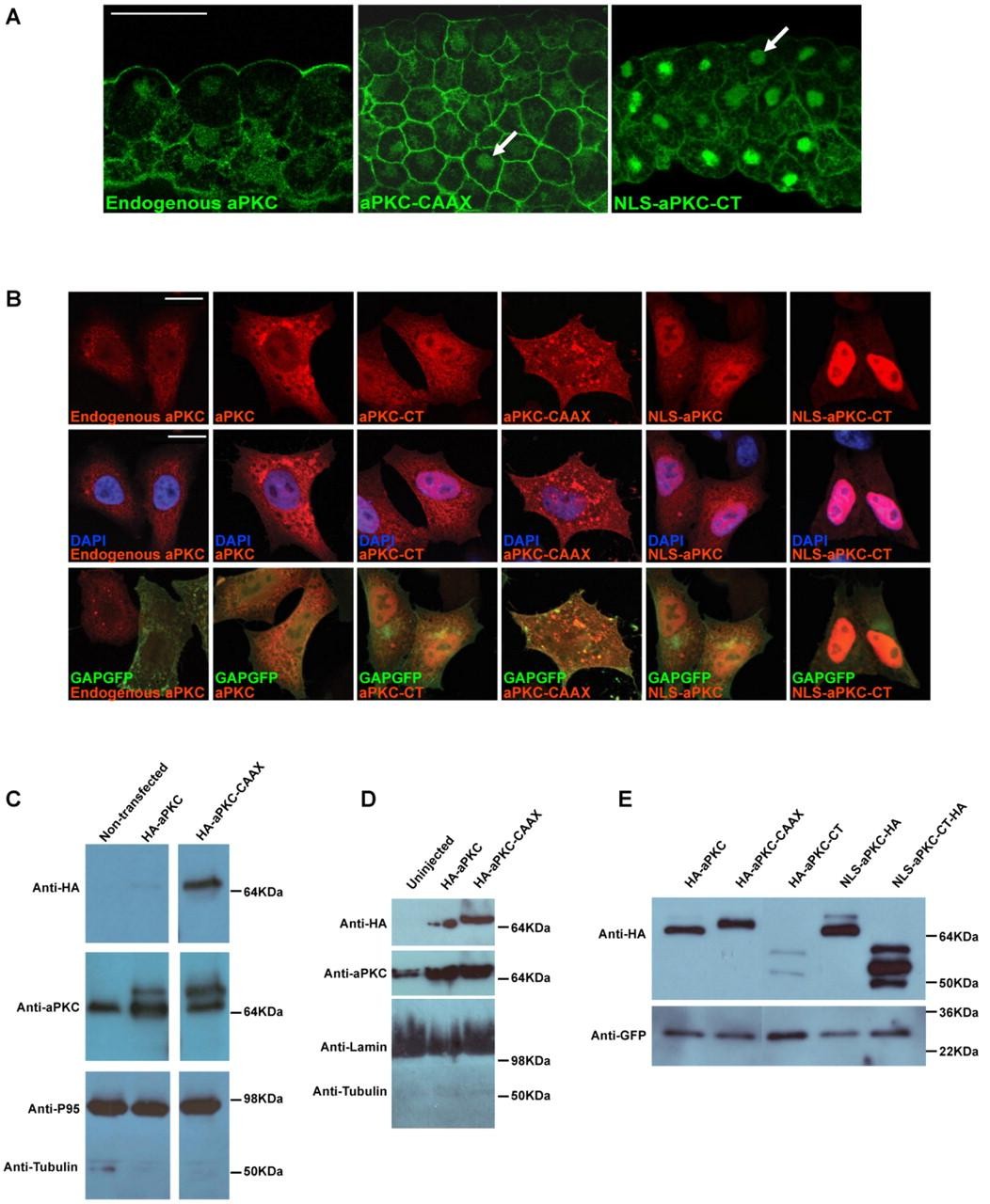
Fig. 2. Subcellular localisation and expression of aPKC constructs. (A) Immunohistochemistry using anti-aPKC antibody (green) on sections showing ectoderm of st.10.5 Xenopus embryos (apical side up) from non-injected control (left) or injection with aPKC-CAAX or NLS-aPKC-CT mRNAs. Arrows indicate nuclear staining. (B) Immunocytochemistry on HeLa cells transfected with the constructs shown and assayed with anti-aPKC (red) and anti-GFP (green) antibodies. Nuclei are blue (DAPI staining). (C) Western blot analysis with nuclear lysates from HeLa cells transfected with HA-tagged constructs as shown and assayed with anti-aPKC and anti-HA-antibodies. Endogenous aPKC shows some nuclear localisation, as shown by the anti-aPKC antibody, but HA-tagged aPKC-CAAX shows greater nuclear accumulation than HA-aPKC, as shown by the anti-HA antibody. P95 and tubulin were used as nuclear and cytoplasmic controls, respectively. (D) Western blot analysis with nuclear lysates from st.10.5 Xenopus embryos injected with HA-tagged constructs as shown and blotted with anti-HA and anti-aPKC antibodies. Both HA-tagged aPKC and aPKC-CAAX show nuclear accumulation. Lamin and tubulin were used as nuclear and cytoplasmic controls, respectively. (E) Expression analysis using whole cell lysates from HeLa cells overexpressing various aPKC constructs as shown. GFP, control for transfection and loading. Scale bars: 50 μm in A; 250 μm in B.
Fig. 3. Effects of overexpressing dominant-negative aPKC contructs on primary neurogenesis. (A) The two dominant-negative forms of aPKC used. (B,C) Xenopus embryos unilaterally injected with either HA-aPKC-NT-CAAX or NLS-aPKC-NT-HA mRNA were processed for (B) immunohistochemistry on sectioned ectoderm using anti-HA (green) and anti-aPKC (red) antibodies, or (C) for in situ hybridisation at st.16 for N-tubulin expression. Whereas HA-aPKC-NT-CAAX showed predominantly cortical staining with weak nuclear localisation, NLS-aPKC-NT-HA showed exclusively nuclear localisation (B). Overexpression of both dominant-negatives enhanced neurogenesis (C). Arrows point to nuclear staining (B), ectopic neurons (C, upper row) and ectopic neurons in superficialneuroectoderm (C, lower row, middle panel inset). Dotted lines (C, lower row) indicate the boundary between ectoderm and mesoderm. N, notochord. Scale bars: 50 μm in B; 1 mm in C, upper row; 500 μm in C, lower row.
Fig. 4. Effects of overexpressing aPKC constructs on expression of superficial and deep layer markers. Whole-mounts and sections of st.16 Xenopus embryos showing in situ hybridisation for (A) the superficial ectodermal marker Uroplakin 1B and (B) the deep ectodermal marker Prothymosin alpha. The dotted line marks the boundary between ectoderm (above) and mesendoderm (below). Both ectodermal layers are thickened following injection of either aPKC-CAAX or NLS-aPKC-CT mRNA. n, total number for embryos analysed. Scale bars: 250 μm.
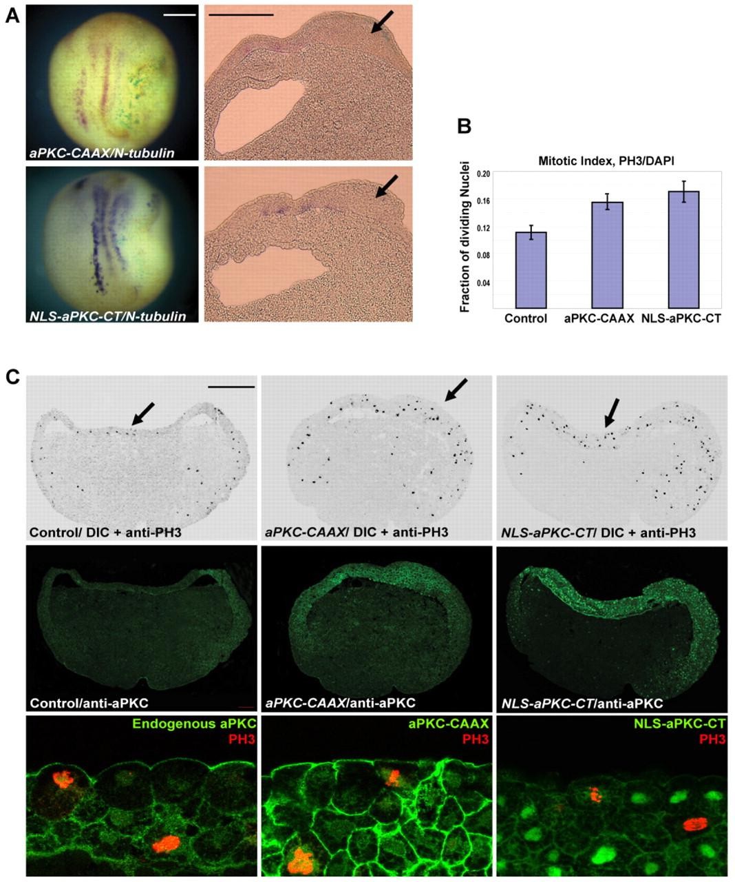
Fig. 5. Effect of overexpressing aPKC constructs on cell proliferation. (A) Neurula stage Xenopus embryos overexpressing aPKC-CAAX and NLS-aPKC-CT showed suppression of N-tubulin expression and a thickened ectoderm (arrows). (B) Quantitation of phospho-histone H3 (PH3)-positive nuclei relative to the total number of nuclei as obtained from at least three embryos in each set and a minimum of five sections per embryo. (C) Sections of st.10.5 embryos injected with aPKC-CAAX and NLS-aPKC-CT and co-immunostained with anti-PH3 (black in DIC image, top row, and red in bottom row) and anti-aPKC (green, in middle and bottom rows) antibodies. Sections show multilayered, thickened ectoderm and increased PH3 staining in both layers of the ectoderm. The bottom row shows the middle row at higher magnification, with anti-aPKC and anti-PH3. Scale bars: 250 μm in A; 50μ m in C.
Fig. 6. Effect of overexpressing aPKC-CAAX or NLS-aPKC-CT on the neuronal population born during gastrulation.Xenopus embryos were unilaterally injected at the 2-cell stage with either aPKC-CAAX or NLS-aPKC-CT, BrdU saturated at st.10.5 and immunostained for BrdU and for the neuronal differentiation marker X-MyT1 on sections of tailbud at st.25. (A) Top row shows anti-aPKC staining (green), with nuclei in blue (DAPI), to distinguish between injected and non-injected sides for aPKC-CAAX and NLS-aPKC-CT injections. Bottom row shows adjacent sections co-stained for BrdU (red) and X-MyT1 (green). Neural progenitors are positive for BrdU only and appear red, neurons born after BrdU labelling are co-labelled and appear orange (arrow), and neurons born before st.10.5 (BrdU saturation) appear green. The number of neurons born before st.10.5 (green) is reduced after overexpression of either aPKC construct. The dashed lines in circle delineate the neural tube and the straight dashed lines mark the midline of the neural tube. (B) Quantification of the results from A.
Fig. 7. Effect of Lgl2 overexpression on primary neurogenesis. Overexpression of Lgl2 (1 ng) had no effect on expression of the primary neuron marker N-tubulin (n=35) (D-F) by comparison with control embryos injected with lacZ mRNA only (0.25 ng, n=32) (A-C). But when Lgl2 was co-expressed with the proneurogenic factor X-ngnr-1 (0.25 ng, n=26) (J-L), ectopic primary neurons were found in a position intermediate between the superficial and deep layers (L, arrow), whereas embryos injected with X-ngnr-1 alone (n=41) (G-I) showed ectopic neurogenesis only in the deep layer of neuroectoderm (I, arrow). Also note the absence of lacZ staining in the superficial layer cells of embryos injected with Lgl2 and X-ngnr-1 (L, arrowhead), as compared with lacZ (C) or X-ngnr-1 (I) injected embryos, indicating the possibility of internalisation of superficial cells due to Lgl2 overexpression. Scale bars: 250 μm.
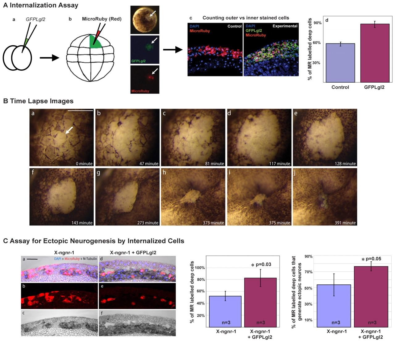
Fig. 8. Lgl2-expressing cells become internalised and contribute to primary neurogenesis. (A) The distribution of GFPLgl2-expressing cells in the inner versus outer ectodermal layer of neurula stage Xenopus embryos was assessed by an internalisation assay (see Materials and methods for details) that involved lineage-labelling individual GFPLgl2-expressing outer cells by Micro-Ruby injection at the blastula stage (a,b). The fraction of Micro-Ruby-labelled cells in the inner layer over the total number of labelled cells was increased in GFPLgl2-injected embryos as compared with control embryos (c,d). (B) Time-lapse images of an embryo overexpressing GFPLgl2, showing early loss of apicobasal cell polarity in superficial cells (apical de-pigmentation, arrow in a) and subsequent internalisation of these cells at mid-gastrula stage (g-j). (C) To determine whether internalised cells resulting from GFPLgl2 overexpression contribute to increased neurogenesis, the Micro-Ruby-based internalisation assay was combined with in situ hybridisation for N-tubulin, as analysed in sections of st.16 neurulae from embryos that had been injected at the 2-cell stage with either X-ngnr-1 alone or in combination with GFPLgl2 (a-f). Bar charts show that the percentage of Micro-Ruby-labelled deep layer cells relative to the total number of labelled cells was increased when GFPLgl2 was co-injected and that â¼76% of these cells, on average, were also N-tubulin positive. Scale bars: 500 μm in B; 50 μm in C.
Asashima,
Effects of inducers on inner and outer gastrula ectoderm layers of Xenopus laevis.
1983, Pubmed,
Xenbase
Asashima,
Effects of inducers on inner and outer gastrula ectoderm layers of Xenopus laevis.
1983,
Pubmed
,
Xenbase Atwood,
aPKC phosphorylates Miranda to polarize fate determinants during neuroblast asymmetric cell division.
2009,
Pubmed Bellefroid,
X-MyT1, a Xenopus C2HC-type zinc finger protein with a regulatory function in neuronal differentiation.
1996,
Pubmed
,
Xenbase Betschinger,
Dare to be different: asymmetric cell division in Drosophila, C. elegans and vertebrates.
2004,
Pubmed Bourguignon,
XBF-1, a winged helix transcription factor with dual activity, has a role in positioning neurogenesis in Xenopus competent ectoderm.
1998,
Pubmed
,
Xenbase Bradley,
Positive and negative signals modulate formation of the Xenopus cement gland.
1996,
Pubmed
,
Xenbase Cappello,
The Rho-GTPase cdc42 regulates neural progenitor fate at the apical surface.
2006,
Pubmed Chalmers,
Intrinsic differences between the superficial and deep layers of the Xenopus ectoderm control primary neuronal differentiation.
2002,
Pubmed
,
Xenbase Chalmers,
Grainyhead-like 3, a transcription factor identified in a microarray screen, promotes the specification of the superficial layer of the embryonic epidermis.
2006,
Pubmed
,
Xenbase Chalmers,
Oriented cell divisions asymmetrically segregate aPKC and generate cell fate diversity in the early Xenopus embryo.
2003,
Pubmed
,
Xenbase Chalmers,
aPKC, Crumbs3 and Lgl2 control apicobasal polarity in early vertebrate development.
2005,
Pubmed
,
Xenbase Costa,
Par-complex proteins promote proliferative progenitor divisions in the developing mouse cerebral cortex.
2008,
Pubmed Cui,
Analysis of aPKClambda and aPKCzeta reveals multiple and redundant functions during vertebrate retinogenesis.
2007,
Pubmed Davidson,
Neural tube closure in Xenopus laevis involves medial migration, directed protrusive activity, cell intercalation and convergent extension.
1999,
Pubmed
,
Xenbase Ghosh,
Instructive role of aPKCzeta subcellular localization in the assembly of adherens junctions in neural progenitors.
2008,
Pubmed Görlich,
Transport between the cell nucleus and the cytoplasm.
1999,
Pubmed Götz,
The cell biology of neurogenesis.
2005,
Pubmed Hartenstein,
Early neurogenesis in Xenopus: the spatio-temporal pattern of proliferation and cell lineages in the embryonic spinal cord.
1989,
Pubmed
,
Xenbase Henrique,
Cell polarity: the ups and downs of the Par6/aPKC complex.
2003,
Pubmed Imai,
Inactivation of aPKClambda results in the loss of adherens junctions in neuroepithelial cells without affecting neurogenesis in mouse neocortex.
2006,
Pubmed Joberty,
The cell-polarity protein Par6 links Par3 and atypical protein kinase C to Cdc42.
2000,
Pubmed Jones,
Development of the ectoderm in Xenopus: tissue specification and the role of cell association and division.
1986,
Pubmed
,
Xenbase Knoblich,
Mechanisms of asymmetric stem cell division.
2008,
Pubmed Kosodo,
Asymmetric distribution of the apical plasma membrane during neurogenic divisions of mammalian neuroepithelial cells.
2004,
Pubmed Lamborghini,
Rohon-beard cells and other large neurons in Xenopus embryos originate during gastrulation.
1980,
Pubmed
,
Xenbase Lee,
Lgl, Pins and aPKC regulate neuroblast self-renewal versus differentiation.
2006,
Pubmed Lin,
A mammalian PAR-3-PAR-6 complex implicated in Cdc42/Rac1 and aPKC signalling and cell polarity.
2000,
Pubmed Marthiens,
Adherens junction domains are split by asymmetric division of embryonic neural stem cells.
2009,
Pubmed Moriyoshi,
Labeling neural cells using adenoviral gene transfer of membrane-targeted GFP.
1996,
Pubmed Müller,
Molecular networks controlling epithelial cell polarity in development.
2003,
Pubmed
,
Xenbase Müller,
Of mice, frogs and flies: generation of membrane asymmetries in early development.
2001,
Pubmed
,
Xenbase Müller,
Epithelial cell polarity in early Xenopus development.
1995,
Pubmed
,
Xenbase Municio,
Identification of heterogeneous ribonucleoprotein A1 as a novel substrate for protein kinase C zeta.
1995,
Pubmed Ossipova,
PAR1 specifies ciliated cells in vertebrate ectoderm downstream of aPKC.
2007,
Pubmed
,
Xenbase Pal,
Activation of Sp1-mediated vascular permeability factor/vascular endothelial growth factor transcription requires specific interaction with protein kinase C zeta.
1998,
Pubmed Perander,
Nuclear import and export signals enable rapid nucleocytoplasmic shuttling of the atypical protein kinase C lambda.
2001,
Pubmed Prüfert,
The lamin CxxM motif promotes nuclear membrane growth.
2004,
Pubmed
,
Xenbase Ralle,
Intranuclear membrane structure formations by CaaX-containing nuclear proteins.
2004,
Pubmed
,
Xenbase Regad,
The neural progenitor-specifying activity of FoxG1 is antagonistically regulated by CKI and FGF.
2007,
Pubmed
,
Xenbase Rolls,
Drosophila aPKC regulates cell polarity and cell proliferation in neuroblasts and epithelia.
2003,
Pubmed Sabherwal,
Impairment of SHOX nuclear localization as a cause for Léri-Weill syndrome.
2004,
Pubmed Shin,
Tight junctions and cell polarity.
2006,
Pubmed Sotillos,
DaPKC-dependent phosphorylation of Crumbs is required for epithelial cell polarity in Drosophila.
2004,
Pubmed Suzuki,
The PAR-aPKC system: lessons in polarity.
2006,
Pubmed Vasioukhin,
Lethal giant puzzle of Lgl.
2006,
Pubmed Wright,
Thematic review series: lipid posttranslational modifications. CAAX modification and membrane targeting of Ras.
2006,
Pubmed Zhou,
Nucleolin is a protein kinase C-zeta substrate. Connection between cell surface signaling and nucleus in PC12 cells.
1997,
Pubmed