Click here to close
Hello! We notice that you are using Internet Explorer, which is not supported by Xenbase and may cause the site to display incorrectly.
We suggest using a current version of Chrome,
FireFox, or Safari.
???displayArticle.abstract???
All vertebrate embryos have multipotent cells until gastrulation but, to date, derivation of embryonic stem (ES) cell lines has been achieved only for mouse and primates. ES cells are derived from mammalian inner cell mass (ICM) tissue that express the Class V POU domain (PouV) protein Oct4. Loss of Oct4 in mice results in a failure to maintain ICM and consequently an inability to derive ES cells. Here, we show that Oct4 homologues also function in early amphibian development where they act as suppressors of commitment during germ layer specification. Antisense morpholino mediated PouV knockdown in Xenopus embryos resulted in severe posterior truncations and anterior neural defects. Gastrulation stage embryos showed reduced expression of genes associated with uncommitted marginal zone cells, while the expression of markers associated with more mature cell states was expanded. Importantly, we have tested PouV proteins from a number of vertebrate species for the ability to substitute Oct4 in mouse ES cells. PouV domain proteins from both Xenopus and axolotl could support murine ES cell self-renewal but the only identified zebrafish protein in this family could not. Moreover, we found that PouV proteins regulated similar genes in ES cells and Xenopus embryos, and that PouV proteins capable of supporting ES cell self-renewal could also rescue the Xenopus PouV knockdown phenotype. We conclude that the unique ability of Oct4 to maintain ES cell pluripotency is derived from an ancestral function of this class of proteins to maintain multipotency.
Fig. 1. Protein sequence, chromosomal synteny and expression profile of Xenopus PouV genes. (A) Alignment of human (HsOCT4), mouse (MmOct4), Xenopus (Xlpou91, Xlpou25, Xlpou60), axolotl (AmOct4) and zebrafish (DrPou2) PouV proteins. POUs and POUh domains are overlined in red and blue, respectively. Pink indicates identical residues, light blue indicates similar residues, dark blue indicates conservation within a subset of residues. (B) Syntenic relationship between the Xenopus tropicalis sequence scaffold 302, zebrafish chromosome 16 and mouse chromosome 17. (C) Expression analysis of the XlpouV genes. Embryos on the right were bisected prior to in situ hybridization. The arrowheads indicate the dorsal lip.
Fig. 4. Depletion of XlPouV proteins causes posterior truncation and anterior defects. (A) In vitro translation assay. The antisense MOs specifically prevent translation of their target mRNA but not the non-complementary (NC) mRNA. 3ÃMO indicates that a mix of all three XlpouV MOs was used. Capped mRNAs (1 μg) were used for translation and MOs were used at a concentration of 1 μM. (B) Two-cell stage embryos were injected in both blastomeres with control MO or XlpouV MO, and the octamer binding motif or the Fgf4 enhancer luciferase reporters. Embryos were assayed for luciferase activity at stage 9.5. The experiment was carried out in triplicate. (C) Two-cell stage embryos were injected in both blastomeres with 60 ng (control MO only) or 20 ng of each indicated MO and collected at stage 40. The term XlpouV MO was used to indicate that all three MO had been injected simultaneously.
Fig. 5. XlpouV depletion results in defective anterior and posterior neural patterning. (A) In situ hybridization for expression of Xlpou25 at neurula stages. Xlpou25 expression is visible in the developing neural tube at stages 13 and 14 and is then present in the midbrainhindbrain boundary (MHB) at stage 17. The arrowhead indicates the MHB. Xlpou91 showed an identical expression pattern (data not shown). (B) Embryos were injected with control MO or XlpouV MO as in Fig. 4C, and in situ hybridization carried out for Fgf8 expression at stage 16 and for En-2 and Krox20 expression at both stage 16 and stage 35. The insets show stage 16 embryos injected in one blastomere at the two-cell stage with MO and a lineage trace (orange). The arrowheads in the Fgf8 panel indicate the MHB. The arrowheads in the Krox20 panel indicate rhombomere 3 and 5 in the control MO-treated embryo and rhombomere 5 in the XlpouV MO-treated embryo. (C) In situ hybridization for expression of Xlpou25 at tailbud stages. The right panel is a transverse section through the posterior region of a stage 29 embryo. Xlpou91 showed an identical expression pattern (data not shown). (D) Depletion of XlpouV protein results in increased Xcad3 expression. Embryos were injected with control MO or XlpouV MO as in Fig. 4C, and in situ hybridization for Xcad3 expression performed on stage 28 embryos. (E) Whole-mount TUNEL staining. Embryos were injected with control MO or XlpouV MO as in Fig. 4C and TUNEL staining carried out at stage 11.5. Embryos are positioned with the blastopore to the bottom and both sides of the embryo are shown. The boxed areas are shown at higher magnification below the main images.
Fig. 6. Depletion of XlPouV proteins affects germ layer induction. (A) Two-cell stage embryos were injected in both blastomeres with 60 ng of control MO or 20 ng of each of the XlpouV MOs. In situs were performed on stage 10.25 embryos. Embryos are positioned with the vegetal hemisphere upwards and the dorsal lip towards the top apart from Bmp4 and Xom, which are positioned animal hemisphere upwards and insets with vegetal hemisphere upwards. (B) Real-time RT-PCR analysis of XlpouV protein-depleted embryos. Embryos were injected with control MO or XlpouV MO as in Fig. 6A and RNA extracted at stage 10.25. The relative change in gene expression was calculated by dividing the XlpouV MO values by the control MO values. Experiments were carried out in triplicate. (C) Embryos were injected with control MO or XlpouV MO as in Fig. 6A. Sox2 and Ngnr1 expression was analysed at stage 13 and Hex and MLC1-3 expression at stage 35 embryos. (D) Two-cell stage embryos were injected in both blastomeres with 250 pg of each RNA and in situs performed on stage 10.25 embryos. All embryos are positioned with the vegetal hemisphere facing upwards and the dorsal lip towards the top, apart from Bmp4 embryos that are positioned animal hemisphere upwards.
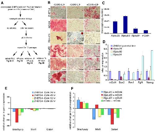
Fig. 2. Amphibian PouV proteins can support mouse ES cell self-renewal. (A) The indicated PouV cDNAs were co-transfected with the Fgf4 enhancer or the octamer-binding motif luciferase reporters. Fold induction represents the increase in transcription compared with the vector-only control. Experiments were carried out in triplicate. (B) Morphology of day 9 puromycin resistant colonies transfected with the indicated cDNA in the presence or absence of Oct4 transgene expression. Colonies are stained for AP activity (red). Scale bars: 100 μm. (C) Rescue index for PouV proteins. The rescue index=the number of ES cell colonies in the absence of Oct4 /number of ES cell colonies in the presence of Oct4. Mouse Oct4 was assigned a value of 1 to which all other values were normalized. Data represents the mean values obtained from three independent experiments.
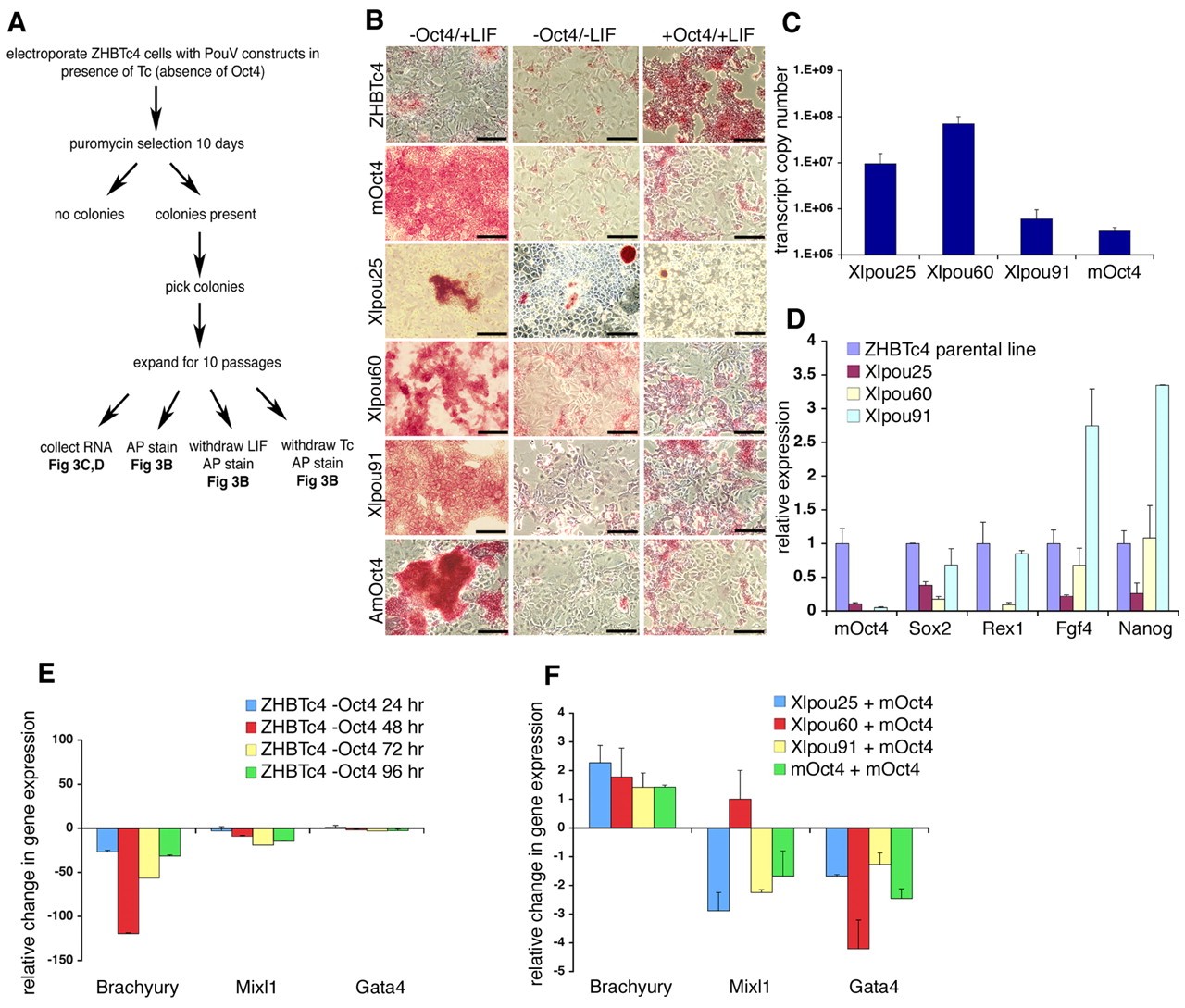
Fig. 3. Derivation of PouV clonal cell lines. (A) Experimental strategy to expand and analyse PouV clonal cell lines. (B) Cell lines stained for AP activity (red). The âOct4/+LIF cells are at passage 10 (p10), apart from the ZHBTc4 line, shown 72 hours after Oct4 transgene repression. The âOct4/-LIF cells are at p10, 5 days after LIF withdrawal. The +Oct4/+LIF cells are at p10, 5 days after Oct4 transgene re-expression. Scale bars: 100 μm. (C) Real-time RT-PCR analysis for PouV expression. RNA was collected at p10. Values represent the mean expression levels calculated from all available cell lines: Xlpou25 (n=2), Xlpou60 (n=8), Xlpou91 (n=10), mouse Oct4 (n=10). (D) Real-time RT-PCR analysis of ES cell markers genes from PouV ES cell lines. RNA was obtained at p10. Values represent the mean expression levels calculated from at least two independent cell lines. (E) Real-time RT-PCR analysis of ZHBTc4 ES cells following the shut-down of Oct4 transgene expression. RNA was collected at the indicated timepoints following shut down of Oct4 transgene expression. Values were normalized to β-actin and the relative change in gene expression for the marker genes analysed was calculated by dividing the âOct4 values by the +Oct4 control value. Experiments were carried out in triplicate. (F) Real-time RT-PCR analysis of PouV protein overexpressing ES cells. RNA was collected from cell lines maintained in the absence of Oct4 and from cell lines 72 hours after Oct4 transgene re-expression. Values were normalized toβ -actin and the relative change in gene expression of the marker genes analysed was calculated by dividing the +Oct4 values by the âOct4 values. Experiments were carried out in triplicate.
Fig. 7. Depletion of PouV proteins produces a heightened activin response in animal cap explants. (A) Real-time RT-PCR analysis of XlpouV protein-depleted animal cap explants. Embryos were injected with control MO or XlpouV MO as above. Animal cap explants were isolated at stage 8 and cultured with or without activin until sibling embryos reached stage 10.25. Relative expression represents values normalized to Odc. 16 U/ml activin was used for induction apart from the Xbra and Bmp4 analysis that used 8 U/ml activin. Experiments were carried out in triplicate. (B) Embryos were injected with control MO or XlpouV MO as above and animal caps explants isolated and induced with either 8 U/ml or 16 U/ml activin. Relative expression represents the Gsc and cerberus values normalized to Odc. Experiments were carried out in triplicate.
Fig. 8. Effect of PouV depletion on the timing of cell fate commitment. (A) Graph representing the premature commitment of cells in the XlpouV-depleted embryos. (B) Cartoon of a control embryo. (C) Cartoon of an XlpouV-depleted embryo depicting the shift in cell fate domains caused by premature commitment.