Click here to close
Hello! We notice that you are using Internet Explorer, which is not supported by Xenbase and may cause the site to display incorrectly.
We suggest using a current version of Chrome,
FireFox, or Safari.
???displayArticle.abstract???
Motor innervation of skeletal muscle leads to the assembly of acetylcholine receptor (AChR) clusters in the postsynaptic membrane at the vertebrate neuromuscular junction (NMJ). Synaptic AChR aggregation, according to the diffusion-mediated trapping hypothesis, involves the establishment of a postsynaptic scaffold that "traps" freely diffusing receptors into forming high-density clusters. Although this hypothesis is widely cited to explain the formation of postsynaptic AChR clusters, direct evidence at molecular level is lacking. Using quantum dots (QDs) and live cell imaging, we provide new measurements supporting the diffusion-trap hypothesis as applied to AChR cluster formation. Consistent with published works, experiments on cultured Xenopus myotomal muscle cells revealed that AChRs at clusters that formed spontaneously (pre-patterned clusters, also called hot spots) and at those induced by nerve-innervation or by growth factor-coated latex beads were very stable whereas diffuse receptors outside these regions were mobile. Moreover, despite the restriction of AChR movement at sites of synaptogenic stimulation, individual receptors away from these domains continued to exhibit free diffusion, indicating that AChR clustering at NMJ does not involve an active attraction of receptors but is passive and diffusion-driven. Single-molecular tracking using QDs has provided direct evidence that the clustering of AChRs in muscle cells in response to synaptogenic stimuli is achieved by two distinct cellular processes: the Brownian motion of receptors in the membrane and their trapping and immobilization at the synaptic specialization. This study also provides a clearer picture of the "trap" that it is not a uniformly sticky area but consists of discrete foci at which AChRs are immobilized.
Figure 1. QD labeling of AChRs. (a) Alexa488-BTX and (b) BBQ. Pre-patterned AChR clusters (arrows) were seen with both labels, but diffuse AChRs were only seen after BBQ labeling as individual fluorescent dots. (c) Pretreatment with 5 μM unlabeled BTX for 30 min before BBQ labeling. (d) QD labeling without biotin-BTX. Scale bar, 10 μm.
Figure 2. Tracking the movement of single AChRs with QDs. (a) Sample trajectories of single BBQs during a 20 min interval with positions at 0, 10 and 20 min marked. (b, c) Sample MSD plot of a single BBQ during short or long time interval.
Figure 3. The distribution of AChR diffusion coefficients in cultured Xenopus muscle cells: (a) changes during development, (b) LtnA (40 μM) treatment.
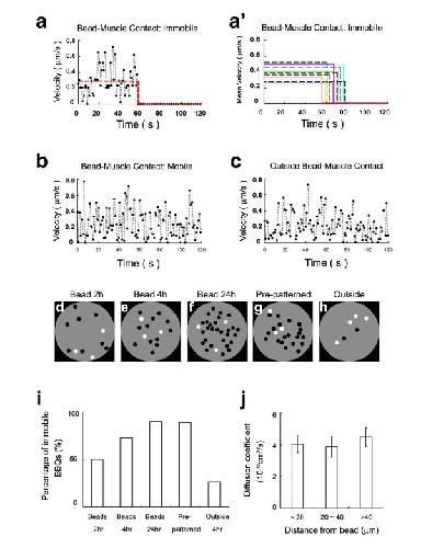
Figure 4. AChR movement within or near pre-patterned clusters. Consecutive time-lapse frames (separated by 2.5s) were pseudo-colored in red and green and superimposed. Yellow dots: immobile BBQs; paired green/red dots (arrows): mobile BBQs; un-paired green or red dots: BBQs that blinked during the recording and thus only one color was recorded. (a, a') A well-developed cluster on a 3-day old muscle cell shown by Alexa488-BTX (a) and BBQ (a') labeling with the blue lines outlining the lower edge of this hot spot. While most of the receptors within the cluster were immobile (yellow dots), those outside were mobile (small arrows). (b, b' and c, c') Development of an AChR cluster (arrowhead) in a 1-day old culture during a 3 hr recording period. b, c: Alexa488-BTX; b', c': BBQ.
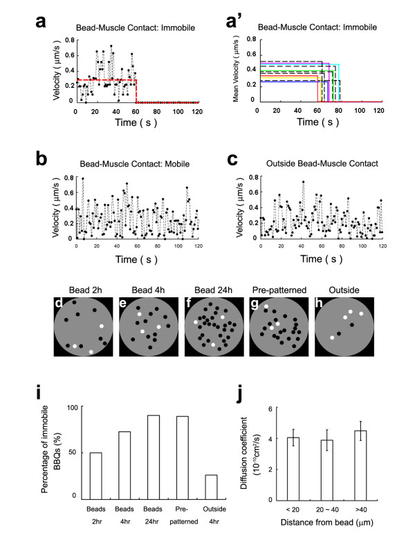
Figure 5. AChR movement during the formation of bead-induced clusters. (a-c) Instantaneous velocity plots of single BBQs at or away from a bead-induced AChR cluster. (a) Movement of a receptor at bead-muscle contact and its trapping at the 60 sec. The red line shows the mean velocity before and after trapping. (a') Additional examples of BBQ trapping. Only mean velocities of individual BBQs are shown. Color solid lines: BBQs underneath beads; black dashed lines: BBQs at the rim of beads. (b) Example of a freely moving BBQ at bead-muscle contact. (c) A freely moving receptor outside bead contact. (d-f) Schematic representation of immobile (black dots) and mobile (white dots) BBQs at a single bead-induced AChR cluster at 2, 4 and 24 hr after bead addition, showing increasing number of immobile receptors. (g) Immobility of BBQs at a pre-patterned cluster, in contrast to mobile ones outside the cluster area (h). (i) Quantification of receptor mobility based on diffusion coefficient measurements. Receptors with D less than 10-11 cm2/s are designated immobile and those with D above this value are considered mobile. BBQs outside bead-muscle contact were also tracked 4 hr after bead addition (outside 4 hr). (j) Diffusion coefficients of mobile BBQs at various distance away from bead-muscle contacts (mean ± sem; number of tracks analyzed: 19, 11 and 21 from near to far).
Figure 6. The effect of innervation on AChR movement. (a-c) AChR clustering at a nerve-muscle contact (blue arrows in a and b; green dashed line in c) examined with Alexa488-BTX (b) and BBQ (c). (d1–d8) Time-lapse recording of the boxed area in (c). Images were excerpted from a sequence of 130 images. The frame number is indicated at the bottom left corner of the images. Within the AChR cluster some BBQs are immobile (an example indicated by yellow arrowheads) and others are mobile (green arrows). The example of a mobile BBQ that became immobilized is shown by red arrows (trapped at frame d7). (e) The velocity plots of several BBQs at the nerve muscle contact that became immobilized. (f) Examples of trapped BBQs that resumed movement. (g) Mean diffusion coefficients of mobile BBQs at different distances from nerve-muscle contacts: 5.6 ± 0.4, 5.3 ± 0.5, 5.4 ± 0.5 × 10-10cm2/s at < 20, 20–40, and > 40 μm respectively (n = 31; error bars are standard errors).
Figure 7. The comparison between AChR and GM1 movement. GM1 was labeled with biotinylated cholera toxin plus streptavidin-conjugated QD (BCQ). (a) Trajectories of BBQ and BCQ over an 80-sec recording period. Note the scale of the BCQ plot was 2.5 times that of the BBQ plot. The diffusion coefficient of BCQ was nearly an order of magnitude higher that that of BBQ. (b-e) Mobile and immobile AChRs (b and d) and GM1 (c and e). Two frames in a time-lapse sequence which were separated by an interval of 2 sec were pseudocolored in red and green and superimposed. Mobile QDs appear as paired red and green dots (circles) and immobile ones as single yellow dots (arrows). QDs that blinked during this interval appeared as isolated dots with single color (arrowheads). In control cultures (b and c), diffuse AChRs and GM1 were mobile. ConA treatment resulted in immobilization of AChRs but not GM1 (d and e).
Apel,
Rapsyn is required for MuSK signaling and recruits synaptic components to a MuSK-containing scaffold.
1997, Pubmed
Apel,
Rapsyn is required for MuSK signaling and recruits synaptic components to a MuSK-containing scaffold.
1997,
Pubmed Axelrod,
Crosslinkage and visualization of acetylcholine receptors on myotubes with biotinylated alpha-bungarotoxin and fluorescent avidin.
1980,
Pubmed Axelrod,
Lateral motion of fluorescently labeled acetylcholine receptors in membranes of developing muscle fibers.
1976,
Pubmed Bridgman,
Distribution of filipin-sterol complexes on cultured muscle cells: cell-substratum contact areas associated with acetylcholine receptor clusters.
1983,
Pubmed
,
Xenbase Dahan,
Diffusion dynamics of glycine receptors revealed by single-quantum dot tracking.
2003,
Pubmed Dai,
The actin-driven movement and formation of acetylcholine receptor clusters.
2000,
Pubmed
,
Xenbase Edwards,
A model for the localization of acetylcholine receptors at the muscle endplate.
1976,
Pubmed Edwards,
The effects of innervation on the properties of acetylcholine receptors in muscle.
1979,
Pubmed
,
Xenbase Fertuck,
Quantitation of junctional and extrajunctional acetylcholine receptors by electron microscope autoradiography after 125I-alpha-bungarotoxin binding at mouse neuromuscular junctions.
1976,
Pubmed Fishman,
Role of membrane gangliosides in the binding and action of bacterial toxins.
1982,
Pubmed Gautam,
Failure of postsynaptic specialization to develop at neuromuscular junctions of rapsyn-deficient mice.
1995,
Pubmed Green,
Avidin and streptavidin.
1990,
Pubmed Haggie,
Tracking of quantum dot-labeled CFTR shows near immobilization by C-terminal PDZ interactions.
2006,
Pubmed Hollenberg,
Cholera toxin and cell growth: role of membrane gangliosides.
1974,
Pubmed Howarth,
Monovalent, reduced-size quantum dots for imaging receptors on living cells.
2008,
Pubmed Hughes,
Molecular architecture of the neuromuscular junction.
2006,
Pubmed Kidokoro,
Concanavalin A prevents acetylcholine receptor redistribution in Xenopus nerve-muscle cultures.
1986,
Pubmed
,
Xenbase Lee,
Direct observation of brownian motion of lipids in a membrane.
1991,
Pubmed Lukas,
Radiolabeled alpha-bungarotoxin derivatives: kinetic interaction with nicotinic acetylcholine receptors.
1981,
Pubmed Madhavan,
Molecular regulation of postsynaptic differentiation at the neuromuscular junction.
2005,
Pubmed Michalet,
Quantum dots for live cells, in vivo imaging, and diagnostics.
2005,
Pubmed O'Connell,
Kv2.1 potassium channels are retained within dynamic cell surface microdomains that are defined by a perimeter fence.
2006,
Pubmed Peng,
The role of heparin-binding growth-associated molecule (HB-GAM) in the postsynaptic induction in cultured muscle cells.
1995,
Pubmed
,
Xenbase Peng,
Tissue culture of Xenopus neurons and muscle cells as a model for studying synaptic induction.
1991,
Pubmed
,
Xenbase Peng,
The role of lateral migration in the formation of acetylcholine receptor clusters induced by basic polypeptide-coated latex beads.
1989,
Pubmed
,
Xenbase Peng,
Development of the postsynaptic membrane in Xenopus neuromuscular cultures observed by freeze-fracture and thin-section electron microscopy.
1980,
Pubmed
,
Xenbase Sanes,
Induction, assembly, maturation and maintenance of a postsynaptic apparatus.
2001,
Pubmed Sanes,
Development of the vertebrate neuromuscular junction.
1999,
Pubmed Stetzkowski-Marden,
Agrin elicits membrane lipid condensation at sites of acetylcholine receptor clusters in C2C12 myotubes.
2006,
Pubmed Triller,
Surface trafficking of receptors between synaptic and extrasynaptic membranes: and yet they do move!
2005,
Pubmed Triller,
New concepts in synaptic biology derived from single-molecule imaging.
2008,
Pubmed Wallace,
Mechanism of agrin-induced acetylcholine receptor aggregation.
1992,
Pubmed Weston,
Agrin-induced acetylcholine receptor clustering is mediated by the small guanosine triphosphatases Rac and Cdc42.
2000,
Pubmed Weston,
Cooperative regulation by Rac and Rho of agrin-induced acetylcholine receptor clustering in muscle cells.
2003,
Pubmed Yao,
Blinking and nonradiant dark fraction of water-soluble quantum dots in aqueous solution.
2005,
Pubmed Young,
Rapid lateral diffusion of extrajunctional acetylcholine receptors in the developing muscle membrane of Xenopus tadpole.
1983,
Pubmed
,
Xenbase Zhu,
Lipid rafts serve as a signaling platform for nicotinic acetylcholine receptor clustering.
2006,
Pubmed