XB-ART-40076
Development
2009 Aug 01;13616:2803-13. doi: 10.1242/dev.034124.
Show Gene links
Show Anatomy links
Rab5-mediated endocytosis of activin is not required for gene activation or long-range signalling in Xenopus.
Hagemann AI, Xu X, Nentwich O, Hyvonen M, Smith JC.
???displayArticle.abstract???
Morphogen gradients provide positional cues for cell fate specification and tissue patterning during embryonic development. One important aspect of morphogen function, the mechanism by which long-range signalling occurs, is still poorly understood. In Xenopus, members of the TGF-beta family such as the nodal-related proteins and activin act as morphogens to induce mesoderm and endoderm. In an effort to understand the mechanisms and dynamics of morphogen gradient formation, we have used fluorescently labelled activin to study ligand distribution and Smad2/Smad4 bimolecular fluorescence complementation (BiFC) to analyse, in a quantitative manner, the cellular response to induction. Our results indicate that labelled activin travels exclusively through the extracellular space and that its range is influenced by numbers of type II activin receptors on responding cells. Inhibition of endocytosis, by means of a dominant-negative form of Rab5, blocks internalisation of labelled activin, but does not affect the ability of cells to respond to activin and does not significantly influence signalling range. Together, our data indicate that long-range signalling in the early Xenopus embryo, in contrast to some other developmental systems, occurs through extracellular movement of ligand. Signalling range is not regulated by endocytosis, but is influenced by numbers of cognate receptors on the surfaces of responding cells.
???displayArticle.pubmedLink??? 19605501
???displayArticle.pmcLink??? PMC2730407
???displayArticle.link??? Development
???displayArticle.grants??? [+]
Species referenced: Xenopus laevis
Genes referenced: acvr2b cfp fgf8 fn1 gpi gsc nodal nodal1 rab5a smad10 smad2 smad4 tbxt tf tgfb1
GO keywords: cell fate specification [+]
???attribute.lit??? ???displayArticles.show???
|
|
Fig. 1 Alexa488-activin internalisation in dissociated animal cap cells.(A) Real-time RT-PCR analysis of dissected animal pole tissue treated with the indicated amounts of unlabelled activin or Alexa488-activin and cultured to the equivalent of the early gastrula stage. Bars indicate induction of Gsc. Note that unlabelled activin is approximately twice as effective as Alexa488-activin in inducing Gsc. This experiment was carried out four times, with similar results each time. (B-Bâ³)Dissociated animal pole cells at the late blastula stage following incubation in Alexa488-activin for 1 hour before washing. Cells were derived from embryos that had previously been injected with the membrane marker CFP-GPI (blue).(Bâ²) Alexa448 fluorescence alone. (Bâ³) CFP-GPI fluorescence alone. Note Alexa488-activin accumulation at a cell-cell bridge (arrow in B).(C-F) Competition experiment in which cells are treated with Alexa488-activin in the presence of increasing amounts of unlabelled activin.(C) Internalisation of Alexa488-activin in the absence of unlabelled activin.(D) Internalisation of Alexa488-activin in the presence of a 10-fold excess of unlabelled activin. (E) Internalisation of Alexa488-activin in the presence of a 100-fold excess of unlabelled activin. (F) Quantitation of the experiment illustrated in C-E, showing mean numbers of aggregates (spots) of internalised Alexa488-activin. Values are means of 20-30 cells. |
|
|
Fig. 2. Long-range signalling by Alexa488-activin. (A) Diagram showing the experimental design. Embryos were injected with RNAs encoding the indicated markers at the 1-cell stage and animal pole regions were dissected at late blastula stage 9 and positioned next to each other on a fibronectin-coated glass-bottomed dish. After allowing time to heal, an Alexa488-activin-soaked bead was placed in the middle of the left-hand animal pole region and conjugates were cultured for 1 (B), 2 (C) or 3 (D) hours before imaging. (B-D) Images of conjugates corresponding to the region outlined in A, with Alexa488-activin being secreted from the bead on the left. Each image is a montage created from four separate pictures and shows Alexa488-activin signal only (n=8). Note the large amounts of extracellular Alexa488-activin in B and C (1-2 hours), and increasing amounts of intracellular fluorescence in C and D (2-3 hours). Insets represent enlargements from the outlined areas, with membrane marker CFP-GPI in blue and Alexa488-activin in green. Yellow arrows in B indicate weak autofluorescence derived from yolk; white arrows in C and D indicate intracellular Alexa488-activin aggregates. (E-J) Quantitation of levels of Alexa488-activin at 1 hour (E,H), 2 hours (F,I) and 3 hours (G,J) in extracellular space (H-J) and intracellularly (E-G). This experiment was carried out four times, with similar results each time. Fluorescence was quantified with Volocity software as a mean of random manually drawn regions of interest (ROIs), defined as intracellular or extracellular relative to the coexpressed membrane marker CFP-GPI. Between 93 and 225 ROIs were counted for each graph, with the area studied representing 1200 μm. The total quantified area represents the 1200 μm-wide clippings shown in B-D. Note that elevated levels of extracellular fluorescence, at positions remote from the bead, are detected before one can detect elevated levels of intracellular fluorescence. |
|
|
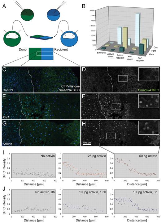
Fig. 3. Long-range induction of Smad2/4-BiFC signalling in Xenopusanimal pole regions. (A) Diagram showing the experimental design. Embryos at the 1-cell stage were injected with RNA encoding cell lineage markers together with RNA encoding Smad2/4-BiFC. The embryo depicted in green was also injected with RNA encoding activin or Xnr1. Animal pole regions were dissected at the late blastula stage and juxtaposed on fibronectin-coated glass-bottomed dishes for imaging, as shown. (B) Animal pole regions prepared as shown in A were cultured for 4 hours and then dissected apart before RNA extraction and quantitative RT-PCR analysis for the expression of Gsc, Fgf8 and Xbra. This experiment was carried out once using activin as an inducer and four times using Xnr1. Note that both activin and Xnr1 are able to induce the expression of all three genes in `recipient'tissue. (C-H) Images of conjugates corresponding to the region outlined in A (n=3). White lines represent the border between two explants. Images are montages created from three fields of view. (C) Control explants expressing CFP-GPI membrane marker and CFP-histoneH2B chromatin marker (both in blue) together with Smad2/4-BiFC constructs (green). In the absence of activin or Xnr1, levels of BiFC fluorescence do not rise above background(Saka et al., 2007). (E) Image of a conjugate identical to that in C, except that the left-hand animal pole region also expresses Xnr1. Note the activation of nuclear Smad2/4-BiFC in the right-hand animal pole region. (G) Image of a conjugate identical to that in C, except that the left-hand animal pole region also expresses activin.(D,F,H) Smad2/4-BiFC fluorescence of sample shown in C,E and G, respectively. Insets represent magnification of outlined areas. Note the activation of nuclear Smad2/4-BiFC in the right-hand animal pole region. (I)Measurements of nuclear BiFC fluorescence intensity relative to CFP-histoneH2B in recipient (right-hand) animal pole regions only. The first graph shows a negative control, the second an experiment in which animal pole regions were derived from an embryo injected with 25 pg activin RNA, and the third an experiment using 50 pg activin RNA. The left side of the graph represents the side of the explant closest to the source of ligand. Quantitation was performed with Volocity software, selecting all nuclei by automatic choice of fluorescence threshold and normalising to CFP-histoneH2B (n=5).(J) Measurements of BiFC fluorescence intensity in recipient(right-hand) animal pole regions at different times after juxtaposition of responding tissue with animal pole regions derived from an embryo injected with no activin (control) or 100 pg activin RNA. Note that a response is visible within 1.5 hours (compare with images in Fig. S4F-H in the supplementary material) (n=2). |
|
|
Fig. 4. Overexpression of ActRIIB blocks activin passage and enhances its cellular uptake. (A-C) Three animal pole regions were juxtaposed such that the left-hand tissue acted as a source of Alexa488-activin (provided by a bead soaked in fluorescent activin, located outside of the depicted confocal section), the middle piece was the test tissue, and the right-hand tissue functioned as recipient tissue. White lines in A and B represent boundaries between the different regions. Alexa488 signal is green, mCherry membrane marker is red (control tissue), and CFP-histoneH2B (control) and CFP-GPI membrane marker (test tissue) are blue. This experiment was carried out four times, with similar results each time. (A) Overexpression of wild-type ActRIIB in the middle explant leads to the accumulation of Alexa488-activin close to the junction between the two populations of cells,both at the cell surface and within cells (see also Fig. S3 in the supplementary material). (B) Overexpression of a truncated form of ActRIIB(DNActRIIB) in the middle explant leads to the accumulation of Alexa488-activin close to the junction between these cells and the left-hand explant. Fluorescence is visible both at the cell surface and within cells(see also Fig. S3 in the supplementary material). (C) Control for A and B in which all three animal pole tissues express mCherry membrane marker and CFP-histoneH2B only. Images on right represent enlargements of outlined areas.(D-F) Quantitation of intracellular Alexa488-activin fluorescence for pictures shown in A-C (for methods see Fig. 2). |
|
|
Fig. 5 Mixed-cell assay for the analysis of activin signalling transfer.(A) Xenopus embryos at the 1-cell stage were injected with RNA encoding Smad2/4-BiFC constructs and either CFP-histoneH2B (green embryo) or CFP-GPI (blue embryo) as lineage markers. Animal pole regions were excised at the late blastula stage and dissociated into single cell suspensions. One third of the cells marked with CFP-histoneH2B were treated for 1 hour with Alexa488-activin and then washed four times, including a 30-second acidic wash to remove surface-bound protein. A similar number of cells from the same population was not treated with Alexa488-activin but was otherwise treated identically (including the wash steps). Both groups of cells were mixed with dissociated blastomeres derived from embryos labelled with CFP-GPI and CFP-histoneH2B and then allowed to adhere before being transferred to fibronectin-coated glass-bottomed dishes. One portion of the `control' mix, in which neither population of cells had been previously treated with activin,was exposed to Alexa488-activin for 1 hour to confirm that cells remained healthy and could still respond to induction. (B-L) Confocal images of the experiments described in A. (B,F,I) Merged images showing CFP markers in blue and Smad2/4-BiFC and Alexa488-activin in green. (C,G,J) CFP markers viewed at an excitation wavelength of 440 nm. (D,H,K) Smad2/4-BiFC and Alexa488-activin are visible at an excitation wavelength of 514 nm. Note that Alexa488-activin and Smad2/4-BiFC are not detectable in untreated cells that are positioned adjacent to cells treated with labelled activin (D). Rather,levels of nuclear fluorescence resemble those in control samples (H), where a weak signal is present only in the cytoplasm and on the nuclear membrane(Saka et al., 2007). Note the Smad2/4-BiFC aggregates in D and H (arrows). Treatment of control samples with Alexa488-activin causes nuclear Smad2/4-BiFC accumulation and one can detect labelled activin within cells (K). (E,L) Excitation at a wavelength of 488 nm allows one to visualise Alexa488-activin alone. Note that labelled activin cannot be passed from cell to cell. This experiment was carried out four times, with similar results each time. |
|
|
Fig. 6. Colocalisation studies using Alexa488-activin. (A-F) Confocal images of dissociated Xenopus animal pole blastomeres incubated with Alexa488-activin (green). Early endosomes are marked by the expression of a Rab5-Cherry construct (red). (A-C) Images acquired 30 minutes after a 10-minute treatment with labelled activin. (D-F) Images acquired 60 minutes after a 10-minute activin treatment. (G-I) Confocal images of dissociated animal cap cells treated with Alexa488-activin (green) and counterstained with LysoTracker Red. Images were acquired 3.5 hours after a 10-minute treatment with labelled activin. Insets in A,D,G represent the area outlined in the main part of the image, and show a merged image (top) and images taken using green (middle) and red (lower) fluorescence filters separately. (J-L) Control cells not exposed to Alexa488-activin and counterstained with LysoTracker Red. (M-O) Cells treated with Alexa488-activin only. Images in B,E,H,K,M were acquired using 488 nm excitation and a narrow 521-531 nm filter for green fluorescence emission to reduce background. Images in C,F,I,L,O were acquired using 561 nm excitation and a narrow 601-613 nm filter for red fluorescence emission. All cells were seeded on glass-bottomed dishes that had been coated previously with E-cadherin. (P) Quantitation of colocalisation of Alexa488-activin with the indicated fluorescent markers. An average of ten cells was counted for each point, with each cell containing at least ten aggregates of Alexa488-activin. |
|
|
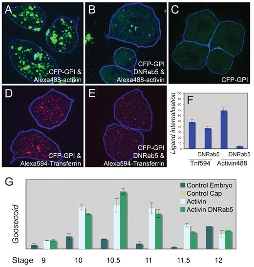
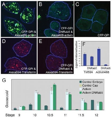
Fig. 7. Inhibition of endocytosis by Rab5S43N does not prevent gene induction in response to activin. (A) Animal pole blastomeres derived at the late blastula stage from an embryo previously injected with RNA encoding lactate dehydrogenase (Ldh; control RNA) and then cultured in the presence of Alexa488-activin. Note the internalised fluorescent activin.(B) Animal pole blastomeres derived at the late blastula stage from embryos previously injected with RNA encoding Rab5S43N (DNRab5) and then cultured in the presence of Alexa488-activin as in A. Note the strong inhibition of internalisation of labelled activin. (C) Control animal pole blastomeres derived as in A but not exposed to Alexa488-activin. Note the yolk autofluorescence. (D) Animal pole blastomeres were derived from embryos injected with RNAs encoding Ldh and the transferrin receptor and were then cultured in the presence of Alexa594-transferrin. Note the internalised transferrin. (E) Animal pole blastomeres were derived from embryos injected with RNAs encoding Rab5S43N and the transferrin receptor and were then cultured in the presence of Alexa594-transferrin. Note the slight inhibition of internalisation of fluorescent transferrin. All embryos in A-E were also injected with RNA encoding the CFP-GPI membrane marker(blue). (F) Quantitation of experiments illustrated in A-E. (G)Expression of Gsc in whole embryos and in animal pole regions treated as indicated and analysed by real-time quantitative PCR at the indicated stages (n=2). Other target genes are shown in Fig. S4A,B in the supplementary material (n=2). Bars represent standard errors of technical replicates. Three additional experiments of this sort were performed in which gene expression analysis was carried out at a single time point;these gave similar results. |
|
|
Fig. 8. Effect of Rab5S43N on activin passage and long-range signalling. (A) Three juxtaposed animal pole regions with white lines representing borders between explants. A bead previously soaked in Alexa488-activin was implanted in the left-hand animal cap and the middle section expressed both CFP-GPI and Rab5S43N. All three explants expressed CFP-histoneH2B. Note the extracellular Alexa488-activin in the middle section at a distance from the bead (n=7). (B) Control for A in which the middle section does not express Rab5S43N. Images on right represent enlargements of outlined areas. (C-F) Three juxtaposed animal pole regions in which all tissues expressed Smad2/4-BiFC reagents and CFP-histoneH2B, and the left-hand animal cap expressed activin and CFP-GPI (n=9). In C and D the centre and right-hand animal pole regions expressed Rab5S43N. (C,E) Fluorescence derived from Smad2/4-BiFC. Note the long-range signalling and activation of Smad2/4-BiFC even in the presence of Rab5S43N. (D,F) CFP-histoneH2B fluorescence to reveal nuclei. (G,H) Quantitation of Smad2/4-BiFC fluorescence normalised to CFP-histoneH2B (as described in Fig. 3) in the samples illustrated in C,D (G) and E,F (H) (n=3). |
References [+] :
Agius, Endodermal Nodal-related signals and mesoderm induction in Xenopus. 2000, Pubmed , Xenbase
Armes, The ALK-2 and ALK-4 activin receptors transduce distinct mesoderm-inducing signals during early Xenopus development but do not co-operate to establish thresholds. 1997, Pubmed , Xenbase
Belenkaya, Drosophila Dpp morphogen movement is independent of dynamin-mediated endocytosis but regulated by the glypican members of heparan sulfate proteoglycans. 2004, Pubmed
Birsoy, Vg 1 is an essential signaling molecule in Xenopus development. 2006, Pubmed , Xenbase
Bökel, Sara endosomes and the maintenance of Dpp signaling levels across mitosis. 2006, Pubmed
Bottger, Rab4 and Rab7 define distinct nonoverlapping endosomal compartments. 1996, Pubmed
Bourillot, A changing morphogen gradient is interpreted by continuous transduction flow. 2002, Pubmed , Xenbase
Chen, Inhibitors of clathrin-dependent endocytosis enhance TGFbeta signaling and responses. 2009, Pubmed
Entchev, Gradient formation of the TGF-beta homolog Dpp. 2000, Pubmed
González-Gaitán, The range of spalt-activating Dpp signalling is reduced in endocytosis-defective Drosophila wing discs. 1999, Pubmed
Green, Morphogen gradients, positional information, and Xenopus: interplay of theory and experiment. 2002, Pubmed , Xenbase
Grimm, Nuclear exclusion of Smad2 is a mechanism leading to loss of competence. 2002, Pubmed , Xenbase
Harvey, Visualisation and quantification of morphogen gradient formation in the zebrafish. 2009, Pubmed
Heasman, Patterning the early Xenopus embryo. 2006, Pubmed , Xenbase
Hsiung, Dependence of Drosophila wing imaginal disc cytonemes on Decapentaplegic. 2005, Pubmed
Hu, Integration of transforming growth factor beta and RAS signaling silences a RAB5 guanine nucleotide exchange factor and enhances growth factor-directed cell migration. 2008, Pubmed
Incardona, Receptor-mediated endocytosis of soluble and membrane-tethered Sonic hedgehog by Patched-1. 2000, Pubmed
Jones, Signalling by TGF-beta family members: short-range effects of Xnr-2 and BMP-4 contrast with the long-range effects of activin. 1996, Pubmed , Xenbase
Jones, Nodal-related signals induce axial mesoderm and dorsalize mesoderm during gastrulation. 1995, Pubmed , Xenbase
Joseph, Xnr4: a Xenopus nodal-related gene expressed in the Spemann organizer. 1997, Pubmed , Xenbase
Jullien, Morphogen gradient interpretation by a regulated trafficking step during ligand-receptor transduction. 2005, Pubmed , Xenbase
Kinoshita, Two-dimensional morphogen gradient in Xenopus: boundary formation and real-time transduction response. 2006, Pubmed , Xenbase
Lander, Do morphogen gradients arise by diffusion? 2002, Pubmed
Lander, Morpheus unbound: reimagining the morphogen gradient. 2007, Pubmed
Lecuit, Dpp receptor levels contribute to shaping the Dpp morphogen gradient in the Drosophila wing imaginal disc. 1998, Pubmed
Lu, Transforming growth factor beta activates Smad2 in the absence of receptor endocytosis. 2002, Pubmed
McCaffrey, Rab4 affects both recycling and degradative endosomal trafficking. 2001, Pubmed
Niehrs, Mesodermal patterning by a gradient of the vertebrate homeobox gene goosecoid. 1994, Pubmed , Xenbase
Ogata, TGF-beta signaling-mediated morphogenesis: modulation of cell adhesion via cadherin endocytosis. 2007, Pubmed , Xenbase
Panopoulou, Early endosomal regulation of Smad-dependent signaling in endothelial cells. 2002, Pubmed
Penheiter, Internalization-dependent and -independent requirements for transforming growth factor beta receptor signaling via the Smad pathway. 2002, Pubmed
Piepenburg, Activin redux: specification of mesodermal pattern in Xenopus by graded concentrations of endogenous activin B. 2004, Pubmed , Xenbase
Runyan, The role of internalization in transforming growth factor beta1-induced Smad2 association with Smad anchor for receptor activation (SARA) and Smad2-dependent signaling in human mesangial cells. 2005, Pubmed
Saka, A mechanism for the sharp transition of morphogen gradient interpretation in Xenopus. 2007, Pubmed , Xenbase
Saka, Nuclear accumulation of Smad complexes occurs only after the midblastula transition in Xenopus. 2007, Pubmed , Xenbase
Saka, Visualizing protein interactions by bimolecular fluorescence complementation in Xenopus. 2008, Pubmed , Xenbase
Saksena, ESCRTing proteins in the endocytic pathway. 2007, Pubmed
Scholpp, Endocytosis controls spreading and effective signaling range of Fgf8 protein. 2004, Pubmed
Schweitzer, Endocytosis resumes during late mitosis and is required for cytokinesis. 2005, Pubmed
Slack, Regional biosynthetic markers in the early amphibian embryo. 1984, Pubmed
Smith, Mesoderm-inducing factors and mesodermal patterning. 1995, Pubmed , Xenbase
Sönnichsen, Distinct membrane domains on endosomes in the recycling pathway visualized by multicolor imaging of Rab4, Rab5, and Rab11. 2000, Pubmed
Sun, derrière: a TGF-beta family member required for posterior development in Xenopus. 1999, Pubmed , Xenbase
Tada, Analysis of competence and of Brachyury autoinduction by use of hormone-inducible Xbra. 1997, Pubmed , Xenbase
Takahashi, Two novel nodal-related genes initiate early inductive events in Xenopus Nieuwkoop center. 2000, Pubmed , Xenbase
White, Direct and indirect regulation of derrière, a Xenopus mesoderm-inducing factor, by VegT. 2002, Pubmed , Xenbase
Williams, The emerging shape of the ESCRT machinery. 2007, Pubmed
Williams, Visualizing long-range movement of the morphogen Xnr2 in the Xenopus embryo. 2004, Pubmed , Xenbase
Wu, Tgf-beta superfamily signaling in embryonic development and homeostasis. 2009, Pubmed
Yu, Role of endosomal Rab GTPases in cytokinesis. 2007, Pubmed
Zerial, Rab proteins as membrane organizers. 2001, Pubmed
Zhou, Receptor internalization-independent activation of Smad2 in activin signaling. 2004, Pubmed
Zwaagstra, Transforming growth factor (TGF)-beta 1 internalization: modulation by ligand interaction with TGF-beta receptors types I and II and a mechanism that is distinct from clathrin-mediated endocytosis. 2001, Pubmed
