|
Fig. 1. Characterization of mex3b. (A,B) Schematic representations of Xenopus and human Mex3b/MEX3B proteins (A) and mex3b/MEX3B mRNAs (B). Sequence identities are indicated. Note that the identity of the 3' long conserved UTR (3'LCU) is higher than that of the CDS. (C) Sequence alignment of the 3'LCUs. (D-J) Expression patterns of mex3b in Xenopus embryos at the four-cell (D,E), early gastrula (F,G), late gastrula (H), early neurula (I) and tailbud (J) stages. (G) Sagittal-hemisection of F. Arrowheads indicate the dorsal blastopore. A, animal view; D, dorsal view; L, lateral view; V, vegetal view. |
|
mex3b (mex-3 RNA binding family member B ) gene expression in Xenopus laevis embryo, assayed via in situ hybridization, NF stage 29, dorsal view, anterior up.
|
|
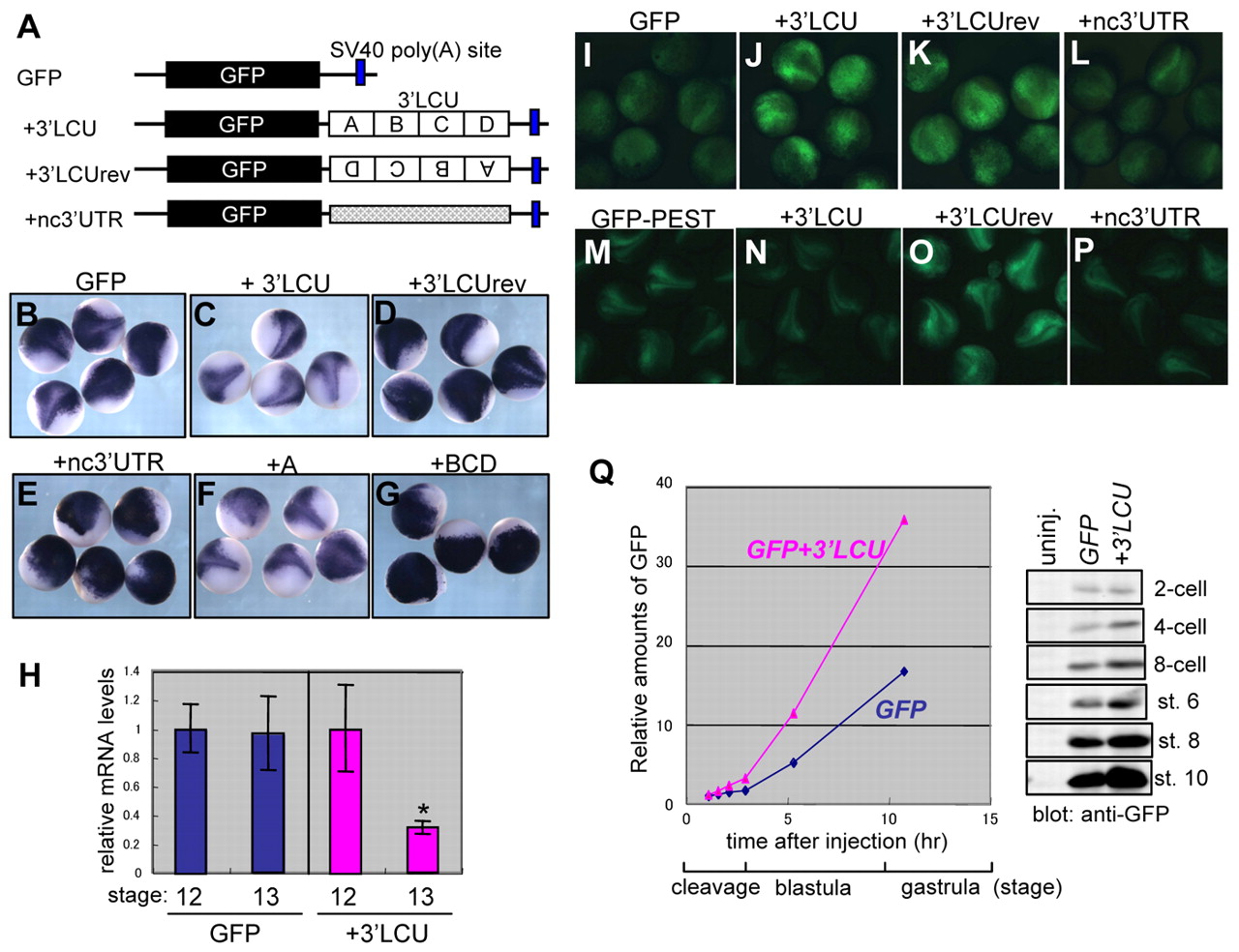
Fig. 2.
Reporter mRNA assay for the 3′LCU. (A) Schematic representations of GFP mRNA reporter constructs. The GFP or GFP-PEST (not shown) CDS was connected to the 3′LCU, the reverse 3′LCU (3′LCUrev), and a non-conserved region of mex3b 3′-UTR (nc3′UTR; positions 1787-2527) as indicated. (B-H) Destabilization of reporter mRNA by the 3′LCU and subregion A. The amount of remaining reporter mRNA in injected embryos was examined at stage 13 by WISH using the GFP probe (B-G) or at stages 12 and 13 by qRT-PCR (H). *P<0.05. (I-P) Translational enhancement by the 3′LCU and 3′LCUrev using GFP (I-L) or GFP-PEST (M-P). GFP fluorescence were observed at stage 13 (I-L) or 14 (M-P). (Q) Western blot analysis. Reporter mRNA was injected into two dorsal-animal blastomeres at the four-cell stage. All injected embryos were viewed dorsally at the neurula stage. Injected embryos were collected at indicated stages. Amounts of injected reporter mRNA (pg/embryo): 100 (B-P); 500 (Q). |
|
mex3b (mex-3 RNA binding family member B) gene expression in Xenopus laevis embryo, assayed via in situ hybridization, NF stage 18, dorsal view, anterior up.
|
|
Fig. 3.
Destabilization of reporter mRNA by Mex3b through the 3′LCU. (A-D) Destabilization by Mex3b through the 3′LCU and subregion D. Injection and WISH were performed as described in Fig. 2. mex3b mRNA (63 pg/embryo) was co-injected with reporter mRNA (right panels). (E) Co-immunoprecipitation of GFP+3′LCU mRNA with Mex3b. GFP+3′LCU or GFP reporter mRNA (100 pg) was co-injected with mRNA for mex3b-HA,Δ KH1+2-HA or HA-globin (1 ng). Reporter mRNA was co-immunoprecipitated with the anti-HA antibody and analyzed by RT-PCR. |
|
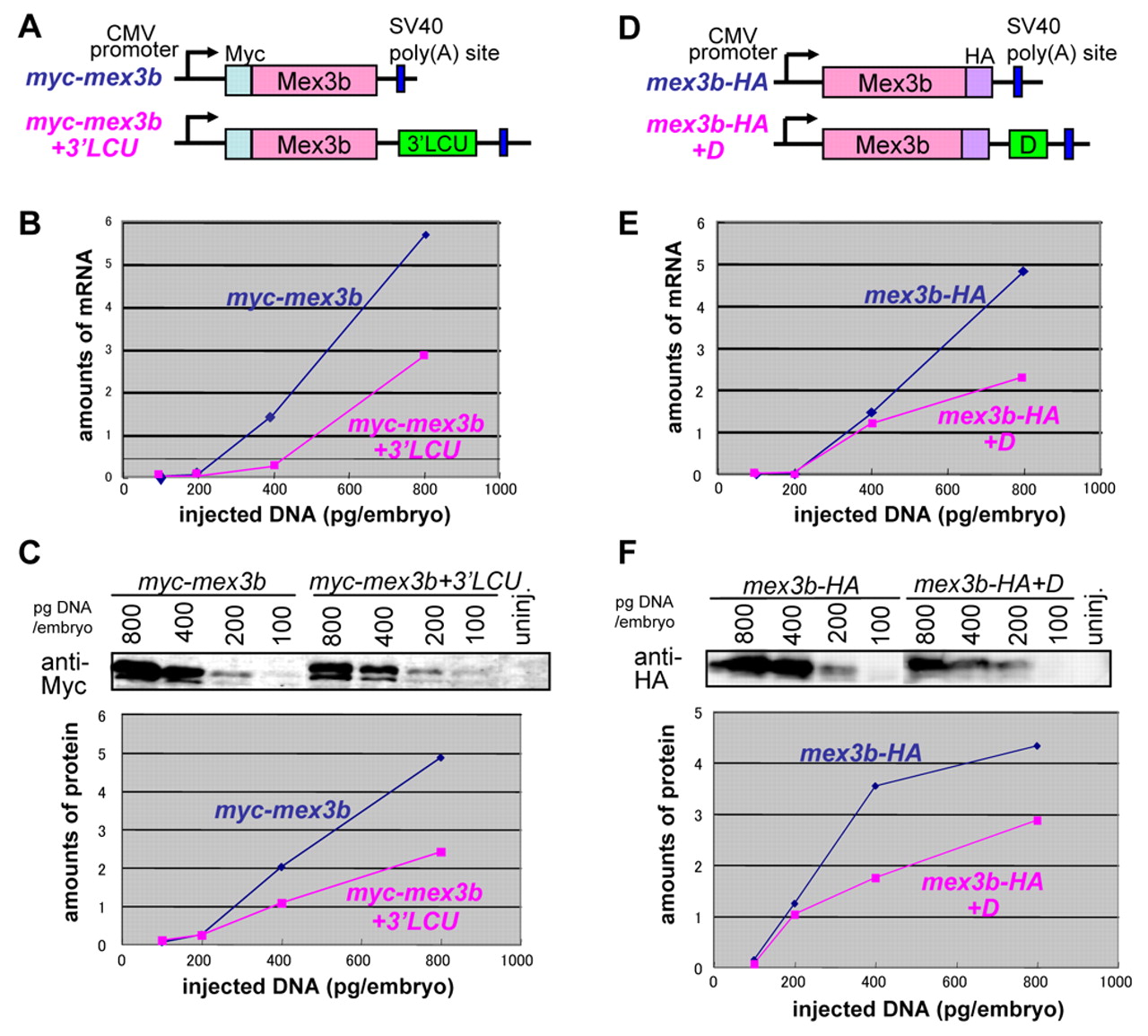
Fig. 4.
A negative autoregulatory loop of Mex3b. (A-C) myc-mex3b and the 3′LCU. (D-F) mex3b-HA and subregion D. Schematic representations of expression constructs are shown (A,D). Myc-Mex3b and Mex3b-HA exhibited basically the same activity. Embryos injected with each DNA construct were lysed at stage 13. Transcripts were quantitated by qRT-PCR using the SV40 primer set (B,E). Proteins were quantitated by immunoblotting with the anti-Myc (C) or anti-HA (F) antibody. The abscissa, amounts of injected DNA (pg/embryo); the ordinate, relative expression (arbitrary units). |
|
Fig. 5.
Functional analysis of Mex3b in early embryogenesis. (A-J) Overexpression of mex3b by mRNA injection. (K-Qâ²) Knockdown of mex3b by MO injection. mRNA (1 ng) or MO (50 ng) was co-injected with nβ-gal mRNA as a tracer into one blastomere in the dorsal equatorial region (A,I,K,P; indicated by DER) or the neuroectoderm (the rest). nβ-gal staining (red) indicates the injected side. Arrows in blue or magenta indicate reduced or increased expression, respectively. Frequency of specimen with the indicated phenotype is shown in the right bottom of each panel in blue (reduction), magenta (enhancement) or black (no change). Embryos were injected with globin (upper panels of A-F,H), mex3b (lower panels of A-F,I,J) or Myc-δKH1+2 (G) mRNA as indicated, and were subjected to WISH for genes as indicated at stage 10.5 (A) or stage 13 (B-G), or to immunostaining of somites with the 12/101 antibody followed by clearing with benzyl benzoate/benzyl alcohol (H-J). 5mmMO- or mex3bMO-injected embryos were subjected to WISH at stage 10.5 (K) and stage 13 (L-O), or observed for morphological appearances at stage 35 (P,Q). Transverse section (Qâ²) of Q indicates small eye (arrowheads in Q,Qâ²) (R-T) Effects of the 3â²LCU on mex3b expression. Embryos were injected with GFP, GFP+3â²LCU or GFP+3â²LCUrev mRNA (3 ng/embryo), and subjected to WISH for endogenous mex3b mRNA at stage 12.5. Arrows in S and T indicate increased expression. |
|
Fig. 6.
Inhibition of FGF signaling by Mex3b. (A,B) Animal cap assay. Animal caps were dissected from embryos injected with globin or mex3b or XFD mRNA (1 ng/embryo) and treated with FGF2 (100 ng/ml) or activin (20 ng/ml). Xbra or gsc expression was examined by WISH at stage 10.5 equivalent. (C,D) FGF reporter assay. Reporter DNA cdx4/Xcad3-luc (100 pg) with or without fgf8 mRNA (100 pg) or fgf4 DNA (10 pg) was co-injected with mex3b mRNA (1 ng; C) or mex3bMOs (50 ng; D), and injected embryos were assayed for luciferase activity at stage 12.5/13. Bars represent the mean±s.e.m. |
|
Fig. 7.
Analysis of sdc2 and ets1b for Mex3b targets and FGF signaling. (A-E) Response of the 3â² UTRs of sdc2 and ets1b to Mex3b-mediated destabilization. Injection, WISH (A-D) and qRT-PCR (E) were performed as described in Fig. 2. GFP reporter mRNA containing the 3â² UTR of indicated genes (100 pg/embryo) was co-injected with (right panel) or without (left panel) mex3b mRNA (63 pg). Reporter mRNA remaining in the embryos were examined at stage 12.5/13. Note that the 3â² UTR of fgf20 (A), syntenin (B), sdc2 (C) or ets1 (D) destabilized reporter mRNA to some extent in respond to endogenous factors (left panels), but only the 3â² UTR of sdc2 (C) or ets1 (D) responded to Mex3b for mRNA destabilization (right panels). (F) FGF reporter assay. Reporter DNA cdx4/Xcad3-luc (100 pg) was co-injected with fgf4 DNA (10 pg), sdc2 mRNA (100 pg) and ets1 (100 pg) as indicated, and injected embryos were assayed for luciferase activity at stage 12.5/13. |
|
Fig. 8.
A model for post-transcriptional regulation by Mex3b. Mex3b protein levels are determined by fine-tuning mechanisms involving TLEEs and the LGDE, and a negative autoregulatory loop through the MRDE. Mex3b in turn controls the stability of target mRNAs such as ets1b and sdc2, which may contribute to regulate FGF responsiveness. An, poly(A) tail. |