Click here to close
Hello! We notice that you are using Internet Explorer, which is not supported by Xenbase and may cause the site to display incorrectly.
We suggest using a current version of Chrome,
FireFox, or Safari.
???displayArticle.abstract???
Regenerating limbs of urodele amphibians and Xenopus tadpole are reconstructed along proximal-distal, anterior-posterior (AP), and dorsal-ventral axes. In contrast, a regenerated limb of the Xenopus froglet does not have digits, and only a simple cartilaginous structure referred to as a "spike" is formed. This suggests that repatterning along the AP axis is absent in the froglet blastema. Previous studies have shown that Shh and its target genes are not expressed in the froglet blastema. In this study, we activated Hedgehog signaling in the froglet blastema and found that target genes of Shh were inducible in the mesenchyme of limbblastema. Furthermore, we found that activation of the signaling had effects on blastema cell proliferation and chondrogenesis and resulted in the formation of multiple cartilaginous structures. These findings indicate that activation of signaling that is absent in the froglet blastema is effective for improvement of limb regeneration ability in the Xenopus froglet.
Figure 3. Changes in gene expression induced by Hh signaling activation in the froglet blastema at 14 days after amputation. A,D: The Hh-Ag-treated blastema (D) was larger than the control blastema (A). B,C,E,F: In the control blastema, signals for Shh target genes, Ptc-2 and Gli1, were not detected, whereas these genes were strongly re-expressed in the Hh-Ag-treated blastema. G-N: Signals for Gli3 (K) and dHAND (L) were detected in the Hh-Ag-treated blastema and their expression patterns were similar to those in the control blastema (Gli3, arrowheads in G; dHAND, H). Stronger expression of Hoxd13 was observed in the distal region of the Hh-Ag-treated blastema (M), but expression was weak in the control blastema (arrowheads in I). Tbx2 expression was slightly detected in both the control blastema (arrowheads in J) and Hh-Ag-treated blastema (arrowheads in N). All sections are transverse sections, and the anterior side is on the left of all panels. Scale bars = 200 mu m.
Figure 2. Gross morphology and skeletal phenotype at 60 days after amputation. A,B: In the control regenerate, there was neither branching nor joints. CâGâ²: Regenerates treated with Hh-Ag (C) were wider than control regenerates (A) in gross morphology. Specimens formed spikes (D, n = 4/29), Y shapes (F, n = 4/29), and fused Y shapes (E, n = 4/29) at distal regions. Approximately 60% (n = 17/29) of the specimens formed multiple cartilage structures (G, Gâ²; higher magnifications of G). All panels are dorsal views. Scale bars = 1 mm.
Fig. 1. Effects of Hedgehog signaling agonist (Hh-Ag) in the Xenopus froglet limb regeneration process. A: Hh-Ag binds directly to Smo and activates the Hh signaling pathway. This action is independent of Hh protein and of the receptor Ptc and is absolutely required for Smo. B: Various concentrations and periods of treat- ment were performed to determine the optimal conditions for Hh-Ag administration. Hh-Ag ad- ministration was started immediately after limb amputation (a) or at 4 (b), 7 (c), and 10 days after amputation (d). Arrowheads (red) show the on- set of administration and lines indicate the pe- riod of treatment. Hh-Ag treatment with full- term administration (a) of Hh-Ag was lethal. The Hh-Agâtreated froglets died from treatment for 10 (b) and 7 days (c) at a concentration of 250 nmol/L, but concentrations of 10, 25, and 75 nmol/L were nontoxic. Froglets treated with Hh-Ag for 4 days (d) did not die. C: Reverse transcriptase-polymerase chain reaction (RT- PCR) analysis of the froglet blastema at 14 days after limb amputation. In the froglet limb blast- ema, signals for Shh and Bhh mRNA were not detected, but Gli3 and dHAND expression was detected. Of interest, Ptc-1 and Ptc-2 were re- expressed in the Hh-Agâtreated blastema but were not detected in the control.
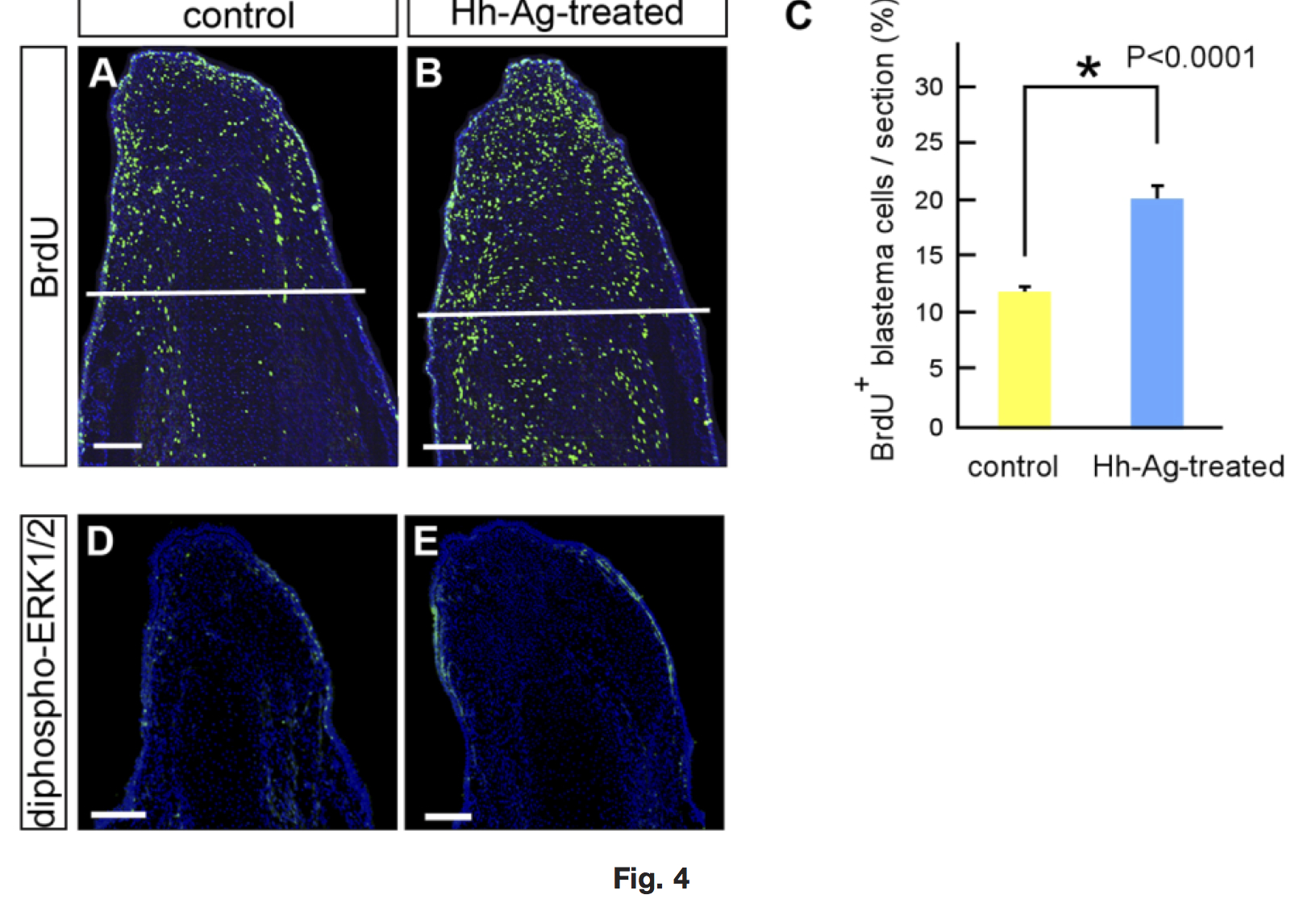
Fig. 4. Cell proliferation and activity of ERK1/2 in the froglet blastema. Immunostaining was performed with anti-bromodeoxyuridine (BrdU; A,B) and antiâdiphospho-ERK1/2 (D,E). A,B: At 14 days after amputation, cells incorporating BrdU were detected in the blastema. C: An approxi- mately 1.7-fold increase in cell proliferation was observed in the Hh-Agâtreated blastema (B) compared with that in the control blastema (A). Of interest, bromodeoxyuridine (BrdU) -positive cells also increased in the stump region of the Hh-Agâtreated froglet. Data were analyzed by the t-test. D,E: At 14 days, activity of MEK/ERK was hardly detectable in the mesenchyme of the control blastema (D) and Hh-Agâtreated blastema (E). Nuclei were stained with DAPI (4 ,6-diami- dine-2-phenylidole-dihydrochloride; A,B,D,E). The anterior side is on the left of all panels and lines indicate the amputation plane. Scale bars 200 m.