XB-ART-39918
J Gen Physiol
2009 May 01;1335:467-83. doi: 10.1085/jgp.200810082.
Show Gene links
Show Anatomy links
A single charged voltage sensor is capable of gating the Shaker K+ channel.
Gagnon DG, Bezanilla F.
???displayArticle.abstract???
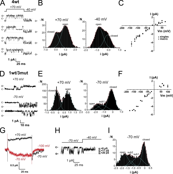
We sought to determine the contribution of an individual voltage sensor to Shaker's function. Concatenated heterotetramers of Shaker zH4 Delta(6-46) wild type (wt) in combination with a neutral S4 segment Shaker mutant (mut) with stoichiometries 2wt/2mut and 1wt/3mut were studied and compared with the 4wt concatenated homotetramer. A single charged voltage sensor is sufficient to open Shaker conductance with reduced delay (<1 ms) and at more hyperpolarized voltages compared with 4wt. In addition, the wt-like slow inactivation of 1wt/3mut was almost completely eliminated by mutations T449V-I470C in its single wt subunit, indicating that the subunits bearing a neutral S4 were unable to trigger slow inactivation. Our results strongly suggest that a neutral S4 segment of Shaker's subunit is voltage insensitive and its voltage sensor is in the activated position (i.e., ready for pore opening), and provide experimental support to the proposed model of independent voltage sensors with a final, almost voltage-independent concerted step.
???displayArticle.pubmedLink??? 19398775
???displayArticle.pmcLink??? PMC2712970
???displayArticle.link??? J Gen Physiol
???displayArticle.grants??? [+]
Species referenced: Xenopus
Genes referenced: mmut
???attribute.lit??? ???displayArticles.show???
References [+] :
Aggarwal,
Contribution of the S4 segment to gating charge in the Shaker K+ channel.
1996, Pubmed,
Xenbase
Aggarwal, Contribution of the S4 segment to gating charge in the Shaker K+ channel. 1996, Pubmed , Xenbase
Armstrong, Inactivation of the potassium conductance and related phenomena caused by quaternary ammonium ion injection in squid axons. 1969, Pubmed
Bao, Voltage-insensitive gating after charge-neutralizing mutations in the S4 segment of Shaker channels. 1999, Pubmed , Xenbase
Bezanilla, Voltage-dependent gating of ionic channels. 1994, Pubmed
Bezanilla, Gating of Shaker K+ channels: II. The components of gating currents and a model of channel activation. 1994, Pubmed , Xenbase
Campos, Two atomic constraints unambiguously position the S4 segment relative to S1 and S2 segments in the closed state of Shaker K channel. 2007, Pubmed , Xenbase
Cha, Structural implications of fluorescence quenching in the Shaker K+ channel. 1998, Pubmed
Chapman, Activation-dependent subconductance levels in the drk1 K channel suggest a subunit basis for ion permeation and gating. 1997, Pubmed , Xenbase
Chapman, K channel subconductance levels result from heteromeric pore conformations. 2005, Pubmed , Xenbase
COLE, Potassium ion current in the squid giant axon: dynamic characteristic. 1960, Pubmed
Elinder, Role of individual surface charges of voltage-gated K channels. 1999, Pubmed
Fisher, Modification of a PCR-based site-directed mutagenesis method. 1997, Pubmed
Heginbotham, Conduction properties of the cloned Shaker K+ channel. 1993, Pubmed , Xenbase
HODGKIN, Currents carried by sodium and potassium ions through the membrane of the giant axon of Loligo. 1952, Pubmed
HODGKIN, A quantitative description of membrane current and its application to conduction and excitation in nerve. 1952, Pubmed
Holmgren, Trapping of organic blockers by closing of voltage-dependent K+ channels: evidence for a trap door mechanism of activation gating. 1997, Pubmed
Holmgren, The activation gate of a voltage-gated K+ channel can be trapped in the open state by an intersubunit metal bridge. 1998, Pubmed
Horn, Uncooperative voltage sensors. 2009, Pubmed
Horn, Immobilizing the moving parts of voltage-gated ion channels. 2000, Pubmed
Hoshi, Shaker potassium channel gating. I: Transitions near the open state. 1994, Pubmed , Xenbase
Hoshi, Biophysical and molecular mechanisms of Shaker potassium channel inactivation. 1990, Pubmed , Xenbase
Hurst, Cooperative interactions among subunits of a voltage-dependent potassium channel. Evidence from expression of concatenated cDNAs. 1992, Pubmed , Xenbase
Isacoff, Evidence for the formation of heteromultimeric potassium channels in Xenopus oocytes. 1990, Pubmed , Xenbase
Kavanaugh, Multiple subunits of a voltage-dependent potassium channel contribute to the binding site for tetraethylammonium. 1992, Pubmed , Xenbase
Klemic, Activation kinetics of the delayed rectifier potassium current of bullfrog sympathetic neurons. 1998, Pubmed
Krovetz, Atomic distance estimates from disulfides and high-affinity metal-binding sites in a K+ channel pore. 1997, Pubmed
Kurata, A structural interpretation of voltage-gated potassium channel inactivation. 2006, Pubmed
Lainé, Atomic proximity between S4 segment and pore domain in Shaker potassium channels. 2003, Pubmed , Xenbase
Larsson, A conserved glutamate is important for slow inactivation in K+ channels. 2000, Pubmed , Xenbase
Ledwell, Mutations in the S4 region isolate the final voltage-dependent cooperative step in potassium channel activation. 1999, Pubmed , Xenbase
Li, Single-channel basis for conductance increase induced by isoflurane in Shaker H4 IR K(+) channels. 2001, Pubmed , Xenbase
Liman, Subunit stoichiometry of a mammalian K+ channel determined by construction of multimeric cDNAs. 1992, Pubmed , Xenbase
Long, Atomic structure of a voltage-dependent K+ channel in a lipid membrane-like environment. 2007, Pubmed
Loots, Protein rearrangements underlying slow inactivation of the Shaker K+ channel. 1998, Pubmed
López-Barneo, Effects of external cations and mutations in the pore region on C-type inactivation of Shaker potassium channels. 1993, Pubmed , Xenbase
McCormack, Shaker K+ channel subunits from heteromultimeric channels with novel functional properties. 1990, Pubmed , Xenbase
Nagai, A variant of yellow fluorescent protein with fast and efficient maturation for cell-biological applications. 2002, Pubmed
Ogielska, Cooperative subunit interactions in C-type inactivation of K channels. 1995, Pubmed , Xenbase
Olcese, Correlation between charge movement and ionic current during slow inactivation in Shaker K+ channels. 1997, Pubmed , Xenbase
Olcese, A conducting state with properties of a slow inactivated state in a shaker K(+) channel mutant. 2001, Pubmed , Xenbase
Panyi, C-type inactivation of a voltage-gated K+ channel occurs by a cooperative mechanism. 1995, Pubmed
Papazian, Electrostatic interactions of S4 voltage sensor in Shaker K+ channel. 1995, Pubmed , Xenbase
Papazian, Alteration of voltage-dependence of Shaker potassium channel by mutations in the S4 sequence. 1991, Pubmed , Xenbase
Papazian, Cloning of genomic and complementary DNA from Shaker, a putative potassium channel gene from Drosophila. 1987, Pubmed
Pascual, Multiple residues specify external tetraethylammonium blockade in voltage-gated potassium channels. 1995, Pubmed , Xenbase
Pathak, The cooperative voltage sensor motion that gates a potassium channel. 2005, Pubmed , Xenbase
Perozo, S4 mutations alter gating currents of Shaker K channels. 1994, Pubmed , Xenbase
Rodríguez, Voltage gating of Shaker K+ channels. The effect of temperature on ionic and gating currents. 1998, Pubmed , Xenbase
Schoppa, Activation of Shaker potassium channels. III. An activation gating model for wild-type and V2 mutant channels. 1998, Pubmed , Xenbase
Schoppa, Activation of shaker potassium channels. I. Characterization of voltage-dependent transitions. 1998, Pubmed , Xenbase
Seoh, Voltage-sensing residues in the S2 and S4 segments of the Shaker K+ channel. 1996, Pubmed , Xenbase
Shao, S4 mutations alter the single-channel gating kinetics of Shaker K+ channels. 1993, Pubmed
Sigg, Total charge movement per channel. The relation between gating charge displacement and the voltage sensitivity of activation. 1997, Pubmed
Sigworth, The variance of sodium current fluctuations at the node of Ranvier. 1980, Pubmed
Solc, Single-channel and genetic analyses reveal two distinct A-type potassium channels in Drosophila. 1987, Pubmed
Starace, A proton pore in a potassium channel voltage sensor reveals a focused electric field. 2004, Pubmed
Starace, Voltage-dependent proton transport by the voltage sensor of the Shaker K+ channel. 1997, Pubmed
Starace, Histidine scanning mutagenesis of basic residues of the S4 segment of the shaker k+ channel. 2001, Pubmed , Xenbase
Stefani, Gating of Shaker K+ channels: I. Ionic and gating currents. 1994, Pubmed , Xenbase
Tiwari-Woodruff, Electrostatic interactions between transmembrane segments mediate folding of Shaker K+ channel subunits. 1997, Pubmed , Xenbase
Treptow, Molecular restraints in the permeation pathway of ion channels. 2006, Pubmed
Tytgat, Evidence for cooperative interactions in potassium channel gating. 1992, Pubmed , Xenbase
Xu, Removal of phospho-head groups of membrane lipids immobilizes voltage sensors of K+ channels. 2008, Pubmed , Xenbase
Yang, How does the W434F mutation block current in Shaker potassium channels? 1997, Pubmed , Xenbase
Yang, A hydrophobic element secures S4 voltage sensor in position in resting Shaker K+ channels. 2007, Pubmed , Xenbase
Zagotta, Shaker potassium channel gating. III: Evaluation of kinetic models for activation. 1994, Pubmed , Xenbase
Zagotta, Shaker potassium channel gating. II: Transitions in the activation pathway. 1994, Pubmed , Xenbase
Zheng, Intermediate conductances during deactivation of heteromultimeric Shaker potassium channels. 1998, Pubmed , Xenbase
Zheng, Selectivity changes during activation of mutant Shaker potassium channels. 1997, Pubmed , Xenbase
