Click here to close
Hello! We notice that you are using Internet Explorer, which is not supported by Xenbase and may cause the site to display incorrectly.
We suggest using a current version of Chrome,
FireFox, or Safari.
???displayArticle.abstract???
Gastrulation is a critical morphogenetic event during vertebrate embryogenesis, and it is comprised of directional cell movement resulting from the polarization and reorganization of the actin cytoskeleton. The non-canonical Wnt signaling pathway has emerged as a key regulator of gastrulation. However, the molecular mechanisms by which the Wnt pathway mediates changes to the cellular actin cytoskeleton remains poorly defined. We had previously identified the Formin protein Daam1 and an effector molecule XProfilin1 as links for Wnt-mediated cytoskeletal changes during gastrulation. We report here the identification of XProfilin2 as a non-redundant and distinct effector of Daam1 for gastrulation. XProfilin2 interacts with FH1 domain of Daam1 and temporally interacts with Daam1 during gastrulation. In the Xenopus embryo, XProfilin2 is temporally expressed throughout embryogenesis and it is spatially expressed in cells undergoing morphogenetic movement during gastrulation. While we have previously shown XProfilin1 regulates blastopore closure, overexpression or depletion of XProfilin2 specifically affects convergent extension movement independent of mesodermal specification. Specifically, we show that XProfilin2 modulates cell polarization and axial alignment of mesodermal cells undergoing gastrulation independent of XProfilin1. Together, our studies demonstrate that XProfilin2 and XProfilin1 are non-redundant effectors for Daam1 for non-canonical Wnt signaling and that they regulate distinct functions during vertebrate gastrulation.
Fig. 2. Temporal and spatial expression pattern of XProfilin2. (A) XProfilin2 is expressed throughout Xenopus development as monitored by RT-PCR analysis; total extracted mRNA is shown as a loading control, âRT without reverse transcriptase. Quantitation of the relative RNA expression levels is shown below (B). The spatial expression pattern of XProfilin2 is dynamic with the highest level of expression refined to the neural fold and nervous system during neurula-stage embryo. Stages and views of the embryos are shown in each panel; AP = animal pole, DL = dorsal lip, NP = neural plate, NF = neural fold, BR = brain, EY = eye, and SC = spinal cord. No signal is detected using an XProfilin2 sense probe.
Fig. 3. XProfilin2 is required for gastrulation. (A) Injection of XProfilin2 RNA dorsally but not ventrally inhibits gastrulation with the resulting embryos having open neural folds and reduced anterior structures (Severe) or delayed blastopore closure and a curved/bent axis (Mild). (B) Quantitation of the phenotypic results from overexpression studies of XProfilin2. Number of embryos scored (n) is shown at the top of each bar. (C) Schematic representation of the XProfilin2 constructs and targeted-Morpholino site. (D) Injection of the XProfilin2 MO but not XProfilin1 MO or a control MO inhibits translation of Myc-tagged 5â²UTR-XProfilin2. The δN-XProfilin2 cDNA lacking the XProfilin2 MO recognition sequence is insensitive to the effects of the XProfilin2 MO. (E) Injection of XProfilin2 MO inhibits gastrulation and results in a similar gastrulation-defect phenotype as overexpression of XProfilin2 RNA (see A). This phenotype is reversed by injection of δN-XProfilin2 but not δN-XProfilin1 (F). Quantitation of phenotypic results of XProfilin2-depletion studies. Number of embryos scored (n) is shown at the top of each bar.
Fig. 4. XProfilin2 does not interfere with mesoderm induction. Embryos injected dorsally with Profilin2 (2 ng), XProfilin2 MO (70 ng), XProfilin2 MO + δN-XProfilin2 (70 ng + 100 pg) have no defects in expression of mesodermal marker genes Xbra, Gsc and XWnt8 as monitored by RT-PCR analysis; Ornithine decarboxylase (ODC) is used as a loading control, âRT without reverse transcriptase. (B) Embryos injected dorsally with XProfilin2 (2 ng), XProfilin2 MO (70 ng), XProfilin2 MO + δN-XProfilin2 (70 ng + 100 pg) show abnormal tissue localization due to gastrulation defects. Injected embryos show normal expression of Xbra at st 10.5 but Xbra is observed trapped around the blastopore that does not close at st 14. Sox-2 is expressed in the neural plate at st 14 in uninjected embryos, but in the injected embryos, Sox-2 expression surrounds the open blastopore. Gsc expression is observed in anteriormesendoderm away from the closed blastopore in control embryos at st 14, but in the injected embryos remains trapped near the open blastopore. Otx-2 is expressed anteriorly in both mesodermal and overlying neural tissues in control embryos at st 14, but in the injected embryos, the Otx-2 expression domain remains closer to the blastopore. Number of embryos scored is shown on each panel and yellow arrow indicates position of the blastopore.
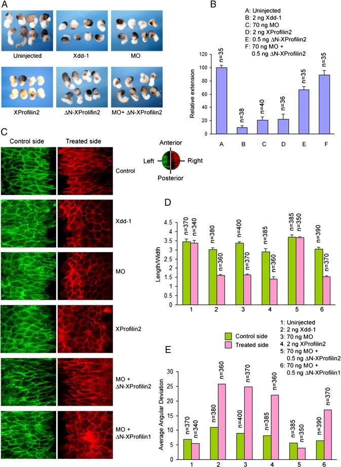
Fig. 5. XProfilin2 regulates cell behavior responsible for convergent extension movement. (A) Overexpression (2 ng RNA) or depletion of XProfilin2 (70 ng MO) inhibit convergent extension in Keller explants and dominant negative Dishevelled (Xdd1, 2 ng) is used as a positive control. The effects of the XProfilin2 MO are rescued by co-expression of δN-XProfilin2. (B) Quantitation of the Keller explants. The elongation of explants was measured using ImageJ and the values were expressed relative to that of the uninjected control sample (C). Overexpression (2 ng RNA) or depletion of XProfilin2 (70 ng MO) impairs polarization, elongation and mediolateral alignment of dorsal mesodermal cells undergoing convergent extension movement similar to expression of Xdd1 (2 ng). The induced defects in cell behaviors by XProfilin2 MO are rescued by co-expression of δN-XProfilin2 but not δN-XProfilin1 and the control MO has no effects. The orientation of the explants is shown in the upper right; anterior, posterior and left and rightlateral. (D and E) Quantification of the effects of XProfilin2 on cell polarization, elongation and mediolateral alignment. Numbers of cells examined are shown at the top of each bar. Average angular deviation is the average deviation of the angular orientation of the length of cells along the midline.
Fig. 6. Profilin2 modulates actin fibers. (A) Overexpression of XProfilin2 (2 ng RNA) increases the actin fibers in dorsal mesodermal cells of Xenopus embryos at neurula stage, while the depletion of XProfilin2 (70 ng MO) depletes the actin fibers. The MO mediated depletion of the actin fibers is rescued by co-expression of δN-XProfilin2. (B) Quantitation of the effects of Profilin2 on the abundance of actin fibers. Numbers of the cells counted are shown at the top of each bar.
Birbach,
Profilin, a multi-modal regulator of neuronal plasticity.
2008, Pubmed
Birbach,
Profilin, a multi-modal regulator of neuronal plasticity.
2008,
Pubmed Cooley,
chickadee encodes a profilin required for intercellular cytoplasm transport during Drosophila oogenesis.
1992,
Pubmed Gareus,
Mouse profilin 2 regulates endocytosis and competes with SH3 ligand binding to dynamin 1.
2006,
Pubmed Goode,
Mechanism and function of formins in the control of actin assembly.
2007,
Pubmed Habas,
Coactivation of Rac and Rho by Wnt/Frizzled signaling is required for vertebrate gastrulation.
2003,
Pubmed
,
Xenbase Habas,
Wnt/Frizzled activation of Rho regulates vertebrate gastrulation and requires a novel Formin homology protein Daam1.
2001,
Pubmed
,
Xenbase Habas,
Cell signaling: moving to a Wnt-Rap.
2007,
Pubmed
,
Xenbase Heisenberg,
Back and forth between cell fate specification and movement during vertebrate gastrulation.
2008,
Pubmed Higashi,
Biochemical characterization of the Rho GTPase-regulated actin assembly by diaphanous-related formins, mDia1 and Daam1, in platelets.
2008,
Pubmed Keller,
How we are shaped: the biomechanics of gastrulation.
2003,
Pubmed
,
Xenbase Keller,
Shaping the vertebrate body plan by polarized embryonic cell movements.
2002,
Pubmed Komiya,
Wnt signal transduction pathways.
2008,
Pubmed Lai,
Diaphanous-related formin 2 and profilin I are required for gastrulation cell movements.
2008,
Pubmed Li,
The mouse Formin mDia1 is a potent actin nucleation factor regulated by autoinhibition.
2003,
Pubmed Liu,
Mechanism of activation of the Formin protein Daam1.
2008,
Pubmed
,
Xenbase Logan,
The Wnt signaling pathway in development and disease.
2004,
Pubmed Lu,
Structure of the FH2 domain of Daam1: implications for formin regulation of actin assembly.
2007,
Pubmed
,
Xenbase Mlodzik,
Planar cell polarization: do the same mechanisms regulate Drosophila tissue polarity and vertebrate gastrulation?
2002,
Pubmed Moseley,
Formin proteins: purification and measurement of effects on actin assembly.
2006,
Pubmed Nakaya,
Identification and comparative expression analyses of Daam genes in mouse and Xenopus.
2004,
Pubmed
,
Xenbase Paul,
The role of the FH1 domain and profilin in formin-mediated actin-filament elongation and nucleation.
2008,
Pubmed Pilo Boyl,
Profilin2 contributes to synaptic vesicle exocytosis, neuronal excitability, and novelty-seeking behavior.
2007,
Pubmed Pollard,
Regulation of actin filament assembly by Arp2/3 complex and formins.
2007,
Pubmed Sato,
Profilin is an effector for Daam1 in non-canonical Wnt signaling and is required for vertebrate gastrulation.
2006,
Pubmed
,
Xenbase Semenov,
SnapShot: Noncanonical Wnt Signaling Pathways.
2007,
Pubmed Sokol,
Analysis of Dishevelled signalling pathways during Xenopus development.
1996,
Pubmed
,
Xenbase Veeman,
A second canon. Functions and mechanisms of beta-catenin-independent Wnt signaling.
2003,
Pubmed Verheyen,
Profilin mutations disrupt multiple actin-dependent processes during Drosophila development.
1994,
Pubmed Wallingford,
The developmental biology of Dishevelled: an enigmatic protein governing cell fate and cell polarity.
2005,
Pubmed Wallingford,
Convergent extension: the molecular control of polarized cell movement during embryonic development.
2002,
Pubmed
,
Xenbase Wallingford,
Xenopus Dishevelled signaling regulates both neural and mesodermal convergent extension: parallel forces elongating the body axis.
2001,
Pubmed
,
Xenbase Watanabe,
Formins: processive cappers of growing actin filaments.
2004,
Pubmed Witke,
Profilin I is essential for cell survival and cell division in early mouse development.
2001,
Pubmed Witke,
The role of profilin complexes in cell motility and other cellular processes.
2004,
Pubmed Yamashita,
Crystal structure of human DAAM1 formin homology 2 domain.
2007,
Pubmed