XB-ART-39909
Genes Dev
2009 Jun 15;2312:1393-8. doi: 10.1101/gad.519409.
Show Gene links
Show Anatomy links
Cadherin-11 regulates protrusive activity in Xenopus cranial neural crest cells upstream of Trio and the small GTPases.
???displayArticle.abstract???
Xenopus Cadherin-11 (Xcad-11) is expressed when cranial neural crest cells (CNC) acquire motility. However, its function in stimulating cell migration is poorly understood. Here, we demonstrate that Xcad-11 initiates filopodia and lamellipodia formation, which is essential for CNC to populate pharyngeal pouches. We identified the cytoplasmic tail of Xcad-11 as both necessary and sufficient for proper CNC migration as long as it was linked to the plasma membrane. Our results showing that guanine nucleotide exchange factor (GEF)-Trio binds to Xcad-11 and can functionally substitute for it like constitutively active forms of RhoA, Rac, and cdc42 unravel a novel cadherin function.
???displayArticle.pubmedLink??? 19528317
???displayArticle.pmcLink??? PMC2701577
???displayArticle.link??? Genes Dev
???displayArticle.grants??? [+]
DE016289 NIDCR NIH HHS, G0801145 Medical Research Council , R01 DE016289 NIDCR NIH HHS, MRC_G0801145 Medical Research Council
Species referenced: Xenopus laevis
Genes referenced: akt1 cad cat.2 cdc42 cdh11 ctnnd1 rac1 rhoa twist1
???displayArticle.morpholinos??? cdh11 MO1 cdh11 MO2
???attribute.lit??? ???displayArticles.show???
|
|
Figure 1. Depletion of Xcad-11 blocks CNC migration. (A) Wholemount ISH. Lateral view of Xenopus CNC at stage 26, analyzed by expression of twist. (Left column) Noninjected side (nis). (Right column) Injected side (is). Embryos injected with Xcad-11MO (2 pmol) showed twist signal adjacent to the brain but not in pharyngeal pouches (72%), indicating impaired CNC migration. The mandibular population remained unaffected. Coinjection of Xcad-11 mRNA (75 pg) restored the migration phenotype in 82%. CoMOinjected (2 pmol) embryos showed no effect. (B) Transplantation to follow migration in vivo in CNC. Wild-type CNC grafts exhibited normal migration (86%). Grafts taken from Xcad-11-depleted embryos were unable to invade hyoidal and branchial arches (70%; marked by arrows). Mandibular CNC remained unaffected. Single cell tracking demonstrated wild-type CNC migrating into the pharyngeal arches while Xcad-11 depletion stopped migration. |
|
|
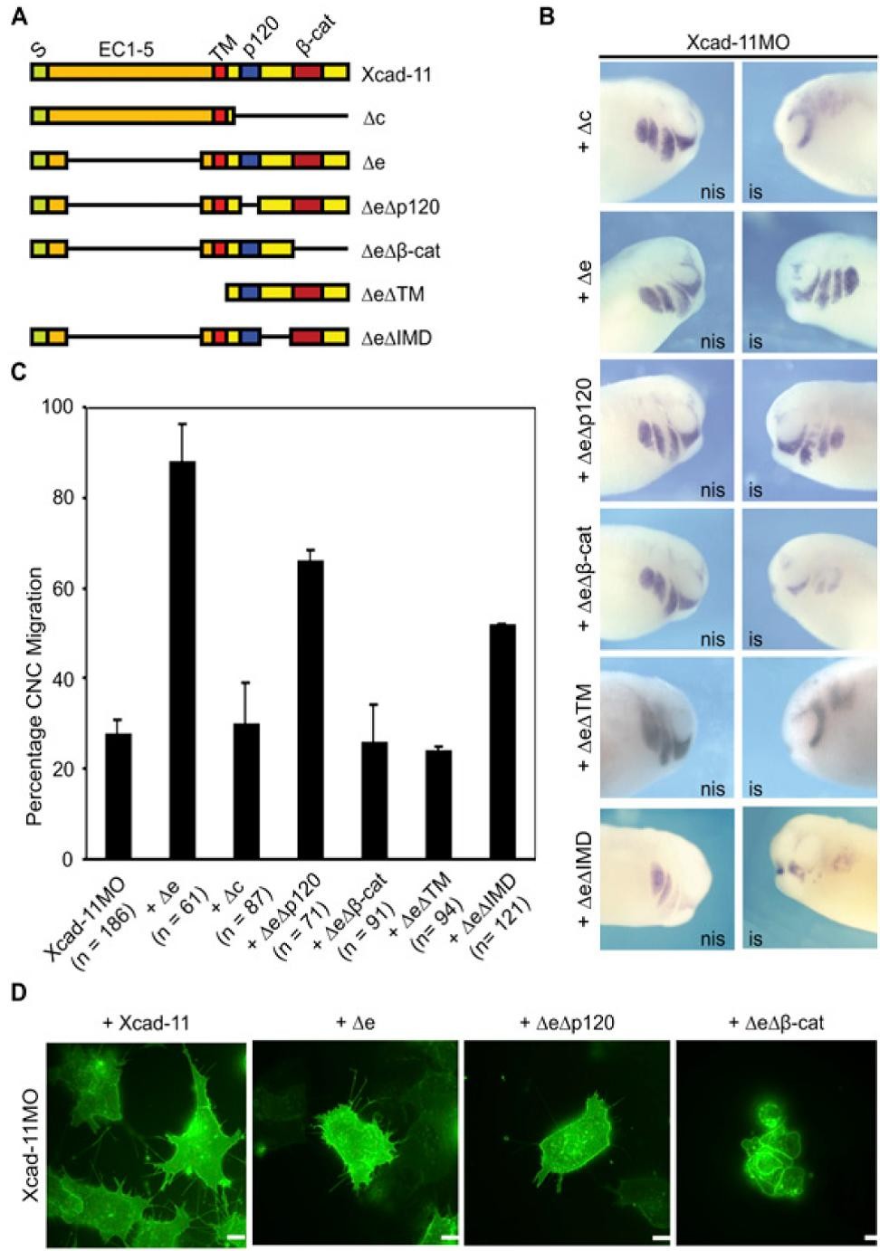
Figure 3. The beta-cat-binding site and the TM are essential for Xcad-11 function. (A) Xcad-11 constructs for reconstitution. (S) Signal peptide (green); (EC) extracellular domains (orange); TM (red); (p120/beta-cat) p120-binding site (blue) or beta-cat-binding site (dark red); intracellular domain (yellow). (B) Whole-mount ISH. Lateral view of CNC at stage 26, analyzed by expression of twist. (Left column)Noninjected side (nis). (Right column) Injected side (is). Embryos injected with Xcad-11MO (2 pmol) together with 50 pg of DELTA-e or DELTA-e/DELTA-p120 showed twist signal in pharyngeal pouches, while coinjection of 75 pg of DELTA-c, 50 pg DELTA-e/DELTA-beta-cat, DELTA-e/DELTA-TM, or DELTA-e/DELTA-IMD did not. (C) Statistics for reconstitution. In the case of Xcad-11MO injection, only 28% of embryos showed normal migration. Coinjection of 75 pg of FLXcad-11 resulted in 82%, 75 pg of DELTA-e in 88%, and 75 pg of DELTA-e/DELTA-p120 in 82% of embryos with CNC present in pharyngeal pouches; in the case of DELTA-c, DELTA-e/DELTA-beta-cat, DELTA-e/DELTA-TM, and DELTA-e/DELTA-IMD coinjection, only 30%, 27%, 28%, and 52%, respectively. (D) CNC explants. Coinjection of FLXcad-11, DELTA-e, or DELTA-e/DELTA-p120 with Xcad-11MO restored formation of lamellipodia and filopodia in CNC; DELTA-e/DELTA-beta-cat coinjection showed blebbing. Bar, 10 mm. |
|
|
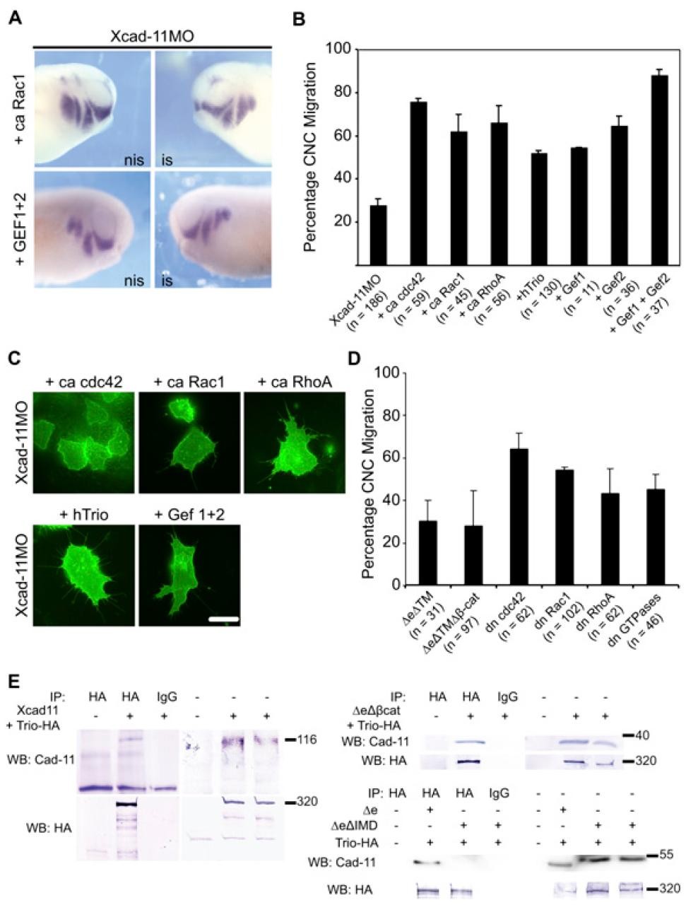
Figure 4. Xcad-11 function is mediated by small GTPases and GEFTrio. (A) Whole-mount ISH. Injection of ca Rac1 and two GEF subunits of hTrio together with Xcad-11MO rescued CNC migration, demonstrated by twist ISH. (B) Statistics of reconstitution experiments with 10 pg of ca cdc42, Rac1, or RhoA. Coinjection with Xcad-11MO rescued CNC migration into pharyngeal pouches in 76%, 62%, or 66%, respectively. Twenty picograms of Trio or single GEF domains restored disturbed invasion in pharyngeal pouches in 52% (Trio), 55% (Gef1), 65% (Gef2), or 88% (Gef 1 + 2). (C) In Xcad-11-depleted CNC explants, coinjection of ca cdc42, Rac1, or RhoA, as well as with Trio or the two GEF subunits, restored formation of lamellipodia and filopodia. Bar, 10 mm. (D) Statistics of gainof-function analysis with soluble Xcad-11 constructs; dn GTPases cdc42, Rac1, and RhoA; as well as a combination of all three GTPases together. Overexpression of the cytoplasmic domain of Xcad-11 with or without the beta-cat-binding site resulted in a strong reduction of CNC migration (30% and 28% migrating CNC). The three dn GTPases cdc42, Rac1, and RhoA showed migration in 65%, 55%, and 44% of the embryos, respectively. A combination of all three dn GTPases together resulted in 46% migrating CNC. (E) Coimmunoprecipitation of Trio with different Xcad-11 constructs. (Bottom left panel) Precipitation of Trio with HA antibody from transfected COS cells. Trio was detected in Western blot. Western blot for Xcad-11 showed successful coprecipitation of Xcad-11 (top left) as well as of Xcad-11 DELTA-e/DELTA-beta-cat (top right). In the case of Xcad-11 DELTA-e/DELTA-IMD, no coprecipitation was detected. (Right half of panels)Input. |
|
|
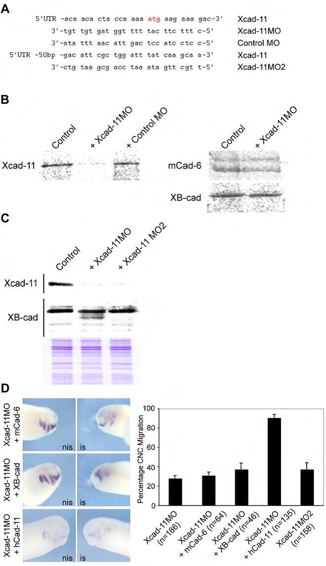
Supplement Figure S1: A, Sequence of Xcadherin-11 Morpholino 1 (Xcad-11MO) and 2 (Xcad-11 MO2) and control morpholino in comparison to the Xcadherin-11 sequence. The Xcad-11MO binding sequence spans the start codon while Xcad-11MO2 binds in the 5â UTR. B, Function of Xcad-11MO. The function of the chosen Xcad-11MO was demonstrated by in vitro transcription and translation. The TNT was performed according to manufacturerâs description (Promega). For detection of synthesized protein S35-labelled methionine was incorporated. The addition of Xcad-11MO to the reaction mix resulted in a strong decrease of detectable protein whereas the addition of control morpholino had no influence (left panel). Xcad-11MO was not able to suppress protein production of murine cadherin-6 or XB-cadherin (right panel). C, Endogenous function of Xcad-11MO and Xcad-11MO2. After injection of 2 pmol Xcad-11MO and Xcad-11MO2 a strong decrease of protein was detected in embryo lysates in comparison to wildtype embryos. Endogenous XB-cadherin was not affected by Xcad-11Mo and Xcad-11MO2 injection. For detection, αCad-11 and 6D5 αXB-cadherin antibody were used. D, Specificity of Xcadherin-11 function. The impaired invasion of pharyngeal pouches caused by injection of Xcad-11MO could neither be rescued by co-injection of the type1 XB-cadherin nor by type II murine cadherin-6 as demonstrated by whole mount in situ hybridizations with the neural crest marker twist. Instead, human Cadherin-11 was able to rescue twist signal in the pharyngeal pouches (up to 90%). Injected side: middle panel, control side: left panel. Right panel: statistics for rescue experiments. In case of Xcad-11MO injection 28%, and in case of 9 pmol Xcad-11MO2 39% of the embryos showed a normal invasion in the pharyngeal pouches. A rescue with 50 pg XB-cadherin or with 100 pg murine cadherin-6 resulted in only 37% or 31% twist positive cells in the branchial arches, respectively. |
References [+] :
Alfandari,
Integrin alpha5beta1 supports the migration of Xenopus cranial neural crest on fibronectin.
2003, Pubmed,
Xenbase
Alfandari, Integrin alpha5beta1 supports the migration of Xenopus cranial neural crest on fibronectin. 2003, Pubmed , Xenbase
Alfandari, Xenopus ADAM 13 is a metalloprotease required for cranial neural crest-cell migration. 2001, Pubmed , Xenbase
Anastasiadis, The p120 catenin family: complex roles in adhesion, signaling and cancer. 2000, Pubmed
Backer, Trio controls the mature organization of neuronal clusters in the hindbrain. 2007, Pubmed
Bateman, The Trio family of guanine-nucleotide-exchange factors: regulators of axon guidance. 2001, Pubmed
Boguslavsky, p120 catenin regulates lamellipodial dynamics and cell adhesion in cooperation with cortactin. 2007, Pubmed
Borchers, Xenopus cadherin-11 restrains cranial neural crest migration and influences neural crest specification. 2001, Pubmed , Xenbase
Borchers, An assay system to study migratory behavior of cranial neural crest cells in Xenopus. 2000, Pubmed , Xenbase
Chu, Cadherin-11 promotes the metastasis of prostate cancer cells to bone. 2008, Pubmed
Dufour, Differential perturbations in the morphogenesis of anterior structures induced by overexpression of truncated XB- and N-cadherins in Xenopus embryos. 1994, Pubmed , Xenbase
Fackler, Cell motility through plasma membrane blebbing. 2008, Pubmed
Hadeball, Xenopus cadherin-11 (Xcadherin-11) expression requires the Wg/Wnt signal. 1998, Pubmed , Xenbase
Harland, In situ hybridization: an improved whole-mount method for Xenopus embryos. 1991, Pubmed , Xenbase
Hensey, Programmed cell death during Xenopus development: a spatio-temporal analysis. 1998, Pubmed , Xenbase
Heupel, Different Ca2+ affinities and functional implications of the two synaptic adhesion molecules cadherin-11 and N-cadherin. 2008, Pubmed
Jaffe, Rho GTPases: biochemistry and biology. 2005, Pubmed
Kasemeier-Kulesa, Imaging neural crest cell dynamics during formation of dorsal root ganglia and sympathetic ganglia. 2005, Pubmed
Kimura, Cadherin-11 expressed in association with mesenchymal morphogenesis in the head, somite, and limb bud of early mouse embryos. 1995, Pubmed
Kobielak, Alpha-catenin: at the junction of intercellular adhesion and actin dynamics. 2004, Pubmed
Köntges, Rhombencephalic neural crest segmentation is preserved throughout craniofacial ontogeny. 1996, Pubmed
Kunz, Autoregulation of canonical Wnt signaling controls midbrain development. 2004, Pubmed , Xenbase
Kuriyama, Molecular analysis of neural crest migration. 2008, Pubmed , Xenbase
Lee, Cadherin-11 in synovial lining formation and pathology in arthritis. 2007, Pubmed
Le Lièvre, Mesenchymal derivatives of the neural crest: analysis of chimaeric quail and chick embryos. 1975, Pubmed
Le Lièvre, Participation of neural crest-derived cells in the genesis of the skull in birds. 1978, Pubmed
McCusker, Extracellular cleavage of cadherin-11 by ADAM metalloproteases is essential for Xenopus cranial neural crest cell migration. 2009, Pubmed , Xenbase
Patel, Type II cadherin ectodomain structures: implications for classical cadherin specificity. 2006, Pubmed , Xenbase
Pishvaian, Cadherin-11 is expressed in invasive breast cancer cell lines. 1999, Pubmed
Rimm, Alpha 1(E)-catenin is an actin-binding and -bundling protein mediating the attachment of F-actin to the membrane adhesion complex. 1995, Pubmed
Santagati, Cranial neural crest and the building of the vertebrate head. 2003, Pubmed
Sauka-Spengler, A gene regulatory network orchestrates neural crest formation. 2008, Pubmed
Schuff, FoxN3 is required for craniofacial and eye development of Xenopus laevis. 2007, Pubmed , Xenbase
Shoval, Antagonistic roles of full-length N-cadherin and its soluble BMP cleavage product in neural crest delamination. 2007, Pubmed
Tomita, Cadherin switching in human prostate cancer progression. 2000, Pubmed
Valencia, Cadherin-11 provides specific cellular adhesion between fibroblast-like synoviocytes. 2004, Pubmed
Vallin, Xenopus cadherin-11 is expressed in different populations of migrating neural crest cells. 1998, Pubmed , Xenbase
Yap, The juxtamembrane region of the cadherin cytoplasmic tail supports lateral clustering, adhesive strengthening, and interaction with p120ctn. 1998, Pubmed , Xenbase
