Click here to close
Hello! We notice that you are using Internet Explorer, which is not supported by Xenbase and may cause the site to display incorrectly.
We suggest using a current version of Chrome,
FireFox, or Safari.
Nucleic Acids Res
2006 May 02;348:2247-57. doi: 10.1093/nar/gkl249.
Show Gene links
Show Anatomy links
Hydroxyproline-based DNA mimics provide an efficient gene silencing in vitro and in vivo.
Efimov VA, Birikh KR, Staroverov DB, Lukyanov SA, Tereshina MB, Zaraisky AG, Chakhmakhcheva OG.
???displayArticle.abstract???
To be effective, antisense molecules should be stable in biological fluids, non-toxic, form stable and specific duplexes with target RNAs and readily penetrate through cell membranes without non-specific effects on cell function. We report herein that negatively charged DNA mimics representing chiral analogues of peptide nucleic acids with a constrained trans-4-hydroxy-N-acetylpyrrolidine-2-phosphonate backbone (pHypNAs) meet these criteria. To demonstrate this, we compared silencing potency of these compounds with that of previously evaluated as efficient gene knockdown molecules hetero-oligomers consisting of alternating phosphono-PNA monomers and PNA-like monomers based on trans-4-hydroxy-L-proline (HypNA-pPNAs). Antisense potential of pHypNA mimics was confirmed in a cell-free translation assay with firefly luciferase as well as in a living cell assay with green fluorescent protein. In both cases, the pHypNA antisense oligomers provided a specific knockdown of a target protein production. Confocal microscopy showed that pHypNAs, when transfected into living cells, demonstrated efficient cellular uptake with distribution in the cytosol and nucleus. Also, the high potency of pHypNAs for down-regulation of Ras-like GTPase Ras-dva in Xenopus embryos was demonstrated in comparison with phosphorodiamidate morpholino oligomers. Therefore, our data suggest that pHypNAs are novel antisense agents with potential widespread in vitro and in vivo applications in basic research involving live cells and intact organisms.
Figure 1. General chemical structures of HypNA-pPNA and pHypNA DNA mimics.
Figure 2. Analysis of the stability of the fluorescein-labeled pHypNA oligomer (Flu-1) by the electrophoresis in a 15% polyacrylamide gel in denaturing conditions. The oligomer (5 µM) was incubated at 37°C in 500 µl of DMEM/10% FBS. Aliquots (20 µl) were taken at each 24 h and frozen at −20°C until analysis by electrophoresis. (A) The image shows probes of the mimic oligomer taken after 48 h (1), 72 h (2), 120 h (3) and 0 h (4) incubation; the visualization was in UV-light at 365 nm. (B) The comparison of the stability of the fluorescein-labeled pHypNA oligomer and the control 3′-fluorescein-labeled oligodeoxyribonucleotide of the same sequence. Densitometric calculations of the amount of full-length oligomer were done using UVP Bio-Imaging system and LabWorks imaging software.
Figure 3. Dose-dependent inhibition of firefly luciferase translation in vitro by the mimic antisense oligomers targeted against the translational start site of FLuc mRNA. (A) Sequences of HypNA-pPNA and pHypNA oligomers designed to target the FLuc mRNA; (B) Analysis of firefly luciferase translation inhibition by the oligomers. Firefly luciferase activity was calculated relative to the activity in the absence of any oligomer and normalized respect to Renilla luciferase production.
Figure 4. Cellular uptake and intracellular distribution of the fluorescein-labeled mimic oligomers (TCACTCAACACTCAC-Flu). (A) Fluorescent analysis of the delivery of oligomers (1 µM) into Phoenix Eco cells performed 20 h after the treatment under various delivery conditions: in the presence, or in the absence, of LFA, 6 mM CaCl2, and 100 µM chloroquine (ClQ). (B) Confocal microscopy images of the pHypNA oligomer uptake after 20 h incubated with unfixed Phoenix Eco cells in the presence of: LFA (1); LFA/6mM Ca2+ (2); CT-ODN/LFA (3) and LFA/100 µM ClQ (4).
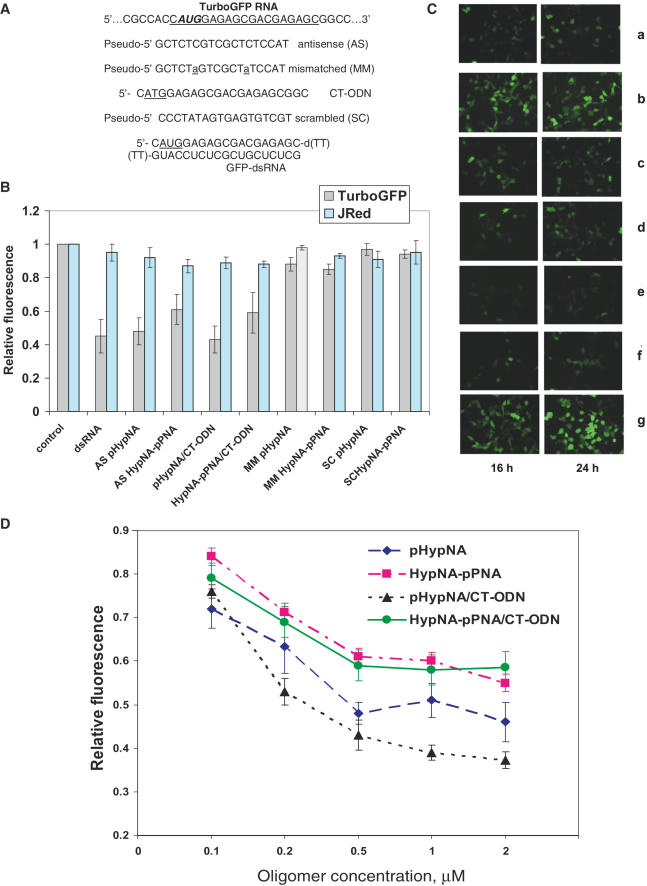
Figure 5. Analysis of the reduction of TurboGFP levels by antisense mimic oligomers in Phoenix Eco cells transfected with p2FP-RNAi vector. Co-transfection of oligomers was performed in the presence of LFA. The cells transformed with the vector alone were analyzed as controls. (A) Sequences of oligomers designed to target the translational start site of the TurboGFP mRNA. (B) Analysis of green and red fluorescence intensity of the cells treated with 0.5 µM oligomers, or with 0.2 µM dsRNA, after 24 h. The average data of three separate experiments are shown. (C) Fluorescent microscopy images of the cells transfected with p2FP-RNAi and treated with 0.5 µM mimic oligomer samples for 16 and 24 h. Panels show examples of cells treated with 0.2 µM dsRNA (a); mismatched pHypNA oligomer (b); duplex of antisense pHypNA oligomer with CT-ODN (c); duplex of antisense HypNA-pPNA oligomer with CT-ODN (d); antisense pHypNA oligomer (e) and antisense HypNA-pPNA oligomer (f). Panel (g) shows cells untreated with oligomers. (D) Effect of the antisense oligomer concentration on the TurboGFP production in cells. Fluorescence was measured 24 h after the transfection. Average data points from three independent experiments are shown.
Figure 6. Images of Xenopus tadpole heads as seen from the dorsal side and the sequences of MO, pHypNA and HypNA-pPNA oligomers used in Ras-dva mRNA translation inhibitory assays. The injection of antisense oligomers results in severe abnormalities of the head structure. The side of injection is shown by red arrow. (A) A control tadpolehead; (B, C and D) heads of tadpoles developed from the embryos microinjected with the antisense MO, pHypNA and HypNA-pPNA oligomers, respectively; (E and F) heads of tadpoles developed from the embryos microinjected with the mismatched pHypNA and HypNA-pPNA oligomers.
Achenbach,
Oligonucleotide-based knockdown technologies: antisense versus RNA interference.
2003, Pubmed
Achenbach,
Oligonucleotide-based knockdown technologies: antisense versus RNA interference.
2003,
Pubmed Akhtar,
Stability of antisense DNA oligodeoxynucleotide analogs in cellular extracts and sera.
1991,
Pubmed Bennett,
Cationic lipids enhance cellular uptake and activity of phosphorothioate antisense oligonucleotides.
1992,
Pubmed Corey,
Calcium liberates PNAs from endosomes.
2005,
Pubmed Dorsett,
siRNAs: applications in functional genomics and potential as therapeutics.
2004,
Pubmed Efimov,
Synthesis and application of negatively charged PNA analogues.
2005,
Pubmed Efimov,
[New activators for phosphoramidate synthesis of oligonucleotides].
1996,
Pubmed Efimov,
Synthesis and evaluation of some properties of chimeric oligomers containing PNA and phosphono-PNA residues.
1998,
Pubmed Efimov,
Synthesis of DNA mimics representing HypNA-pPNA hetero-oligomers.
2005,
Pubmed Efimov,
Phosphono peptide nucleic acids with a constrained hydroxyproline-based backbone.
2003,
Pubmed Efimov,
Synthesis of polyacrylamides N-substituted with PNA-like oligonucleotide mimics for molecular diagnostic applications.
1999,
Pubmed Egholm,
PNA hybridizes to complementary oligonucleotides obeying the Watson-Crick hydrogen-bonding rules.
1993,
Pubmed Gait,
Peptide-mediated cellular delivery of antisense oligonucleotides and their analogues.
2003,
Pubmed Ito,
Genome-wide application of RNAi to the discovery of potential drug targets.
2005,
Pubmed Jepsen,
LNA-antisense rivals siRNA for gene silencing.
2004,
Pubmed Koppelhus,
Cell-dependent differential cellular uptake of PNA, peptides, and PNA-peptide conjugates.
2002,
Pubmed Krawitz,
Differential localization and identification of a critical aspartate suggest non-redundant proteolytic functions of the presenilin homologues SPPL2b and SPPL3.
2005,
Pubmed Kurreck,
Antisense technologies. Improvement through novel chemical modifications.
2003,
Pubmed Morris,
Combination of a new generation of PNAs with a peptide-based carrier enables efficient targeting of cell cycle progression.
2004,
Pubmed Nan,
RNA interference of VCP/p97 increases Mallory body formation.
2005,
Pubmed Phelan,
Messenger RNA isolation using novel PNA analogues.
2001,
Pubmed Shagin,
GFP-like proteins as ubiquitous metazoan superfamily: evolution of functional features and structural complexity.
2004,
Pubmed Shiraishi,
Calcium ions effectively enhance the effect of antisense peptide nucleic acids conjugated to cationic tat and oligoarginine peptides.
2005,
Pubmed Shiraishi,
Down-regulation of MDM2 and activation of p53 in human cancer cells by antisense 9-aminoacridine-PNA (peptide nucleic acid) conjugates.
2004,
Pubmed Stein,
A specificity comparison of four antisense types: morpholino, 2'-O-methyl RNA, DNA, and phosphorothioate DNA.
1997,
Pubmed Summerton,
Morpholino and phosphorothioate antisense oligomers compared in cell-free and in-cell systems.
1997,
Pubmed Summerton,
Morpholino antisense oligomers: design, preparation, and properties.
1997,
Pubmed
,
Xenbase Tereshina,
Ras-dva, a member of novel family of small GTPases, is required for the anterior ectoderm patterning in the Xenopus laevis embryo.
2006,
Pubmed
,
Xenbase Turner,
Cell-penetrating peptide conjugates of peptide nucleic acids (PNA) as inhibitors of HIV-1 Tat-dependent trans-activation in cells.
2005,
Pubmed Uhlmann,
PNA: Synthetic Polyamide Nucleic Acids with Unusual Binding Properties.
1998,
Pubmed Uprichard,
The therapeutic potential of RNA interference.
2005,
Pubmed Wickstrom,
Sequence specificity of alternating hydroyprolyl/phosphono peptide nucleic acids against zebrafish embryo mRNAs.
2004,
Pubmed Wickstrom,
Downregulation of gene expression with negatively charged peptide nucleic acids (PNAs) in zebrafish embryos.
2004,
Pubmed