Click here to close
Hello! We notice that you are using Internet Explorer, which is not supported by Xenbase and may cause the site to display incorrectly.
We suggest using a current version of Chrome,
FireFox, or Safari.
???displayArticle.abstract???
The G-protein-coupled receptor (GPCR) superfamily represents the largest protein family in the human genome. These proteins have a variety of physiological functions that give them well recognized roles in clinical medicine. In Xenopus tropicalis, a widely used animal model for physiology research, the repertoire of GPCRs may help link the GPCR evolutionary history in vertebrates from teleost fish to mammals. We have identified 1452 GPCRs in the X. tropicalis genome. Phylogenetic analyses classified these receptors into the following seven families: Glutamate, Rhodopsin, Adhesion, Frizzled, Secretin, Taste 2 and Vomeronasal 1. Nearly 70% of X. tropicalis GPCRs are represented by the following three types of receptors thought to receive chemosensory information from the outside world: olfactory, vomeronasal 1 and vomeronasal 2 receptors. X. tropicalis shares a more similar repertoire of GPCRs with mammals than it does with fish. An examination of the three major groups of receptors related to olfactory/pheromone detection shows that in X. tropicalis, these groups have undergone lineage specific expansion. A comparison of GPCRs in X. tropicalis, teleost fish and mammals reveals the GPCR evolutionary history in vertebrates.
Figure 1. Sequence analysis strategy for the identification of X. tropicalis GPCRs. Two parallel methods were used for searching the crude sequence database. One was retrieval of proteins with six to eight TM domains from the X. tropicalis proteome database, and the other was extraction of the BLASTP top 20 hits by comparing the GPCR sequences from GPCRDB against the X. tropicalis proteome database. The crude database, which eliminated polymorphism, splice variants, pseudogenes and duplicates by CD-HIT 90% sequence identity, was searched for GPCR conserved domains using CDD v2.14 (E-value = 10-4) and Plam 22.0 (E-value = 0.01). The sequences with conserved seven TM domain were searched using BLASTP against the NCBI non-redundant database. Phylogenetic analyses were carried out to separate the GPCR sequences into rhodopsin like receptors and non-rhodopsin like receptors.
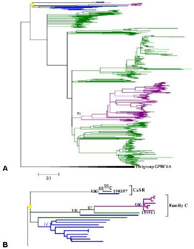
Figure 2. Phylogenetic tree of the non-rhodopsin receptors. The tree was calculated using the neighbour-joining method with 1000 bootstrap replicas. The 339 CaSR like receptors in Glutamate receptors were represented by 25 members in this group using CD-HIT 40% sequence identity. The position of the Rhodopsin family was established by including twelve random receptors from the Rhodopsin family.
Figure 3. Distribution of the number of different GPCR families in 7 different species. The species displayed, from left to right, were Homo sapiens [7], Mus musculus [7], Gallus gallus [11], Xenopus tropicalis, Tetraodon nigroviridis [6], Branchiostoma floridae [12] and Ciona intestinalis [13].
Figure 4. Phylogenetic tree of Adhesion, Frizzled, Secretin and Glutamate families. The trees were calculated using the neighbour-joining method with 1000 bootstrap replicas. The one-to-one orthologous pairs are represented in red. (A) The Adhesion receptor family. I-VIII represent the different groups of the Adhesion family. (B) The Frizzled receptor family. (C) The Secretin receptor family. (D) The Glutamate receptor family.
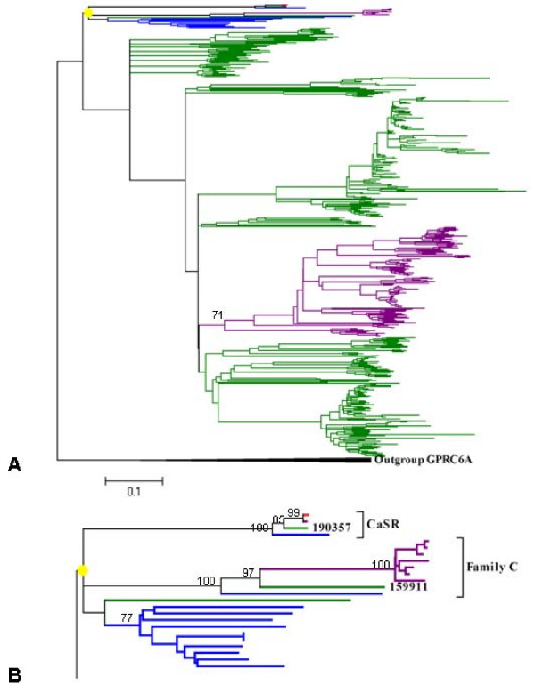
Figure 5. Phylogenetic tree of vomeronasal 2 receptors. (A) The tree was calculated using the neighbour-joining method with 1000 bootstrap replicas and contained CaSRs and V2Rs from X. tropicalis (green branch), pufferfish (blue branch), human (red branch) and mice (purple branch). The GPRC6A genes were used as an outgroup. (B) Magnification of the marked clade (yellow solid circle) in A. Only one CaSR and one family C V2R were found in X. tropicalis according to the phylogenetic tree.
Figure 6. Phylogenetic tree of X. tropicalis, fish (Takifugu rubripes) and human MCHRs. The tree was calculated using the neighbour-joining method with 1000 bootstrap replicas and contained four X. tropicalis MCHRs (green branch), two fish MCHRs (blue branch) and two human MCHRs (red branch). Each X. tropicalis MCHR formed a monophyletic clade with that of humans or fish MCHR.
Alenina,
Imprinting of the murine MAS protooncogene is restricted to its antisense RNA.
2002, Pubmed
Alenina,
Imprinting of the murine MAS protooncogene is restricted to its antisense RNA.
2002,
Pubmed Ambrosini,
Metabotropic glutamate receptors negatively coupled to adenylate cyclase inhibit N-methyl-D-aspartate receptor activity and prevent neurotoxicity in mesencephalic neurons in vitro.
1995,
Pubmed Bjarnadóttir,
The gene repertoire and the common evolutionary history of glutamate, pheromone (V2R), taste(1) and other related G protein-coupled receptors.
2005,
Pubmed Bjarnadóttir,
The human and mouse repertoire of the adhesion family of G-protein-coupled receptors.
2004,
Pubmed Bowes,
Xenbase: a Xenopus biology and genomics resource.
2008,
Pubmed
,
Xenbase Breer,
Olfactory receptors: molecular basis for recognition and discrimination of odors.
2003,
Pubmed Burggren,
Amphibians as animal models for laboratory research in physiology.
2007,
Pubmed
,
Xenbase Dong,
A diverse family of GPCRs expressed in specific subsets of nociceptive sensory neurons.
2001,
Pubmed Døving,
Structure and function of the vomeronasal organ.
1998,
Pubmed Dulac,
Molecular detection of pheromone signals in mammals: from genes to behaviour.
2003,
Pubmed Ferreira,
Cardiovascular actions of angiotensin-(1-7).
2005,
Pubmed Finn,
The Pfam protein families database.
2008,
Pubmed Fischer,
Evolution of bitter taste receptors in humans and apes.
2005,
Pubmed Fredriksson,
The G-protein-coupled receptors in the human genome form five main families. Phylogenetic analysis, paralogon groups, and fingerprints.
2003,
Pubmed Fredriksson,
The repertoire of G-protein-coupled receptors in fully sequenced genomes.
2005,
Pubmed Freitag,
Two classes of olfactory receptors in Xenopus laevis.
1995,
Pubmed
,
Xenbase Gloriam,
The G protein-coupled receptor subset of the rat genome.
2007,
Pubmed Glusman,
The olfactory receptor gene superfamily: data mining, classification, and nomenclature.
2000,
Pubmed Go,
Proceedings of the SMBE Tri-National Young Investigators' Workshop 2005. Lineage-specific expansions and contractions of the bitter taste receptor gene repertoire in vertebrates.
2006,
Pubmed
,
Xenbase Grus,
Rapid turnover and species-specificity of vomeronasal pheromone receptor genes in mice and rats.
2004,
Pubmed Grus,
Dramatic variation of the vomeronasal pheromone receptor gene repertoire among five orders of placental and marsupial mammals.
2005,
Pubmed Hashiguchi,
Evolution and origin of vomeronasal-type odorant receptor gene repertoire in fishes.
2006,
Pubmed Hirokawa,
SOSUI: classification and secondary structure prediction system for membrane proteins.
1998,
Pubmed Horn,
GPCRDB information system for G protein-coupled receptors.
2003,
Pubmed Kamesh,
The repertoire of G protein-coupled receptors in the sea squirt Ciona intestinalis.
2008,
Pubmed Kobilka,
G protein coupled receptor structure and activation.
2007,
Pubmed Krogh,
Predicting transmembrane protein topology with a hidden Markov model: application to complete genomes.
2001,
Pubmed Lagerström,
The G protein-coupled receptor subset of the chicken genome.
2006,
Pubmed Lander,
Initial sequencing and analysis of the human genome.
2001,
Pubmed Li,
Clustering of highly homologous sequences to reduce the size of large protein databases.
2001,
Pubmed Logan,
The structure and evolution of the melanocortin and MCH receptors in fish and mammals.
2003,
Pubmed Marchler-Bauer,
CDD: a Conserved Domain Database for protein classification.
2005,
Pubmed Metpally,
Genome wide survey of G protein-coupled receptors in Tetraodon nigroviridis.
2005,
Pubmed Metzger,
Expression of the mouse and rat mas proto-oncogene in the brain and peripheral tissues.
1995,
Pubmed Meyer,
Gene and genome duplications in vertebrates: the one-to-four (-to-eight in fish) rule and the evolution of novel gene functions.
1999,
Pubmed Montmayeur,
Receptors for bitter and sweet taste.
2002,
Pubmed Niimura,
Evolutionary dynamics of olfactory receptor genes in fishes and tetrapods.
2005,
Pubmed Niimura,
Evolutionary dynamics of olfactory and other chemosensory receptor genes in vertebrates.
2006,
Pubmed Nordström,
The amphioxus (Branchiostoma floridae) genome contains a highly diversified set of G protein-coupled receptors.
2008,
Pubmed Pfister,
Olfactory expression of a single and highly variable V1r pheromone receptor-like gene in fish species.
2005,
Pubmed Rodriguez,
Pheromone receptors in mammals.
2004,
Pubmed Rouquier,
Olfactory receptor gene repertoires in mammals.
2007,
Pubmed Saito,
The melanin-concentrating hormone system and its physiological functions.
2008,
Pubmed Schöneberg,
Mutant G-protein-coupled receptors as a cause of human diseases.
2004,
Pubmed Strutt,
Frizzled signalling and cell polarisation in Drosophila and vertebrates.
2003,
Pubmed Tamura,
MEGA4: Molecular Evolutionary Genetics Analysis (MEGA) software version 4.0.
2007,
Pubmed Thompson,
The CLUSTAL_X windows interface: flexible strategies for multiple sequence alignment aided by quality analysis tools.
1997,
Pubmed Tusnády,
The HMMTOP transmembrane topology prediction server.
2001,
Pubmed Venter,
The sequence of the human genome.
2001,
Pubmed Yang,
Composition and evolution of the V2r vomeronasal receptor gene repertoire in mice and rats.
2005,
Pubmed