Click here to close
Hello! We notice that you are using Internet Explorer, which is not supported by Xenbase and may cause the site to display incorrectly.
We suggest using a current version of Chrome,
FireFox, or Safari.
PLoS One
2009 May 29;45:e5742. doi: 10.1371/journal.pone.0005742.
Show Gene links
Show Anatomy links
Unc5B interacts with FLRT3 and Rnd1 to modulate cell adhesion in Xenopus embryos.
Karaulanov E, Böttcher RT, Stannek P, Wu W, Rau M, Ogata S, Cho KW, Niehrs C.
???displayArticle.abstract???
The FLRT family of transmembrane proteins has been implicated in the regulation of FGF signalling, neurite outgrowth, homotypic cell sorting and cadherin-mediated adhesion. In an expression screen we identified the Netrin receptors Unc5B and Unc5D as high-affinity FLRT3 interactors. Upon overexpression, Unc5B phenocopies FLRT3 and both proteins synergize in inducing cell deadhesion in Xenopus embryos. Morpholino knock-downs of Unc5B and FLRT3 synergistically affect Xenopus development and induce morphogenetic defects. The small GTPase Rnd1, which transmits FLRT3 deadhesion activity, physically and functionally interacts with Unc5B, and mediates its effect on cell adhesion. The results suggest that FLRT3, Unc5B and Rnd1 proteins interact to modulate cell adhesion in early Xenopus development.
???displayArticle.pubmedLink???
19492039 ???displayArticle.pmcLink???PMC2683942 ???displayArticle.link???PLoS One
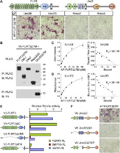
Figure 1. Unc5 proteins are high affinity interactors of FLRT3.(A) FLRT3 ectodomain binds to cells expressing Unc5. HEK293T cells were transfected (T) with the indicated expression constructs, incubated with AP-tagged FLRT3δTM conditioned medium (M) and stained for bound alkaline phosphatase (AP) activity. Schematic representation of the FLRT and Unc5 family domain structures is shown on top. (B) FLRT3 and Unc5D ectodomains interact in solution. Equal amounts of V5-tagged FLRT3δTM conditioned medium were mixed with the indicated FLAG-tagged condition media and subjected to immunoprecipitation (IP) and immunoblotting (IB). (C,D) Binding curves and Scatchard analyses of AP-FLRT3δTM binding to Unc5B or Unc5D transfected cells. The dissociation constants (Kd) are indicated. (E) The LRR domains of FLRT3 mediate binding to Unc5D. Whole cell lysates of HEK293T cells transfected with the indicated Renilla- (RL-) and V5-tagged constructs were immunoprecipitated with anti-V5 antibody. RL activity of individual samples after IP was normalized to the total activity of the respective lysate. (F) Both the IG and the TSP domains of Unc5D are required for FLRT3 binding. HEK293T cells were transfected with the indicated V5-tagged Unc5D expression constructs, incubated with recombinant AP-FLRT3δTM and stained for bound AP activity. Similar levels of protein production were confirmed by V5 immunoblotting (data not shown).
Figure 2. Unc5B and FLRT3 induce cell deadhesion in Xenopus laevis embryos.(A) Embryos were injected with the indicated mRNAs (1.2 ng FLRT3, 4 ng Unc5B variants) and at blastula stage 9 were photographed 10 min after partial excision of the animal caps. (B) V5 and C-cadherin immunoblots for protein production of sibling embryos from panel A. (C) FLRT3 and Unc5B functionally synergize. Embryos were injected with the indicated mRNAs (0.2 ng FLRT3, 1.6 ng Unc5BδD) and cell deadhesion was assessed in animal caps of blastula stage 8.5 embryos (upper row), as well as in whole embryos at neurula stage 13, where ectodermal thinning and blastocoel edema were observed (lower row, indicated is the fraction of affected embryos). PPL, preprolactin (control mRNA). (D) C-cadherin rescue of Unc5B-induced deadhesion. Embryos were injected with the indicated mRNAs (3 ng Unc5BδD, 1.5 ng C-cadherin) and grown until blastula stage 9 in high-salt medium, which promotes ectodermal lesions when adhesion is inhibited (upper row) or in normal medium (lower row, paraffin sections). (E) Quantification of the C-cadherin rescue effect in embryos from panel D (normal medium).
Figure 3. Unc5B-FLRT3 interaction in Xenopus tropicalis morphogenesis.(A) Developmental quantitative RT-PCR analysis of FLRT3 and Unc5A-D expression. (BâC) Expression patterns of FLRT3 and Unc5B at blastula stage 9 and gastrula stage 10.5. The dorsal blastopore lip is indicated with an arrow. DM, dorsal mesoderm. (D) Representative phenotypes of embryos injected with FLRT3 and/or Unc5B Morpholinos (MOs). A mixture of two MOs per gene targeting the ATG and the UTR regions was injected (10 ng each). A stunted axis was observed in 0% (nâ=â29), 3% (nâ=â34), 7% (nâ=â28) and 100% (nâ=â31) of the injected embryos, respectively. Lower row: whole mount in situ hybridization of Xnot at late gastrula stage 12.
Figure 5. Unc5B acts upstream of the small GTPase Rnd1.(A,B) Rnd1 binds to Unc5BδD. Immunoprecipitation (IP) assays followed by immunoblotting (IB) with lysates of HEK293T cells overexpressing the indicated V5- and HA-tagged proteins. (C) Unc5B and Rnd1 synergize in cell deadhesion. X. laevis embryos were injected with the indicated mRNAs (0.8 ng Unc5BδD, 0.16 ng Rnd1). Loss of adhesion was observed as ectodermal thinning and blastocoel edema at neurula stage 13 (upper row), as well as in paraffin sections of blastula stage 9 embryos (lower row). PPL, preprolactin (control mRNA). (D) Quantification of the deadhesion phenotypes from panel C (stage 9 embryos). (E) Rnd1 Morpholino (MO) injection rescues Unc5B-induced deadhesion. X. laevis embryos were injected sequentially with the indicated MO (40 ng) and mRNA (4 ng), and grown until blastula stage 9 in high-salt medium, which promotes ectodermal lesions when adhesion is inhibited (upper row) or in normal medium (lower row, paraffin sections). (F) Quantification of the Rnd1 MO rescue. Two embryo batches (exp.1,2) were injected as in panel E, grown in normal medium and cell deadhesion was assessed at blastula stage 9.
unc5b (unc-5 homolog B) gene expression in Xenopus laevis embryo, assayed via in situ hybridization, NF stage 9, lateral view on left, sagital section on right.
unc5b (unc-5 homolog B) gene expression in Xenopus laevis embryo, assayed via in situ hybridization, NF stage 10.5, lateral view on left, sagital section on right.
Figure 4. Marker gene expression analysis of the FLRT3/Unc5B morphant embryos.Stage 12 (late gastrula) and stage 19 (late neurula) sibling embryos of those analysed in Figure 3D were assessed by quantitative RT-PCR for expression of the tissue markers Xbra (mesoderm), Xnot, Chordin and Dkk1 (dorsal mesoderm), Bambi, Vent2 and Gata2 (ventral mesoderm), MyoD and Myf5 (paraxial mesoderm and somites), Sox3 and N-tubulin (neuroectoderm and neurons), Slug and Snail (neural crest), and Epidermal Keratin.
Aoki,
Rnd1, a novel rho family GTPase, induces the formation of neuritic processes in PC12 cells.
2000, Pubmed
Aoki,
Rnd1, a novel rho family GTPase, induces the formation of neuritic processes in PC12 cells.
2000,
Pubmed Arakawa,
p53, apoptosis and axon-guidance molecules.
2005,
Pubmed Böttcher,
The transmembrane protein XFLRT3 forms a complex with FGF receptors and promotes FGF signalling.
2004,
Pubmed
,
Xenbase Chardin,
Function and regulation of Rnd proteins.
2006,
Pubmed Egea,
Genetic ablation of FLRT3 reveals a novel morphogenetic function for the anterior visceral endoderm in suppressing mesoderm differentiation.
2008,
Pubmed Gumbiner,
Regulation of cadherin-mediated adhesion in morphogenesis.
2005,
Pubmed Hammerschmidt,
Regulated adhesion as a driving force of gastrulation movements.
2008,
Pubmed Hong,
A ligand-gated association between cytoplasmic domains of UNC5 and DCC family receptors converts netrin-induced growth cone attraction to repulsion.
1999,
Pubmed
,
Xenbase Kamachi,
Quantitative assessment of the knockdown efficiency of morpholino antisense oligonucleotides in zebrafish embryos using a luciferase assay.
2008,
Pubmed Karaulanov,
A role for fibronectin-leucine-rich transmembrane cell-surface proteins in homotypic cell adhesion.
2006,
Pubmed
,
Xenbase Kühl,
Xenopus cadherins: sorting out types and functions in embryogenesis.
1996,
Pubmed
,
Xenbase Lacy,
Identification of FLRT1, FLRT2, and FLRT3: a novel family of transmembrane leucine-rich repeat proteins.
1999,
Pubmed Leonardo,
Vertebrate homologues of C. elegans UNC-5 are candidate netrin receptors.
1997,
Pubmed Leung-Hagesteijn,
UNC-5, a transmembrane protein with immunoglobulin and thrombospondin type 1 domains, guides cell and pioneer axon migrations in C. elegans.
1992,
Pubmed Llambi,
Netrin-1 acts as a survival factor via its receptors UNC5H and DCC.
2001,
Pubmed Lu,
The netrin receptor UNC5B mediates guidance events controlling morphogenesis of the vascular system.
2004,
Pubmed Mao,
Kremen proteins are Dickkopf receptors that regulate Wnt/beta-catenin signalling.
2002,
Pubmed Maretto,
Ventral closure, headfold fusion and definitive endoderm migration defects in mouse embryos lacking the fibronectin leucine-rich transmembrane protein FLRT3.
2008,
Pubmed
,
Xenbase Navankasattusas,
The netrin receptor UNC5B promotes angiogenesis in specific vascular beds.
2008,
Pubmed Nobes,
A new member of the Rho family, Rnd1, promotes disassembly of actin filament structures and loss of cell adhesion.
1998,
Pubmed Ogata,
TGF-beta signaling-mediated morphogenesis: modulation of cell adhesion via cadherin endocytosis.
2007,
Pubmed
,
Xenbase Robinson,
FLRT3 is expressed in sensory neurons after peripheral nerve injury and regulates neurite outgrowth.
2004,
Pubmed Solnica-Krezel,
Gastrulation in zebrafish -- all just about adhesion?
2006,
Pubmed Tsuji,
FLRT3, a cell surface molecule containing LRR repeats and a FNIII domain, promotes neurite outgrowth.
2004,
Pubmed