Click here to close
Hello! We notice that you are using Internet Explorer, which is not supported by Xenbase and may cause the site to display incorrectly.
We suggest using a current version of Chrome,
FireFox, or Safari.
???displayArticle.abstract???
Recent developments in genomic resources and high-throughput transgenesis techniques have allowed Xenopus to 'metamorphose' from a classic model for embryology to a leading-edge experimental system for functional genomics. This process has incorporated the fast-breeding diploid frog, Xenopus tropicalis, as a new model-system for vertebrate genomics and genetics. Sequencing of the X. tropicalis genome is nearly complete, and its comparison with mammalian sequences offers a reliable guide for the genome-wide prediction of cis-regulatory elements. Unique cDNA sets have been generated for both X. tropicalis and X. laevis, which have facilitated non-redundant, systematic gene expression screening and comprehensive gene expression analysis. A variety of transgenesis techniques are available for both X. laevis and X. tropicalis, and the appropriate procedure may be chosen depending on the purpose for which it is required. Effective use of these resources and techniques will help to reveal the overall picture of the complex wiring of gene regulatory networks that control vertebrate development.
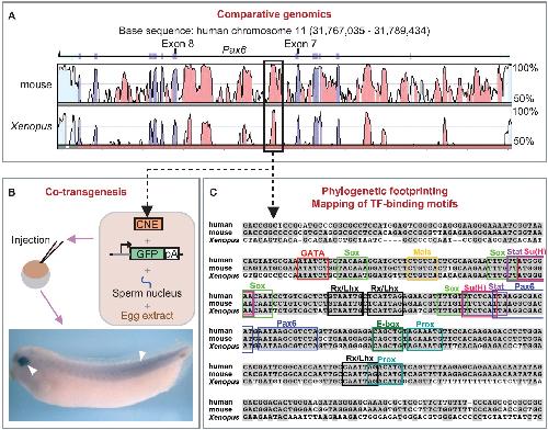
Fig. 1. Comparative genomics-based enhancer mapping in Xenopus. (A) An example of the multiple genome alignment shown in the
VISTA browser. The genomic sequence of human Pax6 is chosen as the base for comparison with orthologous mouse and Xenopus
sequences. Peaks shaded with purple, light cyan and vermillion represent conserved regions in coding exons, untranslated exons and
introns, respectively. The top horizontal arrow with colored boxes shows the exon-intron structure of Pax6 and its orientation. The mouse
conserved non-coding element (CNE) sequence in the 7th intron (black-boxed) has been shown as an eye enhancer by transgenic mouse
assays (Kleinjan et al. 2004). (B) Enhancer assay of CNEs by cotransgenesis. The Xenopus tropicalis CNE sequence boxed in (A) was
amplified from the genomic DNA by polymerase chain reactions, and cointroduced into Xenopus laevis eggs with the chicken β-actin basal
promoter-green fluorescent protein (GFP)-polyA cassette by the modified restriction endonuclease-mediated integration (REMI)
transgenesis method. White triangles indicate GFP expression detected by in situ hybridization in the eye and somites of the resulting
embryo. This experiment reproduced the results previously shown by the transgenic mouse experiments with the orthologous mouse
sequence. (C) Identification of conserved transcription factor-binding motifs in the CNE. The human, mouse and Xenopus CNE sequences
in the region boxed in (A) are aligned by the local alignment program, ClustalW (Larkin et al. 2007). Sequences conserved in at least two
species are shaded in gray. Conserved transcription factor-binding motifs were identified using Regulatory VISTA (rVISTA) with the binding
consensus sequences collected from published reports, and boxed in different colors in the alignment.
Fig. 2. Schematic illustration of
transgenesis procedures in Xenopus.
(A) In the restriction endonucleasemediated
integration (REMI) method,
permealized spem nuclei are
incubated with a linear transgene
construct, restriction enzyme and X.
laevis egg extract, and subsequently
injected into unfertilized Xenopus
eggs. Recent modifications omit
the use of restriction enzymes to
increase the ratio of transgenic
embryos that develop normally. (B)
In the I-SceI meganucleae method,
the transgene construct flanked by
the I-SceI recognition sites (IS: yellow
boxes) is digested with I-SceI, and
the resulting reaction mixture is
directly injected into fertilized eggs.
In the φC31 integrase method, the
transgene construct flanked by the
insulators (Ins: pink boxes) and
by the attB site (attB: red box) is
coinjected with mRNA encoding
the φC31 integrase. In the Tol2
method, the transgene construct
flanked by the Tol2 terminal
sequences (Tol2: blue boxes) is
coinjected with mRNA encoding the
Tol2 transposase. The SB method
also uses the coinjection of the
transgene construct flanked by the
transposon terminal sequences with
mRNA encoding the SB transposase
(see text).
Fig. 3. An overview of gene
regulatory network analysis in
Xenopus. Arrows indicate the flow of
experiments. After gain-of-function
and/or loss-of-function experiments
followed by gene expression
analysis, one may carry out cisregulatory
analysis and/or the
functional characterization of downstream
target genes. Regulatory
motifs identified by the initial,
limited-scale cis-analysis may be
used for the in silico prediction of
additional target genes, which allows
one to generate a network diagram
on a genome-wide scale. CNEs,
conserved non-coding elements;
GAL4-UAS, GAL4-UAS (Upstream
Activation Sequence); GO, Gene
Ontology; MO, morpholino
oligonucleotide.