|
FIGURE 1.
The spatial and temporal expression patterns of xdpcp. AâD, lateral views of the cleavage, blastula, and gastrula stage embryos showing xdpcp expressed in the animal regions. E, anterior view of a neurula stage embryo with dorsal at the top. The white arrow and arrowhead indicate the paraxial mesoderm and anterior neural plate region. F, lateral view of a tailbud stage embryo with anterior at the left. The black arrow indicates the head region. G, RT-PCR analysis showing the temporal expression patterns of xdpcp in Xenopus early development. Stages are indicated above the lanes. Ornithine decarboxylase (ODC) serves as a loading control. The PCR cycles consisted of denaturation at 94 °C for 1 min, annealing at 55 °C for 1 min, and extension at 72 °C for 1 min for 25 cycles. An, animal; Vg, vegetal; D, dorsal; V, ventral; A, anterior; P, posterior. |
|
FIGURE 2.
Overexpression of xdpcp leads to defects in mesendoderm formation. A, xdpcp RNA (2 ng)-injected embryos show mesodermal defective phenotype. B, dorsal injection of xdpcp RNA inhibits the expression of endogenous mesodermal markers such as xbra, chordin, and goosecoid (gsc). Four-cell stage embryos were injected into the dorsal regions with 2 ng of xdpcp RNA or none, cultured until stage 10, and then subjected to in situ hybridization. C and D, RT-PCR analysis revealing that Xdpcp inhibits the expression of mesendodermal markers induced by activin in animal cap tissues, whereas it does not affect the expression of the Bmp target genes. +RT and âRT, control RT-PCR on the whole embryo RNA in the presence or absence of reverse transcriptase; AC, uninjected animal cap cells; (â), the animal cap cells injected with activin-βB or bmp4 RNA alone. Ornithine decarboxylase (ODC) serves as a loading control. E and F, luciferase assays in Xenopus embryos injected with combinations of indicated reagents. The amount of injected reagents is as follows: activin-βB RNA, 5 pg; Xnr-1 RNA, 100 pg; xdpcp RNA, 2 ng; ARE-Luc reporter DNA, 40 pg; 6DE-Luc reporter DNA, 40 pg. Error bars represent the standard deviation. |
|
FIGURE 3.
xdpcp knockdown leads to expansion of mesodermal territory. A, the efficacy and targeting specificity of xdpcp MO. Co, control morpholino; MO, xdpcp MO; ORF, Myc-tagged xdpcp RNA without morpholino targeting sites; UTR, Myc-tagged xdpcp RNA with morpholino targeting sites. β-Catenin serves as loading control. B, compared with control (100% normal, n = 38), xdpcp knockdown embryos showed dorso-anteriorized phenotype (6% severe, 60% mild, 34% normal, n = 35). The embryos were injected with Co MO (40 ng) or xdpcp MO (40 ng) into the dorso-animal regions of 4-cell stage, and then cultured to the stage 34. The graph shows the percentage of the number of embryos with each phenotype. n, total number of embryos analyzed. C, loss-of-Xdpcp function affects on the expression of endogenous mesodermal markers such as xbra and goosecoid. Compared with control (Xbra: 4% expanded, 96% normal, n = 48; goosecoid: 7% expanded, 93% normal, n = 46), Xdpcp depletion leads to expansion of these markers (xbra: 67% expanded, 33% normal, n = 36; goosecoid: 59% expanded, 41% normal, n = 32). The embryos were injected with Co MO (40 ng) or xdpcp MO (40 ng) into the dorso-animal regions at the 4-cell stage, cultured until stage 10.5, and then provided for in situ hybridization. The graph shows the percentage of the number of embryos with each phenotype. n, the total number of embryos analyzed. D, RT-PCR analysis showing that Xdpcp inhibits the endogenous expression of mesendodermal markers. The amount of injected reagents is as follows: xdpcp, 2 ng; Co MO, 80 ng; xdpcp MO, 80 ng. Ornithine decarboxylase (ODC) serves as a loading control. |
|
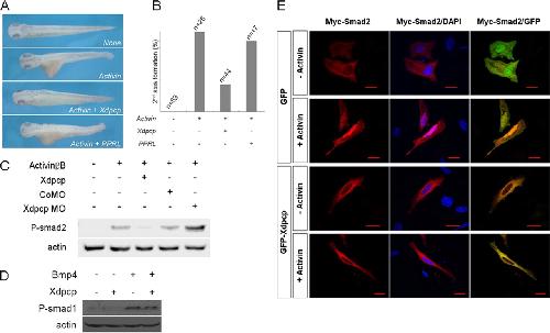
FIGURE 4.
Xdpcp inhibits activin/nodal signaling. A, the secondary axis formation by ectopic expression of activin RNA is rescued by coexpression of xdpcp RNA. Xenopus 4-cell stage embryos were injected with the indicated RNAs into the ventral regions, and then cultured until stage 35. The amount of injected RNAs is as follows: activin-βB, 2.5 pg; xdpcp, 2 ng; preprolactin (PPRL), 2 ng. B, the graph showing the results from the axis duplication assay. C, Smad2 phosphorylation induced by activin was reduced by coexpression of xdpcp, whereas Xdpcp depletion by using MO increases phosphorylation of Smad2. The amount of injected reagents is as follows: activin-βB RNA, 5 pg; xdpcp RNA, 2 ng; CoMO, 40 ng; xdpcp MO, 40 ng. Actin serves as a loading control. D, Xdpcp does not inhibit the phosphorylation of Smad1, an effector of Bmp signaling. Animal cap tissues injected with bmp4 RNA (200 pg) and xdpcp RNA (2 ng) as indicated were subjected to immunoblotting analysis with phospho-Smad1 antibody. E, Xdpcp inhibits nuclear translocation of Smad2 in HeLa cells. HeLa cells were transfected with Myc-tagged Smad2 in combinations with GFP or GFP-tagged Xdpcp, treated with activin protein (50 ng/ml) for 10 min after 36 h of transfection, fixed with 4% paraformaldehyde, and then subjected to the immunostaining analysis with anti-Myc antibody to detect localization of Smad2. |
|
FIGURE 5.
Xdpcp acts upstream of Smad2. A, RT-PCR analysis revealing that Xdpcp cannot inhibit the expression of mesendodermal markers induced by CA-Smad2 in animal cap tissues. WE and âRT, control RT-PCR on the whole embryo RNA in the presence or absence of reverse transcriptase; AC, uninjected animal cap cells; (â), the animal cap cells injected with CA-Smad2 RNA alone. Ornithine decarboxylase (ODC) serves as a loading control. B, the morphological defects by xdpcp overexpression are partially rescued by CA-Smad2. C, the graph showing the results of panel B. |
|
FIGURE 6.
Xdpcp inhibits the interaction between activin receptor and Smad2. A, Xdpcp interacts with type I activin receptor, Alk4. Xenopus embryo lysates injected with combinations of Myc-tagged xdpcp RNA (1 ng) and HA-tagged Alk4 RNA (1 ng) as indicated were immunoprecipitated with anti-HA antibody and then subjected to immunoblotting (IB) analysis. Asterisk represents the constitutively active form of Alk4. B, Xdpcp does not bind to Alk3, the Bmp receptor. HEK293FT cell lysates transfected with combinations of the indicated expression plasmids for GFP-tagged Xdpcp, HA-tagged Alk4, and HA-tagged Alk3 protein were immunoprecipitated with anti-HA antibody, and subsequently subjected to immunoblotting analysis with anti-GFP antibody to detect their association. C, the association between Alk4 and Smad2 is inhibited by coexpression of xdpcp in Xenopus embryos. The amount of injected reagents is as follows: activin-βB, 5 pg; GFP-tagged Xdpcp, 2 ng; HA-tagged Alk4, 1 ng; Myc-tagged Smad2, 1 ng. D, the L45 region of Alk4 is required for binding to Xdpcp. The cells expressing the indicated reagents were subjected to immunoprecipitation (IP) and Western blot analysis after a 1-h TGF-β treatment. |
|
FIGURE 7.
The subcellular localization of Xdpcp. A, Xdpcp is localized at the cytoplasm, but not nucleus in HeLa cells. HeLa cells were transfected with GFP-tagged Xdpcp, treated with or without activin protein (50 ng/ml) for 10 min after 36 h of transfection. B, Xdpcp is co-localized with Alk4 in both HeLa cells (top) and Xenopus animal cap cells (bottom). Scale bars are 20 (HeLa cells) and 50 μm (animal cap cells). |
|
FIGURE 8.
PTB domain of Xdpcp is essential for interaction with Alk4. A, mapping of deletion mutants. B, HEK293FT cells were transfected with HA-tagged Alk4 alone or in combination with each deletion mutant as indicated. Cell lysates were immunoprecipitated (IP) with anti-HA antibody, followed by immunoblotting (IB) with anti-GFP antibody to observe their association. C, luciferase assays in Xenopus embryos injected with combinations of the indicated reagents. The amount of injected reagents is as follows: xnr-1 RNA, 100 pg; RNAs of Xdpcp full-length and deletion mutants, 2 ng; 6DE-Luc reporter DNA, 40 pg. Error bars represent the standard deviation. |
|
FIGURE 9.
A model for the function of Xdpcp to regulate activin/nodal signaling during embryogenesis. A, in the presence of Xdpcp, it inhibits activin/nodal signaling by masking the receptor to inhibit the contact of Smad2 to the receptor, thereby inhibiting the phosphorylation and nuclear translocation of Smad2 protein. B, in the Xenopus embryo, Xdpcp in the animal region inhibits the mesoderm inducing signals such as activin/nodal signaling from the vegetal region. |
|
dok1 (docking protein 1, 62kDa) gene expression in Xenopus laevis embryo, assayed via in situ hybridization, NF stage 3, lateral view, animal up. |
|
dok1 (docking protein 1, 62kDa) gene expression in Xenopus laevis embryo, assayed via in situ hybridization, NF stage 10, lateral view, animal up. |
|
dok1 (docking protein 1, 62kDa) gene expression in Xenopus laevis embryo, assayed via in situ hybridization, NF stage 20, anterior view, dorsal up. |