|
Figure 1 Experimental design for isolating
epidermal inducer cDNA from Xenopus
laevis. A cDNA library was prepared from
Xenopus oocytes at stage 8. For sib selection,
plasmid DNA pools were prepared from the
cDNA library after subdivision and transformation.
RNAs were transcribed in vitro
and microinjected into X. laevis oocytes. After
16 h, the incubation medium was collected
and used for culture of dissociated animal
cap cells. Epidermal inducing activities contained
in the medium were assessed by morphology
of the animal cap cells. |
|
Figure 2 Differentiated cells under the microculture condition. (A) Differentiated cell morphologies. Dissociated animal cap cells cultured
in different conditions were observed under phase-contrast. Representative morphologies are shown. a: Dissociated animal cap cells
cultured in control condition. The cells developed nerve fibers (arrowheads). Bar = 200 μm. b, c: Dissociated animal cap cells incubated
in CMFM with 40 ng/mL rhBMP-4. Bar = 100 μm. (b) An aggregate of ciliated cells. (c) A sheet of ciliated cells attached to the culture
dish. (B) Immunostaining of the differentiated cells. Cells were fixed after incubation for 36 h and examined for the presence of AP-20 or
E3 antigens. a, b: Cells with nerve fibers are stained with mAb AP-20, which is highly reactive with the microtubule-associated protein
2 (MAP2). This antibody stains throughout dendrites and somas. c, d: Ciliated cells stained with mAb E3, which selectively recognizes
differentiated epidermal cells. Nuclear staining was carried out with PI (b, d). Bar = 100 μm. (C) RT-PCR analysis of the differentiated
cells. Dissociated animal cap cells prepared from stage 8 were incubated in CMFM for 4 h. Then, the cells were cultured for 18 h in
NAM/2 before assessing the cell differentiation by RT-PCR. NCAM is a general neural marker: keratin for epidermis: Xbra for mesoderm:
and EF1-α for loading control. The animal cap cells that were treated with the culture medium derived from 1.5 ng BMP-4
mRNA- and H2O-injected oocytes expressed keratin (lane 1) and NCAM (lane 2), respectively. Intact animal caps expressed keratin (lane
3), while the whole embryos at stage 25, which is accounted for the processing time of 18 h from stage 8, exhibited all the marker transcripts
examined thus far (lane 4). The ââRTâ contained all reagents except reverse transcriptase and was used as a negative control (lane 5). |
|
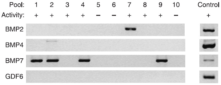
Figure 3 Expression cloning of Xzar2 in cDNA pools. The cDNA
library was divided into 20 pools (~5000 clones per pool), from
which mRNA was synthesized in vitro. Each mRNA pool was
assessed by epidermal inducing activity and presence of the known
secreted epidermal inducers, such as BMPs and GDF6. mRNAs
generated from each pool were injected into oocytes and the
incubation medium of the oocytes was subjected to the microculture
assay. The epidermal inducing activities of the various pools
from the first sib selection are indicated (plus or minus). Plasmid
DNAs of each pool were assayed by RT-PCR for the presence of
the clones encoding BMP-2, -4, -7 and GDF6. First strand cDNA
synthesized from the stage 26 embryos was used for positive control
of RT-PCR. We used the culture medium of BMP-4 mRNA
injected oocytes for positive control of the microculture assay. |
|
Figure 4 Amino acid sequence alignment of Zar2 and Zar1 proteins from Xenopus, pufferfish, zebrafish, rat, mouse and human. Alignment
was carried out using the Clustal W program by the Megalign software component of Lasergene version 7.2.1. Sets of four or more
identical residues at one aligned position are shown in black boxes. Asterisks denote the conserved cysteins of the apical PHD motif. Gen-
Bank accession numbers are as follows: Xenopus Zar2, AB190316; Xenopus Zar1, AY283176; Fugu rubripes Zar1, AY283177; Danio rerio
Zar1, AY283178; Rattus norvegicus Zar1, AY283175; Mus musculus Zar1, AY191415; and Homo sapiens Zar1, AY191416. |
|
Figure 5 Expression and localization of
Xzar2 RNA. (A) RT-PCR analysis of Xzar2
expression during early development. The
ââRTâ lane contained all reagents except for
reverse transcriptase and was used as a negative
control. Ornithine decarboxylase (ODC) was
used as a loading control. (B) Whole-mount
in situ hybridization using anti-sense Xzar2
probe. At blastula and gastrula stages, Xzar2
was expressed in the ectodermal and the mesodermal
regions. (a) Lateral view of a blastula
embryo (stage 8). (b) Lateral view of an early
gastrula embryo (stage 10). (c) Vegetal view
of a late gastrula embryo (stage 12), as even
shown in the corresponding vertical section
(câ²). (C) Intracellular localization of Xzar2.
HEK-293 cells were transfected with EGFPN1-
Xzar2 construct. Images were obtained
using a confocal microscope. (a) Phase contrast.
(b) Distribution of Xzar2 in a nucleus.
(c) Merge image of (a) and (b). Bar = 100 μm. |
|
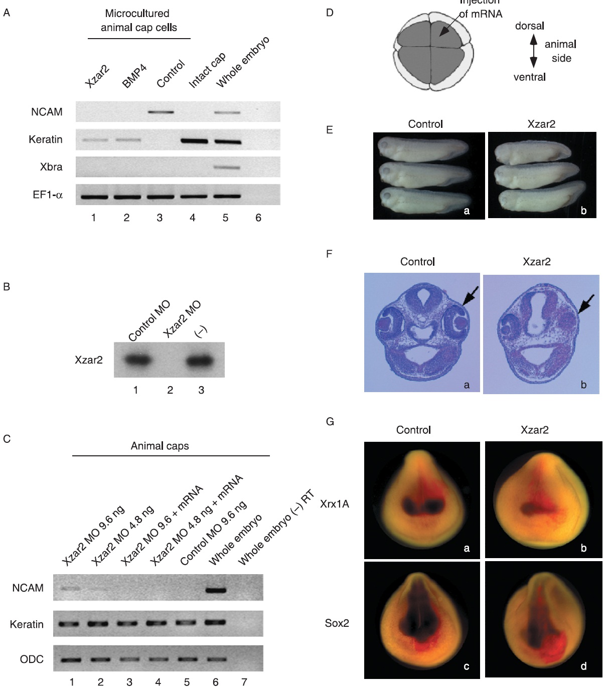
Figure 6 Role of Xzar2 in Xenopus embryo. (AâC) Xar2 inhibited neuralization and induced epidermis in animal cap calls. (A) RTPCRs
were performed as in Fig. 2C. Dissociated animal caps were microcultured for 4 h in the conditioned oocyte medium collected
from Xzar2 mRNA-injected (lane 1), BMP4 mRNA-injected (lane 2) or H2O-injected (lane 3) oocytes. Oocyte medium generated from
Xzar2 and BMP4 converted the cell fate from neural to epidermal. Lane 4 is from the intact animal caps, which expressed the epidermal
keratin and did not express the neural gene (NCAM). Lanes 5 and 6 are whole embryos with (lane 5) and without (lane 6) reverse transcriptase
during the RT reaction. (B) In vitro-coupled transcription/translation reactions with plasmid encoding the Xzar2 ORF in the
presence of either control MO (50 ng) or perfect-match Xzar2 MO (50 ng). Protein synthesis was assessed by [35S]methionine incorporation.
(C) Control MO (9.6 ng, lane 5), Xzar2 MO (9.6 ng, lanes 1 and 3; 4.8 ng, lanes 2 and 4) and Xzar2 mRNA (lanes 3 and 4) were
injected near the animal pole of two-cell stage embryos. Animal caps were isolated from embryos at the blastula stage and cultured to
stage 26 before assessing the cell differentiation by RT-PCR. Whole embryos were referred as control for the RT reactions with (lane 6)
and without (lane 7) reverse transcriptase. Xzar2 knock down expressed the neural marker induced by Xzar2 MO (lanes 1 and 2), while
the expression was blocked by Xzar2 mRNA (lanes 3 and 4). (DâG) Suppressions of eye formation and early neural marker expression
in embryos by injecting Xzar2 mRNA. (D) Experimental design for mRNA injection into a single animal-dorsal blastomere at the
8-cell stage (arrow); the blastomere developed into the left head was injected with 320 pg of Xzar2 or control preprolactin mRNA, each with 10 pg of GFP mRNA as a tracer. (E) Embryos injected with Xzar2 mRNA showed defects in head and eye development. (a) Control
preprolactin mRNA-injected embryos. (b) Xzar2 mRNA injected embryos. All views are injected on the left side of stage 32 embryos.
(F) Embryos of stage 32 were sectioned and stained in hematoxylin and eosin. Transverse sections through the head structure of preprolactin
(a) or Xzar2 (b) mRNA-injected embryos are shown. (G) Whole-mount in situ hybridization was performed to stage 20 embryos;
anterior views are shown. Expression of Xrx1A (a, b) and Sox2 (c, d) are suppressed in the Xzar2 mRNA-injected sides of embryos (b,
d), but control mRNA-injected embryos (a, c). Red staining shows GFP expressed region. Blue staining represents the anterior neural
(eye) marker gene (Xrx1A) expression or the neural plate marker (Sox2) expression. |
|
Figure 7 Inhibitions of the BMP-Smad signaling pathway by I-Smads and tBR were not involved in the epidermal differentiation promoted
by Xzar2. (A) mRNA encoding Smad6 (lane 1), Smad7 (lane 2), Smad6 and BMP4 (lane 3), Smad6 and Xzar2 (lane 4), Smad7
and BMP4 (lane 5), Smad7 and Xzar2 (lane 6), or control (lane 7) was injected near the animal pole of two-cell stage embryos. Animal
caps were isolated from embryos at the blastula stage and cultured to stage 26 before assessing the cell differentiation by RT-PCR. Whole
embryos were referred as control for the RT reactions with (lane 8) and without (lane 9) reverse transcriptase. Over-expression of Smad6
and Smad7 in animal cap cells did not inhibit the expression of the epidermal marker induced by Xzar2 (lanes 4 and 6), while epidermal
induction of BMP4 was blocked by Smad6 (lane 3) and Smad7 (lane 5). (B) Dissociated animal cap cells were microcultured for 4 h in
the conditioned oocyte medium collected from H2O-injected (lane 1), Xzar2 mRNA-injected (lanes 2 and 5) or BMP4 mRNA-injected
(lanes 3 and 6) oocytes. tBR mRNA was injected into both blastmeres of 2-cell-etage embryos (lanes 4, 5 and 6). Then the animal cap
cells of injected embryos were used for the microculture. Lanes 7 and 8 are whole embryos with (lane 7) and without (lane 8) reverse
transcriptase during the RT reaction. |
|
Supplemental Figure S1 Xzar1 inhibited neuralization and promoted epidermal
differentiation in microcultured cells from animal caps.
RT-PCRs were performed as Fig. 2C. Dissociated animal caps were microcultured for 4 h in the conditioned
oocyte medium collected from Xzar1 mRNA-injected (lane 1), Xzar2 mRNA-injected (lane 2) or H2O-injected (lane 3)
oocytes. Lane 4 is from the intact animal caps, which expressed the epidermal keratin and did not express the
neural gene (NCAM). Lanes 5 and 6 are whole embryos with (lane 5) and without (lane 6) reverse transcriptase
during the RT reaction. |
|
Supplemental Figure S2 Noggin blocked epidermalization-promoting activity of Xzar2.
RT-PCRs were performed as Fig. 2C. Animal cap cells were dissociated for 4 h in the conditioned oocyte medium
collected from H2O-injected (lane 1), Xzar2 mRNA-injected (lane 2 and 4) or BMP4 mRNA-injected (lane 3 and 5)
oocytes, containing 1mg/ml noggin protein (lanes 4 and 5). Lanes 6 and 7 are whole embryos with (lane 6) and
without (lane 7) reverse transcriptase during the RT reaction. |
|
Zar2 (ZAR1-like protein) gene expression in Xenopus laevis embryo, assayed via in situ hybridization, NF stage 12, lateral view of sagittal section, animal up, dorsal axis on right. |