Click here to close
Hello! We notice that you are using Internet Explorer, which is not supported by Xenbase and may cause the site to display incorrectly.
We suggest using a current version of Chrome,
FireFox, or Safari.
Mech Dev
2009 Jul 01;1267:523-38. doi: 10.1016/j.mod.2009.03.007.
Show Gene links
Show Anatomy links
Interactions of 40LoVe within the ribonucleoprotein complex that forms on the localization element of Xenopus Vg1 mRNA.
Kroll TT, Swenson LB, Hartland EI, Snedden DD, Goodson HV, Huber PW.
???displayArticle.abstract???
Proline rich RNA-binding protein (Prrp), which associates with mRNAs that employ the late pathway for localization in Xenopus oocytes, was used as bait in a yeast two-hybrid screen of an expression library. Several independent clones were recovered that correspond to a paralog of 40LoVe, a factor required for proper localization of Vg1 mRNA to the vegetal cortex. 40LoVe is present in at least three alternatively spliced isoforms; however, only one, corresponding to the variant identified in the two-hybrid screen, can be crosslinked to Vg1 mRNA. In vitro binding assays revealed that 40LoVe has high affinity for RNA, but exhibits little binding specificity on its own. Nonetheless, it was only found associated with localized mRNAs in oocytes. 40LoVe also interacts directly with VgRBP71 and VgRBP60/hnRNP I; it is the latter factor that likely determines the binding specificity of 40LoVe. Initially, 40LoVe binds to Vg1 mRNA in the nucleus and remains with the RNA in the cytoplasm. Immunohistochemical staining of oocytes shows that the protein is distributed between the nucleus and cytoplasm, consistent with nucleocytoplasmic shuttling activity. 40LoVe is excluded from the mitochondrial cloud, which is used by RNAs that localize through the early (METRO) pathway in stage I oocytes; nonetheless, it is associated with at least some early pathway RNAs during later stages of oogenesis. A phylogenetic analysis of 2xRBD hnRNP proteins combined with other experimental evidence suggests that 40LoVe is a distant homolog of Drosophila Squid.
???displayArticle.pubmedLink???
19345262 ???displayArticle.link???Mech Dev
Fig. 1.
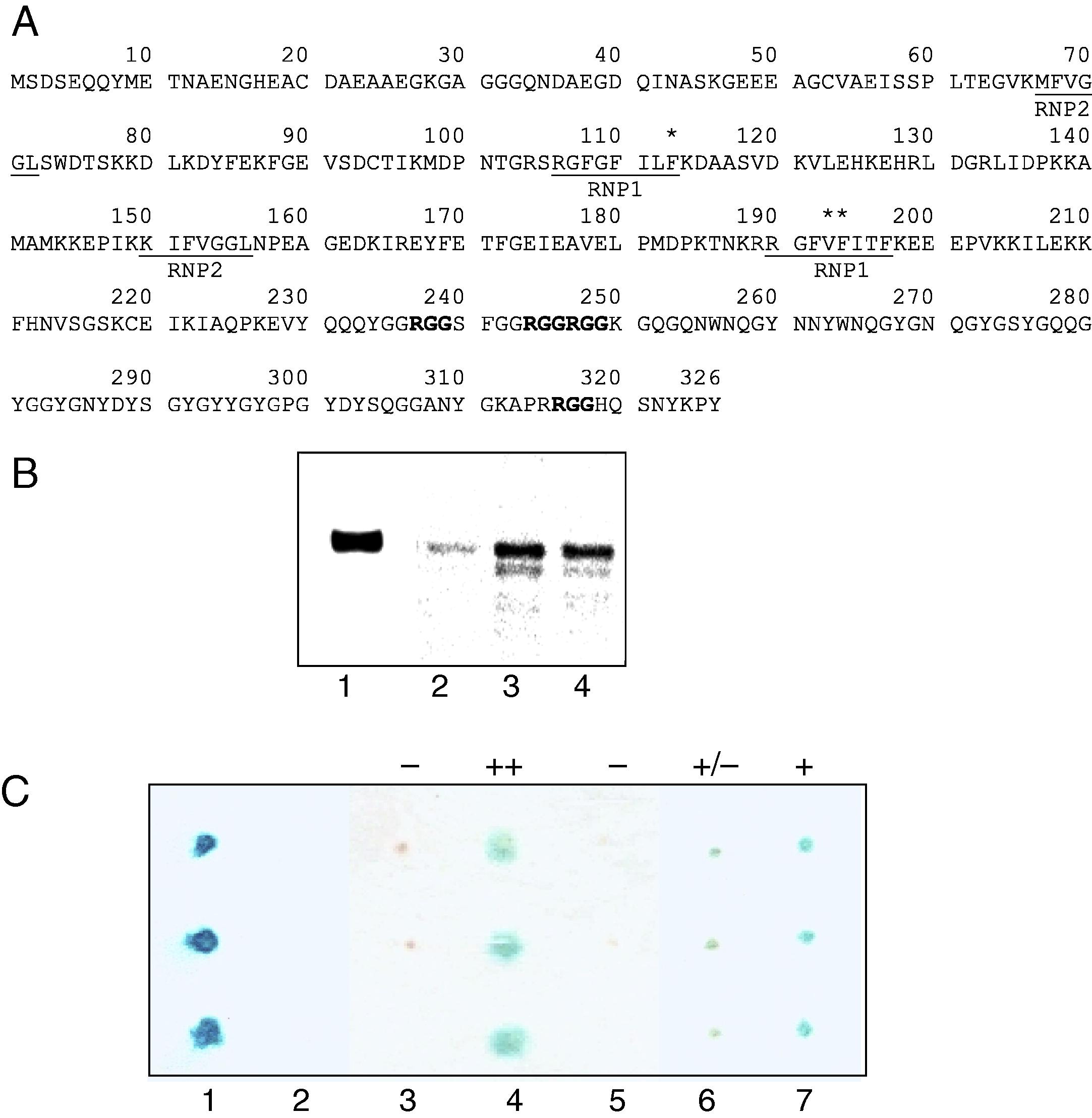
Prrp interacts with 40LoVe. (A) The predicted amino acid sequence of a 40LoVe paralog identified in the yeast two-hybrid screen. RNP1 and RNP2 motifs within the RNP domains are underlined. The individual RGG motifs are shown in bold. The phenylalanine at position 113 (*) marks the first amino acid present in the longest partial clone of 40LoVe retrieved from the two-hybrid screen. The valine at position 193 (**) is the first amino acid present in the shortest partial clone. The entire nucleotide sequence, including flanking UTRs, can be found at DDBJ/EMBL/GenBank Accession No. EU003449. (B) Co-precipitation of Prrp and 40LoVe. 40LoVe fused to maltose binding protein was synthesized in E. coli S30 extract and [35S]-labeled Prrp in rabbit reticulocyte lysate. After incubation for 4 h at 4 °C, amylose beads were pelleted, washed, and analyzed by SDSâPAGE/autoradiography. Lane 1, input Prrp; lane 2, amylose beads incubated with Prrp only; lane 3, beads incubated with Prrp and MBP-40LoVe; lane 4, beads incubated with Prrp, MBP-40LoVe and (1 μg) VLE RNA. (C) Colony lift filter assays used to characterize interactions between Prrp and 40LoVe. Each column represents three independently selected colonies. 1, positive control (p53/T antigen); 2, negative control (LamC/T antigen); 3, Prrp and full-length 40LoVe; 4, Prrp and 40LoVeδN (amino acids 113â326); 5, proline rich domain of Prrp (amino acids 242â360) and 40LoVeδN; 6, the RNA-binding domain of Prrp (aa 1â251) and full-length 40LoVe; 7, the RNA-binding domain of Prrp and 40LoVeδN. The apparent strengths of the interactions are labeled above the columns, and were scored as: âââ no interaction; â±â weak interaction; â+â interaction; and â++â strong interaction.
Fig. 2.
Phylogenetic analysis of selected 2×RBD hnRNP proteins. The unrooted phylogenetic tree (neighbor joining as implemented by ClustalX, 100 bootstraps) shows the relationships between Xenopus 40LoVe (both paralogs) and other members of the family of 2×RBD hnRNP proteins (using the conserved RNA binding domain region). This analysis indicates that 40LoVe is a member of the A/B subgroup of the A/B-D subfamily and Prrp is a member of the DAZap subfamily. The line leading to the Squid (Sqd) proteins is dashed to indicate that bootstrap support for the grouping is very weak. Protein names are preceded by a two-letter abbreviation of the source organism (Xl: Xenopus laevis; Hs: Homo sapiens; Mm: Mus musculus; Dr: Danio rerio; Dm: Drosophila melanogaster; Aa: Aedes aegypti). For accession numbers, full protein names, and additional information, see Supplementary material, Table 1. Note that the family of related 2×RBD hnRNP proteins contains additional organism-specific sequences and conserved subfamilies.
Fig. 3.
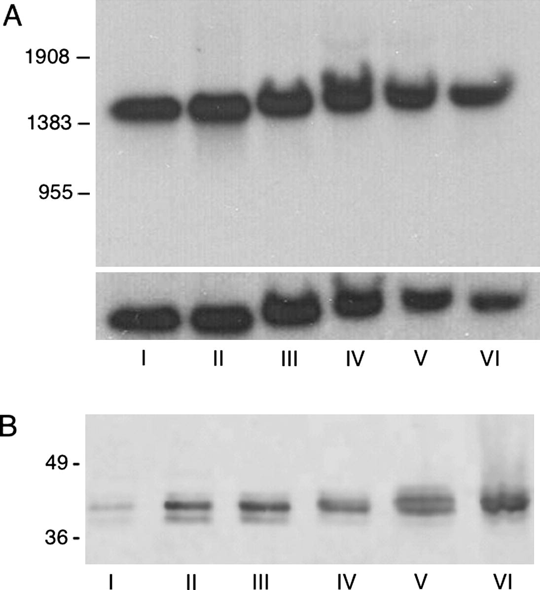
Temporal expression of 40LoVe. (A) Oocytes were separated into the six stages (I–VI) defined by (Dumont, 1972) and total RNA isolated for Northern blot analysis. Each lane contains 12 oocyte equivalents of RNA. The positions of the RNA size standards (nt) are indicated. The lower panel is GAPDH mRNA, which was used as a loading control. (B) Staged oocytes were homogenized and two oocyte equivalents loaded per lane in a Western blot assay. The primary antibody is affinity purified rabbit antibody against full-length 40LoVe. Molecular mass standards (kDa) are indicated.
Fig. 4.
40LoVe corresponds to crosslinked protein p40. Internally radiolabeled VLE RNA was used in UV crosslinking assays with (lane 1) purified his-tagged 40LoVe, (lane 2) extract prepared from early stage oocytes, (lane 3) protein immunoprecipitated from extract following crosslinking and digestion with ribonucleases, (lane 4) precipitation with protein AâSepharose beads alone. The crosslinked extract was also analyzed by Western blot using antibody to 40LoVe (lane 5).
Fig. 5.
RNA binding activity of 40LoVe. The indicated concentration of 40LoVe was incubated with 2 nM internally radiolabeled VLE RNA (A) or VTE RNA (B). Samples were analyzed by electrophoresis on nondenaturing polyacrylamide gels. Asterisks mark the position of observed RNP complexes. (C) Binding assays were carried out in the same conditions with VLE, VTE, or nonspecific (ns) RNA. After crosslinking by UV irradiation and digestion with ribonucleases, the samples were analyzed by SDS–PAGE followed by autoradiography to detect radiolabeled protein (insert). Quantification of the autoradiograph using ImageJ software was used to construct binding isotherms. (D) Competition assays contained 10 nM 40LoVe and 2 nM radiolabeled VLE or VTE RNA and the indicated amount of unlabeled competitor RNA. Samples were crosslinked by UV irradiation, digested with ribonucleases, and then analyzed by SDS–PAGE/autoradiography. Radiolabeled VLE RNA competed against unlabeled VLE (○) or nonspecific (□) RNA; radiolabeled VTE RNA competed against unlabeled VTE (△) or nonspecific (■) RNA.
Fig. 6.
40LoVe is associated with localized RNAs in vivo. (A) 40LoVe was immunoprecipitated from whole cell extract prepared from stage III/IV oocytes. Associated RNA was reverse transcribed into cDNA and amplified by PCR using gene-specific primers (denoted by the bars above the relevant lanes) to test for the presence of the indicated mRNA. A standard was generated using total oocyte RNA as the template for RT-PCR (PCR control). Control assays included precipitation with protein A–Sepharose resin alone (–antibody) and resin adsorbed with pre-immune serum. (B) Stage II oocytes were manually separated into nuclear (N) and cytoplasmic (C) fractions. Extract from each was immunoprecipitated with protein A–Sepharose resin absorbed with affinity-purified antibody to 40LoVe (lanes 1 and 3) or preimmune serum (lanes 2 and 4). The presence of Vg1 mRNA was detected by RT-PCR.
Fig. 7.
Distribution of 40LoVe during oogenesis. (A) Staged albino oocytes were fixed, incubated with an affinity purified antibody against 40LoVe, and visualized (10× objective) using a secondary antibody conjugated to AlexaFluor-568. The oocytes are orientated with the animal pole at the upper right. (B) Stage I oocytes were used for whole-mount in situ hybridization with an antisense Xcat-2 RNA probe labeled with AlexaFluor-488-5-UTP. This was followed by immunocytochemical analysis with 40LoVe antibody. An optical confocal section was viewed in the green channel (left) to detect Xcat-2 mRNA or in the red channel (middle) to detect 40LoVe. A merge of the two images (right) demonstrates that the cytoplasmic Xcat-2 mRNA (mitochondrial cloud) is in the region from which 40LoVe is excluded. (C) Immunocytochemistry was used to label the distribution of 40LoVe in stage I oocytes, followed by staining with MitoTracker Green (MT), which stains mitochondria. The mitochondria were viewed in the green (left) and 40LoVe in the red (middle) channels, respectively. The merged image (right) shows that 40LoVe is excluded from the mitochondrial cloud.
Fig. 8.
Protein–protein interactions between VLE-binding proteins. Colony lift filter assays were used to measure the interactions between the indicated bait-prey combinations. (A) Self-association. Column 1, positive control (p53/T antigen); 2, negative control (LamC/T antigen); 3, Prrp; 4, Vg1RBP/Vera; 5, VgRBP71; 6, VgRBP60; 7, 40LoVe. (B) Heterodimerization. Column 1, positive control (p53/T antigen); 2, negative control (LamC/T antigen); 3, Prrp-VgRBP71; 4, VgRBP60-Vg1RBP/Vera; 5, VgRBP60-Prrp; 6, VgRBP71-40LoVe; 7, VgRBP60-VgRBP71; 8, Vg1RBP/Vera-40LoVe; 9, VgRBP60-40LoVe; 10, VgRBP71-Vg1RBP/Vera; 11, Prrp-Vg1RBP/Vera. Co-immunoprecipitation assays. (C) Lane 1, [35S] VgRBP60 was incubated with Vg1RBP/Vera tagged with an HA epitope. The latter protein was retrieved with protein A–Sepharose beads adsorbed with HA antibody. The precipitated proteins were analyzed by SDS–PAGE/autoradiography; lane 2, control with no Vg1RBP/Vera; lane 3, control with no antibody; lane 4, input [35S] VgRBP60. (D) Lane 1, [35S] VgRBP60 incubated with Prrp tagged with an HA epitope, lane 2, control with no Prrp; lane 3, control with no antibody; lane 4, input [35S] VgRBP60. Arrowheads indicate the position of VgRBP60.
Fig. 9.
Summary of protein–protein interactions in the Vg1 localization RNP complex. The weight of the lines indicates the apparent strength of the protein–protein interaction (in two-hybrid assays only), with thicker lines representing stronger contacts. Single-headed arrows indicate that the protein at the tail interacts with the specific region of the protein located at the head. Double-headed arrows indicate that the specific regions of the proteins interact with each other. Dashed lines represent reported interactions that may be indirect. Numbers refer to the following citations: [1] Czaplinski and Mattaj, 2006; [2] Git and Standart, 2002; [3] Kress et al., 2004; [4] Kroll et al., 2002; [5] Yoon and Mowry, 2004.