Click here to close
Hello! We notice that you are using Internet Explorer, which is not supported by Xenbase and may cause the site to display incorrectly.
We suggest using a current version of Chrome,
FireFox, or Safari.
Nucleic Acids Res
2009 Jun 01;3710:3177-88. doi: 10.1093/nar/gkp144.
Show Gene links
Show Anatomy links
XRCC1 interacts with the p58 subunit of DNA Pol alpha-primase and may coordinate DNA repair and replication during S phase.
Lévy N, Oehlmann M, Delalande F, Nasheuer HP, Van Dorsselaer A, Schreiber V, de Murcia G, Ménissier-de Murcia J, Maiorano D, Bresson A.
???displayArticle.abstract???
Repair of single-stranded DNA breaks before DNA replication is critical in maintaining genomic stability; however, how cells deal with these lesions during S phase is not clear. Using combined approaches of proteomics and in vitro and in vivo protein-protein interaction, we identified the p58 subunit of DNA Pol alpha-primase as a new binding partner of XRCC1, a key protein of the single strand break repair (SSBR) complex. In vitro experiments reveal that the binding of poly(ADP-ribose) to p58 inhibits primase activity by competition with its DNA binding property. Overexpression of the XRCC1-BRCT1 domain in HeLa cells induces poly(ADP-ribose) synthesis, PARP-1 and XRCC1-BRCT1 poly(ADP-ribosyl)ation and a strong S phase delay in the presence of DNA damage. Addition of recombinant XRCC1-BRCT1 to Xenopus egg extracts slows down DNA synthesis and inhibits the binding of PCNA, but not MCM2 to alkylated chromatin, thus indicating interference with the assembly of functional replication forks. Altogether these results suggest a critical role for XRCC1 in connecting the SSBR machinery with the replication fork to halt DNA synthesis in response to DNA damage.
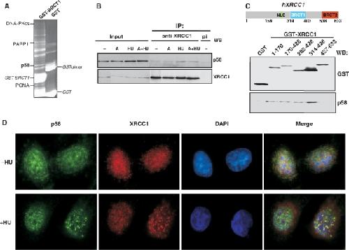
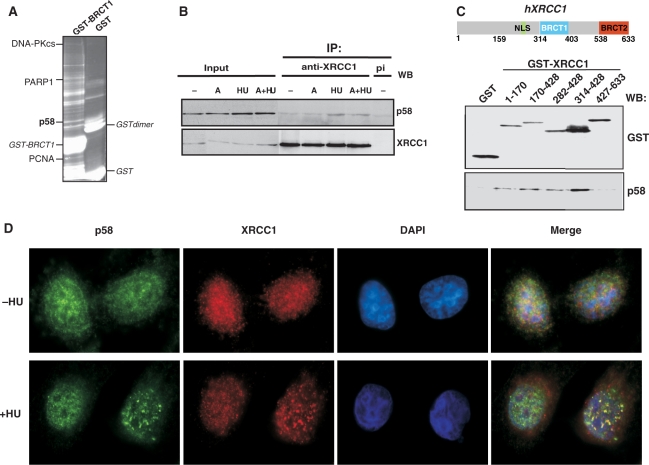
Figure 1. Interaction between XRCC1 and p58 subunit of Pol α-primase. (A) Identification of proteins interacting with GST-XRCC1-BRCT1 by mass spectrometry. Sypro ruby stained gel after GST pull-down of HeLa cell extracts expressing either GST or GST-hXRCC1-BRCT1 fused proteins. (B) Identification of XRCC1 associated p58 by immunoprecipitation of XRCC1 from extracts of HeLa cells treated or not with aphidicolin (A: 5 μg/ml, 16 h) and with or without HU (4 mM, 4 h). Co-purifying p58 and immunoprecipitated XRCC1 were identified by western blot. Inputs represent 5% of the total proteins used in immunoprecipitation (pi: pre immune serum). (C) GST pull-down of p58 with different GST-fused XRCC1 domains overexpressed in HeLa cells. A schematic drawing of XRCC1 domain structure is shown. (D) Indirect immunofluorescence microscopy showing co-localization of XRCC1 and p58 in HeLa cells treated (+ HU) or not (−HU) with 4 mM HU for 4 h.
Figure 2. In vitro association of XRCC1 with the N-terminal domain of p58 assessed by far-western blot. Purified p48-His-tagged-p58, His-tagged p58 N-terminal (Nter) or C-terminal (Cter) domains expressed in E. coli were separated by SDS–PAGE and transferred onto a nitrocellulose membrane. Tropomyosin, BSA and PARP-1 were also included as internal negative and positive controls, respectively (A). The membrane was stained with amido black or incubated with purified XRCC1 and revealed with an anti-XRCC1 antibody (B). p58 domains were determined by partial tryptic digests and peptide analysis (Schlott and Nasheuer, unpublished data).
Figure 3. The p58 subunit of DNA primase binds to PAR leading to its inactivation. (A) The indicated purified proteins (1 μg each) were dot-blotted onto nitrocellulose and incubated with PAR. Bound PAR was immunodetected with anti-PAR antibody. Loading of proteins was quantified on a Coomassie stained SDS–PAGE. (B) The indicated purified proteins (2 μg) were separated on SDS–PAGE, transfered on nitrocellulose membranes and incubated with 32P-labeled PAR. Visualization of the loaded proteins was performed by Ponceau S staining of the membrane. (C) Increasing amounts of purified p48–p58 (1 and 2 μg) were dot blotted on nitrocellulose membrane and a first overlay (buffer, radioactively labeled or unlabeled oligo(dT)20, as indicated) was followed by a second incubation (radioactively labeled or unlabeled PAR or buffer) to analyze the competition between PAR and DNA for p58 binding. (D) Band shift assay to analyze complex formation of p48–p58 and ssDNA (ssDNA: PhiX174 single-stranded DNA). Two micrograms of purified p48–p58 was incubated with ssDNA (70 ng) and PAR was added in increasing concentration to displace the p48–p58–ssDNA complex. PAR to DNA ratio varied from 0 to 1–4 excess of PAR. (E) Addition of increasing amounts of PAR to primase assay (ratio 0, 1:10, 1:1) significantly inhibited primase activity.
Figure 4. GST-XRCC1-BRCT1 overexpressed in HeLa cells triggers PAR synthesis and is poly(ADPribosyl)ated. HeLa cells overexpressing GST-hXRCC1-BRCT1 (amino acids 282–428, lanes 1–3), GST-hXRCC1-BRCT2 (amino acids 427–633, lanes 4–6) or GST (lanes 7, 8) were either untreated (lanes 1, 4 and 7) or treated with 2.5 mM MMS for 30 min (lanes 2, 5 and 8). Where indicated, cells were pre-incubated for 2 h with 100 nM of the PARP inhibitor Ku-0058948 (lanes 3 and 6). (A) Inputs corresponding to 2% of each lysates. Proteins were analyzed by GST pull down and western blot (B) using successively the anti-PAR, anti-PARP-1 and anti-GST antibodies.
Figure 5. GST-hXRCC1-BRCT1 overexpressing cells accumulate in S phase following DNA damage. (A) Cell cycle analysis (right) of HeLa cells overexpressing GST-tagged fragments of hXRCC1 (schematically represented on the right), treated by 1 mM MNU and analyzed 20 h after. (B) Flow cytometry profiles of BrdU incorporation (DNA synthesis) versus DNA content (7AAD fluorescence) of HeLa cells overexpressing either GST alone or GST-hXRCC1-BRCT1 20 h after treatment or not with 1 mM MNU.
Figure 6. xXRCC1-BRCT1 inhibits the initiation of DNA synthesis in Xenopus egg extracts. (A) Kinetics of replication of either mock- or MMS-treated sperm chromatin after the addition of either purified GST or GST-xXRCC1-BRCT1 to egg extracts. (B) Size of replication products synthesized in (A) at different times as determined by alkaline gel electrophoresis and autoradiography. (C) Replication reactions were performed as in (A) in the presence of MMS or MMS and PARP inhibitor Ku-0058948 (green curve). (D) Western blot of chromatin-associated proteins after 60 min incubation in Xenopus extracts treated or not with MMS, in the presence of either GST or GST-xBRCT1.
Blow,
Initiation of DNA replication in nuclei and purified DNA by a cell-free extract of Xenopus eggs.
1986, Pubmed,
Xenbase
Blow,
Initiation of DNA replication in nuclei and purified DNA by a cell-free extract of Xenopus eggs.
1986,
Pubmed
,
Xenbase Brem,
XRCC1 is required for DNA single-strand break repair in human cells.
2005,
Pubmed Brem,
The methyl methanesulfonate induced S-phase delay in XRCC1-deficient cells requires ATM and ATR.
2008,
Pubmed Brizard,
Proteome analysis of plant-virus interactome: comprehensive data for virus multiplication inside their hosts.
2006,
Pubmed Caldecott,
XRCC1 and DNA strand break repair.
2003,
Pubmed Dantzer,
Functional interaction between poly(ADP-Ribose) polymerase 2 (PARP-2) and TRF2: PARP activity negatively regulates TRF2.
2004,
Pubmed Dantzer,
Functional association of poly(ADP-ribose) polymerase with DNA polymerase alpha-primase complex: a link between DNA strand break detection and DNA replication.
1998,
Pubmed Dillehay,
The relationship between sister-chromatid exchange and perturbations in DNA replication in mutant EM9 and normal CHO cells.
1983,
Pubmed Eki,
Poly (ADP-ribose) polymerase inhibits DNA replication by human replicative DNA polymerase alpha, delta and epsilon in vitro.
1994,
Pubmed El-Khamisy,
A requirement for PARP-1 for the assembly or stability of XRCC1 nuclear foci at sites of oxidative DNA damage.
2003,
Pubmed Fan,
XRCC1 co-localizes and physically interacts with PCNA.
2004,
Pubmed Farmer,
Targeting the DNA repair defect in BRCA mutant cells as a therapeutic strategy.
2005,
Pubmed Foiani,
The DNA polymerase alpha-primase complex couples DNA replication, cell-cycle progression and DNA-damage response.
1997,
Pubmed Garg,
DNA polymerases that propagate the eukaryotic DNA replication fork.
2005,
Pubmed Grosse,
Lactate dehydrogenase and glyceraldehyde-phosphate dehydrogenase are single-stranded DNA-binding proteins that affect the DNA-polymerase-alpha-primase complex.
1986,
Pubmed Heller,
Replication fork reactivation downstream of a blocked nascent leading strand.
2006,
Pubmed Kubota,
Independent roles of XRCC1's two BRCT motifs in recovery from methylation damage.
2003,
Pubmed Lan,
In situ analysis of repair processes for oxidative DNA damage in mammalian cells.
2004,
Pubmed Lee,
DNA primase acts as a molecular brake in DNA replication.
2006,
Pubmed Lévy,
XRCC1 is phosphorylated by DNA-dependent protein kinase in response to DNA damage.
2006,
Pubmed Maiorano,
MCM8 is an MCM2-7-related protein that functions as a DNA helicase during replication elongation and not initiation.
2005,
Pubmed
,
Xenbase Maiorano,
Stepwise regulated chromatin assembly of MCM2-7 proteins.
2000,
Pubmed
,
Xenbase Maiorano,
MCM proteins and DNA replication.
2006,
Pubmed Maruta,
The involvement of ATP produced via (ADP-Ribose)n in the maintenance of DNA replication apparatus during DNA repair.
2007,
Pubmed Masson,
XRCC1 is specifically associated with poly(ADP-ribose) polymerase and negatively regulates its activity following DNA damage.
1998,
Pubmed
,
Xenbase Mortusewicz,
Feedback-regulated poly(ADP-ribosyl)ation by PARP-1 is required for rapid response to DNA damage in living cells.
2007,
Pubmed Okano,
Spatial and temporal cellular responses to single-strand breaks in human cells.
2003,
Pubmed Parlanti,
Human base excision repair complex is physically associated to DNA replication and cell cycle regulatory proteins.
2007,
Pubmed Philpott,
The Xenopus cell cycle: an overview.
2008,
Pubmed
,
Xenbase Richert,
About the mechanism of interference of silver staining with peptide mass spectrometry.
2004,
Pubmed Rowles,
Interaction between the origin recognition complex and the replication licensing system in Xenopus.
1996,
Pubmed
,
Xenbase Schneider,
Primase activity of human DNA polymerase alpha-primase. Divalent cations stabilize the enzyme activity of the p48 subunit.
1998,
Pubmed Schreiber,
Poly(ADP-ribose) polymerase-2 (PARP-2) is required for efficient base excision DNA repair in association with PARP-1 and XRCC1.
2002,
Pubmed
,
Xenbase Sclafani,
Cell cycle regulation of DNA replication.
2007,
Pubmed Simbulan-Rosenthal,
Involvement of PARP and poly(ADP-ribosyl)ation in the early stages of apoptosis and DNA replication.
1999,
Pubmed Stokes,
DNA replication is required for the checkpoint response to damaged DNA in Xenopus egg extracts.
2002,
Pubmed
,
Xenbase Stokes,
DNA damage-induced replication arrest in Xenopus egg extracts.
2003,
Pubmed
,
Xenbase Sugimura,
PARP-1 ensures regulation of replication fork progression by homologous recombination on damaged DNA.
2008,
Pubmed Taylor,
Role of a BRCT domain in the interaction of DNA ligase III-alpha with the DNA repair protein XRCC1.
1998,
Pubmed Taylor,
Central role for the XRCC1 BRCT I domain in mammalian DNA single-strand break repair.
2002,
Pubmed Thompson,
XRCC1 keeps DNA from getting stranded.
2000,
Pubmed Thompson,
Molecular cloning of the human XRCC1 gene, which corrects defective DNA strand break repair and sister chromatid exchange.
1990,
Pubmed Wang,
Nutritional control of elongation of DNA replication by (p)ppGpp.
2007,
Pubmed Weisshart,
Protein-protein interactions of the primase subunits p58 and p48 with simian virus 40 T antigen are required for efficient primer synthesis in a cell-free system.
2000,
Pubmed