Click here to close
Hello! We notice that you are using Internet Explorer, which is not supported by Xenbase and may cause the site to display incorrectly.
We suggest using a current version of Chrome,
FireFox, or Safari.
???displayArticle.abstract??? Anxa4 belongs to the multigenic annexin family of proteins which are characterized by their ability to interact with membranes in a calcium-dependent manner. Defined as a marker for polarized epithelial cells, Anxa4 is believed to be involved in many cellular processes but its functions in vivo are still poorly understood. Previously, we cloned Xanx4 in Xenopus laevis (now referred to as anxa4a) and demonstrated its role during organogenesis of the pronephros, providing the first evidence of a specific function for this protein during the development of a vertebrate. Here, we describe the strict conservation of protein sequence and functional domains of anxa4 during vertebrate evolution. We also identify the paralog of anxa4a, anxa4b and show its specific temporal and spatial expression pattern is different from anxa4a. We show that anxa4 orthologs in X. laevis and tropicalis display expression domains in different organ systems. Whilst the anxa4a gene is mainly expressed in the kidney, Xt anxa4 is expressed in the liver. Finally, we demonstrate Xt anxa4 and anxa4a can display conserved function during kidney organogenesis, despite the fact that Xt anxa4 transcripts are not expressed in this domain. This study highlights the divergence of expression of homologous genes during Xenopus evolution and raises the potential problems of using X. tropicalis promoters in X. laevis.
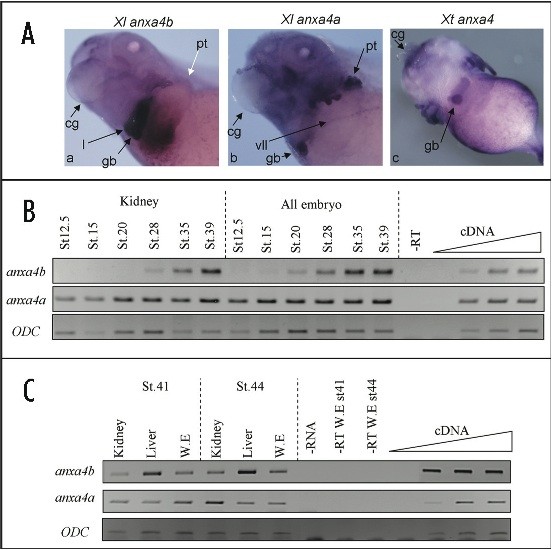
Figure 4. Comparison of in situ expression patterns of the three orthologs in X. laevis and tropicalis embryos. (A) anxa4 probes from each the Xenopus orthologs identify distinct in situ expression domains on X. laevis embryos. anxa4a and anxa4b can be detected from stage 28 in the cement gland (cg) and weakly in the otic vesicles (ov) (a and b). Expression of anxa4a in the pronephric anlagen (pn) can be first observed at stage 28 (b) and from stage 33 in the developing tubules (pt) (e and h). anxa4b is also in the pronephric tubules (d and g) but in a transitory manner, being lost from this region in later stage embryos (data not shown). anxa4b is expressed strongly in the developing liver (l) from stage 33 (d and g). A combination of the two expression pat‐ terns is detected with Xt anxa4 probe, which shows similar homology to both X. laevis genes. Strong staining in the pronephric tubules (pt) can be observed from stage 33 (f) and in the liver (l) at stage 39 (i). (B) Anxa4 probes from each of the Xenopus orthologs show identical in situ expression patterns on X. tropicalis embryos. Xt anxa4 is first detected in the cement gland (cg) and otic vesicle (ov) at stage 28 (a) and remains expressed in these two organs throughout their development (d and g). From stage 32, expression can be seen in the liver (l) (d). Xt anxa4 remains strongly expressed in this organ at later stages (g). The same expression pattern is detected with both anxa4a (c, f and i) and anxa4b (b, e and h) probes, although as expected the signal is weaker since probes are being used cross‐species, confirming the homology of these genes.
Figure 5. Comparison of anxa4a and anxa4b spatial expression. (A) Xenopus anxa4 genes are expressed in a common domain, the gall blad‐ der, in stage 41 embryos. In situ hybridization was carried out on X. laevis (a and b) and X. tropicalis (c) embryos. anxa4a (b) is expressed strongly in the pronephric tubules (pt) and also in the gall bladder (gb). anxa4b (a) is detected in the anterior part of the liver (l), in the gall bladder (gb) but not expressed in the pronephros (pt) (white arrow). Xt anxa4 (c‐ventral view) is only expressed in the gall bladder (gb). The cement gland (cg) is indicated to allow orientation of the embryos. (B) anxa4a and anxa4b expression is dif‐ ferent during pronephric development. RT‐PCR was performed with total RNA extracted from dissected kidneys from different stages of X. laevis embryos. anxa4a is expressed in the kidney throughout its formation whereas anxa4b is only expressed in this organ from stage 28. (C) anxa4a and anxa4b display different spatial expression at late tadpole stages. RT‐PCR was performed with total RNA extracted from dissected pronephric kidneys and livers from stages 41 and 44 X. laevis embryos (W.E.). At stage 41, anxa4a is slightly more expressed in the kidney than the liver and anxa4b is more highly expressed in the liver. At stage 44, this difference of expression is more highly pronounced
Figure 6. The anxa4 MO2 knocks down anxa4a but not Xt anxa4 transla‐ tion. (A) Alignment of the 5� sequences of X. laevis wild type and mutant anxa4 cDNA and its X. tropicalis homolog showing the complementarity of anxa4a MO1 and MO2 in relation to these cDNAs. The ATG is underlined and mismatch residues are indicated in bold. Four nucleotides (in grey) differ between Xt anxa4 cDNA and the MO2 sequence. Two mismatch nucleotides created in anx4a‐MUT cDNA are highlighted in light grey. Two nucle‐ otides (in dark grey) are different between anxa4b and MO2 sequences. (B) anxa4a MO2 does not interfere with Xt anxa4 translation; autora‐ diograph of an SDS‐PAGE analysis gel of in vitro translated 35S‐Methionine radio‐labelled anxa4 proteins. 0.5 mg of anxa4a mRNA was incubated alone (lane 1) or in combination with 10 mg of anxa4a MO1 (lane 2) or MO2 (lane 3). Both MO block the translation of anxa4a mRNA. 0.5 mg of anxa4a‐MUT mRNA was incubated either alone (lane 4) or in combination with 10 mg of anxa4a MO1 (lane 5) or MO2 (lane 6). Translation of the mutant mRNA is severely affected by MO1 but unaffected by MO2. 0.5 mg of Xt anxa4 mRNA was incubated alone (lane 7) or in combination with 10 mg of anxa4a MO1 (lane 8) or MO2 (lane 9). MO2 does not block the translation of Xt anxa4 whereas the addition of MO1 affects its translation. These results demonstrate that Xt anxa4 can be used to rescue MO2.
Figure 7. Anxa4 function is conserved between X. laevis and tropicalis. (A) Embryos were injected in the V2 blastomere of the 8‐cell stage with 20 ng of anxa4a MO2 alone (a) or with 5 ng of anxa4a‐MUT mRNA (b) or with Xt anxa4 mRNA (c), cultured until stage 41 and subjected to whole‐mount anti‐ body staining with the pronephric tubule specific antibody 3G8. Five nano‐ grams of Xt anxa4 mRNA (d), 20 ng of cMO (e), 20 ng of anxa4a MO1 (f) were also injected as controls. LacZ (2 ng) was used as lineage tracer in all injections. Embryos injected with MO1 and MO2 show similar phenotype, with shortened, enlarged tubules whereas cMO injection does not affect the tubule morphology. Overexpression of Xt anxa4 induces no apparent phenotype; however, as anxa4a‐MUT mRNA, it is able to rescue the MO2 phenotype. (B) Cryostat transverse sections of stage 41 Xenopus pronephroi stained with tubule‐specific antibody 3G8 and counterstained with Hoechst. The slides were inspected under white light (a�c, g�h) to identify 3G8 stained tubules and the LacZ stained injected side (inj) (a, c and g) and under UV illumination to identify Hoechst nuclei staining (d�f, i�j). Embryo injected with anxa4a MO2 displays enlarged pronephric tubule phenotype on the injected side (inj) (a and d) compared to the uninjected side (uninj) (b and e). Embryo co‐injected with anxa4a MO2 and anxa4a‐MUT mRNA shows rescue of the phenotype [compare g and h (injected side) to i and j (uninjected side)]. No differences between the injected and the uninjected sides can be observed in embryo co‐injected with anxa4a MO2 and Xt anxa4 mRNA (c and f).
Barnett,
Neural induction and patterning by fibroblast growth factor, notochord and somite tissue in Xenopus.
1998, Pubmed,
Xenbase
Barnett,
Neural induction and patterning by fibroblast growth factor, notochord and somite tissue in Xenopus.
1998,
Pubmed
,
Xenbase Bassez,
Post-transcriptional regulation of ornithine decarboxylase in Xenopus laevis oocytes.
1990,
Pubmed
,
Xenbase Bisbee,
Albumin phylogeny for clawed frogs (Xenopus).
1977,
Pubmed
,
Xenbase Bourguignon,
XBF-1, a winged helix transcription factor with dual activity, has a role in positioning neurogenesis in Xenopus competent ectoderm.
1998,
Pubmed
,
Xenbase Brändli,
Towards a molecular anatomy of the Xenopus pronephric kidney.
1999,
Pubmed
,
Xenbase Brennan,
The specification of the pronephric tubules and duct in Xenopus laevis.
1998,
Pubmed
,
Xenbase Burger,
The crystal structure and ion channel activity of human annexin II, a peripheral membrane protein.
1996,
Pubmed Chain,
Multiple mechanisms promote the retained expression of gene duplicates in the tetraploid frog Xenopus laevis.
2006,
Pubmed
,
Xenbase Chan,
Growing kidney in the frog.
2006,
Pubmed
,
Xenbase Chan,
Annexin IV inhibits calmodulin-dependent protein kinase II-activated chloride conductance. A novel mechanism for ion channel regulation.
1994,
Pubmed Creutz,
The annexins and exocytosis.
1992,
Pubmed Dreier,
Differential expression of annexins I, II and IV in human tissues: an immunohistochemical study.
1998,
Pubmed Evans,
A mitochondrial DNA phylogeny of African clawed frogs: phylogeography and implications for polyploid evolution.
2004,
Pubmed
,
Xenbase Farber,
The zebrafish annexin gene family.
2003,
Pubmed
,
Xenbase Fukuoka,
Cloning and characterization of ZAP36, an annexin-like, zymogen granule membrane associated protein, in exocrine pancreas.
2002,
Pubmed Gattiker,
ScanProsite: a reference implementation of a PROSITE scanning tool.
2002,
Pubmed Gerke,
Annexins: linking Ca2+ signalling to membrane dynamics.
2005,
Pubmed Gerke,
Annexins: from structure to function.
2002,
Pubmed Gilchrist,
Defining a large set of full-length clones from a Xenopus tropicalis EST project.
2004,
Pubmed
,
Xenbase Gotoh,
Annexins I and IV inhibit Staphylococcus aureus attachment to human macrophages.
2005,
Pubmed Graf,
Genetics of Xenopus laevis.
1991,
Pubmed
,
Xenbase Harland,
In situ hybridization: an improved whole-mount method for Xenopus embryos.
1991,
Pubmed
,
Xenbase Hayes,
Annexins and disease.
2004,
Pubmed Hill,
Annexin A4 reduces water and proton permeability of model membranes but does not alter aquaporin 2-mediated water transport in isolated endosomes.
2003,
Pubmed Ivanenkov,
The expression of different annexins in the fish embryo is developmentally regulated.
1994,
Pubmed Kaetzel,
A role for annexin IV in epithelial cell function. Inhibition of calcium-activated chloride conductance.
1994,
Pubmed Kaetzel,
Phosphorylation mutants elucidate the mechanism of annexin IV-mediated membrane aggregation.
2001,
Pubmed Khokha,
Techniques and probes for the study of Xenopus tropicalis development.
2002,
Pubmed
,
Xenbase Li,
Intron disruption of the annexin IV gene reveals novel transcripts.
2003,
Pubmed Luecke,
Crystal structure of the annexin XII hexamer and implications for bilayer insertion.
1995,
Pubmed Markoff,
Expression and functions of annexins in the kidney.
2005,
Pubmed Massé,
Comparative genomic and expression analysis of the conserved NTPDase gene family in Xenopus.
2006,
Pubmed
,
Xenbase Massey,
Cellular and subcellular localization of annexin IV in rabbit intestinal epithelium, pancreas and liver.
1991,
Pubmed
,
Xenbase Morgan,
Annexin gene structures and molecular evolutionary genetics.
1997,
Pubmed Morin,
Sequencing and analysis of 10,967 full-length cDNA clones from Xenopus laevis and Xenopus tropicalis reveals post-tetraploidization transcriptome remodeling.
2006,
Pubmed
,
Xenbase Moss,
The annexins.
2004,
Pubmed Needleman,
A general method applicable to the search for similarities in the amino acid sequence of two proteins.
1970,
Pubmed Osterloh,
Characterization and developmentally regulated expression of four annexins in the killifish medaka.
1998,
Pubmed Piljic,
Annexin A4 self-association modulates general membrane protein mobility in living cells.
2006,
Pubmed Raynal,
A rise in nuclear calcium translocates annexins IV and V to the nuclear envelope.
1996,
Pubmed Rescher,
Annexins--unique membrane binding proteins with diverse functions.
2004,
Pubmed Sable,
Cloning and functional activity of a novel truncated form of annexin IV in mouse macrophages.
1999,
Pubmed Sartor,
A new method to remove hybridization bias for interspecies comparison of global gene expression profiles uncovers an association between mRNA sequence divergence and differential gene expression in Xenopus.
2006,
Pubmed
,
Xenbase Seville,
Annexin IV (Xanx-4) has a functional role in the formation of pronephric tubules.
2002,
Pubmed
,
Xenbase Sohma,
Differential lipid specificities of the repeated domains of annexin IV.
2001,
Pubmed Spornitz,
Studies on the liver of xenopus laevis. III. The ultrastructure and the glycogen content of the developing liver.
1978,
Pubmed
,
Xenbase Tait,
Placental anticoagulant proteins: isolation and comparative characterization four members of the lipocortin family.
1988,
Pubmed Vize,
Development of the Xenopus pronephric system.
1995,
Pubmed
,
Xenbase Willshaw,
Identification of a novel protein complex containing annexin A4, rabphilin and synaptotagmin.
2004,
Pubmed Zimmermann,
Increased expression and altered location of annexin IV in renal clear cell carcinoma: a possible role in tumour dissemination.
2004,
Pubmed