XB-ART-39388
Organogenesis
2007 Oct 01;32:93-101. doi: 10.4161/org.3.2.5171.
Show Gene links
Show Anatomy links
Ets-1 regulates radial glia formation during vertebrate embryogenesis.
Kiyota T, Kato A, Kato Y.
???displayArticle.abstract???
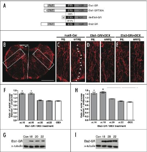
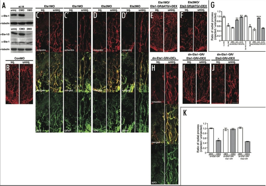
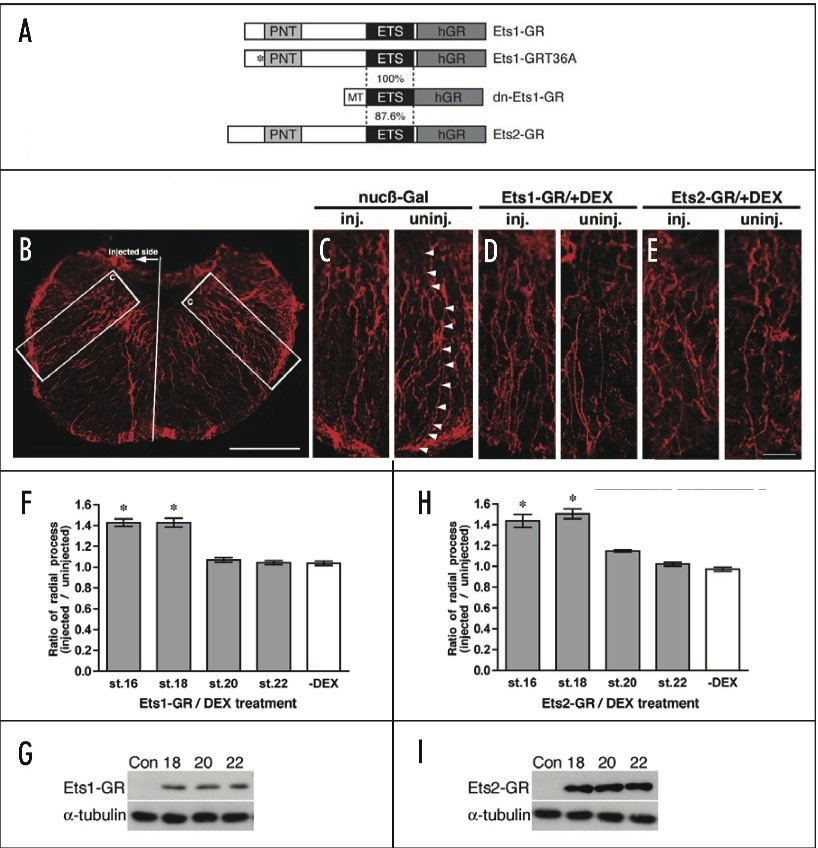
Radial glia cells are the first distinguishable glial population derived from neural epithelial cells and serve as guides for migrating neurons and as neural progenitor cells in the developing brain. Despite their functional importance during neural development, the determination and differentiation of these cells remains poorly understood at the molecular level. Ets-1 and Ets-2, Ets (E26 transformation-specific) transcription factors, are vertebrate homologues of Drosophila pointed, which is expressed in a subset of glia cells and promotes different aspects of Drosophila glia cell differentiation. However, it remains unsolved that the function of Ets genes is conserved in vertebrate glia development. Here we report that Ets-1 but not Ets-2 is necessary for Xenopus radial glia formation and the activity of Ets-1 is sufficient for radial glia formation prior to neural tube closure. Furthermore, we show that Ras-MAPK (mitogen activated protein kinase) signaling, which acts as an upstream activator of Ets-1 in other biological processes, also regulates radial glia formation. A mutant form of Ets-1, which is not responsive to Ras-MAPK signaling, inhibits radial glia formation promoted by Ras-MAPK signaling. Together, our results show that Ets-1 activated by Ras-MAPK signaling promotes radial glia formation during Xenopus embryogenesis.
???displayArticle.pubmedLink??? 19279707
???displayArticle.pmcLink??? PMC2634171
???displayArticle.link??? Organogenesis
Species referenced: Xenopus
Genes referenced: ets1 ets2 gal.2 mapk1 nr3c1 nrp1 prph vim
???attribute.lit??? ???displayArticles.show???
References [+] :
Albagli,
A model for gene evolution of the ets-1/ets-2 transcription factors based on structural and functional homologies.
1994, Pubmed
Albagli, A model for gene evolution of the ets-1/ets-2 transcription factors based on structural and functional homologies. 1994, Pubmed
Albagli, Function of ets genes is conserved between vertebrates and Drosophila. 1996, Pubmed
Anderson, The neural crest cell lineage problem: neuropoiesis? 1989, Pubmed
Anthony, Radial glia serve as neuronal progenitors in all regions of the central nervous system. 2004, Pubmed
Anton, Role of GGF/neuregulin signaling in interactions between migrating neurons and radial glia in the developing cerebral cortex. 1997, Pubmed
Barton, The Ets-1 transcription factor is required for the development of natural killer cells in mice. 1998, Pubmed
Bassuk, The role of Ets transcription factors in the development and function of the mammalian immune system. 1997, Pubmed
Bradford, Functional interaction of c-Ets-1 and GHF-1/Pit-1 mediates Ras activation of pituitary-specific gene expression: mapping of the essential c-Ets-1 domain. 1995, Pubmed
Brunner, The ETS domain protein pointed-P2 is a target of MAP kinase in the sevenless signal transduction pathway. 1994, Pubmed
Choi, Radial glia of developing human fetal spinal cord: Golgi, immunohistochemical and electron microscopic study. 1981, Pubmed
Coffer, junB promoter regulation: Ras mediated transactivation by c-Ets-1 and c-Ets-2. 1994, Pubmed
Dent, A whole-mount immunocytochemical analysis of the expression of the intermediate filament protein vimentin in Xenopus. 1989, Pubmed , Xenbase
Donaldson, Secondary structure of the ETS domain places murine Ets-1 in the superfamily of winged helix-turn-helix DNA-binding proteins. 1994, Pubmed
Foulds, Ras/mitogen-activated protein kinase signaling activates Ets-1 and Ets-2 by CBP/p300 recruitment. 2004, Pubmed
Gervasi, Xenopus laevis peripherin (XIF3) is expressed in radial glia and proliferating neural epithelial cells as well as in neurons. 2000, Pubmed , Xenbase
Gotoh, Involvement of the MAP kinase cascade in Xenopus mesoderm induction. 1995, Pubmed , Xenbase
Götz, Pax6 controls radial glia differentiation in the cerebral cortex. 1998, Pubmed
Götz, Radial glial cells defined and major intermediates between embryonic stem cells and CNS neurons. 2005, Pubmed
Harland, In situ hybridization: an improved whole-mount method for Xenopus embryos. 1991, Pubmed , Xenbase
Hartfuss, Characterization of CNS precursor subtypes and radial glia. 2001, Pubmed
Hatten, Mechanisms of glial-guided neuronal migration in vitro and in vivo. 1990, Pubmed
Heasman, Beta-catenin signaling activity dissected in the early Xenopus embryo: a novel antisense approach. 2000, Pubmed , Xenbase
Karim, The ETS-domain: a new DNA-binding motif that recognizes a purine-rich core DNA sequence. 1990, Pubmed
Kawachi, Essential role of the transcription factor Ets-2 in Xenopus early development. 2003, Pubmed , Xenbase
Klaes, The Ets transcription factors encoded by the Drosophila gene pointed direct glial cell differentiation in the embryonic CNS. 1994, Pubmed
Klämbt, The Drosophila gene pointed encodes two ETS-like proteins which are involved in the development of the midline glial cells. 1993, Pubmed
Kodandapani, A new pattern for helix-turn-helix recognition revealed by the PU.1 ETS-domain-DNA complex. 1996, Pubmed
Kolm, Efficient hormone-inducible protein function in Xenopus laevis. 1995, Pubmed , Xenbase
Levitt, Immunoperoxidase localization of glial fibrillary acidic protein in radial glial cells and astrocytes of the developing rhesus monkey brain. 1980, Pubmed
Liang, Solution structure of the ets domain of Fli-1 when bound to DNA. 1994, Pubmed
Lillien, Neural development: instructions for neural diversity. 1997, Pubmed
Malatesta, Isolation of radial glial cells by fluorescent-activated cell sorting reveals a neuronal lineage. 2000, Pubmed
Malatesta, Neuronal or glial progeny: regional differences in radial glia fate. 2003, Pubmed
Maroulakou, Differential expression of ets-1 and ets-2 proto-oncogenes during murine embryogenesis. 1994, Pubmed
McManus, Neuronal migration in developmental disorders. 2005, Pubmed
Merkle, Radial glia give rise to adult neural stem cells in the subventricular zone. 2004, Pubmed
Messenger, The appearance of neural and glial cell markers during early development of the nervous system in the amphibian embryo. 1989, Pubmed , Xenbase
Meyer, Ets-1 and Ets-2 proto-oncogenes exhibit differential and restricted expression patterns during Xenopus laevis oogenesis and embryogenesis. 1997, Pubmed , Xenbase
Miyata, Asymmetric inheritance of radial glial fibers by cortical neurons. 2001, Pubmed
Nakamura, Differences in the fine structure and chemical constitution of nucleolar bodies and the true nucleolus in Xenopus laevis embryos. 1971, Pubmed , Xenbase
Noctor, Neurons derived from radial glial cells establish radial units in neocortex. 2001, Pubmed
Noctor, Dividing precursor cells of the embryonic cortical ventricular zone have morphological and molecular characteristics of radial glia. 2002, Pubmed
O'Neill, The activities of two Ets-related transcription factors required for Drosophila eye development are modulated by the Ras/MAPK pathway. 1994, Pubmed , Xenbase
Patten, Sequential signaling through Notch1 and erbB receptors mediates radial glia differentiation. 2003, Pubmed
Peng, Xenopus laevis: Practical uses in cell and molecular biology. Solutions and protocols. 1991, Pubmed , Xenbase
Pourtier-Manzanedo, Expression of an Ets-1 dominant-negative mutant perturbs normal and tumor angiogenesis in a mouse ear model. 2003, Pubmed
Pribyl, The Drosophila ets-2 gene: molecular structure, chromosomal localization, and developmental expression. 1988, Pubmed
Rakic, Radial versus tangential migration of neuronal clones in the developing cerebral cortex. 1995, Pubmed
Rakic, Mode of cell migration to the superficial layers of fetal monkey neocortex. 1972, Pubmed
Remy, The Ets-transcription factor family in embryonic development: lessons from the amphibian and bird. 2000, Pubmed , Xenbase
Richter, A developmentally regulated, nervous system-specific gene in Xenopus encodes a putative RNA-binding protein. 1990, Pubmed , Xenbase
Rio, Neuregulin and erbB receptors play a critical role in neuronal migration. 1997, Pubmed
Schmid, Neuregulin 1-erbB2 signaling is required for the establishment of radial glia and their transformation into astrocytes in cerebral cortex. 2003, Pubmed
Schneikert, Two independent activation domains in c-Ets-1 and c-Ets-2 located in non-conserved sequences of the ets gene family. 1992, Pubmed
Seidel, An ERK2 docking site in the Pointed domain distinguishes a subset of ETS transcription factors. 2002, Pubmed
Sharrocks, The ETS-domain transcription factor family. 2001, Pubmed
Si, Induction of acetylcholine receptor gene expression by ARIA requires activation of mitogen-activated protein kinase. 1996, Pubmed
Takada, Identification of target genes for the Xenopus Hes-related protein XHR1, a prepattern factor specifying the midbrain-hindbrain boundary. 2005, Pubmed , Xenbase
Tamaki, Engraftment of sorted/expanded human central nervous system stem cells from fetal brain. 2002, Pubmed
Tansey, ARIA/HRG regulates AChR epsilon subunit gene expression at the neuromuscular synapse via activation of phosphatidylinositol 3-kinase and Ras/MAPK pathway. 1996, Pubmed
Taylor, Radial glia cells are candidate stem cells of ependymoma. 2005, Pubmed
Thisse, Functions and regulations of fibroblast growth factor signaling during embryonic development. 2005, Pubmed
Tootle, Post-translational modifications influence transcription factor activity: a view from the ETS superfamily. 2005, Pubmed
Turner, Expression of achaete-scute homolog 3 in Xenopus embryos converts ectodermal cells to a neural fate. 1994, Pubmed , Xenbase
Verger, When Ets transcription factors meet their partners. 2002, Pubmed
Whitman, Involvement of p21ras in Xenopus mesoderm induction. 1992, Pubmed , Xenbase
Yamamoto, Defective trophoblast function in mice with a targeted mutation of Ets2. 1998, Pubmed
Yang, Ras-mediated phosphorylation of a conserved threonine residue enhances the transactivation activities of c-Ets1 and c-Ets2. 1996, Pubmed
Yoon, Fibroblast growth factor receptor signaling promotes radial glial identity and interacts with Notch1 signaling in telencephalic progenitors. 2004, Pubmed
Yoshida, Glial-defined rhombomere boundaries in developing Xenopus hindbrain. 2000, Pubmed , Xenbase
