Click here to close
Hello! We notice that you are using Internet Explorer, which is not supported by Xenbase and may cause the site to display incorrectly.
We suggest using a current version of Chrome,
FireFox, or Safari.
Dev Biol
2009 May 01;3291:130-9. doi: 10.1016/j.ydbio.2009.02.036.
Show Gene links
Show Anatomy links
DeltaNp63 antagonizes p53 to regulate mesoderm induction in Xenopus laevis.
Barton CE, Tahinci E, Barbieri CE, Johnson KN, Hanson AJ, Jernigan KK, Chen TW, Lee E, Pietenpol JA.
???displayArticle.abstract??? p63, a homolog of the tumor suppressor p53, is critical for the development and maintenance of complex epithelia. The developmentally regulated p63 isoform, DeltaNp63, can act as a transcriptional repressor, but the link between the transcriptional functions of p63 and its biological roles is unclear. Based on our initial finding that the mesoderm-inducing factor activin A is suppressed by DeltaNp63 in human keratinocytes, we investigated the role of DeltaNp63 in regulating mesoderm induction during early Xenopus laevis development. We find that down-regulation of DeltaNp63 by morpholino injection in the early Xenopus embryo potentiates mesoderm formation whereas ectopic expression of DeltaNp63 inhibits mesoderm formation. Furthermore, we show that mesodermal induction after down-regulation of DeltaNp63 is dependent on p53. We propose that a key function for p63 in defining a squamous epithelial phenotype is to actively suppress mesodermal cell fates during early development. Collectively, we show that there is a distinct requirement for different p53 family members during the development of both mesodermal and ectodermal tissues. These findings have implications for the role of p63 and p53 in both development and tumorigenesis of human epithelia.
Fig. 2. ?Np63 loss and gain of function results in anterior patterning defects in Xenopus laevis. (A) Four-cell Xenopus embryos were injected dorsally with ?Np63alpha or ?Np63alpha-R304W mRNA (2 ng each) and scored at the tailbud stage. (B) Four-cell Xenopus embryos were injected dorsally with p63MO-A (200 ng) in the presence or absence of ?Np63alpha mRNA (2 ng), and scored at the tailbud stage. (C) Table summarizing results from embryo injections in (A) and (B). (D) Animal caps injected with control or p63MO, or ?Np63-encoding RNA were fixed, sectioned, and stained for p63 (4A4 antibody). (E) Whole embryo RT-PCR shows that the pan-mesodermal marker Xbra and the anterior mesodermal marker Gsc are down-regulated in ?Np63alpha-injected but not ?Np63alpha-R304W-injected embryos. (F) In situ hybridization analysis shows that ?Np63 is expressed in the animal pole of late blastula (stage 9) embryos and in most of the epidermis of mid-neurula (stage 18) embryos (anterior is on the left).
Fig. 3. ?Np63 suppresses activin-mediated mesoderm induction. (A) ?Np63alpha suppresses activin-mediated explant elongation. Animal caps from embryos injected with ?Np63alpha mRNA (2 ng), ?Np63alpha-R304W mRNA (2 ng), or p63MO-A (200 ng) were dissected at stage 9 and cultured overnight in the presence or absence of activin A (10 ng/ml). Embryos were then fixed and photographed at sibling stage 18. (B) Activin treatment of animal caps results in down-regulation of ?Np63 expression. Caps were treated with activin (+ Act, 10 ng/ml) for 2 h or left untreated, fixed, sectioned, and stained for p63 (4A4 antibody). Scale bar is 50 ?m. (C) Animal caps injected with p63MO-A and B (100 ng each) were cultured in the presence of the indicated concentrations of activin, fixed, and photographed at sibling stage 18. Length-to-width (LWR) ratios for these explants were determined as previously described (Tahinci et al., 2007). Numbers in parentheses indicate numbers of explants scored. Asterisks indicate significant difference between p63MO injected and the corresponding uninjected explants (p < 0.01). (D) Animal caps injected with p63MO-A or p63-MO-B (200 ng) or a morpholino against ?-globin (control MO, 200 ng) were cultured in the presence or absence of activin (10 ng/ml). RNA was isolated and levels of the mesodermal marker brachyury (Xbra), the ectodermal marker epidermal keratin, and ODC (control for RNA extraction) were assayed by RT-PCR.
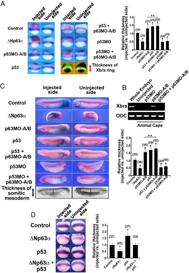
Fig. 4. Mesoderm induction due to loss of p63 is p53-dependent. (A) Embryos were injected with δNp63 mRNA (2 ng), p63MO-A/B (200 ng), p53 mRNA (100 pg), p53MO (30 ng), p53 mRNA + p63MO-A/B, or p53MO + p63MO-A/B. The relative extent of the Xbra expression domain between the injected and uninjected sides of each embryo was quantified as shown (two lower right image panels) and plotted on a bar graph. β-galactosidase mRNA (β-gal, 250 pg) was co-injected to mark the injection site. (B) RT-PCR analysis in animal caps injected with p63MO, p53MO, or both morpholinos confirms that down-regulation of p63 can induce mesoderm (as assessed by the pan-mesodermal marker Xbra) only in the presence of p53. (C) Embryos were injected as in (A), fixed at stage 26, stained for β-galactosidase activity (X-gal, blue color), and processed for whole-mount immunohistochemistry with an antibody specific for somitic mesoderm (12/101). The relative extent of the somitic mesoderm between the injected and uninjected sides of each embryo was measured as shown (two lower right image panels) and plotted on a bar graph. (D) Embryos were injected with δNp63 mRNA (2 ng), p53 mRNA (100 pg), or both, and β-galactosidase mRNA (β-gal, 250 pg) was co-injected to mark the injection site. The relative extent of the Xbra expression domain between the injected and uninjected sides of each embryo was quantified as in (A) and plotted on a bar graph. For (A) and (D), injected embryos were fixed at stage 10.5, stained for β-galactosidase activity (Red-gal, red color) and processed for in situ hybridization with probes for the pan-mesodermal marker brachyury (Xbra). Analysis of the extent of mesodermtissue formation for (A), (C), and (D) is described in the Materials and methods section. , : single asterisks indicate significant changes from control embryos; double asterisks indicate significant changes between p63 MO and p63MO + p53 injected embryos (Student's t-test, p < 0.05). Numbers in parentheses indicate numbers of embryos scored.
Fig. 5. Loss and gain of δNp63 function affects dorsal but not ventralmesoderm. (A) In situ hybridization of early gastrulae with a chordin (dorsal mesoderm) probe. Dorsal sides of representative embryos for each experimental condition are shown. (B). In situ hybridization of early gastrulae with a Xwnt8 probe (ventralmesoderm). Representative embryos are shown with their vegetal poles oriented so that the dorsal side is facing down.
Supplemental Fig. 1. Modulation of p53/δNp63 regulates the expression of markers of cell fate. (A) In situ hybridization analysis of embryos injected with δNp63 mRNA and morpholino show that expression of the ectodermal marker Dlx3 is regulated by δNp63, indicating that the prospective ectoderm is competent to respond to δNp63 signaling at an early developmental stage. Animal poles of embryos are shown. (B) Xenopus animal caps were injected with morpholino oligonucleotides targeting δNp63 and p53 singly, or in combination, or with a control morpholino targeting β-globin. RNA was isolated and the levels of the mesodermal marker, Mix.2, was measured using quantitative real-time PCR and normalized to the expression of ornithine decarboxylase (ODC). Data is representative of at lease three individual experiments
Supplemental Fig. 2. Endogenous p63/p53 in situ analysis. In situ hybridization shows that p53 is expressed in both the prospective ectoderm and mesoderm of the developing gastrula [as previously described, Hoever et al, Oncogene, 9, 10920 (1994)], while p63 is primarily expressed in the ectoderm. This suggests that regulation of p63 expression can be endogenously controlled in a dynamic fashion between mesodermal and ectodermal tissues and that p53 and p63 interact endogenously in the prospective ectoderm. The limits of p63 expression in the equatorial region determine the extent of ectodermal (vs. mesodermal) formation.
Agius,
Endodermal Nodal-related signals and mesoderm induction in Xenopus.
2000, Pubmed,
Xenbase
Agius,
Endodermal Nodal-related signals and mesoderm induction in Xenopus.
2000,
Pubmed
,
Xenbase Augustin,
Cloning and chromosomal mapping of the human p53-related KET gene to chromosome 3q27 and its murine homolog Ket to mouse chromosome 16.
1998,
Pubmed Bakkers,
Zebrafish DeltaNp63 is a direct target of Bmp signaling and encodes a transcriptional repressor blocking neural specification in the ventral ectoderm.
2002,
Pubmed Barbieri,
Loss of p63 leads to increased cell migration and up-regulation of genes involved in invasion and metastasis.
2006,
Pubmed Barbieri,
Delta Np63 alpha expression is regulated by the phosphoinositide 3-kinase pathway.
2003,
Pubmed Barbieri,
IGFBP-3 is a direct target of transcriptional regulation by DeltaNp63alpha in squamous epithelium.
2005,
Pubmed Birkaya,
Novel in vivo targets of DeltaNp63 in keratinocytes identified by a modified chromatin immunoprecipitation approach.
2007,
Pubmed Boukamp,
Normal keratinization in a spontaneously immortalized aneuploid human keratinocyte cell line.
1988,
Pubmed Brummelkamp,
A system for stable expression of short interfering RNAs in mammalian cells.
2002,
Pubmed Brunner,
The p63 gene in EEC and other syndromes.
2002,
Pubmed Chang,
Genetic analysis of the mammalian transforming growth factor-beta superfamily.
2002,
Pubmed Cordenonsi,
Links between tumor suppressors: p53 is required for TGF-beta gene responses by cooperating with Smads.
2003,
Pubmed
,
Xenbase Dellavalle,
CUSP/p63 expression in rat and human tissues.
2001,
Pubmed Di Como,
p63 expression profiles in human normal and tumor tissues.
2002,
Pubmed Flatt,
p53 regulation of G(2) checkpoint is retinoblastoma protein dependent.
2000,
Pubmed Harland,
In situ hybridization: an improved whole-mount method for Xenopus embryos.
1991,
Pubmed
,
Xenbase Harms,
The common and distinct target genes of the p53 family transcription factors.
2004,
Pubmed Ho,
Activin induces hepatocyte cell growth arrest through induction of the cyclin-dependent kinase inhibitor p15INK4B and Sp1.
2004,
Pubmed Ito,
Overexpression of Smad2 reveals its concerted action with Smad4 in regulating TGF-beta-mediated epidermal homeostasis.
2001,
Pubmed Jones,
Nodal-related signals induce axial mesoderm and dorsalize mesoderm during gastrulation.
1995,
Pubmed
,
Xenbase Kimelman,
Mesoderm induction: from caps to chips.
2006,
Pubmed
,
Xenbase Kintner,
Monoclonal antibodies identify blastemal cells derived from dedifferentiating limb regeneration.
,
Pubmed
,
Xenbase Koster,
p63 is the molecular switch for initiation of an epithelial stratification program.
2004,
Pubmed Koster,
p63 induces key target genes required for epidermal morphogenesis.
2007,
Pubmed Lane,
Microtubule disruption reveals that Spemann's organizer is subdivided into two domains by the vegetal alignment zone.
1997,
Pubmed
,
Xenbase Lee,
A dominant-negative form of p63 is required for epidermal proliferation in zebrafish.
2002,
Pubmed Lu,
Xenopus p63 expression in early ectoderm and neurectoderm.
2001,
Pubmed
,
Xenbase Luo,
Distinct roles for Distal-less genes Dlx3 and Dlx5 in regulating ectodermal development in Xenopus.
2001,
Pubmed
,
Xenbase Mills,
p63 is a p53 homologue required for limb and epidermal morphogenesis.
1999,
Pubmed Munz,
Overexpression of activin A in the skin of transgenic mice reveals new activities of activin in epidermal morphogenesis, dermal fibrosis and wound repair.
1999,
Pubmed Newport,
A major developmental transition in early Xenopus embryos: II. Control of the onset of transcription.
1982,
Pubmed
,
Xenbase Noszczyk,
p63 expression during normal cutaneous wound healing in humans.
2001,
Pubmed Osada,
Differential recognition of response elements determines target gene specificity for p53 and p63.
2005,
Pubmed Osada,
Cloning and functional analysis of human p51, which structurally and functionally resembles p53.
1998,
Pubmed Pellegrini,
p63 identifies keratinocyte stem cells.
2001,
Pubmed Perez,
p63 consensus DNA-binding site: identification, analysis and application into a p63MH algorithm.
2007,
Pubmed Piepenburg,
Activin redux: specification of mesodermal pattern in Xenopus by graded concentrations of endogenous activin B.
2004,
Pubmed
,
Xenbase Ramis,
Xnrs and activin regulate distinct genes during Xenopus development: activin regulates cell division.
2007,
Pubmed
,
Xenbase Sanes,
Use of a recombinant retrovirus to study post-implantation cell lineage in mouse embryos.
1986,
Pubmed Sasai,
Ectodermal factor restricts mesoderm differentiation by inhibiting p53.
2008,
Pubmed
,
Xenbase Senoo,
p63 Is essential for the proliferative potential of stem cells in stratified epithelia.
2007,
Pubmed Smith,
Identification of a potent Xenopus mesoderm-inducing factor as a homologue of activin A.
1990,
Pubmed
,
Xenbase Smith,
Expression of a Xenopus homolog of Brachyury (T) is an immediate-early response to mesoderm induction.
1991,
Pubmed
,
Xenbase Sulyok,
Activin: an important regulator of wound repair, fibrosis, and neuroprotection.
2004,
Pubmed Szak,
Kinetics of p53 binding to promoter sites in vivo.
2001,
Pubmed Tahinci,
Lrp6 is required for convergent extension during Xenopus gastrulation.
2007,
Pubmed
,
Xenbase Takebayashi-Suzuki,
Interplay between the tumor suppressor p53 and TGF beta signaling shapes embryonic body axes in Xenopus.
2003,
Pubmed
,
Xenbase Truong,
p63 regulates proliferation and differentiation of developmentally mature keratinocytes.
2006,
Pubmed Tsang,
Zebrafish nma is involved in TGFbeta family signaling.
2000,
Pubmed
,
Xenbase Viganò,
New p63 targets in keratinocytes identified by a genome-wide approach.
2006,
Pubmed Vize,
DNA sequences mediating the transcriptional response of the Mix.2 homeobox gene to mesoderm induction.
1996,
Pubmed
,
Xenbase Westfall,
The Delta Np63 alpha phosphoprotein binds the p21 and 14-3-3 sigma promoters in vivo and has transcriptional repressor activity that is reduced by Hay-Wells syndrome-derived mutations.
2003,
Pubmed Yang,
p63 is essential for regenerative proliferation in limb, craniofacial and epithelial development.
1999,
Pubmed Yang,
P63 and P73: P53 mimics, menaces and more.
2000,
Pubmed Yang,
p63, a p53 homolog at 3q27-29, encodes multiple products with transactivating, death-inducing, and dominant-negative activities.
1998,
Pubmed
,
Xenbase Yi,
A skin microRNA promotes differentiation by repressing 'stemness'.
2008,
Pubmed Ying,
DNA-binding and transactivation activities are essential for TAp63 protein degradation.
2005,
Pubmed