XB-ART-39331
J Cell Biol
2009 Mar 09;1845:659-75. doi: 10.1083/jcb.200806174.
Show Gene links
Show Anatomy links
ER membrane-bending proteins are necessary for de novo nuclear pore formation.
Dawson TR, Lazarus MD, Hetzer MW, Wente SR.
???displayArticle.abstract???
Nucleocytoplasmic transport occurs exclusively through nuclear pore complexes (NPCs) embedded in pores formed by inner and outer nuclear membrane fusion. The mechanism for de novo pore and NPC biogenesis remains unclear. Reticulons (RTNs) and Yop1/DP1 are conserved membrane protein families required to form and maintain the tubular endoplasmic reticulum (ER) and the postmitotic nuclear envelope. In this study, we report that members of the RTN and Yop1/DP1 families are required for nuclear pore formation. Analysis of Saccharomyces cerevisiae prp20-G282S and nup133 Delta NPC assembly mutants revealed perturbations in Rtn1-green fluorescent protein (GFP) and Yop1-GFP ER distribution and colocalization to NPC clusters. Combined deletion of RTN1 and YOP1 resulted in NPC clustering, nuclear import defects, and synthetic lethality with the additional absence of Pom34, Pom152, and Nup84 subcomplex members. We tested for a direct role in NPC biogenesis using Xenopus laevis in vitro assays and found that anti-Rtn4a antibodies specifically inhibited de novo nuclear pore formation. We hypothesize that these ER membrane-bending proteins mediate early NPC assembly steps.
???displayArticle.pubmedLink??? 19273614
???displayArticle.pmcLink??? PMC2686408
???displayArticle.link??? J Cell Biol
???displayArticle.grants??? [+]
CA68485 NCI NIH HHS , DK20593 NIDDK NIH HHS , DK58404 NIDDK NIH HHS , DK59637 NIDDK NIH HHS , EY08126 NEI NIH HHS , R01 GM57438 NIGMS NIH HHS , P30 HD015052 NICHD NIH HHS , R01 GM057438 NIGMS NIH HHS , P60 DK020593 NIDDK NIH HHS , P30 DK058404 NIDDK NIH HHS , P30 EY008126 NEI NIH HHS , P30 DK020593 NIDDK NIH HHS , P30 CA068485 NCI NIH HHS , U24 DK059637 NIDDK NIH HHS
Species referenced: Xenopus laevis
Genes referenced: dnai1 kdelr1 ndc1 nfyc nop2 nup133 nup153 nup214 nup62 pgk1 ranbp2 rtn1 rtn2 rtn4 tbx2 tfdp1
???displayArticle.antibodies??? Ranbp2 Ab1
???attribute.lit??? ???displayArticles.show???
|
|
Figure 1. Rtn1-GFP mislocalizes and is associated with an HSM fraction in the prp20-G282S assembly mutant. (A and B) Rtn1-GFP and dsRed-HDEL localization in the prp20-G282S mutant background was visualized by direct laser-scanning confocal microscopy. The prp20-G282S mutant (SWY3747) was grown to early log phase (23°C; A) and shifted to 34°C for 5 h (B). Single-channel fluorescence is shown from three representative cells at each temperature, and merged images are shown (right). (C) Quantitative analysis of relative Rtn1-GFP and dsRed-HDEL distribution in prp20-G282S cells at 23 and 34°C. n = 12 cells for each respective Pearson's coefficient of correlation (+1.0 = complete coincidence; −1.0 = no coincidence). Error bars represent standard deviation. (D) Biochemical fractionation was performed with rtn1-GFP GFP-nic96 prp20-G282S cells (SWY3748) grown to early log phase (23°C) and shifted to 34°C for 5 h. After lysis, subcellular fractionation was performed by differential centrifugation. Cellular equivalent fractions of the total lysate (T), pellet (P; 10,000 g), and supernatant (S; 10,000 g) fractions and 10 times the cellular equivalent of the HSM fraction (135,000-g pellet from the supernatant fraction) were separated by SDS-PAGE, transferred to nitrocellulose, and analyzed by immunoblotting with an anti-GFP. Distributions of cytoplasmic Pgk1 and nucleolar Nop1 were analyzed as controls. Bar, 2.5 µm. |
|
|
Figure 2. Rtn1-GFP and Yop1-GFP are associated with NPC clusters in the nup133Δ mutant. (A and B) Indirect immunofluorescence microscopy was conducted with parental rtn1-GFP cells (A, top), nup133Δ rtn1-GFP cells (SWY4007; A), parental yop1-GFP cells (B, top), or nup133Δ yop1-GFP cells (SWY4045; B) grown to early log phase at 23°C using rabbit anti-GFP and mouse anti–FG Nup mAb414 antibodies. Direct laser-scanning confocal microscopy was used with single-channel fluorescence for the GFP and mAb414 staining shown from three representative fields. Merged images are shown (right). (C) Live cell direct fluorescence microscopy was conducted with rtn1-GFP nic96-mCherry (SWY4125) and rtn1-GFP nic96-mCherry nup133Δ cells (SWY2117) grown to early log phase at 23°C. DIC, differential interference contrast. Bars: (A and B) 2.5 µm; (C) 10 µm. |
|
|
Figure 3. Nups mislocalize in the rtn1Δ yop1Δ mutant. (A) Parental cells (SWY1695 or SWY809) or rtn1Δ yop1Δ cells expressing either GFP-Nic96 or Nup49-GFP (SWY3931 or SWY3880) were grown to early log phase at 23°C and were visualized by direct fluorescence microscopy. (B) Parental cells (BY4742) or rtn1Δ yop1Δ cells (SWY3811) were grown to early log phase at 23°C and processed for indirect immunofluorescence microscopy with anti-Nup116C or anti–Nup116-GLFG antibodies. Nuclei were detected with the DNA dye DAPI. DIC, differential interference contrast. Bars, 10 µm. |
|
|
Figure 4. NPCs are clustered and morphologically abnormal in rtn1Δ yop1Δ cells. (A–J) Parental cells (BY4742; A, C, and D) or rtn1Δ yop1Δ cells (SWY3811; B and E–J) were grown to early log phase at 23°C and processed for thin-section EM. Black and white arrows point to the NPC, black arrowheads point to NPC-like structures at the ONM, white arrowheads point to NPC-like structures at the INM, and the asterisks denote other aberrant NPC-like structures at the NE. N, nucleus; C, cytoplasm; vac, vacuole. Bars, 0.5 µm. |
|
|
Figure 5. The rtn1Δ yop1Δ mutant has Nab2NLS-GFP nuclear import defects. Parental (BY4742) and rtn1Δ yop1Δ (SWY3811) cells with a plasmid expressing Nab2NLS-GFP (pNS167; Shulga et al., 2000) were grown to early log phase at 23°C. Import kinetics were determined after shifting energy-depleted cells with cytoplasmic Nab2NLS-GFP to glucose-containing media. (A) Localization of Nab2NLS-GFP by direct fluorescence microscopy at time points (minutes) after reinitiating import. (B) Kinetic data for three independent trials. Error bars represent standard deviation. Bar, 10 µm. |
|
|
Figure 6. Genetic interactions for the rtn1Î yop1Î mutant with mutants in genes encoding Nups, Poms, and ER/NE proteins. (A) Analysis of rtn1Î yop1Î nup/pom mutants. Haploid strains with the designated chromosomal deletions and wild-type RTN1, POM, or NUP URA3/CEN plasmid were tested for growth on 5-FOA media (SWY3811 + pRS316, SWY3876 + pSW3354, SWY3877 + pSW1079, SWY3878 + pSW1516, SWY4050 + pSW351, SWY4099 + pSW610, and SWY4106 + pSW3459). (B) Rescue of pom34Î nup59Î cells (SWY3139) by exogenous expression of RTN1-GFP or rtn1-K48IâGFP. The pom34Î nup59Î parental strain harboring a POM34/URA3 plasmid and LEU2 plasmids for POM34, RTN1-GFP, or rtn1-K48IâGFP were assayed for growth on 5-FOA media (23°C for 6 d). (C) Growth of 5-FOAâresistant pom34Î nup59Î isolates expressing POM34, rtn1-GFP, rtn1-K48IâGFP, RTN1, or rtn1-K48I was assessed after serial dilution on YPD. |
|
|
Figure 7. Exogenous expression of Ndc1 and Pom152 rescues the rtn1Δ yop1Δ Nup mislocalization phenotype. (A and B) The rtn1Δ yop1Δ GFP-nic96 (SWY3931; A) and the rtn1Δ yop1Δ (SWY3811; B) strains were transformed with plasmids expressing NDC1 (pRS315.NDC1; Chial et al., 1998), POM152 (pSW229), POM34 (pSW1517; Miao et al., 2006), or SNL1 (pSW575; Ho et al., 1998). Direct fluorescence microscopy (A) or indirect immunofluorescence microscopy with anti–Nup116-GLFG antibodies (B) was conducted to evaluate NPC clusters. DIC, differential interference contrast. Bars, 10 µm. |
|
|
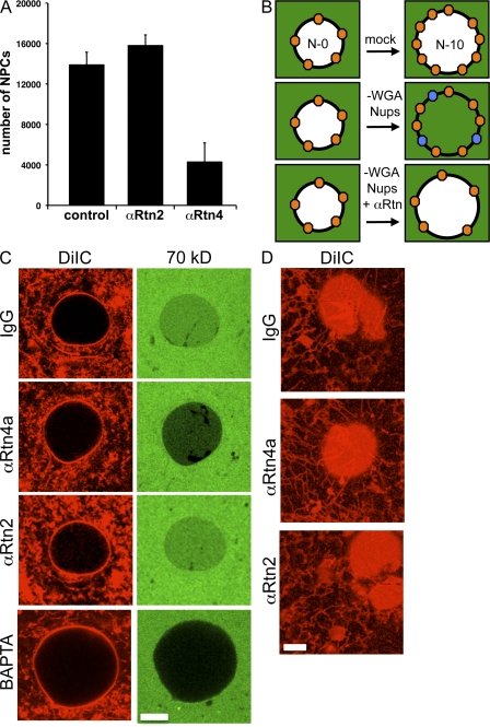
Figure 8. Xenopus Rtn4a is required for de novo NPC formation in vitro. (A) Inhibition of NPC insertion by anti–(α)-Rtn4a but not anti–(α)-Rtn2 antibodies. Preassembled nuclei were incubated with fresh cytosol in the presence of 10 µM of antibodies for 30 min, and pores were visualized by fluorescently labeled WGA. The NPC number of 50 nuclei is plotted. Error bars represent standard deviation. (B) Schematic illustration of dextran influx assay. When preassembled nuclei (N-0) are incubated with mock-depleted cytosol, intact new pores are inserted (orange circles). In contrast, when N-0 nuclei are incubated with WGA-depleted cytosol, new pores form that cannot exclude dextran (blue circles). If RTNs are required for an early step of NPC assembly, pore/hole formation should be blocked and 70-kD dextran should be excluded. (C) Nuclei were assembled with DiIC16(3)-labeled membranes (red) and incubated with WGA-depleted cytosol in the absence (IgG and α-Rtn2) or presence of inhibitory antibodies (α-Rtn4a) or the calcium chelator BAPTA. After a 10-min incubation, fluorescently labeled 70-kD dextran was added (green), and nuclei were immediately imaged using confocal microscopy (n ≥ 20). (D) In the same reactions as C, surface images were taken from unfixed nuclei that did not exclude (IgG and α-Rtn2) or did exclude (α-Rtn4a) 70-kD dextran. Under all conditions, the NEs were visible as flat membrane patches connected to intact ER tubules. Bars, 10 µm. |
References [+] :
Aitchison,
Two novel related yeast nucleoporins Nup170p and Nup157p: complementation with the vertebrate homologue Nup155p and functional interactions with the yeast nuclear pore-membrane protein Pom152p.
1995, Pubmed
Aitchison, Two novel related yeast nucleoporins Nup170p and Nup157p: complementation with the vertebrate homologue Nup155p and functional interactions with the yeast nuclear pore-membrane protein Pom152p. 1995, Pubmed
Alber, The molecular architecture of the nuclear pore complex. 2007, Pubmed
Alber, Determining the architectures of macromolecular assemblies. 2007, Pubmed
Anderson, Nuclear envelope formation by chromatin-mediated reorganization of the endoplasmic reticulum. 2007, Pubmed , Xenbase
Anderson, Reshaping of the endoplasmic reticulum limits the rate for nuclear envelope formation. 2008, Pubmed
Antonin, Nuclear pore complex assembly through the cell cycle: regulation and membrane organization. 2008, Pubmed
Antonin, The integral membrane nucleoporin pom121 functionally links nuclear pore complex assembly and nuclear envelope formation. 2005, Pubmed , Xenbase
Aris, Identification and characterization of a yeast nucleolar protein that is similar to a rat liver nucleolar protein. 1988, Pubmed
Audhya, A role for Rab5 in structuring the endoplasmic reticulum. 2007, Pubmed , Xenbase
Bailer, Nup116p and nup100p are interchangeable through a conserved motif which constitutes a docking site for the mRNA transport factor gle2p. 1998, Pubmed , Xenbase
Baker, The yeast Apq12 protein affects nucleocytoplasmic mRNA transport. 2004, Pubmed
Belanger, Genetic and physical interactions between Srp1p and nuclear pore complex proteins Nup1p and Nup2p. 1994, Pubmed
Berke, Structural and functional analysis of Nup133 domains reveals modular building blocks of the nuclear pore complex. 2004, Pubmed
Bevis, De novo formation of transitional ER sites and Golgi structures in Pichia pastoris. 2002, Pubmed
Bucci, A novel fluorescence-based genetic strategy identifies mutants of Saccharomyces cerevisiae defective for nuclear pore complex assembly. 1998, Pubmed
Bucci, In vivo dynamics of nuclear pore complexes in yeast. 1997, Pubmed
Campbell, Yeast nuclear envelope subdomains with distinct abilities to resist membrane expansion. 2006, Pubmed
Chial, Saccharomyces cerevisiae Ndc1p is a shared component of nuclear pore complexes and spindle pole bodies. 1998, Pubmed
Cronshaw, Proteomic analysis of the mammalian nuclear pore complex. 2002, Pubmed
D'Angelo, Nuclear pores form de novo from both sides of the nuclear envelope. 2006, Pubmed , Xenbase
Davis, Identification and characterization of a nuclear pore complex protein. 1986, Pubmed
de Bruyn Kops, An essential nuclear envelope integral membrane protein, Brr6p, required for nuclear transport. 2001, Pubmed
De Craene, Rtn1p is involved in structuring the cortical endoplasmic reticulum. 2006, Pubmed
Devos, Components of coated vesicles and nuclear pore complexes share a common molecular architecture. 2004, Pubmed
Doye, From nucleoporins to nuclear pore complexes. 1997, Pubmed
Drin, A general amphipathic alpha-helical motif for sensing membrane curvature. 2007, Pubmed
Dultz, Systematic kinetic analysis of mitotic dis- and reassembly of the nuclear pore in living cells. 2008, Pubmed
Emtage, Defining the essential functional regions of the nucleoporin Nup145p. 1997, Pubmed
Farsad, Mechanisms of membrane deformation. 2003, Pubmed
Finlay, Reconstitution of biochemically altered nuclear pores: transport can be eliminated and restored. 1990, Pubmed , Xenbase
Geng, Saccharomyces cerevisiae Rab-GDI displacement factor ortholog Yip3p forms distinct complexes with the Ypt1 Rab GTPase and the reticulon Rtn1p. 2005, Pubmed
Goldstein, Pleiotropic nuclear defects associated with a conditional allele of the novel nucleoporin Rat9p/Nup85p. 1996, Pubmed
Gorsch, A conditional allele of the novel repeat-containing yeast nucleoporin RAT7/NUP159 causes both rapid cessation of mRNA export and reversible clustering of nuclear pore complexes. 1995, Pubmed
Greber, A major glycoprotein of the nuclear pore complex is a membrane-spanning polypeptide with a large lumenal domain and a small cytoplasmic tail. 1990, Pubmed
Hallberg, An integral membrane protein of the pore membrane domain of the nuclear envelope contains a nucleoporin-like region. 1993, Pubmed
Harel, Removal of a single pore subcomplex results in vertebrate nuclei devoid of nuclear pores. 2003, Pubmed , Xenbase
Harel, Importin beta negatively regulates nuclear membrane fusion and nuclear pore complex assembly. 2003, Pubmed , Xenbase
Hetzer, Pushing the envelope: structure, function, and dynamics of the nuclear periphery. 2005, Pubmed
Hetzer, GTP hydrolysis by Ran is required for nuclear envelope assembly. 2000, Pubmed , Xenbase
Ho, The integral membrane protein snl1p is genetically linked to yeast nuclear pore complex function. 1998, Pubmed
Hsia, Architecture of a coat for the nuclear pore membrane. 2007, Pubmed
Hu, Membrane proteins of the endoplasmic reticulum induce high-curvature tubules. 2008, Pubmed
Huh, Global analysis of protein localization in budding yeast. 2003, Pubmed
Ito, Transformation of intact yeast cells treated with alkali cations. 1983, Pubmed
Kenna, Yeast N1e3p/Nup170p is required for normal stoichiometry of FG nucleoporins within the nuclear pore complex. 1996, Pubmed
Kiseleva, Reticulon 4a/NogoA locates to regions of high membrane curvature and may have a role in nuclear envelope growth. 2007, Pubmed , Xenbase
Lau, A novel allele of Saccharomyces cerevisiae NDC1 reveals a potential role for the spindle pole body component Ndc1p in nuclear pore assembly. 2004, Pubmed
Lewis, A nuclear envelope protein linking nuclear pore basket assembly, SUMO protease regulation, and mRNA surveillance. 2007, Pubmed
Li, Mutation or deletion of the Saccharomyces cerevisiae RAT3/NUP133 gene causes temperature-dependent nuclear accumulation of poly(A)+ RNA and constitutive clustering of nuclear pore complexes. 1995, Pubmed
Lim, Towards reconciling structure and function in the nuclear pore complex. 2008, Pubmed
Liu, Functional association of Sun1 with nuclear pore complexes. 2007, Pubmed
Lutzmann, Modular self-assembly of a Y-shaped multiprotein complex from seven nucleoporins. 2002, Pubmed
Macaulay, Assembly of the nuclear pore: biochemically distinct steps revealed with NEM, GTP gamma S, and BAPTA. 1996, Pubmed , Xenbase
Madrid, The role of the integral membrane nucleoporins Ndc1p and Pom152p in nuclear pore complex assembly and function. 2006, Pubmed
Mans, Comparative genomics, evolution and origins of the nuclear envelope and nuclear pore complex. 2004, Pubmed
Mansfeld, The conserved transmembrane nucleoporin NDC1 is required for nuclear pore complex assembly in vertebrate cells. 2006, Pubmed , Xenbase
Marelli, Specific binding of the karyopherin Kap121p to a subunit of the nuclear pore complex containing Nup53p, Nup59p, and Nup170p. 1998, Pubmed
Maul, Formation and distribution of nuclear pore complexes in interphase. 1971, Pubmed
Miao, The integral membrane protein Pom34p functionally links nucleoporin subcomplexes. 2006, Pubmed
Miller, Large-scale identification of yeast integral membrane protein interactions. 2005, Pubmed
Miller, Functional nuclear pores reconstituted with beta 1-4 galactose-modified O-linked N-acetylglucosamine glycoproteins. 1994, Pubmed , Xenbase
Mortimer, Genealogy of principal strains of the yeast genetic stock center. 1986, Pubmed
Nehrbass, The yeast nucleoporin Nup188p interacts genetically and physically with the core structures of the nuclear pore complex. 1996, Pubmed
Oertle, A reticular rhapsody: phylogenic evolution and nomenclature of the RTN/Nogo gene family. 2003, Pubmed
Rout, The yeast nuclear pore complex: composition, architecture, and transport mechanism. 2000, Pubmed
Ryan, The karyopherin Kap95 regulates nuclear pore complex assembly into intact nuclear envelopes in vivo. 2007, Pubmed
Ryan, The Ran GTPase cycle is required for yeast nuclear pore complex assembly. 2003, Pubmed
Santos-Rosa, The yeast lipin Smp2 couples phospholipid biosynthesis to nuclear membrane growth. 2005, Pubmed
Scarcelli, The yeast integral membrane protein Apq12 potentially links membrane dynamics to assembly of nuclear pore complexes. 2007, Pubmed
Schneiter, A yeast acetyl coenzyme A carboxylase mutant links very-long-chain fatty acid synthesis to the structure and function of the nuclear membrane-pore complex. 1996, Pubmed
Shaner, Improved monomeric red, orange and yellow fluorescent proteins derived from Discosoma sp. red fluorescent protein. 2004, Pubmed
Sheetz, Biological membranes as bilayer couples. III. Compensatory shape changes induced in membranes. 1976, Pubmed
Shibata, The reticulon and DP1/Yop1p proteins form immobile oligomers in the tubular endoplasmic reticulum. 2008, Pubmed , Xenbase
Shulga, Yeast nucleoporins involved in passive nuclear envelope permeability. 2000, Pubmed
Shulga, In vivo nuclear transport kinetics in Saccharomyces cerevisiae: a role for heat shock protein 70 during targeting and translocation. 1996, Pubmed
Sikorski, A system of shuttle vectors and yeast host strains designed for efficient manipulation of DNA in Saccharomyces cerevisiae. 1989, Pubmed
Siniossoglou, A novel complex of membrane proteins required for formation of a spherical nucleus. 1998, Pubmed
Siniossoglou, Structure and assembly of the Nup84p complex. 2000, Pubmed
Siniossoglou, A novel complex of nucleoporins, which includes Sec13p and a Sec13p homolog, is essential for normal nuclear pores. 1996, Pubmed
Sondermann, Prediction of novel Bag-1 homologs based on structure/function analysis identifies Snl1p as an Hsp70 co-chaperone in Saccharomyces cerevisiae. 2002, Pubmed
Stagg, Structural design of cage and coat scaffolds that direct membrane traffic. 2007, Pubmed
Stavru, NDC1: a crucial membrane-integral nucleoporin of metazoan nuclear pore complexes. 2006, Pubmed
Strawn, Minimal nuclear pore complexes define FG repeat domains essential for transport. 2004, Pubmed
Terry, Nuclear mRNA export requires specific FG nucleoporins for translocation through the nuclear pore complex. 2007, Pubmed
Terry, Crossing the nuclear envelope: hierarchical regulation of nucleocytoplasmic transport. 2007, Pubmed
Timney, Simple kinetic relationships and nonspecific competition govern nuclear import rates in vivo. 2006, Pubmed
Voeltz, A class of membrane proteins shaping the tubular endoplasmic reticulum. 2006, Pubmed
Walther, The conserved Nup107-160 complex is critical for nuclear pore complex assembly. 2003, Pubmed , Xenbase
Walther, RanGTP mediates nuclear pore complex assembly. 2003, Pubmed , Xenbase
Wente, A temperature-sensitive NUP116 null mutant forms a nuclear envelope seal over the yeast nuclear pore complex thereby blocking nucleocytoplasmic traffic. 1993, Pubmed
Wente, NUP145 encodes a novel yeast glycine-leucine-phenylalanine-glycine (GLFG) nucleoporin required for nuclear envelope structure. 1994, Pubmed
Winey, Nuclear pore complex number and distribution throughout the Saccharomyces cerevisiae cell cycle by three-dimensional reconstruction from electron micrographs of nuclear envelopes. 1997, Pubmed
Winzeler, Functional characterization of the S. cerevisiae genome by gene deletion and parallel analysis. 1999, Pubmed
Wozniak, POM152 is an integral protein of the pore membrane domain of the yeast nuclear envelope. 1994, Pubmed
Zabel, Nic96p is required for nuclear pore formation and functionally interacts with a novel nucleoporin, Nup188p. 1996, Pubmed
