Click here to close
Hello! We notice that you are using Internet Explorer, which is not supported by Xenbase and may cause the site to display incorrectly.
We suggest using a current version of Chrome,
FireFox, or Safari.
???displayArticle.abstract???
In animal cells, cytokinesis is powered by a contractile ring of actin filaments (F-actin) and myosin-2. Formation of the contractile ring is dependent on the small GTPase RhoA, which is activated in a precise zone at the cell equator. It has long been assumed that cytokinesis and other Rho-dependent processes are controlled in a sequential manner, whereby Rho activation by guanine nucleotide exchange factors (GEFs) initiates a particular event, and Rho inactivation by GTPase activating proteins (GAPs) terminates that event. MgcRacGAP is a conserved cytokinesis regulator thought to be required only at the end of cytokinesis. Here we show that GAP activity of MgcRacGAP is necessary early during cytokinesis for the formation and maintenance of the Rho activity zone. Disruption of GAP activity by point mutation results in poorly focused Rho activity zones, whereas complete removal of the GAP domain results in unfocused zones that show lateral instability and/or rapid side-to-side oscillations. We propose that the GAP domain of MgcRacGAP has two unexpected roles throughout cytokinesis: first, it transiently anchors active Rho, and second, it promotes local Rho inactivation, resulting in the constant flux of Rho through the GTPase cycle.
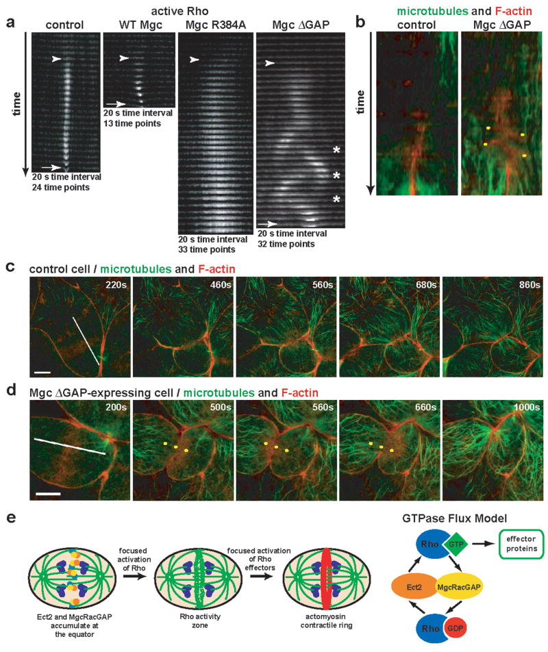
Figure 2. Testing the GTPase flux modelaâd, Embryos were injected with GFP-rGBD to monitor active Rho along with WT Mgc (b), Mgc R384A (c), or Mgc ÎGAP (d) and imaged during cytokinesis. Frames taken from time-lapse movies are shown. A single blastomere is outlined in red in the first frame, and the Rho activity zone is marked with an arrow in the second frame. Scale bars, 40 μm. e, Average Rho zone width / longitudinal diameter for multiple cells. Mean ± SE. Control, n = 12 embryos; WT Mgc, n = 9; R384A, n = 10; ÎGAP, n = 12. *p < 0.05; **p < 0.01; ***p < 0.005. fâi, Gene replacement experiments where embryos were injected with Mgc MO.2 to knock down endogenous MgcRacGAP along with mRNAs for WT Mgc (g), Mgc R384A (h), or Mgc ÎGAP (i). The embryos were also injected with GFP-rGBD to monitor active Rho. A single blastomere is outlined in red in the first frame, and the Rho activity zone is marked with an arrow in the second frame. Scale bars, 40 μm. j, Effects of constitutively-active Rho (CA-Rho) on Rho zone dynamics. Frames taken from time-lapse movies showing Rho activity dynamics during cytokinesis in control cells and cells expressing CA-Rho are shown. Cytokinetic Rho zones (arrows) are broader and brighter in cells expressing CA-Rho and are much slower to furrow. Moreover, the amount of Rho activity outside the equtorial regions is much higher in those cells expressing CA-Rho than the controls. Note that these phenotypes closely resemble those obtained with the R384A GAP-DEAD mutant. Scale bars, 40 μm.
Figure 3. Downstream consequences of abnormal GTPase fluxa–d, Embryos were injected with GFP-UtrCH to monitor F-actin along with WT Mgc (b), Mgc R384A (c), or Mgc ΔGAP (d) and imaged during cytokinesis. Frames taken from time-lapse movies are shown. A single blastomere is outlined in red in the first frame, and the Rho activity zone is marked with an arrow in the second frame. Scale bars, 40 μm.
Figure 4. Rho activity zones in MgcRacGAP ΔGAP-expressing cells oscillatea, z-stack cross-section kymographs of the region where the Rho activity zone is forming for control, WT Mgc-, Mgc R384A-, or Mgc ΔGAP-expressing cells. Appearance of the Rho activity zone is marked with an arrowhead, and the furrow is marked with an arrow. Asterisks indicate places where the Rho activity zone splits. b, Kymographs made along the lines shown in the first frame of c and d. Yellow dots indicate F-actin oscillations. c–d, Control (c) or Mgc ΔGAP-expressing cells (d) were co-injected with EMTB-3XGFP to monitor microtubules (green) and mChe-UtrCH to monitor F-actin (red) and imaged during cytokinesis. Frames from time-lapse movies are shown. Yellow dots in d are fiduciary marks to help visualize the F-actin oscillations. Scale bars, 20 μm. e, Model showing that equatorial accumulation of Ect2 and MgcRacGAP leads to focused activation of Rho, which in turn leads to focused activation of Rho effectors. Our results are consistent with the GTPase flux model, suggesting that Ect2 locally activates Rho, while MgcRacGAP counterbalances Ect2 by locally inactivating Rho, keeping Rho in a constant state of flux through the GTPase cycle and maintaining a focused Rho activity zone at the cell equator.
Ban,
Human mitotic spindle-associated protein PRC1 inhibits MgcRacGAP activity toward Cdc42 during the metaphase.
2004, Pubmed
Ban,
Human mitotic spindle-associated protein PRC1 inhibits MgcRacGAP activity toward Cdc42 during the metaphase.
2004,
Pubmed Bement,
A microtubule-dependent zone of active RhoA during cleavage plane specification.
2005,
Pubmed
,
Xenbase Bement,
Rho GTPase activity zones and transient contractile arrays.
2006,
Pubmed Benink,
Concentric zones of active RhoA and Cdc42 around single cell wounds.
2005,
Pubmed
,
Xenbase Birkenfeld,
GEF-H1 modulates localized RhoA activation during cytokinesis under the control of mitotic kinases.
2007,
Pubmed Burkel,
Versatile fluorescent probes for actin filaments based on the actin-binding domain of utrophin.
2007,
Pubmed
,
Xenbase Cho,
Abr and Bcr, two homologous Rac GTPase-activating proteins, control multiple cellular functions of murine macrophages.
2007,
Pubmed Danilchik,
Membrane dynamics of cleavage furrow closure in Xenopus laevis.
2008,
Pubmed
,
Xenbase Drechsel,
A requirement for Rho and Cdc42 during cytokinesis in Xenopus embryos.
1997,
Pubmed
,
Xenbase Faire,
E-MAP-115 (ensconsin) associates dynamically with microtubules in vivo and is not a physiological modulator of microtubule dynamics.
1999,
Pubmed Fu,
A salmonella protein antagonizes Rac-1 and Cdc42 to mediate host-cell recovery after bacterial invasion.
1999,
Pubmed Fuller,
Midzone activation of aurora B in anaphase produces an intracellular phosphorylation gradient.
2008,
Pubmed
,
Xenbase Goldstein,
Function and regulation of Tumbleweed (RacGAP50C) in neuroblast proliferation and neuronal morphogenesis.
2005,
Pubmed Gregory,
Cell division requires a direct link between microtubule-bound RacGAP and Anillin in the contractile ring.
2008,
Pubmed Hirose,
MgcRacGAP is involved in cytokinesis through associating with mitotic spindle and midbody.
2001,
Pubmed Hu,
Cell polarization during monopolar cytokinesis.
2008,
Pubmed Jantsch-Plunger,
CYK-4: A Rho family gtpase activating protein (GAP) required for central spindle formation and cytokinesis.
2000,
Pubmed Kieserman,
Developmental regulation of central spindle assembly and cytokinesis during vertebrate embryogenesis.
2008,
Pubmed
,
Xenbase Kishi,
Regulation of cytoplasmic division of Xenopus embryo by rho p21 and its inhibitory GDP/GTP exchange protein (rho GDI).
1993,
Pubmed
,
Xenbase Lee,
MgcRacGAP regulates cortical activity through RhoA during cytokinesis.
2004,
Pubmed Leonard,
Biochemical studies of the mechanism of action of the Cdc42-GTPase-activating protein.
1998,
Pubmed Minoshima,
Phosphorylation by aurora B converts MgcRacGAP to a RhoGAP during cytokinesis.
2003,
Pubmed Mishima,
Central spindle assembly and cytokinesis require a kinesin-like protein/RhoGAP complex with microtubule bundling activity.
2002,
Pubmed Rittinger,
Structure at 1.65 A of RhoA and its GTPase-activating protein in complex with a transition-state analogue.
1997,
Pubmed Rittinger,
Crystal structure of a small G protein in complex with the GTPase-activating protein rhoGAP.
1997,
Pubmed Somers,
A RhoGEF and Rho family GTPase-activating protein complex links the contractile ring to cortical microtubules at the onset of cytokinesis.
2003,
Pubmed Touré,
Phosphoregulation of MgcRacGAP in mitosis involves Aurora B and Cdk1 protein kinases and the PP2A phosphatase.
2008,
Pubmed Verbrugghe,
SPD-1 is required for the formation of the spindle midzone but is not essential for the completion of cytokinesis in C. elegans embryos.
2004,
Pubmed Woolner,
Myosin-10 and actin filaments are essential for mitotic spindle function.
2008,
Pubmed
,
Xenbase Yamada,
Regulation of cytokinesis by mgcRacGAP in B lymphocytes is independent of GAP activity.
2006,
Pubmed Yüce,
An ECT2-centralspindlin complex regulates the localization and function of RhoA.
2005,
Pubmed Zavortink,
Tum/RacGAP50C provides a critical link between anaphase microtubules and the assembly of the contractile ring in Drosophila melanogaster.
2005,
Pubmed Zhang,
Interaction of Rac1 with GTPase-activating proteins and putative effectors. A comparison with Cdc42 and RhoA.
1998,
Pubmed