Click here to close
Hello! We notice that you are using Internet Explorer, which is not supported by Xenbase and may cause the site to display incorrectly.
We suggest using a current version of Chrome,
FireFox, or Safari.
???displayArticle.abstract???
Intermittent administration of PTH stimulates bone formation, but the precise mechanisms responsible for PTH responses in osteoblasts are only incompletely understood. Here we show that binding of PTH to its receptor PTH1R induced association of LRP6, a coreceptor of Wnt, with PTH1R. The formation of the ternary complex containing PTH, PTH1R, and LRP6 promoted rapid phosphorylation of LRP6, which resulted in the recruitment of axin to LRP6, and stabilization of beta-catenin. Activation of PKA is essential for PTH-induced beta-catenin stabilization, but not for Wnt signaling. In vivo studies confirmed that PTH treatment led to phosphorylation of LRP6 and an increase in amount of beta-catenin in osteoblasts with a concurrent increase in bone formation in rat. Thus, LRP6 coreceptor is a key element of the PTH signaling that regulates osteoblast activity.
???displayArticle.pubmedLink???
18981475 ???displayArticle.pmcLink???PMC2577789 ???displayArticle.link???Genes Dev ???displayArticle.grants???[+]
Figure 2.
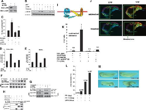
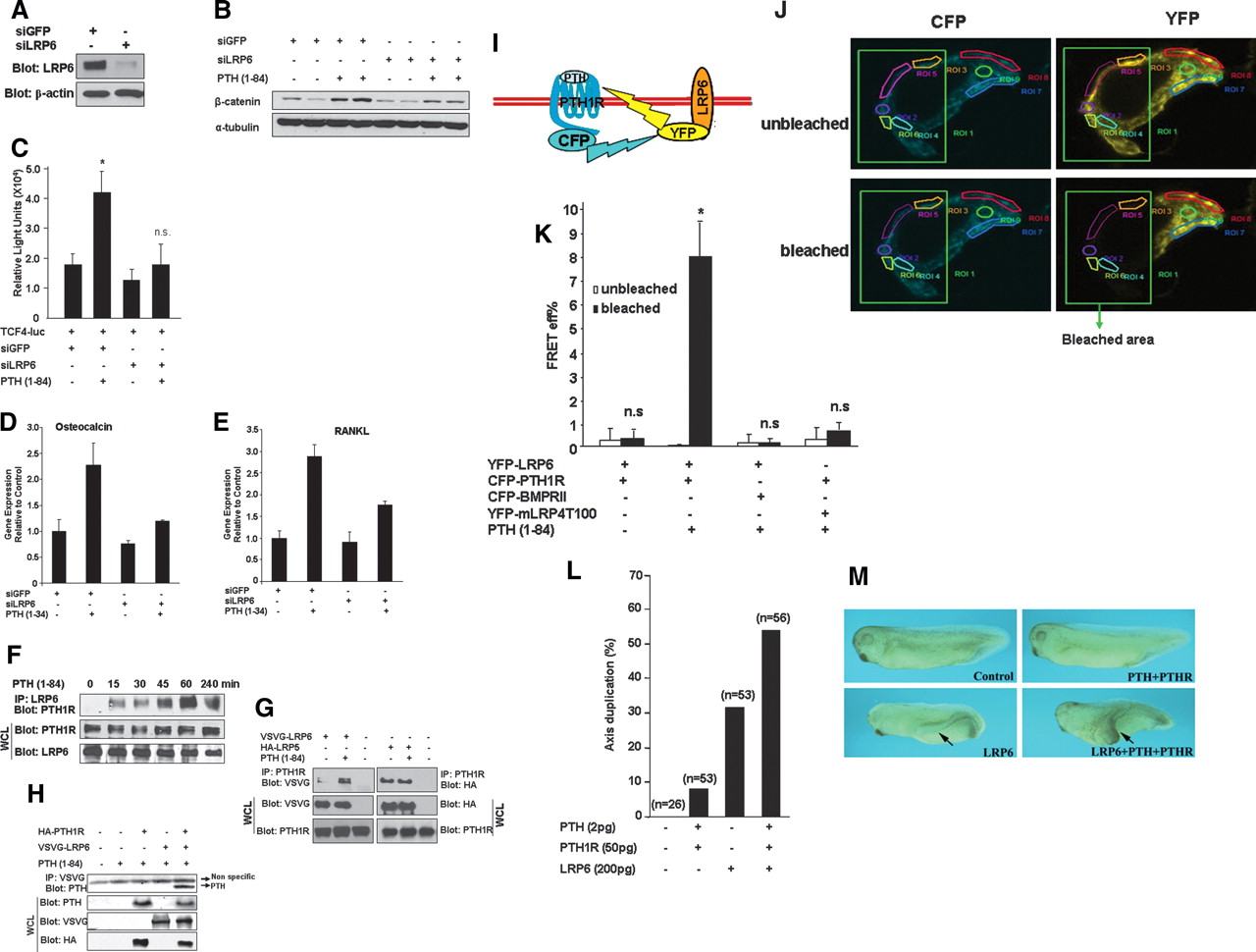
Formation of complexes of LRP6 with PTHâPTH1R. (A) LRP6-specific siRNA reduced the amount of LRP6 protein in HEK 293 cells as determined by Western blotting. siRNA directed against GFP was used as an siRNA control. (B) LRP6-specific siRNA reduced PTH-induced β-catenin stabilization in HEK293 cells as determined by Western blotting analysis. (C) LRP6-specific siRNA reduced PTH-stimulated TCF/LEF activity in UMR-106 cells as determined using a luciferase assay. (*) P < 0.01 (in comparison with control), n = 3; (n.s.) not significant (in comparison with control), n = 3. (D,E) Real-time PCR analysis of Osteocalcin (D) and RANKL (E) mRNA expression. C2C12 cells expressing siGFP (control) or siLRP6 together with PTH1R were treated with or without PTH (1â34) in osteogenic induction medium (100 nM ascorbic acid, 10 mM glycerophosphate, and 100 ng/mL BMP2) and harvested at day 3 for RNA extraction. (F) Co-IP of endogenous LRP6 with PTH1R in UMR-106 cells. Cells were serum deprived and treated with 10â8 M PTH (1â84). The LRP6-associated PTH1R was determined separately by Western blotting of the anti-LRP6 immunoprecipitates. (WCL) Whole-cell lysates. (G) PTH enhances binding of PTH1R to LRP6, but not LRP5. HEK 293 cells were transfected with VSVG-tagged LRP6 or HA-LRP5 together with PTH1R and treated with 10â8 M PTH (1â84). The PTH1R-associated LRP5 or LRP6 was determined by Western blotting analysis of the anti-PTH1R immunoprecipitates. (WCL) Whole cell lysates. (H) Ternary complex of LRP6, PTH, and PTH1R. HEK 293 cells were transfected with VSVG-tagged LRP6 and HA-PTH1R and treated with 10â8 M PTH (1â84). The LRP6-associated PTH ligand was determined by Western blotting analysis of the anti-VSVG immunoprecipitates. (WCL) Whole cell lysates. (IâK) PTH brings PTH1R and LRP6 into close proximity as demonstrated by FRET. (I) A photobleaching-based FRET (pbFRET) system was generated by transiently expressing two constructs in HEK293 cells in which CFP and YFP were fused at the C terminus of PTH1R and LRP6, respectively. The interactions of YFP-fused LRP6 with CFP-fused BMPRII or CFP-fused PTH1R with YFP-fused mLRP4T100 were also examined as controls. (J) Representative confocal imaging of the association of CFP-PTH1R with YFP-LRP6 at 5 min after PTH treatment in HEK293 cells by pbFRET. The total photobleached area (ROI_1) is marked with a green square. Quantification of fluorescent intensities of each chosen point within (ROI_2â¼ROI_6) or outside of the marked bleached area (ROI_7â¼ROI_9) by averaging fluorescence before and after the bleach was conducted. (K) Comparison of the FRET efficiencies (FRET Eff%) before and after photobleaching in the absence or presence of PTH. (*) P < 0.001, compare with unbleached, n = 6; (n.s.) not significant compare with unbleached. (L,M) Ventral injection of RNA for PTH (2 pg) plus PTH1R (50 pg) promotes LRP6 (200 pg)-induced axis duplication. (n) Numbers of embryos scored.
Abou-Samra,
Expression cloning of a common receptor for parathyroid hormone and parathyroid hormone-related peptide from rat osteoblast-like cells: a single receptor stimulates intracellular accumulation of both cAMP and inositol trisphosphates and increases intracellular free calcium.
1992, Pubmed
Abou-Samra,
Expression cloning of a common receptor for parathyroid hormone and parathyroid hormone-related peptide from rat osteoblast-like cells: a single receptor stimulates intracellular accumulation of both cAMP and inositol trisphosphates and increases intracellular free calcium.
1992,
Pubmed Armamento-Villareal,
An intact N terminus is required for the anabolic action of parathyroid hormone on adult female rats.
1997,
Pubmed Bafico,
Novel mechanism of Wnt signalling inhibition mediated by Dickkopf-1 interaction with LRP6/Arrow.
2001,
Pubmed Balemans,
The genetics of low-density lipoprotein receptor-related protein 5 in bone: a story of extremes.
2007,
Pubmed Baron,
Wnt signaling: a key regulator of bone mass.
2006,
Pubmed Bellido,
Chronic elevation of parathyroid hormone in mice reduces expression of sclerostin by osteocytes: a novel mechanism for hormonal control of osteoblastogenesis.
2005,
Pubmed Bhatia,
Different cell surface oligomeric states of B7-1 and B7-2: implications for signaling.
2005,
Pubmed Cao,
The BMP signaling and in vivo bone formation.
2005,
Pubmed Clevers,
Wnt/beta-catenin signaling in development and disease.
2006,
Pubmed Davidson,
Casein kinase 1 gamma couples Wnt receptor activation to cytoplasmic signal transduction.
2005,
Pubmed
,
Xenbase Gensure,
Parathyroid hormone and parathyroid hormone-related peptide, and their receptors.
2005,
Pubmed Gesty-Palmer,
Distinct beta-arrestin- and G protein-dependent pathways for parathyroid hormone receptor-stimulated ERK1/2 activation.
2006,
Pubmed Glass,
In vivo analysis of Wnt signaling in bone.
2007,
Pubmed He,
LDL receptor-related proteins 5 and 6 in Wnt/beta-catenin signaling: arrows point the way.
2004,
Pubmed Hodsman,
Parathyroid hormone and teriparatide for the treatment of osteoporosis: a review of the evidence and suggested guidelines for its use.
2005,
Pubmed Hsieh,
Biochemical characterization of Wnt-frizzled interactions using a soluble, biologically active vertebrate Wnt protein.
1999,
Pubmed
,
Xenbase Huelsken,
New aspects of Wnt signaling pathways in higher vertebrates.
2001,
Pubmed
,
Xenbase Iwaniec,
PTH stimulates bone formation in mice deficient in Lrp5.
2007,
Pubmed Jian,
Smad3-dependent nuclear translocation of beta-catenin is required for TGF-beta1-induced proliferation of bone marrow-derived adult human mesenchymal stem cells.
2006,
Pubmed Jilka,
Molecular and cellular mechanisms of the anabolic effect of intermittent PTH.
2007,
Pubmed Jüppner,
A G protein-linked receptor for parathyroid hormone and parathyroid hormone-related peptide.
1991,
Pubmed Keller,
SOST is a target gene for PTH in bone.
2005,
Pubmed Kronenberg,
Functional analysis of the PTH/PTHrP network of ligands and receptors.
1998,
Pubmed Kulkarni,
Effects of parathyroid hormone on Wnt signaling pathway in bone.
2005,
Pubmed Leupin,
Control of the SOST bone enhancer by PTH using MEF2 transcription factors.
2007,
Pubmed Li,
The YXXL motif, but not the two NPXY motifs, serves as the dominant endocytosis signal for low density lipoprotein receptor-related protein.
2000,
Pubmed Li,
Sclerostin binds to LRP5/6 and antagonizes canonical Wnt signaling.
2005,
Pubmed Li,
Targeted deletion of the sclerostin gene in mice results in increased bone formation and bone strength.
2008,
Pubmed Logan,
The Wnt signaling pathway in development and disease.
2004,
Pubmed Mao,
LDL-receptor-related protein 6 is a receptor for Dickkopf proteins.
2001,
Pubmed
,
Xenbase Mao,
Low-density lipoprotein receptor-related protein-5 binds to Axin and regulates the canonical Wnt signaling pathway.
2001,
Pubmed McCudden,
G-protein signaling: back to the future.
2005,
Pubmed Moon,
The promise and perils of Wnt signaling through beta-catenin.
2002,
Pubmed
,
Xenbase Murray,
Parathyroid hormone secretion and action: evidence for discrete receptors for the carboxyl-terminal region and related biological actions of carboxyl- terminal ligands.
2005,
Pubmed Pierce,
Seven-transmembrane receptors.
2002,
Pubmed Pinson,
An LDL-receptor-related protein mediates Wnt signalling in mice.
2000,
Pubmed Potts,
Progress, paradox, and potential: parathyroid hormone research over five decades.
2007,
Pubmed Potts,
Parathyroid hormone: sequence, synthesis, immunoassay studies.
1971,
Pubmed Qin,
Gene expression profiles and transcription factors involved in parathyroid hormone signaling in osteoblasts revealed by microarray and bioinformatics.
2003,
Pubmed Qin,
Parathyroid hormone: a double-edged sword for bone metabolism.
2004,
Pubmed Sawakami,
The Wnt co-receptor LRP5 is essential for skeletal mechanotransduction but not for the anabolic bone response to parathyroid hormone treatment.
2006,
Pubmed Semënov,
Head inducer Dickkopf-1 is a ligand for Wnt coreceptor LRP6.
2001,
Pubmed
,
Xenbase Semënov,
SOST is a ligand for LRP5/LRP6 and a Wnt signaling inhibitor.
2005,
Pubmed
,
Xenbase Siddappa,
cAMP/PKA pathway activation in human mesenchymal stem cells in vitro results in robust bone formation in vivo.
2008,
Pubmed Staal,
Tcf/Lef transcription factors during T-cell development: unique and overlapping functions.
2000,
Pubmed
,
Xenbase Stambolic,
Lithium inhibits glycogen synthase kinase-3 activity and mimics wingless signalling in intact cells.
1996,
Pubmed
,
Xenbase Tam,
Parathyroid hormone stimulates the bone apposition rate independently of its resorptive action: differential effects of intermittent and continuous administration.
1982,
Pubmed Tamai,
LDL-receptor-related proteins in Wnt signal transduction.
2000,
Pubmed
,
Xenbase Tamai,
A mechanism for Wnt coreceptor activation.
2004,
Pubmed
,
Xenbase Tintut,
cAMP stimulates osteoblast-like differentiation of calcifying vascular cells. Potential signaling pathway for vascular calcification.
1998,
Pubmed Tobimatsu,
Parathyroid hormone increases beta-catenin levels through Smad3 in mouse osteoblastic cells.
2006,
Pubmed Tregear,
Bovine parathyroid hormone: minimum chain length of synthetic peptide required for biological activity.
1973,
Pubmed Tyson,
Increased osteoblastic c-fos expression by parathyroid hormone requires protein kinase A phosphorylation of the cyclic adenosine 3',5'-monophosphate response element-binding protein at serine 133.
1999,
Pubmed van Bezooijen,
Sclerostin is an osteocyte-expressed negative regulator of bone formation, but not a classical BMP antagonist.
2004,
Pubmed Wan,
SCF(beta-TrCP1) controls Smad4 protein stability in pancreatic cancer cells.
2005,
Pubmed Wang,
The hypoxia-inducible factor alpha pathway couples angiogenesis to osteogenesis during skeletal development.
2007,
Pubmed Winkler,
Osteocyte control of bone formation via sclerostin, a novel BMP antagonist.
2003,
Pubmed Zeng,
A dual-kinase mechanism for Wnt co-receptor phosphorylation and activation.
2005,
Pubmed
,
Xenbase Zhang,
Novel bimodal effects of the G-protein tissue transglutaminase on adrenoreceptor signalling.
1999,
Pubmed