Click here to close
Hello! We notice that you are using Internet Explorer, which is not supported by Xenbase and may cause the site to display incorrectly.
We suggest using a current version of Chrome,
FireFox, or Safari.
Nat Struct Mol Biol
2009 Feb 01;162:151-8. doi: 10.1038/nsmb.1551.
Show Gene links
Show Anatomy links
Nucleosomes can invade DNA territories occupied by their neighbors.
Engeholm M, de Jager M, Flaus A, Brenk R, van Noort J, Owen-Hughes T.
???displayArticle.abstract???
Nucleosomes are the fundamental subunits of eukaryotic chromatin. They are not static entities, but can undergo a number of dynamic transitions, including spontaneous repositioning along DNA. As nucleosomes are spaced close together within genomes, it is likely that on occasion they approach each other and may even collide. Here we have used a dinucleosomal model system to show that the 147-base-pair (bp) DNA territories of two nucleosomes can overlap extensively. In the situation of an overlap by 44 bp or 54 bp, one histone dimer is lost and the resulting complex can condense to form a compact single particle. We propose a pathway in which adjacent nucleosomes promote DNA unraveling as they approach each other and that this permits their 147-bp territories to overlap, and we suggest that these events may represent early steps in a pathway for nucleosome removal via collision.
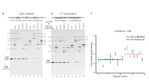
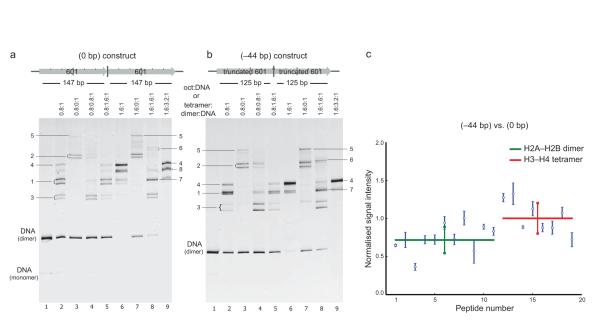
Figure 2. Measuring the histone content of dimeric chromatin particlesa+b, Reconstitution and native-gel analysis. Reconstitutions were performed at the indicated [octamer]:[DNA] and [tetramer]:[dimer]:[DNA] ratios and analyzed by means of native-gel electrophoresis. Assembly was performed on a the (0bp) and b the(-44bp) construct. Each intermediate in assembly is labeled for a full description see text and Supplementary Figure 2. 1, mononucleosomes; 2, monotetrasomes; 3, monohexasomes; 4, fully assembled species; 5, ditetrasome; 6, tetrasome-hexasome; 7 dihexasome; 8 hexasome-nucleosome. c, The major fully assembled species (i.e. bands 4 in a+b) were purified by native-gel electrophoresis, digested with trypsin and analysed in triplicate by LC/ESI/MS/MS. Signal intensities of peptides in the (-44bp) samples were divided by the corresponding signal intensities in the (0bp) samples and the average over all replicates was calculated for each individual peptide (blue diamonds). Then these averaged normalized signal intensities were averaged separately for dimer-derived (green) and tetramer-derived (red) peptides yielding a [dimer]:[tetramer] ratio of 0.72. Standard deviations are shown as error bars.
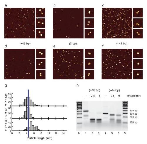
Figure 3. AFM imaging of dinucleosomesa-f, Dinucleosomes on the respective constructs were gel-purified, fixed in the absence (a-c) or presence (d-f) of 5 mM Mg2+ and imaged. In the presence of divalent cations the overlapping dinucleosomes on the (-44bp) construct appear as single particles of increased height. g, Maximal heights of the particles in the experiments in d-f. The average height of the nucleosomes on the (+48bp) and (0bp) constructs is indicated by the blue vertical line. h, Dinucleosomes on the (+48bp) (lanes 1-3) and (-44bp) (lanes 4-6) constructs were treated with MNase for the indicated amounts of time. An MNase resistant fragment of around 250 bp is observed for the dinucleosomes on the (-44bp) construct.
Figure 4. Helical phasing is required for the condensation of overlapping dinucleosomesStructural models of dinucleosomes on the (-44bp) construct in the unfolded (left) and folded (right) states (a).. The exposed inner dimer on the complete nucleosome is highlighted red. Other histone proteins are shown in blue and DNA in yellow. b, A plot of the root mean square deviation (RMSD) of phosphorus atoms as a function of the overlap length for partial superimposition of two copies of the DNA superhelix in 1KX5. For a chosen overlap length n the last n base pairs in the first copy were superimposed with the first n base pairs in the second copy. The helical periodicity suggests that formation of compact structures is likely to require helical phasing. c-e, AFM imaging of dinucleosomes with overlaps lengths of -44, -49 and -54 bp following fixation in 5 mM Mg2+. Formation of compact particles is observed for the (-44bp) and (-54bp) constructs that coincide with minima in a, unfolded particles predominate for the -49bp construct.
Figure 5. Formation of overlapping nucleosomes as a result of repositioninga, Samples of a dinucleosomal reconstitution on the MMTV were incubated at 0, 42, 47 or 52 °C for 60 min and analyzed by site-directed mapping. Mapping signals are labeled with the respective dyad positions. b, Dinucleosomes were gel-purified, temperature-treated and fixed in the presence of 5 mM Mg2+ followed by AFM imaging at room temperature. c-g, Volumetric analysis of particles on the MMTV fragment before (c) and following (d) temperature incubation and on the three 601 constructs in the presence of Mg2+. Where two particles could be resolved on a template molecule their volumes were determined and scored separately. Where only one large particle was present the total volume of the composite particle was used. h 2 pMoles of Dinucleosomes assembled on MMTV DNA were subject to remodeling with 0, .015, .03, 0.6, .012 fmoles RSC in the presence of 1mM ATP from 30 min at 30°C. Following remodeling the major new locations detected are consistent with nucleosomes moving into locations in which their DNA territories overlap. The loss of mapping signal in lanes 4 and 5 may be due to the increased heterogeneity in the remodeled chromatin and or additional alterations to chromatin structure.
Albert,
Translational and rotational settings of H2A.Z nucleosomes across the Saccharomyces cerevisiae genome.
2007, Pubmed
Albert,
Translational and rotational settings of H2A.Z nucleosomes across the Saccharomyces cerevisiae genome.
2007,
Pubmed Alilat,
Nucleosome dynamics. Protein and DNA contributions in the chiral transition of the tetrasome, the histone (H3-H4)2 tetramer-DNA particle.
1999,
Pubmed Allen,
Atomic force microscope measurements of nucleosome cores assembled along defined DNA sequences.
1993,
Pubmed Bancaud,
Nucleosome chiral transition under positive torsional stress in single chromatin fibers.
2007,
Pubmed Boeger,
Nucleosome retention and the stochastic nature of promoter chromatin remodeling for transcription.
2008,
Pubmed Bruno,
Histone H2A/H2B dimer exchange by ATP-dependent chromatin remodeling activities.
2003,
Pubmed
,
Xenbase Butler,
Dinucleosomes show compaction by ionic strength, consistent with bending of linker DNA.
1998,
Pubmed Cairns,
Chromatin remodeling: insights and intrigue from single-molecule studies.
2007,
Pubmed Chaban,
Structure of a RSC-nucleosome complex and insights into chromatin remodeling.
2008,
Pubmed Davey,
Solvent mediated interactions in the structure of the nucleosome core particle at 1.9 a resolution.
2002,
Pubmed
,
Xenbase Dechassa,
Architecture of the SWI/SNF-nucleosome complex.
2008,
Pubmed
,
Xenbase Dorigo,
Chromatin fiber folding: requirement for the histone H4 N-terminal tail.
2003,
Pubmed
,
Xenbase Fan,
Distinct strategies to make nucleosomal DNA accessible.
2003,
Pubmed Fatemi,
Footprinting of mammalian promoters: use of a CpG DNA methyltransferase revealing nucleosome positions at a single molecule level.
2005,
Pubmed Ferreira,
Histone tails and the H3 alphaN helix regulate nucleosome mobility and stability.
2007,
Pubmed
,
Xenbase Ferreira,
Histone modifications influence the action of Snf2 family remodelling enzymes by different mechanisms.
2007,
Pubmed Flaus,
Mapping nucleosome position at single base-pair resolution by using site-directed hydroxyl radicals.
1996,
Pubmed Flaus,
Dynamic properties of nucleosomes during thermal and ATP-driven mobilization.
2003,
Pubmed Flaus,
Positioning and stability of nucleosomes on MMTV 3'LTR sequences.
1998,
Pubmed Groth,
Chromatin challenges during DNA replication and repair.
2007,
Pubmed Johnson,
Flexibility and constraint in the nucleosome core landscape of Caenorhabditis elegans chromatin.
2006,
Pubmed Kassabov,
SWI/SNF unwraps, slides, and rewraps the nucleosome.
2003,
Pubmed
,
Xenbase Kornberg,
Twenty-five years of the nucleosome, fundamental particle of the eukaryote chromosome.
1999,
Pubmed Lee,
A high-resolution atlas of nucleosome occupancy in yeast.
2007,
Pubmed Li,
Rapid spontaneous accessibility of nucleosomal DNA.
2005,
Pubmed Li,
Nucleosomes facilitate their own invasion.
2004,
Pubmed
,
Xenbase Lorch,
RSC unravels the nucleosome.
2001,
Pubmed
,
Xenbase Lowary,
New DNA sequence rules for high affinity binding to histone octamer and sequence-directed nucleosome positioning.
1998,
Pubmed Luger,
Expression and purification of recombinant histones and nucleosome reconstitution.
1999,
Pubmed Meersseman,
Mobile nucleosomes--a general behavior.
1992,
Pubmed Pazin,
Nucleosome mobility and the maintenance of nucleosome positioning.
1997,
Pubmed Pisano,
AFM imaging and theoretical modeling studies of sequence-dependent nucleosome positioning.
2006,
Pubmed Polach,
A model for the cooperative binding of eukaryotic regulatory proteins to nucleosomal target sites.
1996,
Pubmed Polach,
Mechanism of protein access to specific DNA sequences in chromatin: a dynamic equilibrium model for gene regulation.
1995,
Pubmed Richard-Foy,
Sequence-specific positioning of nucleosomes over the steroid-inducible MMTV promoter.
1987,
Pubmed Roth,
Yeast alpha 2 repressor positions nucleosomes in TRP1/ARS1 chromatin.
1990,
Pubmed Schalch,
X-ray structure of a tetranucleosome and its implications for the chromatin fibre.
2005,
Pubmed
,
Xenbase Schnitzler,
Direct imaging of human SWI/SNF-remodeled mono- and polynucleosomes by atomic force microscopy employing carbon nanotube tips.
2001,
Pubmed Segal,
A genomic code for nucleosome positioning.
2006,
Pubmed Strauss,
A protein binds to a satellite DNA repeat at three specific sites that would be brought into mutual proximity by DNA folding in the nucleosome.
1984,
Pubmed Thåström,
Sequence motifs and free energies of selected natural and non-natural nucleosome positioning DNA sequences.
1999,
Pubmed Thoma,
Involvement of histone H1 in the organization of the nucleosome and of the salt-dependent superstructures of chromatin.
1979,
Pubmed Tomschik,
The archaeal histone-fold protein HMf organizes DNA into bona fide chromatin fibers.
2001,
Pubmed Ulyanova,
Inverted factor access and slow reversion characterize SWI/SNF-altered nucleosome dimers.
2007,
Pubmed Ulyanova,
Human SWI/SNF generates abundant, structurally altered dinucleosomes on polynucleosomal templates.
2005,
Pubmed van Holde,
The nucleosome core particle: does it have structural and physiologic relevance?
1999,
Pubmed Vicent,
DNA instructed displacement of histones H2A and H2B at an inducible promoter.
2004,
Pubmed Widlund,
Identification and characterization of genomic nucleosome-positioning sequences.
1997,
Pubmed Workman,
Nucleosome displacement in transcription.
2006,
Pubmed Yuan,
Genome-scale identification of nucleosome positions in S. cerevisiae.
2005,
Pubmed