Click here to close
Hello! We notice that you are using Internet Explorer, which is not supported by Xenbase and may cause the site to display incorrectly.
We suggest using a current version of Chrome,
FireFox, or Safari.
???displayArticle.abstract???
In this article, we study how intercalation-induced changes in chromatin and DNA topology affect chromosomal DNA replication using Xenopus egg extracts. Unexpectedly, intercalation by ethidium or doxorubicin prevents formation of a functional nucleus: although nucleosome formation occurs, DNA decondensation is arrested, membranous vesicles accumulate around DNA but do not fuse to form a nuclear membrane, active transport is abolished and lamins are found on chromatin, but do not assemble into a lamina. DNA replication is inhibited at the stage of initiation complex activation, as shown by molecular combing of DNA and by the absence of checkpoint activation. Replication of single-stranded DNA is not prevented. Surprisingly, in spite of the absence of nuclear function, DNA-replication proteins of pre-replication and initiation complexes are loaded onto chromatin. This is a general phenomenon as initiation complexes could also be seen without ethidium in membrane-depleted extracts which do not form nuclei. These results suggest that DNA or chromatin topology is required for generation of a functional nucleus, and activation, but not formation, of initiation complexes.
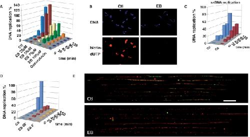
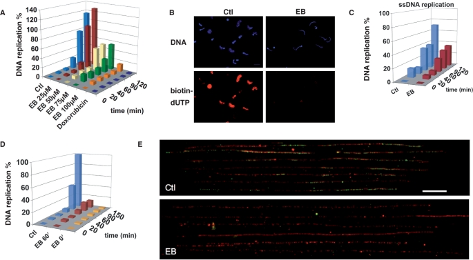
Figure 1. Intercalation inhibits initiation of chromosomal DNA replication. (A) Replication time-courses in the control extract or in the presence of ethidium bromide or doxorubicin at indicated concentrations. (B) Replication was assessed by immunofluorescence of incorporated biotin-dUTP in the absence (Ctl) or presence of 100 μM ethidium (EB), the 45 min time-point is shown. (C) Replication time-course of ssDNA (M13 bacteriophage) in the absence or presence of 100 μM ethidium bromide. (D) Replication time-course of dsDNA in the absence or presence of 100 μM ethidium, added either at the beginning (EB 0′) or at 60 min. (EB 60′). (E) Sperm nuclei were incubated in the presence of Br-dUTP without (Ctl) or with 100 μM ethidium bromide (EB). At 75 min DNA was combed and single fibre analysis was performed. Images represent examples of DNA fibres; ssDNA in red, Br-dUTP in green, bar 10 μm.
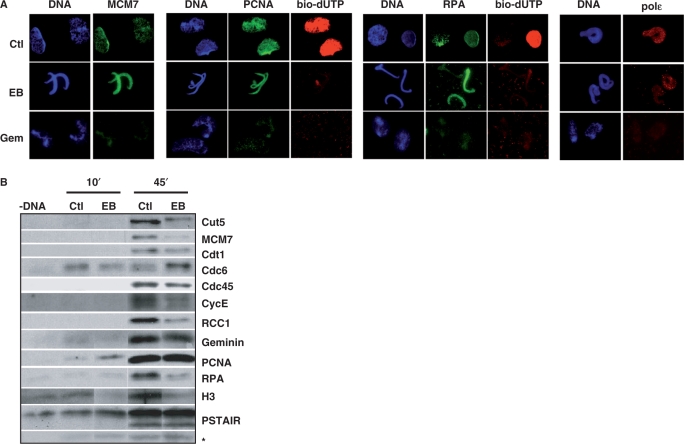
Figure 5. Pre-RC and initiation complexes are present on the chromatin, despite the absence of nuclear membrane and lamina, but replication does not initiate. (A) Assessment by immunofluorescence of the presence of pre-RC (MCM7) and initiation (PCNA, RPA and polymerase ε) complex proteins on the chromatin at 60 min in control (Ctl) extracts or extracts with 100 μM ethidium bromide (EB) or 100 nM recombinant geminin (Gem). DNA replication was monitored by biotin-dUTP incorporation (bio-dUTP). (B) Chromatin was purified from replicating nuclei incubated in the absence (Ctl) or presence of 100 μM ethidium (EB) at indicated time-points, and blotted with antibodies against proteins of the pre-RC, pre-IC, Cdk1/2 (PSTAIR, which recognizes Cdk1, upper band, and Cdk2, lower band), Cyclin E, RCC1 and histone H3; *bottom band, loading control (non-specific chromatin protein band recognized by Cdc6 antibody). For clarity, lanes are assembled electronically but all are from a single exposure of one gel.
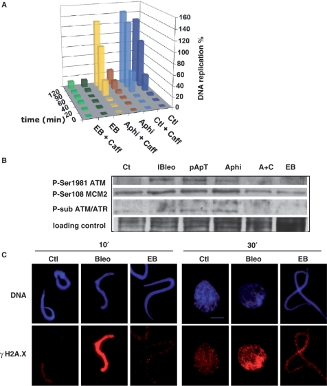
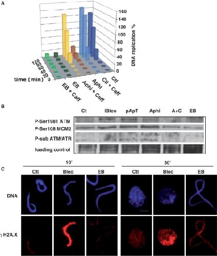
Figure 2. Ethidium does not activate the intra-S phase checkpoint. (A) Replication time-courses in the control extract (Ctl) or in the presence of 100 µM ethidium bromide (EB), 2 µg/ml aphidicolin (Aphi), with or without 5 mM caffeine (Caff). (B) Western blots of nuclei purified at 60 min from control extracts (Ctl), or extracts containing 0.5 μg/ml bleomycin (Bleo), 50 ng/µl double-stranded poly-dA/poly-dT oligonucleotides (pApT), 100 µg/ml aphidicolin (Aphi), 100 µg/ml aphidicolin and 5 mM caffeine (A + C), or 100 µM ethidium bromide (EB). Non-specific bands are shown as loading control. (C) Analysis of H2A.X phosphorylation in 0.5 μg/ml bleomycin (Bleo) or 100 μM ethidium bromide (EB) treated extract by immunofluorescence, at indicated time-points (bar, 10 μm).
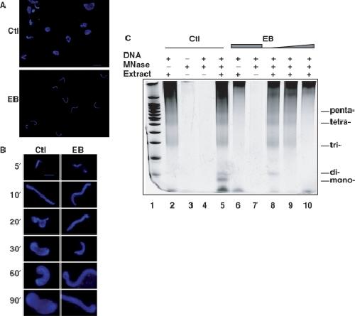
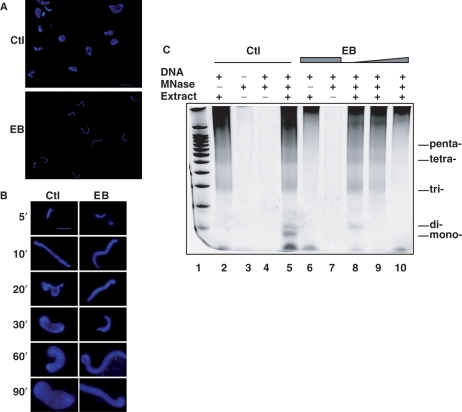
Figure 3. Ethidium inhibits the second phase of chromatin decondensation. (A) Sperm nuclei were incubated for 60 min in control (Ctl) or 100 µM ethidium (EB) treated extracts, and decondensation was monitored by staining DNA with Hoechst 33‱258. (B) Sperm decondensation in the absence (Ctl) or presence of 100 μM ethidium (EB) was monitored by incubating sperm nuclei in IEE, isolating them and staining directly with Hoechst 33‱258, at indicated time-points. (C) Sperm nuclei (or without DNA, lane 3) were incubated in buffer alone (lanes 4 and 7) or in interphase egg extract, in the absence (lanes 2, 3, 4 and 5) or in presence of EB, at 100 μM (lanes 6, 7 and 10), 50 μM (lane 9) or 25 μM (lane 8), without (lanes 2 and 6) or with micrococcal nuclease, for 10 min. Nucleosome assembly was monitored by gel electrophoresis; lane 1:100 bp DNA ladder.
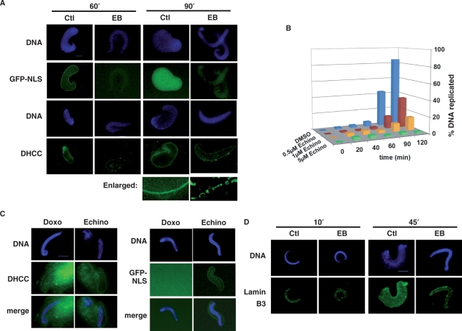
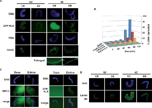
Figure 4. Intercalation disrupts nuclear membrane and lamina assembly. (A) Sperm nuclei were incubated in IEE with or without 100 μM ethidium bromide, in the presence of the lipid die DHCC, to monitor nuclear membrane assembly, or NLS-GFP, to assess its competence for active transport. Enlargements of nuclear membrane are shown. (B) Replication time-courses of extract treated with increasing concentrations of echinomycin. (C) Nuclear membrane formation and function in the presence of 5 μM echinomycin (Echino) or 100 μM doxorubicin (Doxo) was monitored at 90 min by immunofluorescence, by staining with DHCC, and the ability of nuclei to concentrate NLS-GFP. (D) Assessment of lamina formation by immunofluorescence staining with antibodies against Lamin B3 in nuclei incubated in control (Ctl) or 100 μM ethidium-treated extract (EB), at indicated time-points. Bars, 10 μm. In this figure, for clarity, only individual nuclei are shown, but all nuclei showed this phenotype.
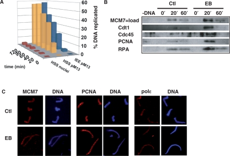
Figure 6. A nucleus is not required for pre-IC formation on chromatin. (A) Replication time-courses of single-stranded M13 DNA (pM13) or demembranated sperm nuclei (nuclei) in low speed interphase egg extracts (IEE) or high speed supernatants (HSS). (B) Chromatin was purified from control HSS (Ctl) or HSS containing 100 µM ethidium (EB) after incubation with demembranated sperm nuclei for the indicated times, or without DNA (-DNA) and western blotted against the indicated proteins. In the 20 min time-point, more material was recovered as shown by increased MCM7 signal, but the ratio of pre-IC and initiation factors to pre-RC components remained the same. (C) Assessment by immunofluorescence of the presence of pre-RC (MCM7) and initiation (PCNA and polymerase ε) complex proteins on the chromatin at 60 min in control (Ctl) HSS extracts or HSS extracts with 100 μM ethidium bromide (EB).
Arias,
Initiation of DNA replication in Xenopus egg extracts.
2004, Pubmed,
Xenbase
Arias,
Initiation of DNA replication in Xenopus egg extracts.
2004,
Pubmed
,
Xenbase Bartkowiak,
Selective displacement of nuclear proteins by antitumor drugs having affinity for nucleic acids.
1989,
Pubmed Blow,
A cdc2-like protein is involved in the initiation of DNA replication in Xenopus egg extracts.
1990,
Pubmed
,
Xenbase Blow,
Initiation of DNA replication in nuclei and purified DNA by a cell-free extract of Xenopus eggs.
1986,
Pubmed
,
Xenbase Burke,
Effect of drugs on deoxyribonucleic acid synthesis in isolated mammalian cell nuclei. Comparison with partially purified deoxyribonucleic acid polymerases.
1979,
Pubmed Byun,
Functional uncoupling of MCM helicase and DNA polymerase activities activates the ATR-dependent checkpoint.
2005,
Pubmed
,
Xenbase Clarke,
Ran GTPase: a master regulator of nuclear structure and function during the eukaryotic cell division cycle?
2001,
Pubmed Coué,
Chromatin binding, nuclear localization and phosphorylation of Xenopus cdc21 are cell-cycle dependent and associated with the control of initiation of DNA replication.
1996,
Pubmed
,
Xenbase Dechat,
Nuclear lamins: major factors in the structural organization and function of the nucleus and chromatin.
2008,
Pubmed Fisher,
Sleeping policemen for DNA replication?
2004,
Pubmed Guo,
Response of Xenopus Cds1 in cell-free extracts to DNA templates with double-stranded ends.
2000,
Pubmed
,
Xenbase Houchens,
Multiple mechanisms contribute to Schizosaccharomyces pombe origin recognition complex-DNA interactions.
2008,
Pubmed Jerzmanowski,
Effect of ethidium bromide on the digestion of chromatin DNA with micrococcal nuclease.
1978,
Pubmed Krasinska,
Cdk1 and Cdk2 activity levels determine the efficiency of replication origin firing in Xenopus.
2008,
Pubmed
,
Xenbase Kumar,
DNA intercalators differentially affect chromatin structure and DNA replication in Xenopus egg extract.
2004,
Pubmed
,
Xenbase Leng,
Daunomycin disrupts nuclear assembly and the coordinate initiation of DNA replication in Xenopus egg extracts.
1997,
Pubmed
,
Xenbase Lohka,
Formation in vitro of sperm pronuclei and mitotic chromosomes induced by amphibian ooplasmic components.
1983,
Pubmed
,
Xenbase Lopez-Soler,
A role for nuclear lamins in nuclear envelope assembly.
2001,
Pubmed
,
Xenbase Lutzmann,
A Cdt1-geminin complex licenses chromatin for DNA replication and prevents rereplication during S phase in Xenopus.
2006,
Pubmed
,
Xenbase Marheineke,
Control of replication origin density and firing time in Xenopus egg extracts: role of a caffeine-sensitive, ATR-dependent checkpoint.
2004,
Pubmed
,
Xenbase Masuda,
CDK- and Cdc45-dependent priming of the MCM complex on chromatin during S-phase in Xenopus egg extracts: possible activation of MCM helicase by association with Cdc45.
2003,
Pubmed
,
Xenbase May,
Echinomycin inhibits chromosomal DNA replication and embryonic development in vertebrates.
2004,
Pubmed
,
Xenbase Michalet,
Dynamic molecular combing: stretching the whole human genome for high-resolution studies.
1997,
Pubmed Mimura,
Xenopus Cdc45-dependent loading of DNA polymerase alpha onto chromatin under the control of S-phase Cdk.
1998,
Pubmed
,
Xenbase Mimura,
Central role for cdc45 in establishing an initiation complex of DNA replication in Xenopus egg extracts.
2000,
Pubmed
,
Xenbase Moir,
Disruption of nuclear lamin organization blocks the elongation phase of DNA replication.
2000,
Pubmed
,
Xenbase Moore,
Identification of the nuclear localization signal in Xenopus cyclin E and analysis of its role in replication and mitosis.
2002,
Pubmed
,
Xenbase Nemergut,
Chromatin docking and exchange activity enhancement of RCC1 by histones H2A and H2B.
2001,
Pubmed
,
Xenbase Newport,
Nuclear reconstitution in vitro: stages of assembly around protein-free DNA.
1987,
Pubmed
,
Xenbase Philpott,
Nucleoplasmin remodels sperm chromatin in Xenopus egg extracts.
1992,
Pubmed
,
Xenbase Prokhorova,
DNA replication of mitotic chromatin in Xenopus egg extracts.
2003,
Pubmed
,
Xenbase Shechter,
ATR and ATM regulate the timing of DNA replication origin firing.
2004,
Pubmed
,
Xenbase Strausfeld,
Both cyclin A and cyclin E have S-phase promoting (SPF) activity in Xenopus egg extracts.
1996,
Pubmed
,
Xenbase Takasuga,
ICRF-193, an inhibitor of topoisomerase II, demonstrates that DNA replication in sperm nuclei reconstituted in Xenopus egg extracts does not require chromatin decondensation.
1995,
Pubmed
,
Xenbase Tanaka,
CDK-dependent phosphorylation of Sld2 and Sld3 initiates DNA replication in budding yeast.
2007,
Pubmed Tarrago-Litvak,
The inhibition of mitochondrial DNA polymerase gamma from animal cells by intercalating drugs.
1978,
Pubmed Trenz,
Plx1 is required for chromosomal DNA replication under stressful conditions.
2008,
Pubmed
,
Xenbase Víglasky,
Anthracycline-dependent heat-induced transition from positive to negative supercoiled DNA.
2003,
Pubmed Wakelin,
The binding of echinomycin to deoxyribonucleic acid.
1976,
Pubmed Walter,
Initiation of eukaryotic DNA replication: origin unwinding and sequential chromatin association of Cdc45, RPA, and DNA polymerase alpha.
2000,
Pubmed
,
Xenbase Walter,
Regulated chromosomal DNA replication in the absence of a nucleus.
1998,
Pubmed
,
Xenbase Wang,
The degree of unwinding of the DNA helix by ethidium. I. Titration of twisted PM2 DNA molecules in alkaline cesium chloride density gradients.
1974,
Pubmed Yoo,
Mcm2 is a direct substrate of ATM and ATR during DNA damage and DNA replication checkpoint responses.
2004,
Pubmed
,
Xenbase Zegerman,
Phosphorylation of Sld2 and Sld3 by cyclin-dependent kinases promotes DNA replication in budding yeast.
2007,
Pubmed