Click here to close
Hello! We notice that you are using Internet Explorer, which is not supported by Xenbase and may cause the site to display incorrectly.
We suggest using a current version of Chrome,
FireFox, or Safari.
The extracellular signal-regulated kinase-mitogen-activated protein kinase pathway phosphorylates and targets Cdc25A for SCF beta-TrCP-dependent degradation for cell cycle arrest.
Isoda M, Kanemori Y, Nakajo N, Uchida S, Yamashita K, Ueno H, Sagata N.
???displayArticle.abstract???
The extracellular signal-regulated kinase (ERK) pathway is generally mitogenic, but, upon strong activation, it causes cell cycle arrest by a not-yet fully understood mechanism. In response to genotoxic stress, Chk1 hyperphosphorylates Cdc25A, a positive cell cycle regulator, and targets it for Skp1/Cullin1/F-box protein (SCF)(beta-TrCP) ubiquitin ligase-dependent degradation, thereby leading to cell cycle arrest. Here, we show that strong ERK activation can also phosphorylate and target Cdc25A for SCF(beta-TrCP)-dependent degradation. When strongly activated in Xenopus eggs, the ERK pathway induces prominent phosphorylation and SCF(beta-TrCP)-dependent degradation of Cdc25A. p90rsk, the kinase downstream of ERK, directly phosphorylates Cdc25A on multiple sites, which, interestingly, overlap with Chk1 phosphorylation sites. Furthermore, ERK itself phosphorylates Cdc25A on multiple sites, a major site of which apparently is phosphorylated by cyclin-dependent kinase (Cdk) in Chk1-induced degradation. p90rsk phosphorylation and ERK phosphorylation contribute, roughly equally and additively, to the degradation of Cdc25A, and such Cdc25A degradation occurs during oocyte maturation in which the endogenous ERK pathway is fully activated. Finally, and importantly, ERK-induced Cdc25A degradation can elicit cell cycle arrest in early embryos. These results suggest that strong ERK activation can target Cdc25A for degradation in a manner similar to, but independent of, Chk1 for cell cycle arrest.
Figure 1. Induction of SCFβ-TrCP-dependent degradation of Xe-Cdc25A by the ERK pathway. (A) Artificially activated eggs (or eggs after 40 min of calcium ionophore treatment) were injected or not with 9 ng of JNK mRNA, reinjected 2.5 h later (time 0) with 9 ng of either MEK-CA, MKK6-CA, or MKK7-CA mRNAs, and analyzed at 20-min intervals by immunoblotting (IB) with anti-Xe-Cdc25A, anti-phospho-JNK, anti-phospho-ERK, and anti-phospho-p38 antibodies. (B) Activated eggs were injected with 9 ng of GST mRNA (Control) or MEK-CA mRNA. Egg extracts were then treated (+λ) or not (âλ) with λ phosphatase and analyzed for Xe-Cdc25A by immunoblotting. (C) Activated eggs were injected with 18 ng of GST mRNA (Control) or dominant-negative β-TrCPÎF mRNA, reinjected 2.5 h later with 9 ng of MEK-CA mRNA, and then analyzed for Xe-Cdc25A by immunoblotting. (D) Activated eggs were injected or not with 9 ng of MKP3 mRNA, reinjected 40 min later with 2 ng of mRNA encoding Myc-tagged WT or D231A Xe-Cdc25A, further injected 2.5 h later with 9 ng of MEK-CA mRNA, and then analyzed for Myc-Xe-Cdc25A constructs and phospho-ERK by immunoblotting. Five, three, four, and four independent experiments were performed for A, B, C, and D, respectively, and, for each, a typical result is shown.
Figure 2. p90rsk phosphorylation, and its requirement for the ERK pathway-induced degradation, of Xe-Cdc25A. (A) Activated eggs were injected with 2 ng of mRNA encoding the indicated Myc-Xe-Cdc25A constructs, reinjected 2.5 h later with 9 ng of MEK-CA mRNA, and then analyzed for Myc-Xe-Cdc25A constructs by immunoblotting. (B) GST-fused Xe-Cdc25A peptides (GST-S120, GST-A120, etc., each named after the relevant Ser or substituted Ala residue numbers) were incubated with [γ-32P]ATP and p90rsk protein, subjected to SDS-polyacrylamide gel electrophoresis, stained with Coomassie Brilliant Blue (CBB), and then autoradiographed (32P). (C) Activated eggs were injected with 2 ng of mRNA encoding the indicated Myc-Xe-Cdc25A constructs, reinjected 2.5 h later with either 9 ng of MEK-CA mRNA or 36 ng of p90rsk-CA mRNA, and analyzed for Myc-Xe-Cdc25A constructs and phospho-ERK by immunoblotting. Four, three, and four independent experiments were performed for A, B, and C, respectively, and, for each, a typical result is shown.
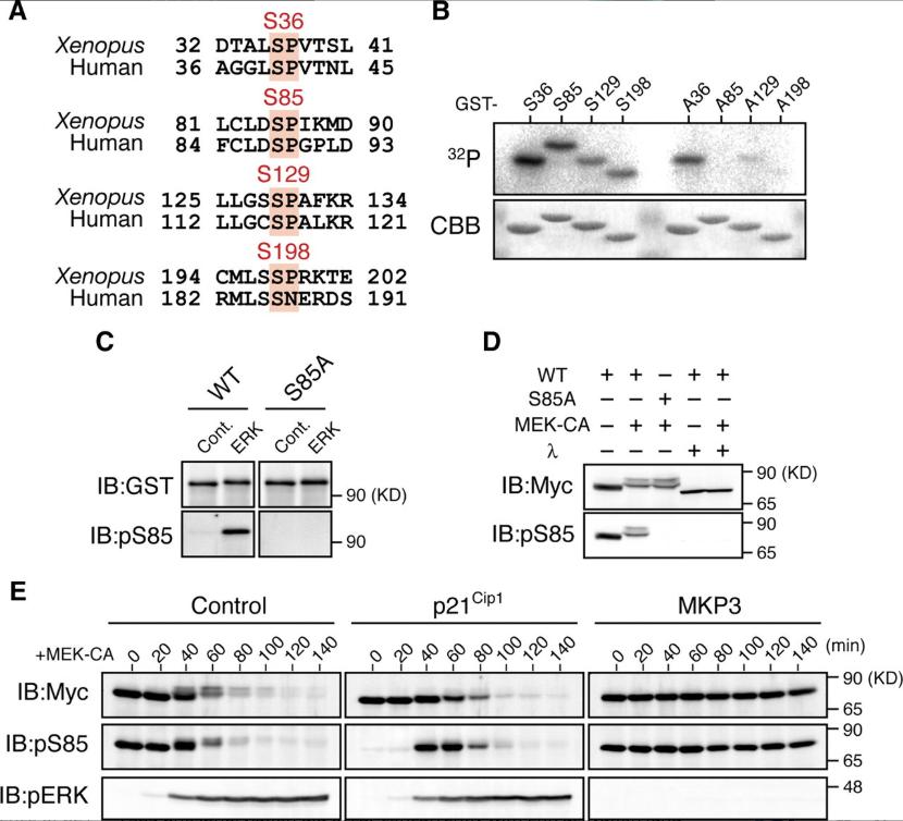
Figure 3. Phosphorylation of Xe-Cdc25A by ERK. (A) Conservation of consensus ERK phosphorylation motifs (Ser-Pro) in Xenopus and human Cdc25A proteins. (B) The indicated GST-fused Xe-Cdc25A peptides were incubated with [γ-32P]ATP and ERK protein and analyzed as described in Figure 2B. (C) GST-tagged full-length Xe-Cdc25A proteins (WT or S85A) were synthesized in wheat germ extracts, purified by GST-pull-down, incubated with either buffer (Cont.) or ERK protein, and analyzed by immunoblotting with anti-GST and anti-phospho-S85 antibodies. (D) Activated eggs were injected with 2 ng of mRNA encoding Myc-Xe-Cdc25A (WT or S85A), reinjected or not 2.5 h later with 9 ng of MEK-CA mRNA, and cultured for 50 min. Egg extracts were treated or not with λ-phosphatase and analyzed for Myc-Xe-Cdc25A and phospho-S85 by immunoblotting. (E) Activated eggs were injected with either buffer (Control), 18 ng of p21Cip1 mRNA, or 9 ng of MKP3 mRNA, reinjected 40 min later with 2 ng of Myc-Xe-Cdc25A mRNA, further injected 2.5 h later with 9 ng of MEK-CA mRNA, collected at the indicated times, and analyzed by immunoblotting as described in D. Four, three, four, and five independent experiments were performed for B, C, D, and E, respectively, and, for each, a typical result is shown.
Figure 4. Requirement of ERK phosphorylation for Xe-Cdc25A degradation. (AâC) Activated eggs were injected with 2 ng of mRNA encoding the indicated Myc-Xe-Cdc25A constructs, reinjected 2.5 h later with 9 ng of MEK-CA mRNA, and analyzed for Myc-Xe-Cdc25A constructs by immunoblotting. In B, 3A/S36, etc., are reversion mutants of SP:4A (see text). Four independent experiments were performed for AâC, and, for each, a typical result is shown.
Figure 5. ERK pathway-dependent degradation of Xe-Cdc25A during oocyte maturation. (A) Immature oocytes (IMO) were treated with progesterone (PG) to induce maturation, whereas ovulated eggs were fertilized in vitro. Maturing oocytes and fertilized eggs were collected at the indicated times, and analyzed for endogenous Xe-Cdc25A and phospho-ERK by immunoblotting. GVBD denotes germinal vesicle breakdown. (B) Immature oocytes were coinjected with 2 ng of Myc-Xe-Cdc25A mRNA and 20 ng of either GST mRNA (Control) or β-TrCPÎF mRNA, cultured overnight, treated with progesterone, and analyzed for Myc-Xe-Cdc25A by immunoblotting. (C) Immature oocytes were injected with 2 ng of Myc-Xe-Cdc25A mRNA, cultured overnight, pretreated with dimethyl sulfoxide (Control) or 100 μM U0126 for 1 h, treated with progesterone, and analyzed for Myc-Xe-Cdc25A and phospho-ERK by immunoblotting. (D) Immature oocytes were injected with 2 ng of mRNA encoding the indicated Myc-Xe-Cdc25A constructs, cultured overnight, treated with progesterone, and analyzed for Myc-Xe-Cdc25A constructs by immunoblotting. In BâD, all the Myc-Xe-Cdc25A constructs were, in fact, phosphatase-dead C428S forms to avoid premature maturation of the oocytes. Four, three, four, and five independent experiments were performed for A, B, C, and D, respectively, and, for each, a typical result is shown.
Figure 6. Cell cycle arrest in early embryos by ERK-induced Xe-Cdc25A degradation. (A) One-cell embryos 25 min after fertilization were injected with either water (Control) or 200 ng of Erp1 antisense morpholino oligos (Erp1-MO) and cultured for 1.5 h; embryo extracts were treated with λ-phosphatase and analyzed for endogenous Erp1 by immunoblotting. (B) One-cell embryos injected with Erp1 morpholino oligos as above were cultured for 35 min, injected with either water (Control), 5 ng of MEK-CA mRNA, or both 5 ng of MEK-CA mRNA and 200 pg of Myc-Xe-Cdc25A (WT or 8A) mRNA, cultured for the indicated times, and analyzed for Xe-Cdc25A (endogenous plus exogenous), phospho-ERK, and phospho-T14/Y15 by immunoblotting. (C) The embryos treated as in B were photographed 3 h after injection of MEK-CA mRNA (together with or without Myc-Xe-Cdc25A mRNA). Three and four independent experiments were performed for A and B, respectively, and, for each, a typical result is shown.
Figure 7. Model for the mechanism of Xe-Cdc25A degradation and cell cycle arrest induced by the ERK pathway. On strong activation of the ERK pathway, ERK phosphorylates Xe-Cdc25A on S85 (which normally is phosphorylated by Cdk) and other Ser residues (omitted), whereas the downstream kinase p90rsk phosphorylates Xe-Cdc25A on other multiple Ser residues (which overlap with Chk1 phosphorylation sites). These phosphorylations facilitate ubiquitination of Xe-Cdc25A by SCFβ-TrCP, thereby targeting the phosphatase for degradation and causing cell cycle arrest at interphase. For details, see text. RD, regulatory domain; DDG, DDG motif; CD, catalytic domain.
Alonso,
Differential activation of p38 mitogen-activated protein kinase isoforms depending on signal strength.
2000, Pubmed,
Xenbase
Alonso,
Differential activation of p38 mitogen-activated protein kinase isoforms depending on signal strength.
2000,
Pubmed
,
Xenbase Bartek,
Chk1 and Chk2 kinases in checkpoint control and cancer.
2003,
Pubmed Bitangcol,
Activation of the p42 mitogen-activated protein kinase pathway inhibits Cdc2 activation and entry into M-phase in cycling Xenopus egg extracts.
1998,
Pubmed
,
Xenbase Busino,
Degradation of Cdc25A by beta-TrCP during S phase and in response to DNA damage.
2003,
Pubmed Donzelli,
Regulating mammalian checkpoints through Cdc25 inactivation.
2003,
Pubmed Ducruet,
Regulation of Cdc25A half-life in interphase by cyclin-dependent kinase 2 activity.
2003,
Pubmed Ebisuya,
The duration, magnitude and compartmentalization of ERK MAP kinase activity: mechanisms for providing signaling specificity.
2005,
Pubmed Frescas,
Deregulated proteolysis by the F-box proteins SKP2 and beta-TrCP: tipping the scales of cancer.
2008,
Pubmed Frödin,
Role and regulation of 90 kDa ribosomal S6 kinase (RSK) in signal transduction.
1999,
Pubmed
,
Xenbase Hoffmann,
Activation of the phosphatase activity of human cdc25A by a cdk2-cyclin E dependent phosphorylation at the G1/S transition.
1994,
Pubmed Inoue,
A direct link of the Mos-MAPK pathway to Erp1/Emi2 in meiotic arrest of Xenopus laevis eggs.
2007,
Pubmed
,
Xenbase Jin,
SCFbeta-TRCP links Chk1 signaling to degradation of the Cdc25A protein phosphatase.
2003,
Pubmed Kanemori,
Beta-TrCP recognizes a previously undescribed nonphosphorylated destruction motif in Cdc25A and Cdc25B phosphatases.
2005,
Pubmed
,
Xenbase Khaled,
Cytokine-driven cell cycling is mediated through Cdc25A.
2005,
Pubmed Kim,
A maternal form of the phosphatase Cdc25A regulates early embryonic cell cycles in Xenopus laevis.
1999,
Pubmed
,
Xenbase Kishimoto,
Cell-cycle control during meiotic maturation.
2003,
Pubmed
,
Xenbase Lei,
The Bax subfamily of Bcl2-related proteins is essential for apoptotic signal transduction by c-Jun NH(2)-terminal kinase.
2002,
Pubmed Lin,
Premature senescence involving p53 and p16 is activated in response to constitutive MEK/MAPK mitogenic signaling.
1998,
Pubmed Mailand,
Rapid destruction of human Cdc25A in response to DNA damage.
2000,
Pubmed Manke,
MAPKAP kinase-2 is a cell cycle checkpoint kinase that regulates the G2/M transition and S phase progression in response to UV irradiation.
2005,
Pubmed Mansour,
Transformation of mammalian cells by constitutively active MAP kinase kinase.
1994,
Pubmed Meloche,
The ERK1/2 mitogen-activated protein kinase pathway as a master regulator of the G1- to S-phase transition.
2007,
Pubmed Molinari,
Human Cdc25 A inactivation in response to S phase inhibition and its role in preventing premature mitosis.
2000,
Pubmed Muda,
The dual specificity phosphatases M3/6 and MKP-3 are highly selective for inactivation of distinct mitogen-activated protein kinases.
1996,
Pubmed Murakami,
Analysis of the early embryonic cell cycles of Xenopus; regulation of cell cycle length by Xe-wee1 and Mos.
1998,
Pubmed
,
Xenbase Nishiyama,
Phosphorylation of Erp1 by p90rsk is required for cytostatic factor arrest in Xenopus laevis eggs.
2007,
Pubmed
,
Xenbase Okamoto,
Mechanism for inactivation of the mitotic inhibitory kinase Wee1 at M phase.
2007,
Pubmed
,
Xenbase Pumiglia,
Cell cycle arrest mediated by the MEK/mitogen-activated protein kinase pathway.
1997,
Pubmed Raman,
Differential regulation and properties of MAPKs.
2007,
Pubmed Reinhardt,
p53-deficient cells rely on ATM- and ATR-mediated checkpoint signaling through the p38MAPK/MK2 pathway for survival after DNA damage.
2007,
Pubmed Sagata,
What does Mos do in oocytes and somatic cells?
1997,
Pubmed
,
Xenbase Serrano,
Oncogenic ras provokes premature cell senescence associated with accumulation of p53 and p16INK4a.
1997,
Pubmed Shimuta,
Chk1 is activated transiently and targets Cdc25A for degradation at the Xenopus midblastula transition.
2002,
Pubmed
,
Xenbase Solc,
CDC25A phosphatase controls meiosis I progression in mouse oocytes.
2008,
Pubmed Sturgill,
Insulin-stimulated MAP-2 kinase phosphorylates and activates ribosomal protein S6 kinase II.
1988,
Pubmed
,
Xenbase Uto,
Chk1, but not Chk2, inhibits Cdc25 phosphatases by a novel common mechanism.
2004,
Pubmed
,
Xenbase Walter,
Induction of a G2-phase arrest in Xenopus egg extracts by activation of p42 mitogen-activated protein kinase.
1997,
Pubmed
,
Xenbase Watanabe,
Cyclin-dependent kinase (CDK) phosphorylation destabilizes somatic Wee1 via multiple pathways.
2005,
Pubmed Yamanaka,
JNK functions in the non-canonical Wnt pathway to regulate convergent extension movements in vertebrates.
2002,
Pubmed
,
Xenbase Zhu,
Senescence of human fibroblasts induced by oncogenic Raf.
1998,
Pubmed