Click here to close
Hello! We notice that you are using Internet Explorer, which is not supported by Xenbase and may cause the site to display incorrectly.
We suggest using a current version of Chrome,
FireFox, or Safari.
???displayArticle.abstract???
The cytoplasmic tail of cadherins is thought to regulate the strength and dynamics of cell-cell adhesion. Part of its regulatory activity has been attributed to a membrane-proximal region, the juxtamembrane domain (JMD), and its interaction with members of the p120 catenin subfamily. We show that titration of xARVCF, a member of this family, to the plasma membrane disrupts adhesion in the early embryo. Adhesion can be restored by coexpression of constitutively active Rac, suggesting that intracellular signaling is the primary cause in the loss of adhesion phenotype. Our observations suggest that the recruitment of p120 type catenins to the plasma membrane by the cadherin cytoplasmic tail may create protein complexes, which actively modulate the adhesion "status" of embryonic cells.
Figure 3. Inner cells of the animal cap detach after coexpression of xARVCF and JMDpm. A-D: Animal cap of mRNA injected embryos (all JMD constructs 1 ng/inj., xARVCF 250 pg/inj.), stage 10.5. Overlay of C-cadherin (green) and myc-staining (red), except A), which is HA-staining (red). Bar = 50 mu m. A'-E': C-cadherin staining alone. A: xARVCF, animal cap remains intact. Construct localizes to nucleus, cytoplasm, and plasma membrane (see also Fig. 4A). B: JMDpm+xARVCF, cells of the inner layer (il) detach, outer layer (ol) remains intact. JMDpm locates to intracellular structures and the plasma membrane. B': Cadherin staining at the plasma membrane is reduced. C: JMDcyt+xARVCF, animal cap remains intact. JMDcyt locates to nucleus and the cytoplasm. D: JMDmi+xARVCF, animal cap remains intact. JMDmi accumulates in large, mostly perinuclear patches. A', B',D': Cadherin staining at the plasma membrane is unaffected.
Figure 4. Coexpression of JMD constructs changes intracellular distribution of xARVCF. Animal cap of injected embryos (all JMD constructs 1 ng/inj., xARVCF 250 pg/inj.), stage 10.5. Bar = 20 mu m. A-D: xARVCF-HA staining. A'-D': C-cadherin staining. A: xARVCF localizes to nucleus, cytoplasm, and plasma membrane. Arrows: Patches of stronger plasma membrane staining. B: JMDcyt+xARVCF, xARVCF locates mainly to cytoplasm and nuclei, plasma membrane staining appears partially reduced. C: JMDpm+xARVCF, xARVCF localizes to the plasma membrane and to intracellular spots (arrows). C': Cadherin staining shows cytoplasmic spots that colocalize with xARVCF spots (compare arrows). A', B', D': Cadherin staining is restricted to the plasma membrane, no defined cytoplasmic spots are detectable. D: JMDmi+xARVCF, xARVCF localizes to large cytoplasmic patches (arrowheads). E: Co-immunoprecipitation of xARVCF. Embryos were co-injected with mRNAs encoding HA-tagged xARVCF and myc-tagged JMD constructs or a myc-tagged EGFP construct as control. Embryos were extracted at early gastrula stage and the JMD-constructs were immunoprecipitated with an antibody against the myc-tag. Loaded lysate corresponds to the equivalent of 1/4 embryo, loaded myc-IP to the equivalent of 9 embryos. Co-precipitating xARVCF was detected with a HA-tag antibody. xARVCF co-precipitates with the JMD constructs, but not with EGFPmyc. Note that JMDpm appears to bind xARVCF more efficiently than JMDmi and JMDcyt.
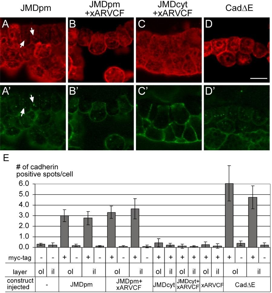
Figure 5. JMDpm expression leads to the formation of cadherin-positive intracellular spots. Animal cap of injected embryos at early gastrula, stage 10.5 (JMDpm, JMDcyt 1 ng/inj.; Cad Delta E, xARVCF 250 pg/inj.). Bar = 20 mu m. A-D: staining of myc tagged constructs. A'-D': C-cadherin staining. A: JMDpm, construct localizes to the plasma membrane and intracellular structures. In some cells, isolated myc-positive spots can be distinguished (arrows). A': Cadherin-positive spots appear in the cytoplasm (arrows), showing the same distribution as myc-positive spots. B: JMDpm+xARVCF, JMDpm shows similar intracellular distribution as in A. B': Cadherin-positive spots in the cytoplasm. C: JMDcyt+xARVCF, JMDcyt is cytoplasmic and nuclear. C': no cytoplasmic cadherin spots are visible. D: Cad Delta E localizes to plasma membrane and intracellular structures. D': Cadherin-positive spots appear in the cytoplasm. E: Quantification of intracellular cadherin spots. The number of cadherin-positive spots in the cytoplasm was determined per myc-positive cell. Cells of the outer layer (ol) and cells of the inner layer (il) were evaluated separately. If construct expression resulted in an increase of cadherin spots, spots in adjacent myc-negative cells were also counted. Error-bars indicate standard deviation.
Figure 7. Coexpression of racV12 restores adhesion in JMDpm+xARVCF-expressing cells. Animal caps of injected embryos at early gastrula stage (stage 10.5). A-E: C-cadherin staining. B',E': Overlay of C-cadherin (green) and JMDpm (red) staining. During fixation, the animal cap has collapsed on the endodermal tissue below (ed). Opposing arrows indicate thickness of animal cap. ol, outer layer; il, inner layer. Bar = 100 mu m. A: Uninjected bilayered animal cap. B: JMDpm+xARVCF (1 ng resp. 250 pg/inj.), cells of the inner layer have detached, outer layer is intact. B': JMDpm-positive cells in the outer layer. C: racN17 (200 pg/inj.), cells of the inner layer have detached, outer layer is intact. D: racV12 (25 pg/inj.), cells of the inner layer form a thick cluster. E: Coexpression of racV12, JMDpm, and xARVCF (25 pg, 1 ng resp. 250 pg/inj.). The inner layer forms a thick cluster of adherent cells. E': Thick part of the inner layer consists of JMDpm-positive cells. F: Quantification of intracellular cadherin spots. The number of cadherin-positive spots in the cytoplasm was determined per myc-positive cell. Cells of the outer layer (ol) and cells of the inner layer (il) were evaluated separately. If construct expression resulted in an increase of spots, spots in adjacent myc-negative cells were also counted as control. Error-bars indicate standard deviation.
Figure 8. Plasma membrane localization of xARVCF is necessary and sufficient to disrupt adhesion. Animal caps of stage-10.5 embryos. Ol, outer cells; il, inner cells; ed, endoderm. Bar = 50 mu m. Sections were stained as follows. Green: C-cadherin; blue: nuclei; red: myc-tagged JMD constructs (B-E, 100 pg mRNA/inj.) or HA-tagged xARVCF (F-I, 250 pg/inj.). Red (D') and green (F'-I') channels were omitted to show cadherin and xARVCF distribution, respectively. A-E: Effect of JMDmyr on animal cap integrity: expression of JMDmyr (B) or JMDmyrG-A (C) alone has no detectable effect. Co-expression of JMDmyr+xARVCF causes inner cells to loose adhesion (D), but cadherin staining in the remaining outer layer is not affected (D', compare to control, A). Cells co-expressing JMDmyrG-A+xARVCF remain adherent (E, H). F-H: Effect of JMDmyr on xARVCF distribution. xARVCF expressed alone is mainly cytoplasmic (F, F'), but is titrated to the plasma membrane by JMDmyr (G, G' arrow). xARVCF co-expressed with JMDmyrG-A (H) shows a distribution similar to xARVCF alone. I, I': Inhibition of adhesion by direct membrane targeting of lipid-anchored xARVCFmyr. J: Coimmunoprecipitation of xARVCF with JMDmyr but not JMDmyrG-A. Immunoprecipitations were performed as in Figure 4. Loaded lysate corresponds to the equivalent of 1/8 embryo, loaded myc-IP to the equivalent of 4 embryos.