Click here to close
Hello! We notice that you are using Internet Explorer, which is not supported by Xenbase and may cause the site to display incorrectly.
We suggest using a current version of Chrome,
FireFox, or Safari.
???displayArticle.abstract???
To clarify the molecular mechanisms of neural development in vertebrates, we analyzed a novel gene, termed nemp1 (nuclear envelope integral membrane protein 1), which is expressed in the Xenopus anteriorneuroectoderm at the neurula stage. Nemp1 has a putative signal peptide and five transmembrane domains, but does not have any other known domains. We show that Nemp1 is localized to the inner nuclear membrane (INM) with its evolutionarily conserved C-terminal region facing the nucleoplasm. Both overexpression and knockdown of Nemp1 in Xenopus embryos reduced the expression of early eye marker genes, rax, tbx3, and pax6, and later resulted mainly in severe eye defects at the tailbud stage. In contrast, the expression of a forebrain/midbrain marker, otx2, and a pan-neural marker, sox2, was largely unaffected. Deletion analysis of Nemp1 showed that nuclear envelope-localization of the C-terminal region is necessary for its eye-reducing activity. Furthermore, nemp1 is coexpressed with baf (barrier-to-autointegration factor) in the eye anlagen, and that Nemp1 interacts with BAF through the BAF-binding site in the C-terminal region and this site is required for Nemp1 activity. These data suggest that Nemp1 is involved in the expression of eye marker genes by functioning at the INM at least partly through BAF.
Fig. 2. Spatiotemporal expression of nemp1 and baf. (A) RT-PCR analysis of nemp1a expression. Developmental stages are as indicated. histone H4, loading control. (B,C) WISH analysis for nemp1 (B) and baf (C). (Ba) Lateral view; (Bb) a hemisection of (Ba); (Bc,e and Ca,c) anterior view with the dorsal side up; (Bd,f and Cb,d) dorsal view with the anterior side up; (Bg and Ce) lateral view with the dorsal side up. opv, optic vesicle; otv, otic vesicle; ba, branchial arches. (D) Section examination of the head region. Stained tailbud embryos (stage 28) were sectioned at the position of eyes. Nuclei were stained with DAPI. Arrowhead, diencephalon; arrow, optic vesicle.
Fig. 3. Overexpression of Nemp1 causes eye defects and reduces expression of eye marker genes at the neurula stage. Embryos were injected with mRNA for Nemp1 or globin as indicated, together with nβ-gal mRNA. (A) Eye-defect phenotypes at the tailbud stage (stages 40â41). Fractions indicate the proportion of the presented phenotype per total number of informative injected embryos. (B) WISH analysis at the neurula stage (stages 13â14). Examined genes are as indicated. Numbers in red, downregulation; numbers in black, normal expression. ant, anterior view (dorsal is upwards); dor, dorsal view (anterior is upwards); arrowhead, injected side. Amounts of injected mRNAs (pg/embryo): nemp1a, 400; globin, 400.
Fig. 4. Knockdown of Nemp1 by MOab disrupts eye development. (A) MOab inhibits splicing of nemp1 pre-mRNA. (Upper panel) Sequence alignment of exon 1âintron 1 splice junctions. Target sequences of MOa and MOb are underlined. (Lower panel) RT-PCR detection of unspliced transcripts in MOab (25 or 50 ng) or 5mmMO (50 ng)-injected embryos. RTâ, RT-PCR without reverse transcriptase reaction. (B) Morphological appearances of injected embryos. MOab (Ba), 5mmMO (Bb), or MOab plus nemp1 mRNA (Bc) were injected together with nβ-gal mRNA as a tracer (red) into the animal pole region of both right blastomeres at the four cell stage. Injected doses (per embryo): MOab 20 ng; nemp1 mRNA, 200 pg. Upper panels, dorsal view (anterior is upwards); lower panels, right side view of the same embryo in the upper panels. (C) WISH analysis of 5mmMO or MOab-injected embryos at stages 13â14. Arrowhead, injected side.
Fig. 5. Activities of Nemp1-deletion constructs for eye development. (A) Schematic representations of nemp1 constructs. (B) Activity of nemp1 constructs for eye defect phenotypes. A bar graph shows percentages of eye defects at tailbud stages (stages 40â42) in embryo injected with mRNA as indicated. Colors of the bar correspond to those in upper panel (see Fig. 3A for eye phenotypes). n, total number of injected embryos; exp, number of independent experiments. (C) Effects of Nemp1 and deletion mutants on rax expression in the neurula (stages 13â14).
Fig. 6. Confocal microscopic analysis of subcellular localization of Nemp1. Subcellular localization was analyzed by immunostaining as shown in Fig. 1D. C-terminally Myc-tagged deletion constructs of Nemp1 were analyzed by immunostaining (red). Nuclear DNA was stained with SytoxGreen (green). Eye-reducing activities and reduction of rax expression of the Nemp1 deletion constructs based on the results in Figs. 5B, C, respectively, were shown in the right of each panel; â, no activity; +, weak activity; ++, moderate activity; +++, strong activity. nd: not determined. Scale bars: 5 μm.
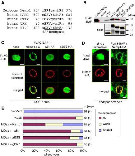
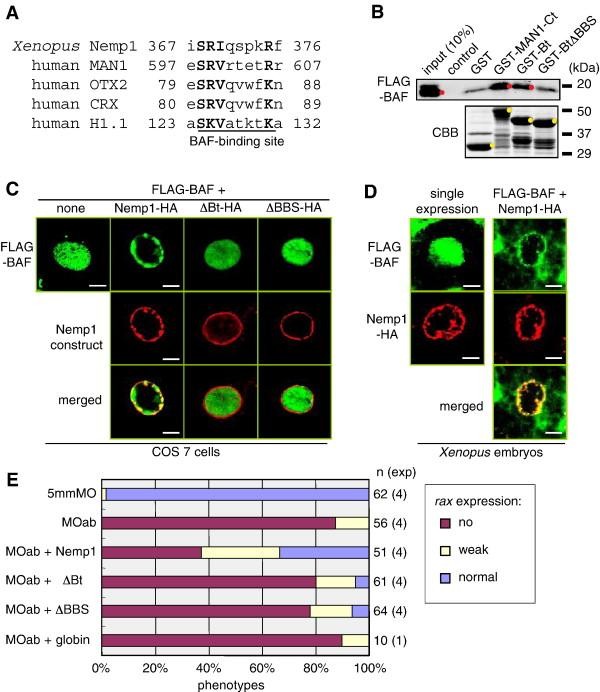
Fig. 7. Interactions of BAF with Nemp1. (A) Alignment of BBS amino acid sequences. BBSs of Nemp1-Ct, MAN1-Ct, Otx2, Crx, and histone H1.1 and a conserved S(R/K)(I/V)XXXX(R/K) motif are shown. Numbers, aa positions. (B) GST pull-down assay. Purified GST, GST-MAN1-Ct, GST-Bt, and GST-BtδBBS proteins absorbed onto glutathione-Sepharose were incubated with lysates of Xenopus embryos, which had been injected with FLAG-BAF mRNA (500 pg/embryo) or not (control). Bound proteins were separated by SDS-PAGE and immunoblotted with anti-FLAG antibody (upper panel) or CBB staining of GST and GST fusion proteins (lower panel). Comparable amounts of GST and GST fusion proteins were used in the assay (lower panel). Red dots; FLAG-BAF proteins; yellow dots, GST or GST fusions. (C, D) Effects of Nemp1 on the intranuclear distribution of BAF. (C) COS7 cells. Expression constructs for Nemp1-HA, δBt-HA, or δBBS-HA (red) together with FLAG-BAF (green) were transfected. (D) Xenopus embryos. mRNAs for FLAG-BAF or Nemp1-HA alone (left panels) or both (right panels) were injected into the animal pole region of two cell stage embryos. Injected embryos were immunostained at the gastrula stage (stages 10.5â11). Scale bars: 5 μm. (E) Requirement of the BBS for the Nemp1 function in eye development. Embryos were injected with MO and mRNA as indicated. Other experimental procedures were the same as in Fig. 4. Phenotypes were analyzed by WISH for rax expression.