Click here to close
Hello! We notice that you are using Internet Explorer, which is not supported by Xenbase and may cause the site to display incorrectly.
We suggest using a current version of Chrome,
FireFox, or Safari.
J Gen Physiol
2009 Feb 01;1332:189-203. doi: 10.1085/jgp.200810109.
Show Gene links
Show Anatomy links
Four Ca2+ ions activate TRPM2 channels by binding in deep crevices near the pore but intracellularly of the gate.
Csanády L, Törocsik B.
???displayArticle.abstract??? TRPM2 is a tetrameric Ca(2+)-permeable channel involved in immunocyte respiratory burst and in postischaemic neuronal death. In whole cells, TRPM2 activity requires intracellular ADP ribose (ADPR) and intra- or extracellular Ca(2+), but the mechanism and the binding sites for Ca(2+) activation remain unknown. Here we study TRPM2 gating in inside-out patches while directly controlling intracellular ligand concentrations. Concentration jump experiments at various voltages and Ca(2+) dependence of steady-state single-channel gating kinetics provide unprecedented insight into the molecular mechanism of Ca(2+) activation. In patches excised from Xenopus laevis oocytes expressing human TRPM2, coapplication of intracellular ADPR and Ca(2+) activated approximately 50-pS nonselective cation channels; K(1/2) for ADPR was approximately 1 microM at saturating Ca(2+). Intracellular Ca(2+) dependence of TRPM2 steady-state opening and closing rates (at saturating [ADPR] and low extracellular Ca(2+)) reveals that Ca(2+) activation is a consequence of tighter binding of Ca(2+) in the open rather than in the closed channel conformation. Four Ca(2+) ions activate TRPM2 with a Monod-Wymann-Changeux mechanism: each binding event increases the open-closed equilibrium constant approximately 33-fold, producing altogether 10(6)-fold activation. Experiments in the presence of 1 mM of free Ca(2+) on the extracellular side clearly show that closed channels do not sense extracellular Ca(2+), but once channels have opened Ca(2+) entering passively through the pore slows channel closure by keeping the "activating sites" saturated, despite rapid continuous Ca(2+)-free wash of the intracellular channel surface. This effect of extracellular Ca(2+) on gating is gradually lost at progressively depolarized membrane potentials, where the driving force for Ca(2+) influx is diminished. Thus, the activating sites lie intracellularly from the gate, but in a shielded crevice near the pore entrance. Our results suggest that in intact cells that contain micromolar ADPR a single brief puff of Ca(2+) likely triggers prolonged, self-sustained TRPM2 activity.
Figure 1. Basic properties of human TRPM2 channels expressed in Xenopus oocytes. (A, left) Cartoon (bottom) illustrates conditions to eliminate endogenous Ca2+-activated Cl− currents (top). Steady-state membrane currents in an inside-out patch from a noninjected oocyte, elicited by sequences of voltage steps between –80 and +80 mV (a–d), were assayed in the absence (b and c) and presence (a and d) of bath Ca2+ with gluconate (G−) as the main anion in the pipette but Cl− (a and b) or G− (c and d) alternating (colored bar) in the bath. (right) Ca2+-activated currents as a function of voltage for the G−/Cl− (black circles) and G−/G− (gray circles) conditions. Bath-free [Ca2+] was 125 µM during test a and 1 mM during test d; K1/2 for the Ca2+-activated Cl− current is <4 µM (Kuruma and Hartzell, 2000). (B) Macroscopic TRPM2 current at –20 mV, evoked by exposure to 125 µM Ca2+ + 32 µM ADPR of a patch from an oocyte injected with 10 ng hTRPM2 cRNA. Red line is a single-exponential fit; CAM, 200 nM bovine CAM. (C, left) Unitary currents in symmetrical 140 mM Na+. (right) Single-channel current voltage relationships extracted from the traces to the left (closed circles) and from another patch in Na+/K+ (open circles), both fitted by straight lines to obtain slope conductances. (D, left) Macroscopic TRPM2 current at –20 mV elicited by rapid sequential exposure to increasing [ADPR] (bar) in the presence of 125 µM Ca2+. (right) Currents at test [ADPR], normalized to that elicited in the same patch by 32 µM ADPR, were plotted as a function of [ADPR] and fitted to the Hill equation (solid line). Data are represented as mean ± SEM. Pipette [Ca2+] was ∼4 µM in all panels.
Figure 2. The rundown of TRPM2 currents in excised patches reflects a progressive decline in the number of active channels. (A) Macroscopic TRPM2 current (I; black trace) activated in an inside-out patch by exposure to 32 µM ADPR and 125 µM Ca2+ (bars). Red line is a single-exponential fit to the time course of current rundown, which was subtracted from the current trace to obtain the time course of gating noise (Î; blue trace). Vertical gray lines and colored bars identify consecutive time windows over which the mean of I and the variance of Î were calculated. (B) Plot of −σ2(Î)/i as a function of −m(I) (colored circles), calculated for the segments of time shown in A. The solid black line was obtained by linear regression through the data and corresponds to a Po of 0.93. Gray shaded area identifies the region corresponding to Po values >0.8. (C) Current from five TRPM2 channels recorded in the continuous presence of 398 µM Ca2+ plus 32 µM ADPR. Red arrows mark the time points of irreversible inactivation of the individual channels. Colored bars identify time windows with constant N (between two red arrows). (D) Stability plots of Po, mean open time (m.o.t.), and mean closed time (m.c.t.) for the five individual time windows with constant N, identified by color coding in C. Values were obtained by the cycle-time method (see section 4 in the online supplemental material, available at http://www.jgp.org/cgi/content/full/jgp.200810109/DC1) and are not corrected for missed events because of the filter dead time. Pipette [Ca2+] was ∼4 µM in both A and C.
Figure 3. Activation of macroscopic TRPM2 currents requires micromolar [Ca2+]i. (A) Macroscopic TRPM2 current from an inside-out patch superfused with 32 µM ADPR and various test [Ca2+]i, bracketed by exposures to 125 µM Ca2+ (bars). Pipette [Ca2+] was ∼4 µM. (B) Mean currents in test [Ca2+]i, normalized to the mean of the currents in bracketing 125-µM Ca2+ segments, were plotted against [Ca2+]i and fitted to the Hill equation. Pipette [Ca2+] was either ∼4 µM (closed circles and solid fit line) or 1 mM (open circles and dashed fit line). Data are represented as mean ± SEM.
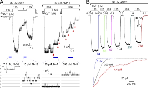
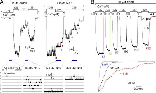
Figure 4. Determination of [Ca2+]i dependence of TRPM2 opening and closing rates. (A) Two representative current traces from patches with smaller numbers of TRPM2 channels superfused with various test [Ca2+]i (bars) in the presence of 32 µM ADPR. Pipette [Ca2+] was ∼4 µM. (left) The number of channels (N) in test segments at low micromolar Ca2+ (blue bars; expanded below) was obtained by linear interpolation of N in bracketing segments at saturating Ca2+. (right) Test segments for [Ca2+]i >40 µM were defined as the time periods between two occurrences of irreversible channel closure (red arrows). Within such segments (blue bars; expanded below) Po approached unity and N was given by the maximum current level. (B) Closing rate at various submicromolar [Ca2+]i was studied in a macropatch; in the presence of 32 µM ADPR TRPM2 channels were alternately exposed to 125 µM Ca2+ and various submicromolar test [Ca2+] (bars); pipette [Ca2+] was ∼4 µM. Current decay time courses in various test [Ca2+]i were fitted by single exponentials (colored smooth lines and time constants [in milliseconds]); those in 8 nM (blue), 300 nM (black), and 4.4 µM Ca2+ (red) are shown below at an expanded time scale. Note the complete lack of reopening events in 8 and 300 nM Ca2+; in 4.4 µM Ca2+ opening rate is still far smaller than closing rate as witnessed by the small remaining steady-state current.
Figure 5. [Ca2+]i dependence of TRPM2 single-channel gating parameters is well described by the MWC model. (A–C) Steady-state (mean ± SEM) open probabilities (Po; A), opening rates (kCO; B), and closing rates (kOC; C) of single TRPM2 channels at ≥4.4 µM Ca2+ are plotted (circles) as a function of [Ca2+]i. In C, diamonds represent closing rates at ≤4.4 µM Ca2+ determined from macroscopic current decay time courses. Pipette [Ca2+] was either ∼4 µM (closed circles) or 1 mM (open circles and dotted lines). Solid black lines illustrate the fit of the data at low extracellular Ca2+ (closed circles) by the scheme in D. (D) MWC model with four Ca2+-binding sites (1 site/subunit). Squares represent closed and circles represent open channel subunits; filled black symbols represent subunits with Ca2+ bound. Solid and dotted arrow indicate the pathways of channel closure upon rapid removal of intracellular Ca2+ in the absence and presence, respectively, of extracellular Ca2+.
Figure 6. Closure of open channels is slowed by millimolar extracellular Ca2+. (A) Representative time courses of macroscopic current decay upon sudden removal of intracellular Ca2+, with ∼4 µM (left trace) and 1 mM (right trace) free Ca2+ in the pipette solution. Smooth lines are single-exponential fits, with time constants shown. Inset shows mean ± SEM decay time constants for the above two conditions. (B) Cartoon interpretation of channel closing kinetics when intracellular Ca2+ is washed away. (top) In the absence of extracellular Ca2+ the activating sites rapidly lose Ca2+ yielding unliganded channels that close fast (Fig. 5 D, solid arrow). (bottom) In the presence of extracellular Ca2+ the activating sites, which are located in a deep vestibule near the pore entrance, remain liganded because of Ca2+ ions entering through the open pore. Thus, channels close at the slow rate characteristic of fully liganded channels (Fig. 5 D, dotted arrow). Once channels have closed, the activating sites, which are located intracellularly of the gate, are cut away from Ca2+, hence channels remain shut. Note a few occasional reopening events in the right current trace in A, which typically follow brief closures (e.g., blue arrow), suggesting that some fraction of very brief closed events is too short to allow dissociation of Ca2+ from the activating sites. Such occasional reopenings might explain why in the presence of 1 mM of extracellular Ca2+ and 4.4 µM [Ca2+]i the macroscopic current relaxations yield a slightly smaller estimate of closing rate than the steady-state data (Fig. 5 C, white circle vs. diamond for 4.4 µM [Ca2+]i).
Figure 7. Depolarization removes the gating effect of extracellular Ca2+ by preventing Ca2+ influx through the open pore. (A and B) In the presence of 32 µM ADPR macroscopic TRPM2 currents at various test potentials (bars below traces) were activated by exposure to 125 µM of intracellular Ca2+ and closed by its sudden removal. Colored smooth lines are fitted single exponentials and time constants are in milliseconds. Pipette [Ca2+] was ∼4 µM in A and 1 mM in B. (C) Closing rates (mean ± SEM) in zero [Ca2+]i and ∼4 µM (black circles) or 1 mM (red circles)of free Ca2+ in the pipette solution, obtained as the reciprocals of current decay time constants (see A and B, respectively), are plotted against membrane potential.
Figure 8. Apparent affinities for TRPM2 activation by intracellular Ca2+ and ADPR are not altered by replacing intracellular Na+ with K+. (A) Macroscopic TRPM2 current elicited in an inside-out patch bathed in a potassium gluconate–based solution by rapid sequential exposure to 1 and 32 µM [ADPR] (bar) in the presence of 125 µM Ca2+. Pipette [Ca2+] was ∼4 µM. (B) Normalized dose-response curve for current activation by ADPR in potassium gluconate solution containing 125 µM free Ca2+ (closed circles) and a fit by the Hill equation (solid line). (C) Macroscopic TRPM2 current from an inside-out patch superfused with potassium gluconate solution and 32 µM ADPR; exposure to ∼15 µM [Ca2+]i was bracketed by exposures to 125 µM Ca2+ (bars). Pipette [Ca2+] was ∼4 µM. (D) Dose-response curve for activation by [Ca2+]i in potassium gluconate solution containing 32 µM ADPR. Mean currents in test [Ca2+]i, normalized to the mean of the currents in bracketing 125-µM Ca2+ segments, were plotted against [Ca2+]i and fitted to the Hill equation. Pipette [Ca2+] was either ∼4 µM (closed circles and solid fit line) or 1 mM (open circles and dashed fit line). (B and D) Data are represented as mean ± SEM.
Beck,
Nicotinic acid adenine dinucleotide phosphate and cyclic ADP-ribose regulate TRPM2 channels in T lymphocytes.
2006, Pubmed
Beck,
Nicotinic acid adenine dinucleotide phosphate and cyclic ADP-ribose regulate TRPM2 channels in T lymphocytes.
2006,
Pubmed Buelow,
The Poly(ADP-ribose) polymerase PARP-1 is required for oxidative stress-induced TRPM2 activation in lymphocytes.
2008,
Pubmed Chan,
Severed molecules functionally define the boundaries of the cystic fibrosis transmembrane conductance regulator's NH(2)-terminal nucleotide binding domain.
2000,
Pubmed
,
Xenbase Csanády,
Antagonistic regulation of native Ca2+- and ATP-sensitive cation channels in brain capillaries by nucleotides and decavanadate.
2004,
Pubmed Csanády,
Rapid kinetic analysis of multichannel records by a simultaneous fit to all dwell-time histograms.
2000,
Pubmed Grubisha,
Metabolite of SIR2 reaction modulates TRPM2 ion channel.
2006,
Pubmed Hamill,
Improved patch-clamp techniques for high-resolution current recording from cells and cell-free membrane patches.
1981,
Pubmed Hill,
Characterisation of recombinant rat TRPM2 and a TRPM2-like conductance in cultured rat striatal neurones.
2006,
Pubmed Jackson,
Kinetics of unliganded acetylcholine receptor channel gating.
1986,
Pubmed Kolisek,
Cyclic ADP-ribose and hydrogen peroxide synergize with ADP-ribose in the activation of TRPM2 channels.
2005,
Pubmed Kuruma,
Bimodal control of a Ca(2+)-activated Cl(-) channel by different Ca(2+) signals.
2000,
Pubmed
,
Xenbase Lange,
Synergistic regulation of endogenous TRPM2 channels by adenine dinucleotides in primary human neutrophils.
2008,
Pubmed Launay,
TRPM4 is a Ca2+-activated nonselective cation channel mediating cell membrane depolarization.
2002,
Pubmed Liman,
Subunit stoichiometry of a mammalian K+ channel determined by construction of multimeric cDNAs.
1992,
Pubmed
,
Xenbase Maruyama,
Three-dimensional reconstruction using transmission electron microscopy reveals a swollen, bell-shaped structure of transient receptor potential melastatin type 2 cation channel.
2007,
Pubmed McHugh,
Critical intracellular Ca2+ dependence of transient receptor potential melastatin 2 (TRPM2) cation channel activation.
2003,
Pubmed MONOD,
ON THE NATURE OF ALLOSTERIC TRANSITIONS: A PLAUSIBLE MODEL.
1965,
Pubmed Nagamine,
Molecular cloning of a novel putative Ca2+ channel protein (TRPC7) highly expressed in brain.
1998,
Pubmed Nilius,
Transient receptor potential cation channels in disease.
2007,
Pubmed Pérez,
Micromolar Ca(2+) from sparks activates Ca(2+)-sensitive K(+) channels in rat cerebral artery smooth muscle.
2001,
Pubmed Perraud,
Accumulation of free ADP-ribose from mitochondria mediates oxidative stress-induced gating of TRPM2 cation channels.
2005,
Pubmed Perraud,
NUDT9, a member of the Nudix hydrolase family, is an evolutionarily conserved mitochondrial ADP-ribose pyrophosphatase.
2003,
Pubmed Perraud,
ADP-ribose gating of the calcium-permeable LTRPC2 channel revealed by Nudix motif homology.
2001,
Pubmed Qu,
Anion permeation in Ca(2+)-activated Cl(-) channels.
2000,
Pubmed
,
Xenbase Rohács,
PI(4,5)P2 regulates the activation and desensitization of TRPM8 channels through the TRP domain.
2005,
Pubmed Rothberg,
Gating kinetics of single large-conductance Ca2+-activated K+ channels in high Ca2+ suggest a two-tiered allosteric gating mechanism.
1999,
Pubmed Sano,
Immunocyte Ca2+ influx system mediated by LTRPC2.
2001,
Pubmed Starkus,
Regulation of TRPM2 by extra- and intracellular calcium.
2007,
Pubmed Tong,
Regulation of the transient receptor potential channel TRPM2 by the Ca2+ sensor calmodulin.
2006,
Pubmed Ullrich,
Comparison of functional properties of the Ca2+-activated cation channels TRPM4 and TRPM5 from mice.
2005,
Pubmed Wehage,
Activation of the cation channel long transient receptor potential channel 2 (LTRPC2) by hydrogen peroxide. A splice variant reveals a mode of activation independent of ADP-ribose.
2002,
Pubmed