Click here to close
Hello! We notice that you are using Internet Explorer, which is not supported by Xenbase and may cause the site to display incorrectly.
We suggest using a current version of Chrome,
FireFox, or Safari.
???displayArticle.abstract???
We have made a wide phylogenetic survey of Pix proteins, which are constituents of vertebrate centrioles in most eukaryotes. We have also surveyed the presence and structure of flagella or cilia and centrioles in these organisms, as far as is possible from published information. We find that Pix proteins are present in a vast range of eukaryotes, but not all. Where centrioles are absent so are Pix proteins. If one considers the maintenance of Pix proteins over evolutionary time scales, our analysis would suggest that their key function is to make cilia and flagella, and the same is true of centrioles. Moreover, this survey raises the possibility that Pix proteins are only maintained to make cilia and flagella that undulate, and even then only when they are constructed by transporting ciliary constituents up the cilium using the intraflagellar transport (IFT) system. We also find that Pix proteins have become generally divergent within Ecdysozoa and between this group and other taxa. This correlates with a simplification of centrioles within Ecdysozoa and a loss or divergence of cilia/flagella. Thus Pix proteins act as a weathervane to indicate changes in centriole function, whose core activity is to make cilia and flagella.
???displayArticle.pubmedLink???
19020665 ???displayArticle.pmcLink???PMC2582488 ???displayArticle.link???PLoS One ???displayArticle.grants???[+]
Figure 1. Pix protein organization.A. A schematic diagram of the two human Pix proteins with amino acid numbers indicated. Pix proteins consist of an N-terminal domain containing seven WD40 repeats (green) and a highly conserved C-terminal coiled-coil (blue). B. A model of the Pix protein WD40 repeat domain folded to form a β-propellor. The structural model was built using MODELLER with the structure of the WDR5 protein (pdb-entry: 2GNQ) serving as a template. The figure was generated in pymol.
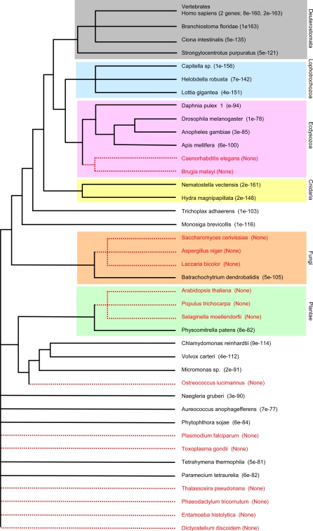
Figure 2. Pix proteins across eukaryotes.A cladogram of a wide range of organisms is drawn according to the current, generally accepted consensus. Pix genes were identified by BLAST search of genomes and identified as hits to the N-terminal 7 WD-40 repeats and the C-terminal coiled-coil region. When these proteins were in turn used to search all genomes their closest vertebrate homologues were Pix proteins. The presence of Pix genes in the genome is indicated by black entries and their absence by red. Pix sequences were compared to Xenopus laevis Pix2 by pairwise BLAST and the P-value for the match is shown.
Figure 3. Sequence alignments of Pix proteins from representatives of major animal groups compared by ClustalW.Nematostella vectensis (Cnidaria, Anthozoa); Capitella sp. (Lophotrochozoa, Annelida); Drosophila melanobaster (Ecdysozoa, Arthropoda); Xenopus laevis, with two Pix genes (Deuterostomata, Vertebrata); Monosiga brevicollis (Choanoflagellida). Identical amino acids blocked in black and domains are identified according to the Nematostella sequence, using the programs SMART and Coils at EMBL-EBI.
Figure 4. Comparison of Pix proteins in Ecdysozoa.ClustalW was used to compare the Pix proteins of Drosophila melanogaster (Insecta, Diptera), Anopheles gambiae (Insecta, Diptera) Apis melifera (Insecta, Hymenoptera), Daphnia pulex (Crustacea, Cladocera). Details as in Figure 3.
Afzelius,
Asymmetry of cilia and of mice and men.
1999, Pubmed
Afzelius,
Asymmetry of cilia and of mice and men.
1999,
Pubmed Andersen,
Proteomic characterization of the human centrosome by protein correlation profiling.
2003,
Pubmed Avidor-Reiss,
Decoding cilia function: defining specialized genes required for compartmentalized cilia biogenesis.
2004,
Pubmed Basto,
Flies without centrioles.
2006,
Pubmed Bettencourt-Dias,
Centrosome biogenesis and function: centrosomics brings new understanding.
2007,
Pubmed Castellanos,
Centrosome dysfunction in Drosophila neural stem cells causes tumors that are not due to genome instability.
2008,
Pubmed Cavalier-Smith,
The phagotrophic origin of eukaryotes and phylogenetic classification of Protozoa.
2002,
Pubmed Chang,
Delta-tubulin and epsilon-tubulin: two new human centrosomal tubulins reveal new aspects of centrosome structure and function.
2000,
Pubmed Delattre,
The arithmetic of centrosome biogenesis.
2004,
Pubmed Doxsey,
Centrosomes in cellular regulation.
2005,
Pubmed Dutcher,
Motile organelles: the importance of specific tubulin isoforms.
2001,
Pubmed Dutcher,
Elucidation of basal body and centriole functions in Chlamydomonas reinhardtii.
2003,
Pubmed Feldman,
Centrioles: bad to be bald?
2004,
Pubmed González,
Centrosomes and microtubule organisation during Drosophila development.
1998,
Pubmed Hames,
Pix1 and Pix2 are novel WD40 microtubule-associated proteins that colocalize with mitochondria in Xenopus germ plasm and centrosomes in human cells.
2008,
Pubmed
,
Xenbase Han,
Intraflagellar transport is required in Drosophila to differentiate sensory cilia but not sperm.
2003,
Pubmed Hinchcliffe,
"It takes two to tango": understanding how centrosome duplication is regulated throughout the cell cycle.
2001,
Pubmed Keller,
Proteomic analysis of isolated chlamydomonas centrioles reveals orthologs of ciliary-disease genes.
2005,
Pubmed Kilburn,
New Tetrahymena basal body protein components identify basal body domain structure.
2007,
Pubmed Kuriyama,
Centriole cycle in Chinese hamster ovary cells as determined by whole-mount electron microscopy.
1981,
Pubmed Liu,
The proteome of the mouse photoreceptor sensory cilium complex.
2007,
Pubmed Machado,
Xenopus Xpat protein is a major component of germ plasm and may function in its organisation and positioning.
2005,
Pubmed
,
Xenbase Marshall,
How centrioles work: lessons from green yeast.
2000,
Pubmed Marshall,
What is the function of centrioles?
2007,
Pubmed Matsuura,
Bld10p, a novel protein essential for basal body assembly in Chlamydomonas: localization to the cartwheel, the first ninefold symmetrical structure appearing during assembly.
2004,
Pubmed Merchant,
The Chlamydomonas genome reveals the evolution of key animal and plant functions.
2007,
Pubmed
,
Xenbase Mikule,
Loss of centrosome integrity induces p38-p53-p21-dependent G1-S arrest.
2007,
Pubmed Nielsen,
Axoneme-specific beta-tubulin specialization: a conserved C-terminal motif specifies the central pair.
2001,
Pubmed Pitnick,
How long is a giant sperm?
1995,
Pubmed Popodi,
Axoneme specialization embedded in a "generalist" beta-tubulin.
2008,
Pubmed Renzaglia,
Microtubule organizing centers and the origin of centrioles during spermatogenesis in the pteridophyte Phylloglossum.
2000,
Pubmed Rodrigues-Martins,
From centriole biogenesis to cellular function: centrioles are essential for cell division at critical developmental stages.
2008,
Pubmed Sarpal,
Drosophila KAP interacts with the kinesin II motor subunit KLP64D to assemble chordotonal sensory cilia, but not sperm tails.
2003,
Pubmed Satir,
Overview of structure and function of mammalian cilia.
2007,
Pubmed Schmidt-Rhaesa,
The position of the Arthropoda in the phylogenetic system.
1998,
Pubmed Sinden,
Gametogenesis and fertilization in Plasmodium yoelii nigeriensis: a transmission electron microscope study.
1976,
Pubmed Srsen,
Inhibition of centrosome protein assembly leads to p53-dependent exit from the cell cycle.
2006,
Pubmed Stevens,
From stem cell to embryo without centrioles.
2007,
Pubmed Tokuyasu,
Dynamics of spermiogenesis in Drosophila melanogaster. I. Individualization process.
1972,
Pubmed Valentine,
The significance of moulting in Ecdysozoan evolution.
2000,
Pubmed Wolf,
Spermatogenesis in males of the free-living nematode, Caenorhabditis elegans.
1978,
Pubmed