Click here to close
Hello! We notice that you are using Internet Explorer, which is not supported by Xenbase and may cause the site to display incorrectly.
We suggest using a current version of Chrome,
FireFox, or Safari.
Ma L, Tsai MY, Wang S, Lu B, Chen R, Yates JR, Zhu X, Zheng Y.
???displayArticle.abstract???
The small guanosine triphosphatase Ran loaded with GTP (RanGTP) can stimulate assembly of the type V intermediate filament protein lamin B into a membranous lamin B spindle matrix, which is required for proper microtubule organization during spindle assembly. Microtubules in turn enhance assembly of the matrix. Here we report that the isolated matrix contains known spindle assembly factors such as dynein and Nudel. Using spindle assembly assays in Xenopus egg extracts, we show that Nudel regulates microtubule organization during spindle assembly independently of its function at kinetochores. Importantly, Nudel interacts directly with lamin B to facilitate the accumulation and assembly of lamin-B-containing matrix on microtubules in a dynein-dependent manner. Perturbing either Nudel or dynein inhibited the assembly of lamin B matrix. However, depleting lamin B still allowed the formation of matrices containing dynein and Nudel. Therefore, dynein and Nudel regulate assembly of the lamin B matrix. Interestingly, we found that whereas depleting lamin B resulted in disorganized spindle and spindle poles, disrupting the function of Nudel or dynein caused a complete lack of spindle pole focusing. We suggest that Nudel regulates microtubule organization in part by facilitating assembly of the lamin B spindle matrix in a dynein-dependent manner.
Figure 2. Identification of Nudel and dynein in the lamin B spindle matrix. (a) Isolation and characterization of the mitotic spindle matrix. AurA-beads were used to stimulate MT assembly in the presence of RanGTP. MT structures (Spindle+aster) were retrieved using a magnet. After depolymerizing MTs using nocodazole and XB buffer washes, the matrix associated with beads in RanGTP reactions was either directly analyzed on SDS-PAGE (Matrix), or treated with 0.5% Triton X100 (Matrix+TX100) and analyzed. Matrix failed to assemble when MT assembly was stimulated by DMSO and then depolymerized (DMSO). Western blotting analyses showed that the isolated matrix retained lamin B3 (LB3), Nudel, and dynein. In contrast, vast majority of TPX2, and tubulin were removed from the matrix after MT depolymerization. (b) Localization of Nudel and LB3 on spindles. Nudel and LB3 were detected using rabbit anti-Nudel and mouse anti-LB3 antibodies, respectively. (c) Localization of dynein and LB3 on spindles. Dynein and LB3 were detected using the mouse monoclonal antibody 74.1 (detecting the dynein intermediate chain) and the rabbit anti-LB3 antibody, respectively. (d and e) Localization of Nudel, LB3, and dynein on the spindle matrix. Images were acquired using a confocal microscope (Leica SP5). Rhodamine tubulin was used to detect MTs in b–e and numbers in parentheses indicate laser lines used. Scale, magnetic beads (2.8 µm in diameter).
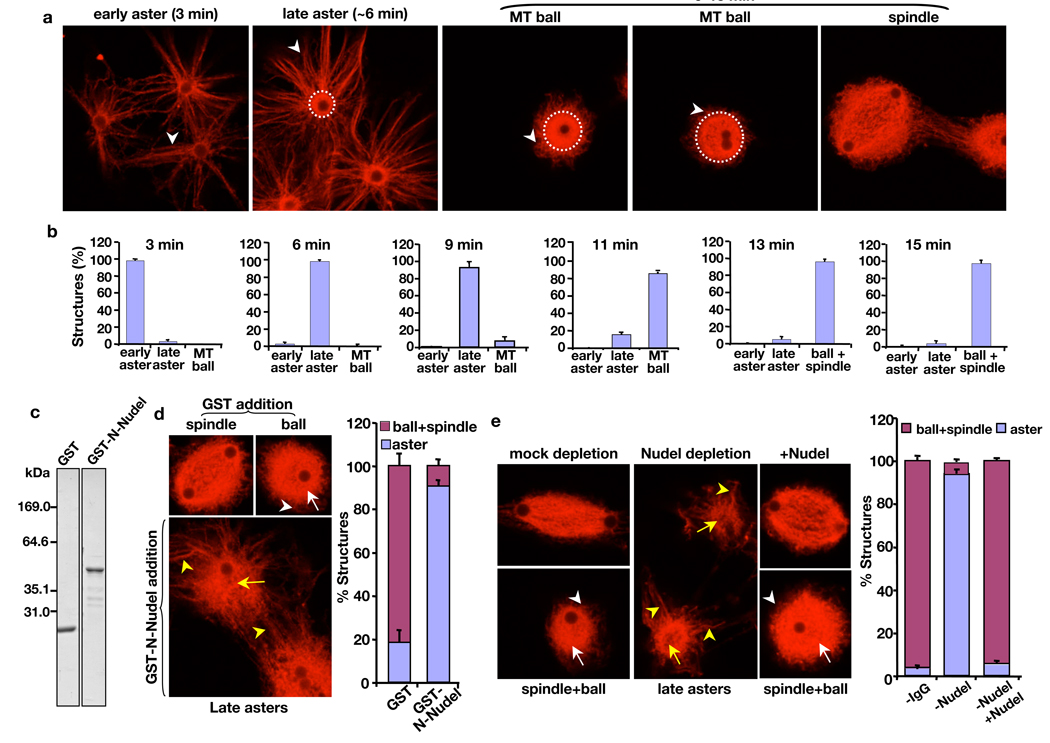
Figure 3. Effect of Nudel on MT organization during spindle assembly induced by AurA-beads and RanGTP. (a and b) Progression of spindle morphogenesis induced by AurA-beads. (a) Early asters formed in the first 1’–3’ had astral MTs (white arrowhead) attached to the bead surface. Late asters formed at ~6’ had an increasing density of MT astral arrays (white arrowhead) attached to a clear bright MT core (outlined by a white dashed circle). MT balls, which appeared after 9’, had an expanding bright MT core (outlined by white dashed circles) surrounding the beads and with time the astral MT arrays (white arrowheads) became fewer and shorter than those seen in early and late asters. Most structures were MT balls and spindles at 13’–15’. (b) Quantification of different MT structures at the indicated time point. (c) Bacterially-expressed and purified GST or GST-tagged N-terminal half (amino acids 1–201) of Nudel was analyzed by SDS-PAGE followed by Coomassie blue staining. (d) Effects of excess purified GST-N-Nudel on MT morphogenesis during spindle assembly induced by AurA-beads. GST-N-Nudel or GST was added at ~50-fold molar excess of endogenous Nudel (50–100 nM). Whereas MT balls formed in the presence of GST had dense MT cores (white arrow) associated with a thin and short array of MTs (white arrowhead), asters formed in the presence of GST-N-Nudel had long MT arrays (yellow arrowheads) attached to a MT core that was not as densely packed with MTs as the controls (compare the structures pointed to by white and yellow arrows). (e) Effects of Nudel depletion on MT morphogenesis during spindle assembly induced by AurA-beads. Depletion of Nudel from Xenopus egg extracts resulted in a severe block of MT ball and spindle assembly, which were rescued by addition of purified 6His-Nudel. Examples of spindles, MT balls, and MT asters are shown. White arrows and arrowheads point to the dense MT core and short MT arrays, respectively, of MT balls found in mock depleted or Nudel depleted and rescued extracts. Yellow arrows and arrowheads point to the less densely packed MT core and long MT arrays, respectively, of MT asters found in Nudel-depleted egg extracts. Rhodamine-labeled tubulin was used for MT visualization. Images were acquired using a confocal microscope (Leica SP5). Scale, magnetic beads (2.8 µm in diameter). Error bars, standard deviation from >3 independent experiments.
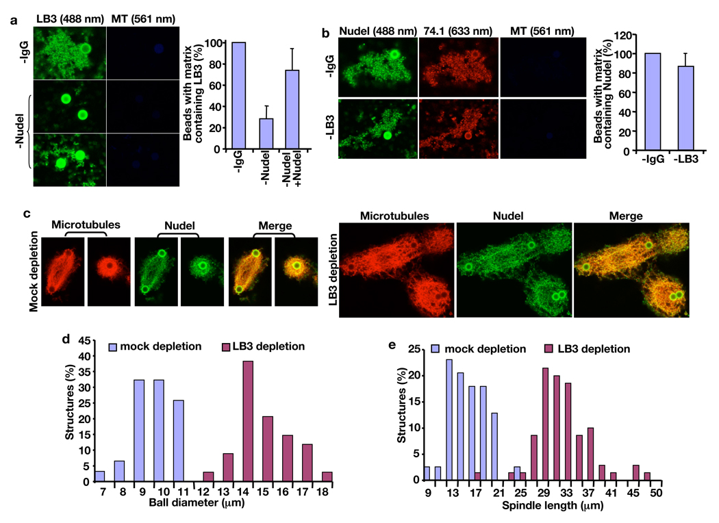
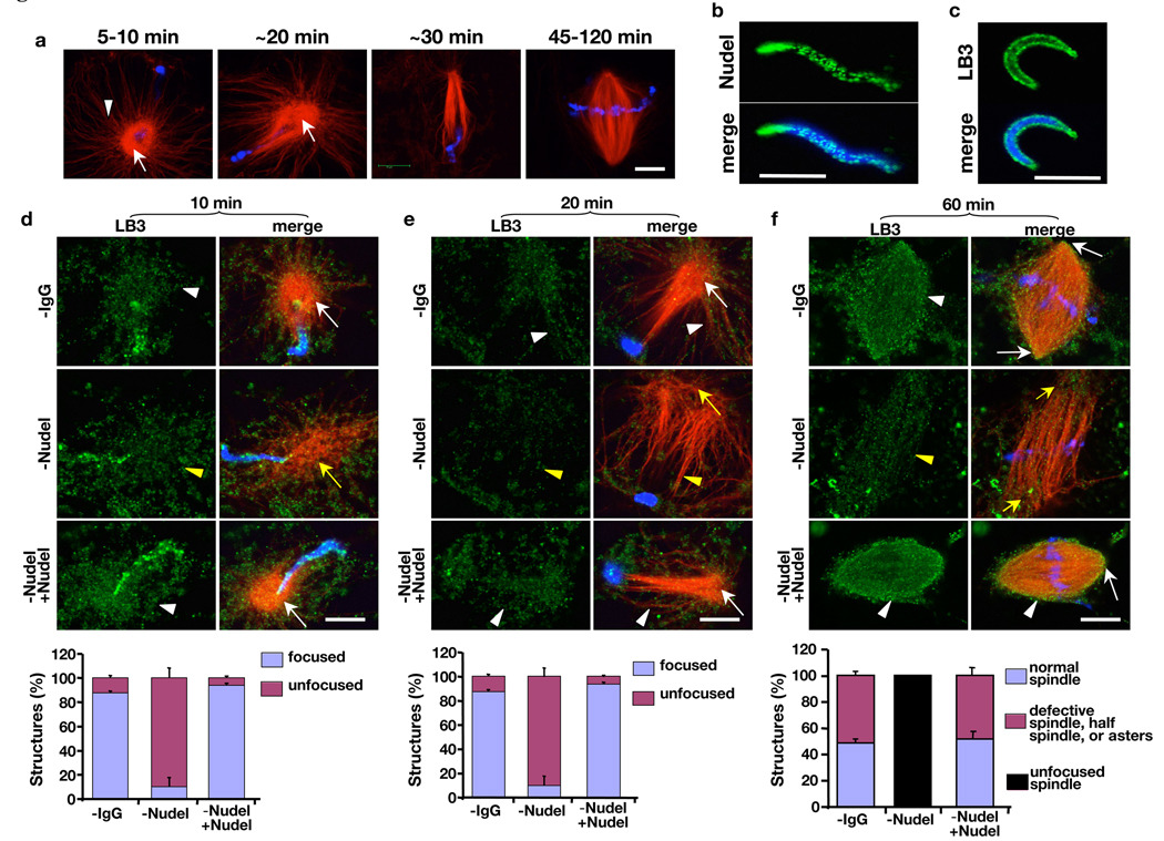
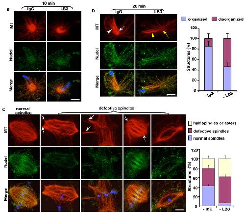
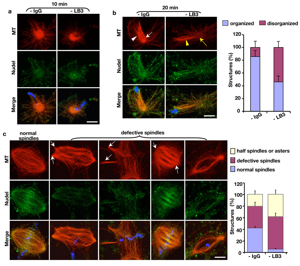
Figure 4. Effects of disrupting Nudel or dynein on spindle assembly and LB3 localization in the AurA-bead based assay. (a) Progression of spindle morphogenesis and LB3 assembly in mock-depleted egg extracts. LB3 was found along MTs of early asters. As early asters transformed into late aster (white arrows and arrowheads point to bright MT cores and astral MTs, respectively), meshworks of LB3 were seen to surround the late asters. High levels of LB3 were also found throughout the MT balls and spindles. The bright green staining of the beads was caused by the rabbit secondary antibody that recognized anti-AurA antibodies coated on the beads. Yellow arrows point to the LB3 network surrounding the late aster, MT ball, and spindle. (b) Progression of MT and LB3 assembly in Nudel-depleted egg extracts. Formation of early and later asters and the accumulation of γ-tubulin on the AurA-beads occurred normally. However, there was a lack of MT ball and spindle assembly in the absence of Nudel. White arrows and arrowheads point to MT cores and astral MTs, respectively. There was a diminished LB3 network surrounding the late asters as compared to the late aster in the control (compare yellow arrows in the late asters in a and b). (c) Quantification of MT structures at different time points and treatment conditions. All images were acquired on a Leica SP5 confocal microscope with laser lines used indicated in parentheses. Scale, magnetic beads (2.8 µm in diameter). Error bars, standard deviation from >3 independent experiments.
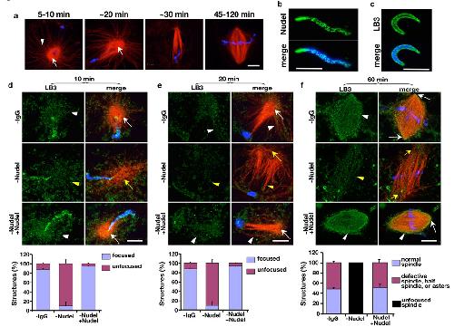
Figure 5. Requirement of Nudel in MT organization and LB3 assembly during spindle morphogenesis induced by sperm. (a) Time course of spindle assembly induced by sperm chromatin. Sperm asters assembled in the first 5’–10’ had bright MT cores (white arrow) attached to long astral MT arrays (white arrowhead). The astral arrays underwent polarization toward sperm chromatin to form half spindles in 20–30’, which further organizing into bipolar spindles between 45–120’. (b and c) Localization of Nudel (b) and LB3 (c) on the demembranated sperm. (d–f) Effects of Nudel depletion on MT organization and LB3 accumulation during spindle assembly. Shown are MT, LB3, and sperm chromatin at 10’ (d), 20’ (e), and 60’ (f). Nudel depletion caused disorganization of MT asters (d), polarized MT structures (e), and spindle poles (f) (compare yellow and white arrows). Although LB3 was found throughout the disorganized asters formed in the first 10’ in the absence of Nudel (compare white and yellow arrowheads in d), there was a clear reduction of LB3 on MTs by 20’ (e) and 60’ (f) as compared to those in mock-depleted or Nudel-rescued egg extracts (compare yellow and white arrowheads in e and f). MT structures were quantified in the graphs below the images. DAPI (blue) stained the sperm DNA. All images were acquired on a Leica SP5 confocal microscope. Scale bar, 10 µm. Error bars, standard deviation from >3 independent experiments.
Figure 6. Nudel promotes assembly of the spindle matrix and MT organization. (a) Effects of Nudel depletion on assembly of LB3-containing matrices. In the absence of Nudel, most beads were not associated with LB3-containing matrices, while only a few beads were associated with LB3-containing matrices that were smaller in size compared to controls. Addition of purified 6His-Nudel rescued formation of LB3 matrices (quantifications on the right were carried out blindly). (b) Effects of LB3 depletion on formation of matrices containing Nudel and dynein. Depletion of LB3 still allowed the formation of Nudel and dynein-containing matrices (quantifications on the right were carried out blindly). (c) Effects of LB3 depletion on MT structures induced by AurA-beads. Shown are representative spindles and MT balls formed in mock- and LB3-depleted egg extracts. Rhodamine tubulin and Nudel antibodies were used to visualize MT structures. (d and e) Quantification of the diameter of MT balls and the length of spindles at 15’ of reactions. 40–150 structures assembled were measured in each category. All images were acquired on a Leica SP5 confocal microscope with laser lines used indicated in parentheses. Scale, magnetic beads (2.8 µm in diameter). Error bars, standard deviation from >3 independent experiments.
Figure 7. Effects of LB3 depletion on MT structures induced by sperm chromatin. (a) Assembly of MT asters in the first 15’ was not affected by LB3 depletion. (b) Depletion of LB3 disrupted the organization of polarized MT arrays toward the sperm chromatin after 15’ (compare white and yellow arrows and arrowheads). (c) Depletion of LB3 resulted in spindle defects at 45’–120’, including multipolar spindles, spindles with splayed poles, and spindles with few MTs. White arrows point to the defective spindle poles. DAPI (blue) stained the sperm DNA. All quantifications were carried out blindly. All images were acquired on a Leica SP5 confocal microscope. Scale bars, 10 µm. Error bars, standard deviation from >3 independent experiments.
Beaudouin,
Nuclear envelope breakdown proceeds by microtubule-induced tearing of the lamina.
2002, Pubmed
Beaudouin,
Nuclear envelope breakdown proceeds by microtubule-induced tearing of the lamina.
2002,
Pubmed Cao,
The Cdc48/p97-Ufd1-Npl4 complex: its potential role in coordinating cellular morphogenesis during the M-G1 transition.
2004,
Pubmed
,
Xenbase Cao,
The AAA-ATPase Cdc48/p97 regulates spindle disassembly at the end of mitosis.
2003,
Pubmed
,
Xenbase Feng,
Mitotic spindle regulation by Nde1 controls cerebral cortical size.
2004,
Pubmed Goldman,
Nuclear lamins: building blocks of nuclear architecture.
2002,
Pubmed Gruenbaum,
The nuclear lamina comes of age.
2005,
Pubmed Helfand,
A requirement for cytoplasmic dynein and dynactin in intermediate filament network assembly and organization.
2002,
Pubmed Herrmann,
Intermediate filaments: from cell architecture to nanomechanics.
2007,
Pubmed Liang,
Nudel modulates kinetochore association and function of cytoplasmic dynein in M phase.
2007,
Pubmed Liang,
Nudel functions in membrane traffic mainly through association with Lis1 and cytoplasmic dynein.
2004,
Pubmed Liu,
Essential roles for Caenorhabditis elegans lamin gene in nuclear organization, cell cycle progression, and spatial organization of nuclear pore complexes.
2000,
Pubmed Lourim,
Characterization and quantitation of three B-type lamins in Xenopus oocytes and eggs: increase of lamin LI protein synthesis during meiotic maturation.
1996,
Pubmed
,
Xenbase Mayer,
Small molecule inhibitor of mitotic spindle bipolarity identified in a phenotype-based screen.
1999,
Pubmed
,
Xenbase Merdes,
A complex of NuMA and cytoplasmic dynein is essential for mitotic spindle assembly.
1996,
Pubmed
,
Xenbase Merdes,
Formation of spindle poles by dynein/dynactin-dependent transport of NuMA.
2000,
Pubmed Merdes,
Pathways of spindle pole formation: different mechanisms; conserved components.
1997,
Pubmed Nguyen,
A NUDEL-dependent mechanism of neurofilament assembly regulates the integrity of CNS neurons.
2004,
Pubmed Salina,
Cytoplasmic dynein as a facilitator of nuclear envelope breakdown.
2002,
Pubmed Spann,
Disruption of nuclear lamin organization alters the distribution of replication factors and inhibits DNA synthesis.
1997,
Pubmed
,
Xenbase Spann,
Alteration of nuclear lamin organization inhibits RNA polymerase II-dependent transcription.
2002,
Pubmed
,
Xenbase Stehman,
NudE and NudEL are required for mitotic progression and are involved in dynein recruitment to kinetochores.
2007,
Pubmed Tsai,
Aurora A kinase-coated beads function as microtubule-organizing centers and enhance RanGTP-induced spindle assembly.
2005,
Pubmed
,
Xenbase Tsai,
A mitotic lamin B matrix induced by RanGTP required for spindle assembly.
2006,
Pubmed
,
Xenbase Vergnolle,
Cenp-F links kinetochores to Ndel1/Nde1/Lis1/dynein microtubule motor complexes.
2007,
Pubmed Vong,
Chromosome alignment and segregation regulated by ubiquitination of survivin.
2005,
Pubmed
,
Xenbase Wynshaw-Boris,
Lissencephaly and LIS1: insights into the molecular mechanisms of neuronal migration and development.
2007,
Pubmed Xiang,
Nuclear migration and positioning in filamentous fungi.
2004,
Pubmed Yamamoto,
Cytoplasmic dynein in fungi: insights from nuclear migration.
2003,
Pubmed Zheng,
The mitotic spindle matrix: a fibro-membranous lamin connection.
2006,
Pubmed