Click here to close Hello! We notice that you are using Internet Explorer, which is not supported by Xenbase and may cause the site to display incorrectly. We suggest using a current version of Chrome, FireFox, or Safari.
XB-ART-39065
J Cell Biol 2008 Dec 29;1837:1223-33. doi: 10.1083/jcb.200809190.
Show Gene links Show Anatomy links

CLIP-170 tracks growing microtubule ends by dynamically recognizing composite EB1/tubulin-binding sites.

Bieling P, Kandels-Lewis S, Telley IA, van Dijk J, Janke C, Surrey T.


???displayArticle.abstract???
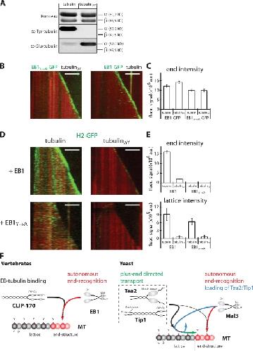
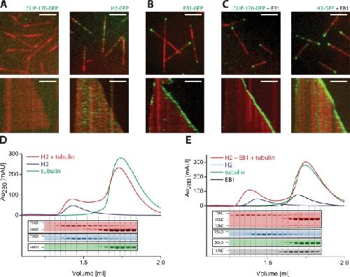
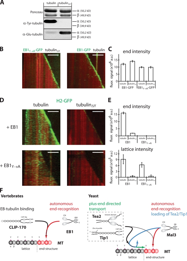
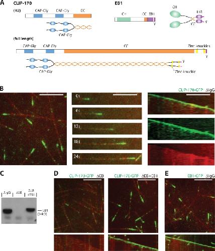
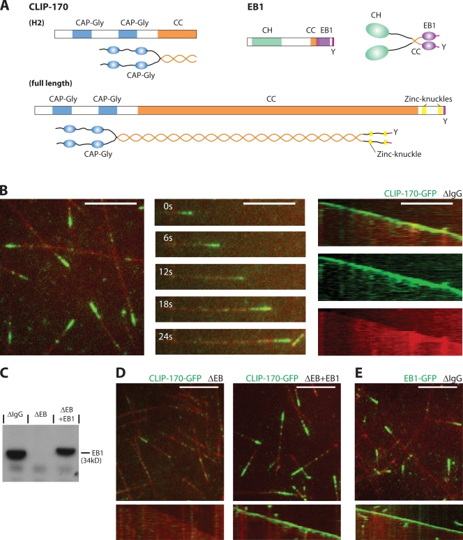
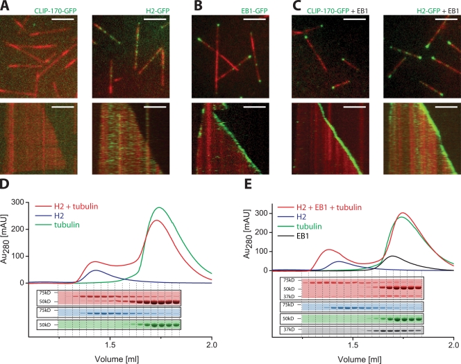
The microtubule cytoskeleton is crucial for the internal organization of eukaryotic cells. Several microtubule-associated proteins link microtubules to subcellular structures. A subclass of these proteins, the plus end-binding proteins (+TIPs), selectively binds to the growing plus ends of microtubules. Here, we reconstitute a vertebrate plus end tracking system composed of the most prominent +TIPs, end-binding protein 1 (EB1) and CLIP-170, in vitro and dissect their end-tracking mechanism. We find that EB1 autonomously recognizes specific binding sites present at growing microtubule ends. In contrast, CLIP-170 does not end-track by itself but requires EB1. CLIP-170 recognizes and turns over rapidly on composite binding sites constituted by end-accumulated EB1 and tyrosinated alpha-tubulin. In contrast to its fission yeast orthologue Tip1, dynamic end tracking of CLIP-170 does not require the activity of a molecular motor. Our results demonstrate evolutionary diversity of the plus end recognition mechanism of CLIP-170 family members, whereas the autonomous end-tracking mechanism of EB family members is conserved.

???displayArticle.pubmedLink??? 19103809
???displayArticle.pmcLink??? PMC2606963
???displayArticle.link??? J Cell Biol


Species referenced: Xenopus laevis
Genes referenced: clip1 cox7a2l mapre1 tuba4a


???attribute.lit??? ???displayArticles.show???
References [+] :
Akhmanova, Tracking the ends: a dynamic protein network controls the fate of microtubule tips. 2008, Pubmed