Click here to close
Hello! We notice that you are using Internet Explorer, which is not supported by Xenbase and may cause the site to display incorrectly.
We suggest using a current version of Chrome,
FireFox, or Safari.
Gastroenterology
2009 Mar 01;1363:872-82. doi: 10.1053/j.gastro.2008.10.055.
Show Gene links
Show Anatomy links
Tissue-specific amino acid transporter partners ACE2 and collectrin differentially interact with hartnup mutations.
Camargo SM, Singer D, Makrides V, Huggel K, Pos KM, Wagner CA, Kuba K, Danilczyk U, Skovby F, Kleta R, Penninger JM, Verrey F.
???displayArticle.abstract???
BACKGROUND & AIMS: Hartnup amino acid transporter B(0)AT1 (SLC6A19) is the major luminal sodium-dependent neutral amino acid transporter of small intestine and kidneyproximal tubule. The expression of B(0)AT1 in kidney was recently shown to depend on its association with collectrin (Tmem27), a protein homologous to the membrane-anchoring domain of angiotensin-converting enzyme (ACE) 2.
METHODS: Because collectrin is almost absent from small intestine, we tested the hypothesis that it is ACE2 that interacts with B(0)AT1 in enterocytes. Furthermore, because B(0)AT1 expression depends on an associated protein, we tested the hypothesis that Hartnup-causing B(0)AT1 mutations differentially impact on B(0)AT1 interaction with intestinal and kidney accessory proteins.
RESULTS: Immunofluorescence, coimmunoprecipitation, and functional experiments using wild-type and ace2-null mice showed that expression of B(0)AT1 in small intestine critically depends on ACE2. Coexpressing new and previously identified Hartnup disorder-causing missense mutations of B(0)AT1 with either collectrin or ACE2 in Xenopus laevis oocytes showed that the high-frequency D173N and the newly identified P265L mutant B(0)AT1 transporters can still be activated by ACE2 but not collectrin coexpression. In contrast, the human A69T and R240Q B(0)AT1 mutants cannot be activated by either of the associated proteins, although they function as wild-type B(0)AT1 when expressed alone.
CONCLUSIONS: We thus show that ACE2 is necessary for the expression of the Hartnup transporter in intestine and suggest that the differential functional association of mutant B(0)AT1 transporters with ACE2 and collectrin in intestine and kidney, respectively, participates in the phenotypic heterogeneity of human Hartnup disorder.
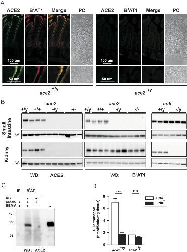
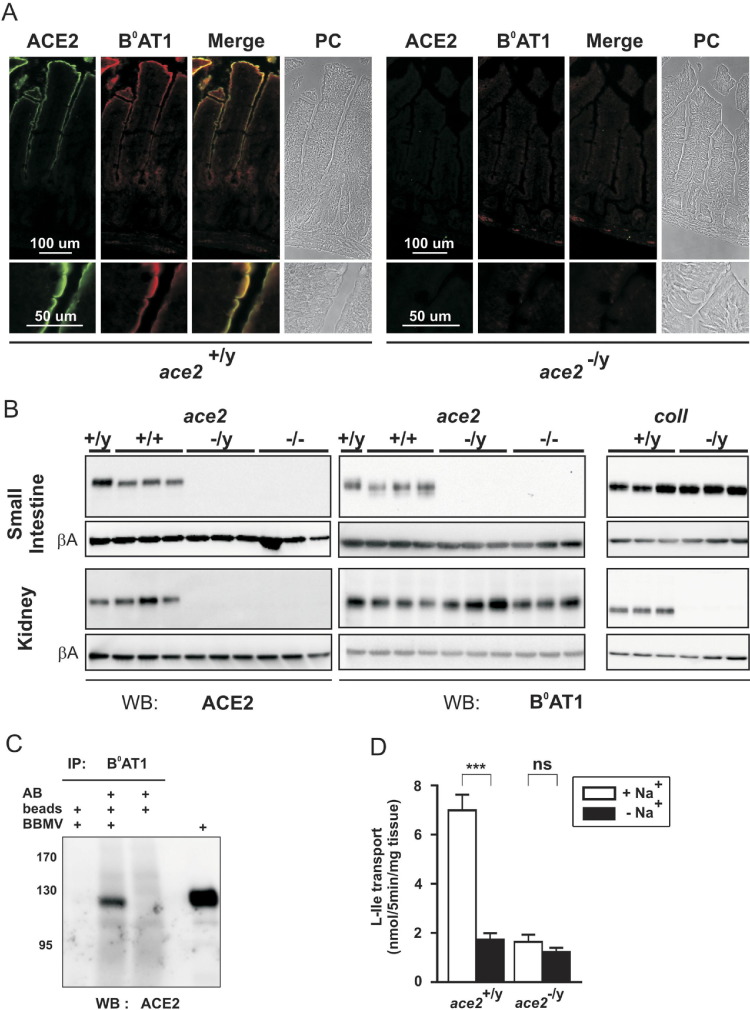
Figure 1. ACE2 and B0AT1 colocalization and functional interaction. (A) Immunofluorescence analysis shows that B0AT1 protein expression is lost in small intestine of ace2-null mice. Small intestine sections from ace2+/y and ace2â/y were colabeled with antibodies against ACE2 (green) and B0AT1 (red) and additionally viewed by phase contrast (PC). (B) Western blot analysis shows that B0AT1 is absent in small intestine but present in kidney brush border membranes of ace2-null mice, whereas B0AT1 is expressed in small intestine and absent from kidney brush border membranes in collectrin-null mice. The loading of brush border membranes (2.5â20 μg) was tested using a β-actin antibody (βA). Note that male ace2+/y or ace2â/y and female ace2+/+ or ace2â/â mice were used with similar results. (C) Coimmunoprecipitation shows interaction of ACE2 with B0AT1 in mouse small intestine. Complexes were immunoprecipitated (IP) from small intestine brush border membrane vesicles (BBMVs) using anti-B0AT1 antibody (AB) and analyzed by Western blot (WB) using anti-mouse ACE2 antibody. (D) Na+-dependent uptake of l-isoleucine (L-Ile) is abolished in ileum segments from ace2â/y mice. The transport was measured in the presence (white bar) and in the absence (black bar) of sodium. Data points represent mean values of 4 intestinal ring uptakes from independent experiments ± SEM, ***P < .001. ns, not significant.
Figure 2. Differential function of Hartnup mutations coexpressed with collectrin or ACE2 in X laevis oocytes. Wild-type and mutant human B0AT1 are shown in this figure as 3 groups with different functional characteristics and labeled AâC. (A) The transport function and the surface expression of both wild-type and nonsynonymous SNP V252I of B0AT1 are increased by coexpression with human collectrin or mouse ACE2. (B) The relatively low transport activity of B0AT1 D173N and P265L mutants expressed alone is increased by coexpression with ACE2 but not with collectrin. The surface expression of the D173N mutant is also significantly increased by coexpression with ACE2. (C) The wild-typeâlike function of the A69T or R240Q mutants expressed alone is not increased in the presence of collectrin or ACE2, although in the case of A69T its surface expression is increased. The upper panels of AâC show the transport function measured as radiolabeled l-isoleucine (L-Ile) uptake (means ± SEM of 13â31 oocytes from 3 independent experiments), and the middle panel shows the transport function as current measured by TEVC (9â11 oocytes from 3 batches). *P < .05, ***P < .001. The lower panels show the surface expression assayed by Western blot using surface-biotinylated proteins and a representative Western blot. The data correspond to the means ± SEM (n = 3â5 independent experiments) of the results normalized to the value obtained for B0AT1 expressed alone. For the transport experiments, the significance was evaluated using analysis of variance with Tukey posttest and for the surface biotinylation the comparison of means was performed by unpaired t test. (D) B0AT1 and the mutants D173N, P265L, R240Q, and A69T interact with ACE2 in X laevis oocytes. The transporters expressed alone or together with human ACE2 were immunoprecipitated (IP) from oocyte lysates using anti-human B0AT1 antibody and complexes were analyzed by Western blot (WB) using anti-human ACE2 antibody. NI, noninjected.
Figure 3. The ion dependency of D173N, P265L, A69T, and R240Q coexpressed with ACE2 or collectrin is not altered; transport is Na+ but not Clâ dependent. Wild-type human B0AT1 (WT) and the mutants D173N, P265L, A69T, and R240Q were expressed alone or with human collectrin or mouse ACE2. The ion dependence was tested by substituting Na+ with N-methyl-d-glucamine (NMDG) and substituting Clâ with gluconate. Function was assayed by influx of radiolabeled l-isoleucine (L-Ile). For each mutation, 3 independent experiments (15â24 oocytes) were pooled. Comparison of means was performed by analysis of variance with Tukey as posttest. Data represent means ± SEM. *P < .05, **P < .01, ***P < .001. ns, not significant.
Figure 4. The B0AT1 mutants R57C, G93R, L242P, E501K, and P579L exhibit no transport activity when expressed alone or coexpressed with collectrin or ACE2. Function was assayed by influx of radiolabeled l-isoleucine (L-Ile) (upper panels) or TEVC (middle panels). For each mutant, 3 independent experiments (13â31 oocytes for influx and 9â11 for TEVC) were pooled. Comparison of means was performed by analysis of variance with Tukey as posttest. Data represent means ± SEM. ns, not significant. Cell surface expression of labeled proteins (lower panels) was analyzed by Western blot. The bands were quantified and data normalized to the values obtained from oocytes expressing B0AT1 proteins alone. For each mutation, 3 to 4 independent experiments were pooled. Comparison of means was performed by unpaired t test. Data represent means ± SEM. *P < .05. ns, not significant.
Figure 5. Missense mutations in the SLC6A19 gene causing Hartnup disorder. The model of B0AT1 is based on the Slc6 bacterial homologue from Aquifex aeolicus LeuTAa16 and the transmembrane segments are numbered. The localization of mutations causing a loss of surface expression (R57, G93, L242, E501, P579) is depicted in the left panel. The sites of mutations leading to a differential interaction with the 2 accessory proteins (D173 and P265) are depicted as black spheres on the middle panel, and the sites of the mutations preventing both accessory proteins of stimulating the transport function are depicted on the right panel (A69 and R240).
Supplementary Figure 1. Function of human B0AT1 coexpressed with orthologues of collectrin and ACE2 in X laevis oocytes. (A) Coexpression of ACE2 or human collectrin increases B0AT1 function in X laevis oocytes. Tracer flux experiments (upper graph, n = 16â32) and TEVC (lower graph, n = 11) show that human B0AT1 (hB0AT1) coexpressed with human ACE2 (hACE2), mouse ACE2 (mACE2), or human collectrin (hColl) transports l-isoleucine more efficiently than when expressed alone or in combination with mouse collectrin (mColl). Data points represent means ± SEM. ***P < .001. ns, not significant. (B) Human B0AT1 function is increased by coexpressed human ACE2 independent of its protease activity. The protease-dead human ACE2 mutant (ACE2 R273Q) stimulated the human B0AT1-mediated l-isoleucine influx to the same extent as wild-type human ACE2. Data points represent means ± SEM (n = 15â16). ns, not significant.
Supplementary Figure 2. Functional characterization of the complex formed by human B0AT1 and ACE2 in X laevis oocytes. (A) The amino acid transport by human B0AT1 coexpressed with mouse ACE2 in X laevis oocytes is Na+ but not Clâ dependent. The ion dependence was tested by substituting Na+ by N-methyl-d-glucamine (NMDG) or Li+ and Clâ by gluconate in the superfusion solution used for TEVC. The values were normalized to the current obtained by superfusion of the oocytes with 10 mmol/L l-isoleucine in solution containing Na+ and Clâ (Inorm). Comparison of means was performed by analysis of variance with Tukey as posttest. Each data point represents the mean ± SEM (n = 16). ***P < .001. (B) Amino acid transport by human B0AT1 coexpressed with mouse ACE2 in X laevis oocytes is maximal at neutral pH. The pH dependence of the transport was measured by TEVC in oocytes clamped at â50 mV and superfused with Na+ solution buffered at pH 5.5, 6.5, 7.4, or 8.0. Values were normalized to the current obtained by superfusion of oocytes with 10 mmol/L l-isoleucine in solution pH 7.4 (Inorm). Comparison of means was performed by analysis of variance with Tukey as posttest. Each data point represents the mean ± SEM (n = 9). *P < .05, **P < .01. (CâE) Human B0AT1 coexpressed with ACE2 transports a broad range of neutral amino acids with low affinity. (C) The substrate selectivity of human B0AT1 coexpressed with mouse ACE2 was measured by TEVC in oocytes clamped at â50 mV and superfused with Na+ solution containing 1 mmol/L (white bars) or 10 mmol/L (black bars) of amino acids. The currents induced by the amino acids were normalized to the currents obtained in oocytes perfused with 10 mmol/L l-isoleucine (Inorm). Data are shown as mean values ± SEM (n = 8â11) and the amino acids are indicated in single letter code. (D and E) The K0.5 and Vmax for l-isoleucine and Na+ of human B0AT1 coexpressed with mouse ACE2 was estimated using TEVC. For the Na+ concentration dependence experiments, the cells were first equilibrated with the indicated Na+ concentration (0, 1, 5, 10, 30, 50, 70, and 100 mmol/L) before the perfusate containing l-isoleucine (10 mmol/L) was applied. For the l-isoleucine concentration dependence experiments, the cells were perfused with increasing concentrations of l-isoleucine (0.1, 0.3, 1, 3, and 10 mmol/L). The continuous line is the nonlinear regression fit of the MichaelisâMenten equation to the data. Each data point represents the mean ± SEM (C, n = 26â27; D, n = 10â22).
Supplementary Figure 3. Pedigrees of 4 families with new Hartnup disorder mutations. (A) Danish pedigree: 2 of 3 siblings were compound heterozygous for P265L and L242P. The symptoms observed were quite diverse between the 2 sisters. The younger one was diagnosed with Hartnup disorder in early childhood due to pellagra-like skin rash and an atactic gait that improved with administration of niacin.1 The older affected sibling never showed skin pathologies or ataxia. (B) Another Danish pedigree, where the only child affected was a compound heterozygous for A69T and the original Hartnup mutation IVS8+2TâG. This patient was the first child of unrelated parents and was diagnosed at 1 year of age after a suspected seizure prompted a metabolic screening of urine. Plasma amino acids and electroencephalography were normal. The patient subsequently had normal growth and development without epilepsy, ataxia, or pellagra. (C) The other Danish patient was a compound heterozygous for P579L and the original Hartnup mutation IVS8+2TâG. This patient was the second child of unrelated parents and was diagnosed at 2 years of age after onset of partial complex epilepsy with great difficulty to control seizures. The patient had normal plasma amino acids and never had ataxia or pellagra. (D) Another patient from a German family was diagnosed as homozygous for the new missense mutation G93R. This patient was diagnosed at 6 years of age during a migraine workup and also never had ataxia or pellagra. The affected subjects are depicted as filled symbols.
Azmanov,
Persistence of the common Hartnup disease D173N allele in populations of European origin.
2007, Pubmed
Azmanov,
Persistence of the common Hartnup disease D173N allele in populations of European origin.
2007,
Pubmed Biber,
A high yield preparation for rat kidney brush border membranes. Different behaviour of lysosomal markers.
1981,
Pubmed Camargo,
Steady-state kinetic characterization of the mouse B(0)AT1 sodium-dependent neutral amino acid transporter.
2005,
Pubmed
,
Xenbase Crackower,
Angiotensin-converting enzyme 2 is an essential regulator of heart function.
2002,
Pubmed Danilczyk,
Essential role for collectrin in renal amino acid transport.
2006,
Pubmed
,
Xenbase Donoghue,
A novel angiotensin-converting enzyme-related carboxypeptidase (ACE2) converts angiotensin I to angiotensin 1-9.
2000,
Pubmed Ehnes,
Structure-function relations of the first and fourth predicted extracellular linkers of the type IIa Na+/Pi cotransporter: I. Cysteine scanning mutagenesis.
2004,
Pubmed
,
Xenbase Franca,
Heterodimeric amino acid transporter glycoprotein domains determining functional subunit association.
2005,
Pubmed
,
Xenbase Guy,
Identification of critical active-site residues in angiotensin-converting enzyme-2 (ACE2) by site-directed mutagenesis.
2005,
Pubmed Hamming,
Tissue distribution of ACE2 protein, the functional receptor for SARS coronavirus. A first step in understanding SARS pathogenesis.
2004,
Pubmed Iñigo,
Na+ and pH dependence of proline and beta-alanine absorption in rat small intestine.
2006,
Pubmed Kleta,
Mutations in SLC6A19, encoding B0AT1, cause Hartnup disorder.
2004,
Pubmed Kowalczuk,
A protein complex in the brush-border membrane explains a Hartnup disorder allele.
2008,
Pubmed
,
Xenbase Kuba,
A crucial role of angiotensin converting enzyme 2 (ACE2) in SARS coronavirus-induced lung injury.
2005,
Pubmed Li,
Angiotensin-converting enzyme 2 is a functional receptor for the SARS coronavirus.
2003,
Pubmed Malakauskas,
Aminoaciduria and altered renal expression of luminal amino acid transporters in mice lacking novel gene collectrin.
2007,
Pubmed
,
Xenbase Moalem,
Epidemic pathogenic selection: an explanation for hereditary hemochromatosis?
2002,
Pubmed Nielsen,
Hartnup disease in three siblings.
1966,
Pubmed Paunescu,
Expression of the 56-kDa B2 subunit isoform of the vacuolar H(+)-ATPase in proton-secreting cells of the kidney and epididymis.
2004,
Pubmed Romeo,
Luminal kidney and intestine SLC6 amino acid transporters of B0AT-cluster and their tissue distribution in Mus musculus.
2006,
Pubmed Sato,
Analysis of transmembrane domain 2 of rat serotonin transporter by cysteine scanning mutagenesis.
2004,
Pubmed Schroeder,
Protection against bronchial asthma by CFTR delta F508 mutation: a heterozygote advantage in cystic fibrosis.
1995,
Pubmed Seow,
Hartnup disorder is caused by mutations in the gene encoding the neutral amino acid transporter SLC6A19.
2004,
Pubmed Shih,
Studies of intestinal transport defect in Hartnup disease.
1971,
Pubmed Tarlow,
Absorption of amino acids and peptides in a child with a variant of Hartnup disease and coexistent coeliac disease.
1972,
Pubmed Tipnis,
A human homolog of angiotensin-converting enzyme. Cloning and functional expression as a captopril-insensitive carboxypeptidase.
2000,
Pubmed To,
Exploring the pathogenesis of severe acute respiratory syndrome (SARS): the tissue distribution of the coronavirus (SARS-CoV) and its putative receptor, angiotensin-converting enzyme 2 (ACE2).
2004,
Pubmed Yamashita,
Crystal structure of a bacterial homologue of Na+/Cl--dependent neurotransmitter transporters.
2005,
Pubmed Zhang,
I-TASSER server for protein 3D structure prediction.
2008,
Pubmed Zhang,
Collectrin, a collecting duct-specific transmembrane glycoprotein, is a novel homolog of ACE2 and is developmentally regulated in embryonic kidneys.
2001,
Pubmed
,
Xenbase