|
Figure 3. Expression of NM23-X4 and other Xenopus family members in embryogenesis. (A) Semi-quantitative RT-PCR analysis of NM23-X4 and NM23-X1 at stages 6, 9, 11, 15 and 18 of embryogenesis. Ornithine decarboxylase (ODC) was used as an internal control. (B) Whole-mount in situ hybridization of NM23-X4 with a probe containing the cDNA cloned in pBluescript. |
|
Figure 4. Expression pattern of NM23-X3, -X4 and p27Xic1 in Xenopus retina. (A, B) Both NM23-X3 (A) and NM23-X4 (B) are expressed in the CMZ of Xenopus retina as shown by in situ hybridization on stage 41 cryosections. Red brackets indicate the expressed regions in the CMZ. (C) Sense-probe used as negative control. (D, E) NM23-X4 expression pattern in the retinal CMZ (D) overlaps with that of p27 (E), as underlined by dotted lines in blue and red, respectively. In situ hybridization was done at stage 39 sequential cryosections with signal visualized with BM purple and Fast Red, respectively. (E) Merged image; white dotted line marks the retinal epithelium boundaries. (G) A schematic diagram of expression of p27Xic1 and NM23-X4 or -X3 in embryonic Xenopus retina. |
|
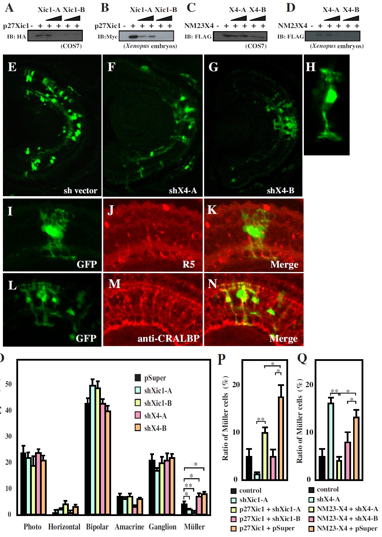
Figure 5. Reduction of NM23-X4 increases the Müller glial cell population. (A-D) shRNAs against p27Xic1 and NM23-X4 are efficient in knocking down their respective protein expression in cell culture and Xenopus embryos. The indicated short hairpin RNA (shRNA) constructs and the corresponding tagged expression constructs were co-transfected in COS7 cells and co-injected in two-cell stage Xenopus embryos. The effect was analyzed by immunoprecipitation of total lysate of cells or embryos (see Materials and methods). (E-G) Stage 41 retinal section after transfecting with pSuper vector and GFP (E), with shX4-A and GFP (F), or with shX4-B and GFP (G). (H) Enlarged view of a green fluorescent protein (GFP)-positive Müller glial cell transfected with shX4-B. (I-K) Staining against the Müller glial marker R5 at stage 41 retina transfected with shX4-B: (I) GFP; (J) R5 staining; (K) merged view. (L-N) Anti-CRALBP staining of Müller glial cells at stage 41 retina transfected with shX4-B: (L) GFP, (M) anti-CRALBP, (N) merged view. (O) Cell type distribution in the stage 41 retina transfected with the indicated construct plus GFP expressed in percentages. (P-Q) Rescue of the knock-down effect in the cell type distribution in the retina by co-introduction of shRNA construct with p27Xic1 (P) and NM23X4 (Q) expression constructs. The Müller glial cell percentages for each condition are shown. Single and double asterisks correspond to P ⤠0.05 and 0.01, respectively; error bars indicate standard error of the mean. |
|
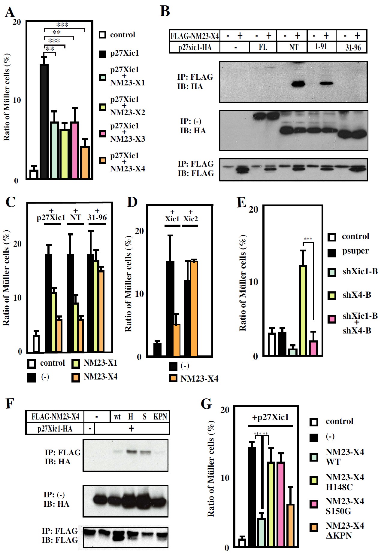
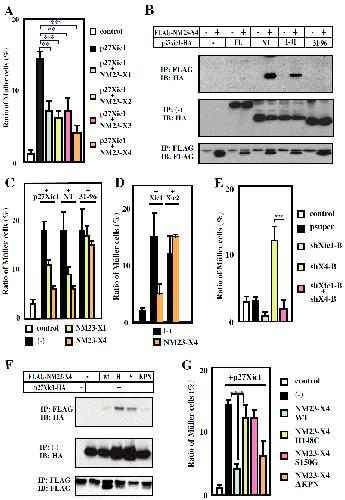
Figure 6. NM23 inhibits p27Xic1-mediated gliogenesis through their interaction. (A) Co-expression of a NM23 member with p27Xic1 inhibits p27Xic1-mediated gliogenesis. (B) Interaction of NM23-X4 with deleted versions of p27Xic1. Full length, amino-terminal NT(1â96), and 1â91 portions of p27Xic1 interact with NM23-X4, but the 31â96 portion does not. (C) The interaction between p27Xic1 and NM23 is responsible for the inhibitory function of NM23 on Müller glial cell phenotype. NM23-X4 blocked glial induction by interacting with the amino-terminal and 1â91 portions of p27Xic1 but not with the 31â96 portion. (D) NM23-X4 cannot inhibit gliogenesis mediated by p16Xic2. Müller glial cell percentage in the retina after co-introduction of NM23-X4 and Xic1 or Xic2. (E) Effect of co-introduction of shX4-B and -B constructs in the retina. Activation of gliogenesis by shX4-B requires p27Xic1. (F) Interaction of p27Xic1 with mutants of NM23-X4. Wild type (wt), H148C (H), S150G (S) and δKPN were tested for their interaction with p27Xic1. (G) Wild type and the δKPN blocked Müller cell induction by p27Xic1, but H148C and S150G did not. Double and triple asterisks correspond to P ⤠0.01, and 0.001, respectively; error bars indicate standard error of the mean. |
|
Figure 7. Overexpression of NM23 activates gliogenesis. (A-D) Retinal section at stage 41 after lipofection with GFP (A), NM23-X1 (B), or NM23-X4 (C). A representative image of Müller glial cells in the retina transfected with NM23-X4 and GFP (D). (E-P) Immunostaining of NM23-X4 lipofected retinas with cell specific markers. (E-G) Müller glia staining using R5 antibody: (E) green fluorescent protein (GFP); (F) R5; (G) merged. (H-J) anti-CRALBP staining of Müller glial cells: (H) GFP; (I) anti-CRALBP; (J) merged. (K-M) Ganglion cell staining against islet-1 using 39.4D5 antibody: (K) GFP; (L) 39.4D5 staining; (M) merged. (N-P) Photoreceptor staining with anti-calbindin: (N) GFP; (O) calbindin staining; (P) merged. (Q) Distribution of cell types in the retina after lipofection with NM23 family members. |
|
Figure 8. Effect of NM23-X4 on cell cycle regulation. (A) BrdU assay in Xenopus retina. The indicated constructs were co-lipofected with GFP at stage 15. BrdU was injected into embryos from stage 30 to 41 and ratios of BrdU positive cells within GFP positive lipofected cells in the inner nuclear layer (INL) and ganglion cell layer (GCL) were determined as described in the Materials and methods. NM23-X4 does not influence proliferation, while shX4-A and -B reduce the ratio of BrdU positive cells. Co-overexpression of NM23-X4 with p27Xic1 inhibits p27Xic1 mediated cell cycle arrest. (B, C) NM23 can inhibit p27Xic1-mediated cell cycle arrest in early embryos. After mRNA injection into a two-cell stage blastomere, the blastomere size of the injected side was compared with the uninjected side at stage 7. The effect was evaluated and the data are presented in the graph shown in (C). (D) A proposed model for NM23-X4 function in retinal cell fate determination. Both NM23-X4 and p27Xic1 are expressed in the CMZ. NM23-X4 expression starts first and then overlaps with p27Xic1 expression. p27Xic1 expression gradually increases in the CMZ [13]. Gliogenic activity is also gradually activated in the ciliary marginal zone. NM23-X4 inhibits the activity of p27Xic1-mediated gliogenesis at the peripheral side of the p27Xic1-expression domain. This results in proper temporal and spatial regulation of gliogenesis. Single, double and triple asterisks correspond to P ⤠0.05, 0.01, and 0.001, respectively; error bars indicate standard error of the mean. |
|
nme2 (NME/NM23 nucleoside diphosphate kinase 2) gene expression in Xenopus laevis embryo, assayed via in situ hybridization, NF stage 33, lateral view, anterior right, dorsal up. |
|
nme4 (NME/NM23 nucleoside diphosphate kinase 4) gene expression in Xenopus laevis embryo, assayed via in situ hybridization, NF stage 18, anterior view, dorsal up. |
|
nme4 (NME/NM23 nucleoside diphosphate kinase 4) gene expression in Xenopus laevis embryo, assayed via in situ hybridization, NF stage 29, lateral view, anterior right, dorsal up. |
|
Figure 1. Sequence alignment of NM23-X4. (A) Phylogenetic tree of human and Xenopus NM23 members. The tree was constructed using the Clustal W method with the parameter PAM250. (B) Nucleotide sequence alignment of NM23-X4 with NM23-H4, -X1, -X2, and -X3. Asterisks indicate identical amino acids among all NM23 family members. The previously reported important amino acid residues are shown as shaded boxes. |
|
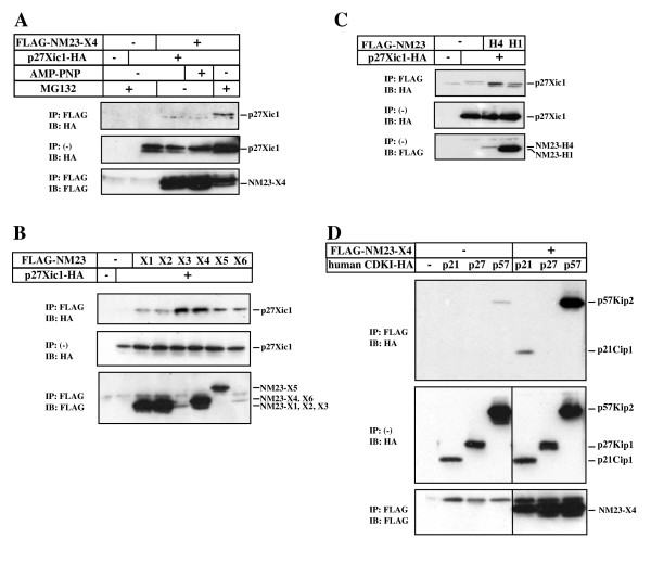
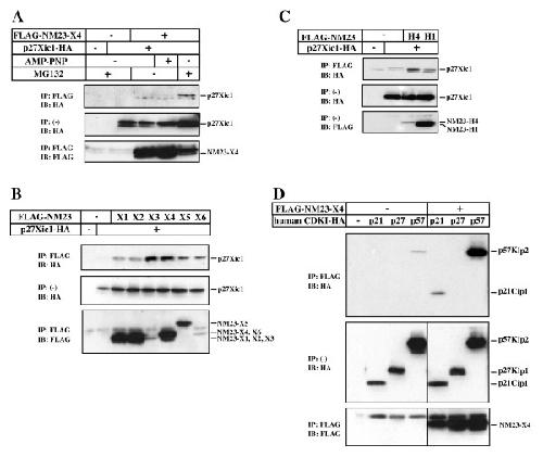
Figure 2. Interaction between NM23 and CDKIs. (A) Co-immunoprecipitation of NM23-X4 and p27Xic1 in COS7 cells. p27Xic1 interacts strongly with NM23-X4 in the presence of the proteasome inhibitor MG132. (B) Interaction of p27Xic1 with NM23-X1, -X2, -X3, -X4, -X5, or -X6. (C) Interaction of p27Xic1 with the human NM23-H1 and -H4 homologs. (D) NM23-X4 interacts strongly with human p21Cip1 and p57Kip2, but not with p27Kip1. All analyses were performed in COS7 cells in the presence of MG132 unless otherwise stated. |