Click here to close
Hello! We notice that you are using Internet Explorer, which is not supported by Xenbase and may cause the site to display incorrectly.
We suggest using a current version of Chrome,
FireFox, or Safari.
Dev Biol
2009 Mar 01;3271:169-76. doi: 10.1016/j.ydbio.2008.12.005.
Show Gene links
Show Anatomy links
ZFPIP/Zfp462 is maternally required for proper early Xenopus laevis development.
Laurent A, Masse J, Omilli F, Deschamps S, Richard-Parpaillon L, Chartrain I, Pellerin I.
???displayArticle.abstract??? ZFPIP (Zinc Finger Pbx1 Interacting Protein) has been recently identified in our laboratory in a yeast two hybrid screen using an embryonic mouse cDNA library and PBX1 as a bait. This gene encodes a large protein (250 kDa) that contains a bipartite NLS, numerous C2H2 zinc fingers and is highly conserved amongst vertebrates. In order to address the role of ZFPIP during embryonic development, we analysed the expression pattern of the gene and performed morpholinos injections into Xenopus laevis embryos. We first showed that the ZFPIP protein was maternally present in oocytes. Then, ZFPIP was detected from morula to neurula stages in the nucleus of the cells, with a gradient from animal to vegetal pole. By injection of ZFPIP morpholinos, we showed that morphant embryos were unable to undergo proper gastrulation and subsequently exhibited a persistent opened blastopore. Analysis of molecular and cellular events that were altered in morphant embryos highlighted an impairment of cell division processes as illustrated by atypical mitosis with aberrant metaphase, anaphase or telophase, incomplete chromosome segregation or conjointed nuclei. The overall data presented here demonstrated that ZFPIP was a major developing gene that acts in the very first steps of embryonic development of Xenopus laevis.
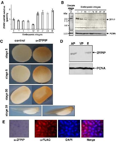
Fig. 2. ZFPIP is maternally and zygotically expressed during Xenopus laevis development. RT-PCR experiments using Xenopus laevis embryo RNA extracts show that ZFPIP mRNAs are present in stage 1 and then decrease until stage 12. Transcription of mRNAs is enhanced at stage 17 (A). The ZFPIP protein is maternally present in oocytes. The amount of protein is then diluted during the cleavage phase. The α-PCNA antibody is used as an internal quantitative control (B). Whole mount immunohistochemistry assays are performed on Xenopus laevis embryos using an α-ZFPIP or preimmune serum at stages 5, 8, 20 and 39. The pictures show that ZFPIP is mostly present in the animal pole of blastula and progressively localises in developing neural tissues (C). Western blots confirm that the protein is preferentially localised in the animal pole. AP, VP and E correspond respectively to animal pole, vegetal pole and embryo protein extracts (D). Nuclear localization of endogenous ZFPIP or hZFPIP-FLAG protein is observed in embryos or in hZFPIP mRNA injected embryos. The immunohistochemistry is performed with α-ZFPIP or α-FLAG antibodies on Xenopus laevis embryos explants (stage 20) (E).
Fig. 3. ZFPIP depletion impairs xenopus development. Stage VI oocytes are incubated either in 10 μg/mL cycloheximide or in a cycloheximide-free culture medium. Total protein extracts of oocytes collected after different times of incubation are analyzed by Western blotting using an α-ZFPIP serum and α-PCNA antibody (A). Stage VI oocytes are injected with 50 ng of ctrl MO or xZFPIP MO1 and allowed to develop for different times. Western blots of total protein extracts of oocytes are analyzed using an α-ZFPIP serum and α-PCNA antibodies; they demonstrate the specificity of the xZFPIP MO1 (B). Embryos are injected in one blastomere at the two-cell stage with 50 ng of ctrl MO (D, H, L, P) or 25â50 ng of xZFPIP MO1 (AâC, EâG, IâK, MâO) and are allowed to develop (C). Embryos are injected with 50 ng of xZFPIP MO1 and 1 ng of GFP mRNA. They grow until stage 12 and are observed using a fluorescence binocular (D). Embryos are either injected with 25â50 ng of ctrl MO, ctrl MO1, xZFPIP MO1, xZFPIP MO2 or not injected and allowed to develop until stage 8. Depletion of ZFPIP protein is demonstrated by Western blot performed with total protein extracts and analyzed using an α-ZFPIP serum and α-PCNA antibody. Depletion of ZFPIP by MO1 has been performed by injecting one blastomere at the 2 cell-stage and depletion of ZFPIP by MO2 has been performed by injecting the 2 blastomeres at the same developmental stage (E).
Fig. 6. xZFPIP knock-down prevents cell mitosis and triggers cell death in Xenopus laevis embryos. Xenopus laevis embryos are injected in one blastomere at the two-cell stage with 25â50 ng of xZFPIP MO1 or ctrl MO. Embryos are then allowed to develop until stage 12. Animal cap explants are prepared, immunostained using an α-PH3 antibody and nuclei stained with DAPI (A). Xenopus laevis embryos are injected in one blastomere at the two-cell stage with 25â50 ng of xZFPIP MO or ctrl MO and are allowed to develop until stages 20â22. The TUNEL assay performed on whole (a, b) or sectioned embryos (c, d) shows a staining in the presumptive neural region (arrows).