Click here to close
Hello! We notice that you are using Internet Explorer, which is not supported by Xenbase and may cause the site to display incorrectly.
We suggest using a current version of Chrome,
FireFox, or Safari.
J Gen Physiol
2009 Jan 01;1331:93-109. doi: 10.1085/jgp.200810002.
Show Gene links
Show Anatomy links
Voltage- and [ATP]-dependent gating of the P2X(2) ATP receptor channel.
Fujiwara Y, Keceli B, Nakajo K, Kubo Y.
???displayArticle.abstract???
P2X receptors are ligand-gated cation channels activated by extracellular adenosine triphosphate (ATP). Nonetheless, P2X(2) channel currents observed during the steady-state after ATP application are known to exhibit voltage dependence; there is a gradual increase in the inward current upon hyperpolarization. We used a Xenopus oocyte expression system and two-electrode voltage clamp to analyze this "activation" phase quantitatively. We characterized the conductance-voltage relationship in the presence of various [ATP], and observed that it shifted toward more depolarized potentials with increases in [ATP]. By analyzing the rate constants for the channel's transition between a closed and an open state, we showed that the gating of P2X(2) is determined in a complex way that involves both membrane voltage and ATP binding. The activation phase was similarly recorded in HEK293 cells expressing P2X(2) even by inside-out patch clamp after intensive perfusion, excluding a possibility that the gating is due to block/unblock by endogenous blocker(s) of oocytes. We investigated its structural basis by substituting a glycine residue (G344) in the second transmembrane (TM) helix, which may provide a kink that could mediate "gating." We found that, instead of a gradual increase, the inward current through the G344A mutant increased instantaneously upon hyperpolarization, whereas a G344P mutant retained an activation phase that was slower than the wild type (WT). Using glycine-scanning mutagenesis in the background of G344A, we could recover the activation phase by introducing a glycine residue into the middle of second TM. These results demonstrate that the flexibility of G344 contributes to the voltage-dependent gating. Finally, we assumed a three-state model consisting of a fast ATP-binding step and a following gating step and estimated the rate constants for the latter in P2X(2)-WT. We then executed simulation analyses using the calculated rate constants and successfully reproduced the results observed experimentally, voltage-dependent activation that is accelerated by increases in [ATP].
Figure 1. Voltage-dependent activation of P2X2 during the steady state after application of ATP. Macroscopic currents recorded under two-electrode voltage clamp using Xenopus oocytes in Na-based external solution during the steady state after application of ATP. (A) Current traces from an identical oocyte evoked by a hyperpolarizing step pulse (from −40 to −100 mV) in the absence (dashed line) and presence (solid line) of ATP. The actual membrane potentials recorded are indicated in the bottom panel. The instantaneous component (a), activation component (b), and deactivation component (c) are illustrated. (B) Comparison of macroscopic currents evoked by hyperpolarizing step pulses from two different prepulse potentials, +60 and −60 mV. Pulse protocols are indicated below. These current traces were recorded from an identical oocyte and shown after subtracting data obtained in the absence of ATP. (C) Current traces from an identical oocyte evoked by hyperpolarizing step pulses to −120 from −30-mV prepulses of different durations. The pulse protocols are indicated below. Current traces were overlaid by arranging them relative to the beginning of the prepulse. (D) Comparison of macroscopic currents evoked by hyperpolarizing step pulses during the steady state after the application of various [ATP]. The pulse protocols are indicated on the right. These current traces were recorded from an identical oocyte and shown after subtracting data obtained in the absence of ATP. (E) Iactivation/Isteady ratio from an identical oocyte after different prepulse potentials and [ATP]. Data points obtained at the same [ATP] are connected by lines.
Figure 2. Macroscopic current recordings through P2X2 evoked by step pulses during the steady state after the application of various [ATP]. Macroscopic currents through WT P2X2 evoked by step pulses in the presence of various [ATP]. The holding potential was −40 mV. Step pulses from +60 to −160 mV were applied in 20-mV decrements. Tail currents were recorded at −60mV, and their enlarged images are shown in the insets. The pulse protocol is indicated at the bottom. These current traces were recorded from an identical oocyte and shown after subtracting data obtained in the absence of ATP.
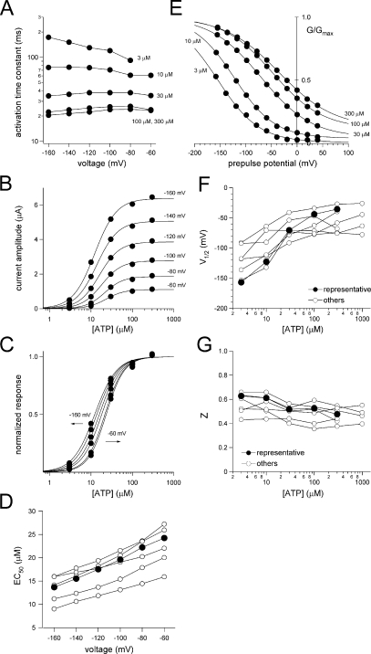
Figure 3. Analyses of the voltage-dependent gating of P2X2 in the presence of various [ATP]. (A) Dependence of the activation kinetics on voltage and [ATP]. The activation phases of the currents shown in Fig. 2 were fitted with a single exponential function, and the time constants of the fittings at each membrane potential are plotted. (B) [ATP] response relationships are derived from the recordings in Fig. 2. Current amplitudes were measured at the test pulse. Data were fitted with Hill's equation as described in Materials and methods. (C) [ATP] response relationships in B were normalized and replotted. (D) Voltage dependency of EC50 values of the [ATP] response. Representative plots (filled circles) are derived from the data in B and C; the others (open circles) are from other oocytes. (E) Normalized G-V relationships are derived from the recording in Fig. 2. Tail current amplitudes at −60 mV were measured. Data were fitted with the two-state Boltzmann equation as described Materials and methods. (F and G) V1/2 values (F) and Z values (G) in various [ATP]. Representative plots (filled circles) were derived from the data in E; the others (open circles) are from other oocytes.
Figure 4. Excised inside-out patch clamp recordings of the macroscopic current through P2X2 WT expressed in HEK293T cells with intensive perfusion of the bath (intracellular side) solution. (A) Macroscopic currents were recorded by inside-out patch clamp from HEK293T cell using the same voltage step protocols in Fig. 2 in the presence of the indicated [ATP]. Current traces recorded at 1 min (left) after excising the patch membrane and at 15 min (right) after an intensive perfusion by the blocker-free solution described in Materials and methods. (B) Dependence of the activation kinetics on voltage and [ATP].
Figure 5. Kinetic analysis with a simple two-state model. (A) Two-state model for P2X channel gating. C represents a closed state, and O represents an open state. α and β represent the transition rates between the closed and open states. (B) Representative α and β at various [ATP] were plotted versus membrane potentials. α and β were calculated from the data in Figs. 2 and 3 using two equations: G/Gmax = β/(α + β) and τ = 1/(α + β). (C) α and β in B were replotted versus [ATP].
Figure 6. Macroscopic current recordings through the G344A and G344P mutants evoked by step pulses during the steady state after the application of various [ATP]. Macroscopic currents were recorded as in Fig. 2 in the presence of the indicated [ATP]. Tail currents were recorded at −60 mV, and their enlarged images are shown in the insets. All current traces for each mutant were recorded from an identical oocyte and shown after subtracting data obtained in the absence of ATP.
Figure 7. Analyses of the voltage-dependent gating of P2X2 mutants in the presence of various [ATP]. The data from the mutants were analyzed as in Fig. 2, and representative plots were derived from the data in Fig. 6. (A) Analyses of the activation kinetics of G344P at various [ATP]. (B) Normalized G-V relationships for the macroscopic currents through G344P. (C and D) V1/2 (C) and Z (D) values for G344P at various [ATP]. (E) Calculated α and β values for G344P in the presence of 300 μM ATP were plotted versus membrane potential. The data from the WT channel in 300 μM ATP were also plotted (gray symbols) for comparison. (F) Comparison of the EC50 values of the [ATP] response relationship for the WT channel and the mutants.
Figure 8. Glycine scanning mutagenesis of the second TM helix of the G344A mutant. Amino acid sequence of the second TM helix of the P2X2 channel. Macroscopic currents were recorded as in Fig. 2. The pulse protocol used is shown at the bottom left. Current traces recorded in the presence of 10 μM ATP are shown at positions corresponding to the introduced glycine in the TM helix. Current traces are shown after subtracting data obtained in the absence of ATP. In the drawing of the helix, the positions of the amino acid residues that when mutated to glycine rescued the voltage-dependent activation phases are highlighted.
Figure 9. Representative recordings and analyses of two glycine scanning mutants. (A and B) Macroscopic current recordings from G344A/I341G (A) and G344A/V343G (B) in the presence of two different [ATP]. G-V relationships for the two mutants at various [ATP] are shown at the bottom. The recordings and the data analyses were performed as in Fig. 2. (C) EC50 values of the [ATP] response relationship for the mutants. N.D., channels that showed no detectable current.
Figure 10. Three-state, two-transition model of voltage- and [ATP]-dependent gating. (A) Simple three-state model consisting of an ATP-binding step and a gating step. C, the closed state with no bound ATP; CA, the closed state after ATP is bound; OA, the open state. kbind and kunbind represent the binding/unbinding rates for ATP binding to the channel. kon and koff represent the rates of the gating step. (B) kon and koff were calculated as described in Materials and methods from the data in Fig. 5 (B and C). Membrane potentials are shown in the figure.
Figure 11. Simulation analyses of the activation phase evoked by a voltage step in the P2X2 WT channel. (A) Reproduction of the activation phase by simulation. The activation phases evoked by step pulses from −60 to −160 mV in the presence of various [ATP] were simulated. Rate constants used are shown in Table II (A and B). The applied [ATP] relative to Kd is indicated. (B) Comparison of the simulations of the activation phases using various ATP-binding and unbinding rate constants in the presence of an [ATP] that equals the Kd. The kunbind values used are shown. Rate constants used are shown in Table II (A and C). Red dashed lines indicate lines fitted by a single exponential function for each current trace. (C) Summary of the simulation of the activation kinetics at various voltages and [ATP]. The activation phases evoked by a voltage step from −60 mV to each voltage were simulated using the rate constants in Table II (A and B). The activation phases of the simulated currents could be fitted satisfactorily with a single exponential function, and the time constants of the fittings at various [ATP] relative to Kd were plotted versus membrane potential. (D) Reproduction of [ATP]-dependent changes in the activation kinetics by a simulation assuming that kbind is voltage dependent and that kon and koff are voltage independent. The activation phases evoked by the step pulse from −60 to −160 mV in the presence of high and low [ATP] were simulated. The rate constants used are shown in Table II D. In the case of low [ATP] here, Kd is equal to 100 × [ATP] at −60 mV and 10 × [ATP] at −160 mV due to the voltage-dependent change of kbind. In the high [ATP] case, Kd is equal to 10 × [ATP] at −60 mV and 1 × [ATP] at −160 mV.
Barrera,
Atomic force microscopy imaging demonstrates that P2X2 receptors are trimers but that P2X6 receptor subunits do not oligomerize.
2005, Pubmed
Barrera,
Atomic force microscopy imaging demonstrates that P2X2 receptors are trimers but that P2X6 receptor subunits do not oligomerize.
2005,
Pubmed Ben-Chaim,
Movement of 'gating charge' is coupled to ligand binding in a G-protein-coupled receptor.
2006,
Pubmed
,
Xenbase Ben-Chaim,
The M2 muscarinic G-protein-coupled receptor is voltage-sensitive.
2003,
Pubmed
,
Xenbase Boué-Grabot,
A protein kinase C site highly conserved in P2X subunits controls the desensitization kinetics of P2X(2) ATP-gated channels.
2000,
Pubmed
,
Xenbase Brake,
New structural motif for ligand-gated ion channels defined by an ionotropic ATP receptor.
1994,
Pubmed
,
Xenbase Chakrabartty,
Large differences in the helix propensities of alanine and glycine.
1991,
Pubmed Charnet,
Pharmacological and kinetic properties of alpha 4 beta 2 neuronal nicotinic acetylcholine receptors expressed in Xenopus oocytes.
1992,
Pubmed
,
Xenbase Cockayne,
Urinary bladder hyporeflexia and reduced pain-related behaviour in P2X3-deficient mice.
2000,
Pubmed Cockayne,
P2X2 knockout mice and P2X2/P2X3 double knockout mice reveal a role for the P2X2 receptor subunit in mediating multiple sensory effects of ATP.
2005,
Pubmed Cordes,
Proline-induced distortions of transmembrane helices.
2002,
Pubmed Ding,
Investigating the putative glycine hinge in Shaker potassium channel.
2005,
Pubmed
,
Xenbase Ding,
Single channel properties of P2X2 purinoceptors.
1999,
Pubmed
,
Xenbase Ding,
Inactivation of P2X2 purinoceptors by divalent cations.
2000,
Pubmed Doyle,
The structure of the potassium channel: molecular basis of K+ conduction and selectivity.
1998,
Pubmed Duckwitz,
P2X5 subunit assembly requires scaffolding by the second transmembrane domain and a conserved aspartate.
2006,
Pubmed
,
Xenbase Edwards,
ATP receptor-mediated synaptic currents in the central nervous system.
1992,
Pubmed Egan,
A domain contributing to the ion channel of ATP-gated P2X2 receptors identified by the substituted cysteine accessibility method.
1998,
Pubmed Elliott,
Membrane phosphatidylserine distribution as a non-apoptotic signalling mechanism in lymphocytes.
2005,
Pubmed Ennion,
The role of positively charged amino acids in ATP recognition by human P2X(1) receptors.
2000,
Pubmed
,
Xenbase Evans,
ATP mediates fast synaptic transmission in mammalian neurons.
1992,
Pubmed Ferrari,
The P2X7 receptor: a key player in IL-1 processing and release.
2006,
Pubmed Figl,
Voltage-jump relaxation kinetics for wild-type and chimeric beta subunits of neuronal nicotinic receptors.
1996,
Pubmed
,
Xenbase Fujiwara,
Ser165 in the second transmembrane region of the Kir2.1 channel determines its susceptibility to blockade by intracellular Mg2+.
2002,
Pubmed
,
Xenbase Fujiwara,
Functional roles of charged amino acid residues on the wall of the cytoplasmic pore of Kir2.1.
2006,
Pubmed
,
Xenbase Fujiwara,
Regulation of the desensitization and ion selectivity of ATP-gated P2X2 channels by phosphoinositides.
2006,
Pubmed
,
Xenbase Fujiwara,
Density-dependent changes of the pore properties of the P2X2 receptor channel.
2004,
Pubmed
,
Xenbase Gu,
Activation of ATP P2X receptors elicits glutamate release from sensory neuron synapses.
1997,
Pubmed Guo,
Evidence for functional P2X4/P2X7 heteromeric receptors.
2007,
Pubmed Hong,
Roles of transmembrane prolines and proline-induced kinks of the lutropin/choriogonadotropin receptor.
1997,
Pubmed Hoshi,
Biophysical and molecular mechanisms of Shaker potassium channel inactivation.
1990,
Pubmed
,
Xenbase Hung,
Roles of protein kinase C in regulation of P2X7 receptor-mediated calcium signalling of cultured type-2 astrocyte cell line, RBA-2.
2005,
Pubmed Jiang,
Subunit arrangement in P2X receptors.
2003,
Pubmed Jiang,
Crystal structure and mechanism of a calcium-gated potassium channel.
2002,
Pubmed Jiang,
Amino acid residues involved in gating identified in the first membrane-spanning domain of the rat P2X(2) receptor.
2001,
Pubmed Jiang,
Identification of amino acid residues contributing to the ATP-binding site of a purinergic P2X receptor.
2000,
Pubmed Jiang,
The open pore conformation of potassium channels.
2002,
Pubmed Kato,
Distinct modulation of evoked and spontaneous EPSCs by purinoceptors in the nucleus tractus solitarii of the rat.
2001,
Pubmed Kelly,
Potassium channel gating observed with site-directed mass tagging.
2003,
Pubmed Khakh,
Contribution of transmembrane regions to ATP-gated P2X2 channel permeability dynamics.
2005,
Pubmed Khakh,
ATP receptor-mediated enhancement of fast excitatory neurotransmitter release in the brain.
1998,
Pubmed Khakh,
Neuronal P2X transmitter-gated cation channels change their ion selectivity in seconds.
1999,
Pubmed Lester,
Cys-loop receptors: new twists and turns.
2004,
Pubmed Lummis,
Cis-trans isomerization at a proline opens the pore of a neurotransmitter-gated ion channel.
2005,
Pubmed MacArthur,
Influence of proline residues on protein conformation.
1991,
Pubmed MacKinnon,
Nobel Lecture. Potassium channels and the atomic basis of selective ion conduction.
2004,
Pubmed Magidovich,
Conserved gating hinge in ligand- and voltage-dependent K+ channels.
2004,
Pubmed
,
Xenbase Mio,
Visualization of the trimeric P2X2 receptor with a crown-capped extracellular domain.
2005,
Pubmed Nakajo,
Protein kinase C shifts the voltage dependence of KCNQ/M channels expressed in Xenopus oocytes.
2005,
Pubmed
,
Xenbase Nakazawa,
Voltage-dependent gating of ATP-activated channels in PC12 cells.
1997,
Pubmed Nakazawa,
Characterization of voltage-dependent gating of P2X2 receptor/channel.
2005,
Pubmed
,
Xenbase Nicke,
P2X1 and P2X3 receptors form stable trimers: a novel structural motif of ligand-gated ion channels.
1998,
Pubmed
,
Xenbase Niwa,
Efficient selection for high-expression transfectants with a novel eukaryotic vector.
1991,
Pubmed North,
Molecular physiology of P2X receptors.
2002,
Pubmed Ohana,
The metabotropic glutamate G-protein-coupled receptors mGluR3 and mGluR1a are voltage-sensitive.
2006,
Pubmed
,
Xenbase O'Neil,
A thermodynamic scale for the helix-forming tendencies of the commonly occurring amino acids.
1990,
Pubmed Ralevic,
Receptors for purines and pyrimidines.
1998,
Pubmed Rassendren,
Identification of amino acid residues contributing to the pore of a P2X receptor.
1997,
Pubmed Roberts,
Molecular properties of P2X receptors.
2006,
Pubmed Sabirov,
A conserved arginine residue in the pore region of an inward rectifier K channel (IRK1) as an external barrier for cationic blockers.
1997,
Pubmed
,
Xenbase Saitoh,
RGS8 accelerates G-protein-mediated modulation of K+ currents.
1997,
Pubmed
,
Xenbase Silberberg,
Secondary structure and gating rearrangements of transmembrane segments in rat P2X4 receptor channels.
2005,
Pubmed
,
Xenbase Silberberg,
Ivermectin Interaction with transmembrane helices reveals widespread rearrangements during opening of P2X receptor channels.
2007,
Pubmed
,
Xenbase Sine,
Activation of Torpedo acetylcholine receptors expressed in mouse fibroblasts. Single channel current kinetics reveal distinct agonist binding affinities.
1990,
Pubmed Skorinkin,
Bimodal action of protons on ATP currents of rat PC12 cells.
2003,
Pubmed Smith,
Identification of amino acids within the P2X2 receptor C-terminus that regulate desensitization.
1999,
Pubmed
,
Xenbase Surprenant,
Functional properties of heteromeric P2X(1/5) receptors expressed in HEK cells and excitatory junction potentials in guinea-pig submucosal arterioles.
2000,
Pubmed Surprenant,
The cytolytic P2Z receptor for extracellular ATP identified as a P2X receptor (P2X7).
1996,
Pubmed Tieleman,
Proline-induced hinges in transmembrane helices: possible roles in ion channel gating.
2001,
Pubmed Valera,
A new class of ligand-gated ion channel defined by P2x receptor for extracellular ATP.
1994,
Pubmed
,
Xenbase Virginio,
Pore dilation of neuronal P2X receptor channels.
1999,
Pubmed von Heijne,
Proline kinks in transmembrane alpha-helices.
1991,
Pubmed Yamamoto,
Impaired flow-dependent control of vascular tone and remodeling in P2X4-deficient mice.
2006,
Pubmed Zhao,
A gating hinge in Na+ channels; a molecular switch for electrical signaling.
2004,
Pubmed Zhou,
Two mechanisms for inward rectification of current flow through the purinoceptor P2X2 class of ATP-gated channels.
1998,
Pubmed
,
Xenbase