Click here to close
Hello! We notice that you are using Internet Explorer, which is not supported by Xenbase and may cause the site to display incorrectly.
We suggest using a current version of Chrome,
FireFox, or Safari.
???displayArticle.abstract???
Although Rho-GTPases are well-known regulators of cytoskeletal reorganization, their in vivo distribution and physiological functions have remained elusive. In this study, we found marked apical accumulation of Rho in developing chick embryos undergoing folding of the neural plate during neural tube formation, with similar accumulation of activated myosin II. The timing of accumulation and biochemical activation of both Rho and myosin II was coincident with the dynamics of neural tube formation. Inhibition of Rho disrupted its apical accumulation and led to defects in neural tube formation, with abnormal morphology of the neural plate. Continuous activation of Rho also altered neural tube formation. These results indicate that correct spatiotemporal regulation of Rho is essential for neural tube morphogenesis. Furthermore, we found that a key morphogenetic signaling pathway, the Wnt/PCP pathway, was implicated in the apical accumulation of Rho and regulation of cell shape in the neural plate, suggesting that this signal may be the spatiotemporal regulator of Rho in neural tube formation.
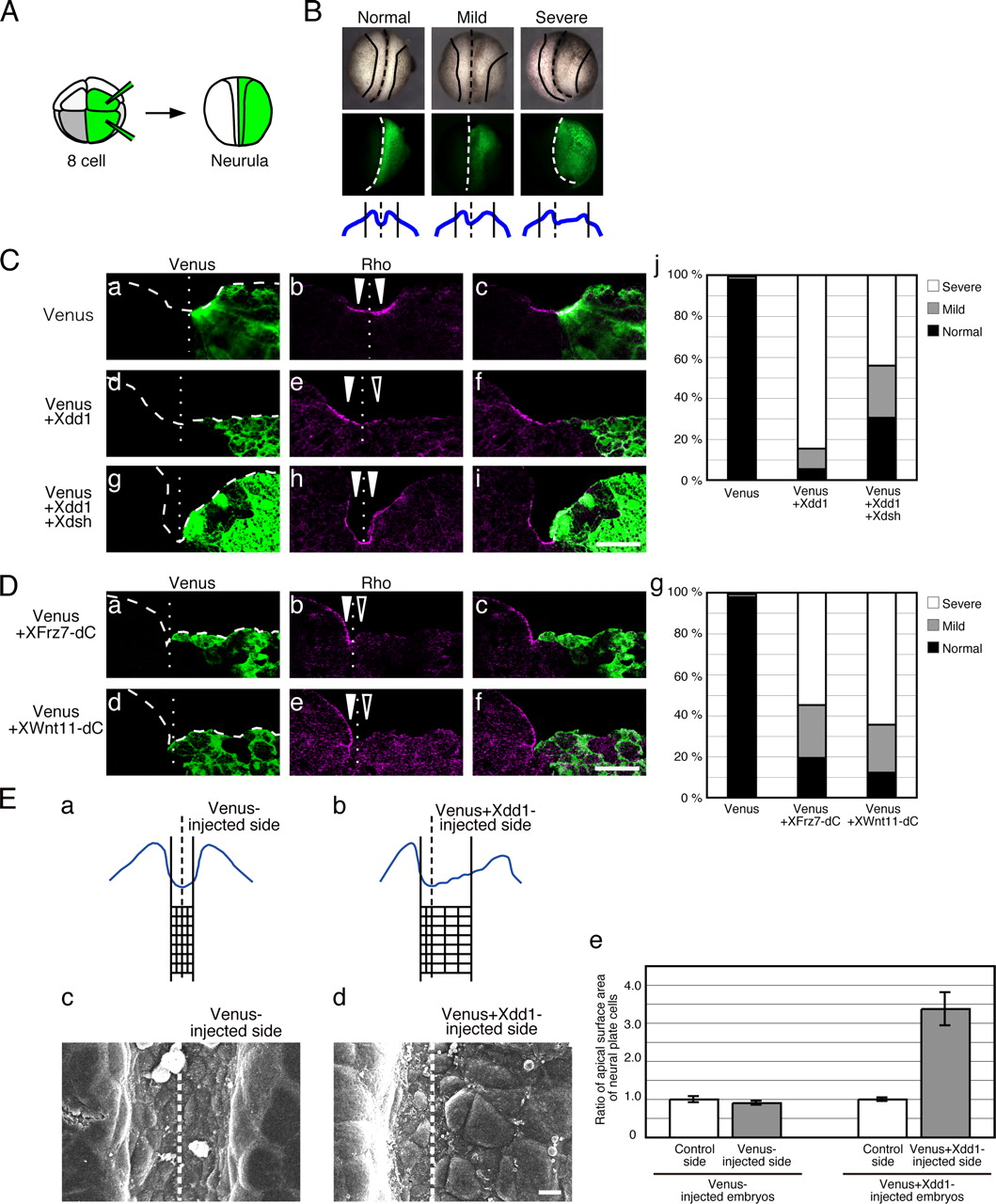
Figure 7. Inhibition of Wnt/PCP pathway causes neurulation defects and disrupts the apical accumulation of Rho in neural plate cells in Xenopus embryos. (A) mRNA injection experiment in embryos. mRNA was injected into two right-side blastomeres of the animal hemisphere at the eight-cell stage. Venus mRNA (50 pg) was coinjected as a marker. At the neurula stage, injected mRNA was distributed mainly to the right side of the ectoderm. (B) Phenotypes of embryos at the neurula stage producing mutant molecules that inhibit the Wnt/PCP pathway. Top row contains bright microscopy images; middle row shows images of Venus distribution; bottom row contains sketches depicting the morphology as transverse sections. Normal, a Venus-expressing control neurulaembryo. Mild and Severe, dominant-negative dishevelled (Xdd1)-expressing embryos with mild and severe phenotypes, respectively. In mild cases, the medial line is almost straight and the neural plate of the mRNA-injected side is broader than that of uninjected control side. In severe cases, medial lines are curved toward the injected side, and the neural plates of the injected side are much broader than those of the control side. Black lines indicate sides of neural folds. Dotted lines represent medial line of embryos. (C) Transverse sections of control (aâc), Xdd1 mRNA (200 pg)-injected (dâf), and Xdd1 plus wild-type disheveled (Xdsh, 400 pg) mRNA-injected (gâi) embryos. Venus (a, d, and g), Rho (b, e, and h), and merged (c, f, and i) images. (j) Statistics of the phenotypes induced by Xdd1 injection and coinjection with Xdsh. Venus: n = 138; Venus + Xdd1: n = 130; Venus + Xdd1 + Xdsh: n = 102. (D) Transverse sections of XFrz7-dC mRNA (400 pg)-injected (aâc) and XWnt11-dC mRNA (400 pg)-injected (dâf) embryos. Venus (a and d), Rho (b and e), and merged (c and f) images. (g) Statistics of the phenotypes induced by Xfrz7-dC- or Xwnt11-dC-injection. Venus: n = 138; Venus + XFrz7-dC: n = 93; Venus + XWnt11-dC: n = 90. Broken lines in C and D represent outlines of neural plates. Dotted lines represent medial lines of embryos. (C and D) Arrowheads, the region of apical accumulation of Rho; open arrowheads, disruption of apical accumulation of Rho. Scale bars, 50 μm. (E) Dorsal views of neural plate cells in control and Xdd1 mRNA-injected embryos. (a and b) Arrangements of neural plate cells of (a) Venus- and (b) Venus + Xdd1 mRNA-injected Xenopus embryos. (c and d) Dorsal scanning electron microscopic views of the neural grooves of Venus- (c) and Venus + Xdd1 (d) mRNA-injected Xenopus embryos. Scale bar, 10 μm. (e) Statistics of apical surface area of neural plate cell. In the Xdd1-injected side, the apical surface area of neural plate cells is much larger than in the uninjected control side, whereas in Venus-injected embryos, neural plate cells on both sides have almost the same apical surface area. Venus: n = 20, 4 specimens; Xdd1: n = 20, 3 specimens. Bars, mean + SEM.
Bertet,
Myosin-dependent junction remodelling controls planar cell intercalation and axis elongation.
2004,
Pubmed Brouns,
The adhesion signaling molecule p190 RhoGAP is required for morphogenetic processes in neural development.
2000,
Pubmed Chen,
Cdc42 is required for PIP(2)-induced actin polymerization and early development but not for cell viability.
2000,
Pubmed Ciruna,
Planar cell polarity signalling couples cell division and morphogenesis during neurulation.
2006,
Pubmed Djiane,
Role of frizzled 7 in the regulation of convergent extension movements during gastrulation in Xenopus laevis.
2000,
Pubmed
,
Xenbase Habas,
Wnt/Frizzled activation of Rho regulates vertebrate gastrulation and requires a novel Formin homology protein Daam1.
2001,
Pubmed
,
Xenbase Habas,
Coactivation of Rac and Rho by Wnt/Frizzled signaling is required for vertebrate gastrulation.
2003,
Pubmed
,
Xenbase Haigo,
Shroom induces apical constriction and is required for hingepoint formation during neural tube closure.
2003,
Pubmed
,
Xenbase Harada,
Direct interaction of Rnd1 with FRS2 beta regulates Rnd1-induced down-regulation of RhoA activity and is involved in fibroblast growth factor-induced neurite outgrowth in PC12 cells.
2005,
Pubmed Harden,
Participation of small GTPases in dorsal closure of the Drosophila embryo: distinct roles for Rho subfamily proteins in epithelial morphogenesis.
1999,
Pubmed Hildebrand,
Shroom, a PDZ domain-containing actin-binding protein, is required for neural tube morphogenesis in mice.
1999,
Pubmed Hildebrand,
Shroom regulates epithelial cell shape via the apical positioning of an actomyosin network.
2005,
Pubmed Jaffe,
Rho GTPases: biochemistry and biology.
2005,
Pubmed Kikuchi,
Multiplicity of the interactions of Wnt proteins and their receptors.
2007,
Pubmed Kobayashi,
Early subdivisions in the neural plate define distinct competence for inductive signals.
2002,
Pubmed Kumagai,
ADP-ribosylation of rho p21 inhibits lysophosphatidic acid-induced protein tyrosine phosphorylation and phosphatidylinositol 3-kinase activation in cultured Swiss 3T3 cells.
1993,
Pubmed Lanier,
Mena is required for neurulation and commissure formation.
1999,
Pubmed Mizuseki,
Xenopus Zic-related-1 and Sox-2, two factors induced by chordin, have distinct activities in the initiation of neural induction.
1998,
Pubmed
,
Xenbase Nagai,
A variant of yellow fluorescent protein with fast and efficient maturation for cell-biological applications.
2002,
Pubmed Niwa,
Efficient selection for high-expression transfectants with a novel eukaryotic vector.
1991,
Pubmed Park,
Exoenzyme Tat-C3 inhibits association of zymosan particles, phagocytosis, adhesion, and complement binding in macrophage cells.
2003,
Pubmed Reid,
Rhotekin, a new putative target for Rho bearing homology to a serine/threonine kinase, PKN, and rhophilin in the rho-binding domain.
1996,
Pubmed Schoenwolf,
A reexamination of the role of microfilaments in neurulation in the chick embryo.
1988,
Pubmed Shimizu,
ROCK-I regulates closure of the eyelids and ventral body wall by inducing assembly of actomyosin bundles.
2005,
Pubmed Smith,
Neurulation: coming to closure.
1997,
Pubmed Sokol,
Analysis of Dishevelled signalling pathways during Xenopus development.
1996,
Pubmed
,
Xenbase Sugihara,
Rac1 is required for the formation of three germ layers during gastrulation.
1998,
Pubmed Sundin,
An early marker of axial pattern in the chick embryo and its respecification by retinoic acid.
1992,
Pubmed Suzuki,
Possible existence of common internalization mechanisms among arginine-rich peptides.
2002,
Pubmed Tada,
Non-canonical Wnt signalling and regulation of gastrulation movements.
2002,
Pubmed
,
Xenbase Tada,
Xwnt11 is a target of Xenopus Brachyury: regulation of gastrulation movements via Dishevelled, but not through the canonical Wnt pathway.
2000,
Pubmed
,
Xenbase Takai,
Rho as a regulator of the cytoskeleton.
1995,
Pubmed Thériault,
BMP4 induces EMT and Rho GTPase activation in human ovarian cancer cells.
2007,
Pubmed Van Aelst,
Rho GTPases and signaling networks.
1997,
Pubmed Veeman,
A second canon. Functions and mechanisms of beta-catenin-independent Wnt signaling.
2003,
Pubmed Wallingford,
Neural tube closure requires Dishevelled-dependent convergent extension of the midline.
2002,
Pubmed
,
Xenbase Wang,
Dishevelled genes mediate a conserved mammalian PCP pathway to regulate convergent extension during neurulation.
2006,
Pubmed
,
Xenbase Wei,
Rho kinases play an obligatory role in vertebrate embryonic organogenesis.
2001,
Pubmed Winter,
Drosophila Rho-associated kinase (Drok) links Frizzled-mediated planar cell polarity signaling to the actin cytoskeleton.
2001,
Pubmed Wu,
Neural tube defects and abnormal brain development in F52-deficient mice.
1996,
Pubmed Xu,
Vinculin knockout results in heart and brain defects during embryonic development.
1998,
Pubmed Ybot-Gonzalez,
Convergent extension, planar-cell-polarity signalling and initiation of mouse neural tube closure.
2007,
Pubmed Yonemura,
Rho localization in cells and tissues.
2004,
Pubmed
,
Xenbase Zhang,
Regulation of ephexin1, a guanine nucleotide exchange factor of Rho family GTPases, by fibroblast growth factor receptor-mediated tyrosine phosphorylation.
2007,
Pubmed Zhao,
PAK and other Rho-associated kinases--effectors with surprisingly diverse mechanisms of regulation.
2005,
Pubmed