Click here to close
Hello! We notice that you are using Internet Explorer, which is not supported by Xenbase and may cause the site to display incorrectly.
We suggest using a current version of Chrome,
FireFox, or Safari.
PLoS One
2008 Jan 01;312:e4046. doi: 10.1371/journal.pone.0004046.
Show Gene links
Show Anatomy links
Direct inhibition of GSK3beta by the phosphorylated cytoplasmic domain of LRP6 in Wnt/beta-catenin signaling.
Piao S, Lee SH, Kim H, Yum S, Stamos JL, Xu Y, Lee SJ, Lee J, Oh S, Han JK, Park BJ, Weis WI, Ha NC.
???displayArticle.abstract???
Wnt/beta-catenin signaling plays a central role in development and is also involved in a diverse array of diseases. Binding of Wnts to the coreceptors Frizzled and LRP6/5 leads to phosphorylation of PPPSPxS motifs in the LRP6/5 intracellular region and the inhibition of GSK3beta bound to the scaffold protein Axin. However, it remains unknown how GSK3beta is specifically inhibited upon Wnt stimulation. Here, we show that overexpression of the intracellular region of LRP6 containing a Ser/Thr rich cluster and a PPPSPxS motif impairs the activity of GSK3beta in cells. Synthetic peptides containing the PPPSPxS motif strongly inhibit GSK3beta in vitro only when they are phosphorylated. Microinjection of these peptides into Xenopus embryos confirms that the phosphorylated PPPSPxS motif potentiates Wnt-induced second body axis formation. In addition, we show that the Ser/Thr rich cluster of LRP6 plays an important role in LRP6 binding to GSK3beta. These observations demonstrate that phosphorylated LRP6/5 both recruits and directly inhibits GSK3beta using two distinct portions of its cytoplasmic sequence, and suggest a novel mechanism of activation in this signaling pathway.
???displayArticle.pubmedLink???
19107203 ???displayArticle.pmcLink???PMC2603313 ???displayArticle.link???PLoS One ???displayArticle.grants???[+]
Figure 1. LRP6 constructs and their cytoplasmic overexpression in cell.(A) Schematic representation of the full-length LRP6 and amino acid sequences of LRP6 intracellular fragments used in this study. The Ser/Thr rich cluster and PPPSPxS motif are underlined in each sequence. Phosphorylated residues are highlighted. (B) Cytosolic overexpression of the LRP6 constructs. A549 cells in which control (empty vector, EV, encoding only GFP), miniCL and miniCLMT were transfected as GFP fusion proteins. Control, miniCL and miniCLMT were detected through the green fluorescence from GFP. β-Catenin was detected using an anti-β-catenin antibody, and the nuclei were detected by DAPI staining. (C) Western blotting analysis from the transfected A549 cells used in (B). Labels at the left side of blots indicate the antibody used for detection of the corresponding protein. Endogenous β-catenin was detected by an anti-β-catenin antibody. p-GS indicates the level of the phosphorylated GS by GSK3β, detected by anti-glycogen synthase (Ser641) antibody. p-S9-GSK3β indicates the phosphorylated Ser9 of GSK3β, and was detected by anti-phospho GSK3β (Ser9) antibody. Levels of transfected proteins were detected using monoclonal GFP antibody, indicated by GFP. Total cellular levels of GS and GSK3β were measured by anti-GS antibody and anti-GSK3β antibody, which are indicated by t-GS and t-GSK3β, respectively. Actin is shown as a loading control. (D) Activation of Wnt/β-catenin signaling, which was measured by the Top-flash luciferase activity. Either the top-flash (TOP) or fop-flash (FOP) luciferase reporter and each construct were transfected into 293 cells. The luciferase activities were measured after 24 h of the transfection. Error bars represent standard deviation from 4 independent experiments. Statistical analysis revealed that overexpression of the miniCL construct significantly activated Wnt/β-catenin signaling compared to that of the empty vector and the miniCLMT construct (* p<0.01, # p<0.01).
Figure 2. Direct inhibition of GSK3β on the β-catenin N-terminal fragment by LRP6 PPPSPxS peptides.(A) GSK3β activity is inhibited by the LRP6 PPPSPxS peptides depending on the phosphorylation state of the LRP6 motif. The graph is plotted as a percentage of uninhibited GSK3β activity (Lane 1) from 4â7 independent experiments; the standard deviation is indicated by error bars. Gels used in this experiment are shown in Fig. S5. (B) Measurement of the inhibition constant (Ki) of the dually-phosphorylated LRP6 peptide. Varying concentrations (0, 1, 3, 10, and 30 µM) of the dually-phosphorylated LRP6 peptide were used to measure the Ki value. The data points are the mean of three independent experiments. The progressive increase in slope indicates that the Ki for the peptide is â¼13 µM. (C) The dually-phosphorylated PPPSPxS peptide inhibits the GSK3β-mediated phosphorylation of mouse Axin fragment (residues 512â650). The intensities of the Coomassie-blue stained phosphorylated bands were quantitatively analyzed. The purified Axin fragment (5 µg) was used as a substrate in the same reaction buffer as in (A). The graph is plotted as a percentage of uninhibited GSK3β activity from 3 independent experiments; the standard deviation is indicated by error bars. Gels used in this experiment are shown in Fig. S6. (D) GSK3β is inhibited by the phosphorylated LRP6 motif independently of the Axin GBD protein (Left). Binding of Axin GBD to GSK3β is fully saturated at above 2.5 µM of the Axin protein [35], where â¼20% of the GSK3β activity was inhibited by the Axin GBD protein (Right). GST-fused mouse Axin GBD (GST-Axin GBD, residues 512â530) was used in these experiments. The graph is plotted as relative GSK3β activities from three independent experiments. Error bars indicate the standard deviation. Because the binding constant of Axin GBD domain to GSK3β is about 1 µM, most GSK3β is bound to Axin GBD domain at above 2.5 µM of Axin GBD domain in vitro. A representative gel is shown in Fig. S7. Binding of Axin GBD to GSK3β was confirmed by the far western blotting experiment (Data not shown).
Figure 3. The effect of the injected PPPSPxS peptides to the Xenopus embryos.Xenopus Wnt8 protein (XWnt8; 0.5 pg) was co-microinjected with each peptide (1 ng) into the ventrovegetal region of Xenopus embryos. Representative embryo pictures are shown in the left panel, and the diagram shows the ratio of the phenotypes (normal shape, partial and complete second axis duplication) in the right panel. Although the injected peptides would be diluted and degraded as the cells divide due to lack of the de novo biosynthesis, the dually and singly-phosphorylated PPPSPxS peptides dramatically increased partial and complete second body axis.
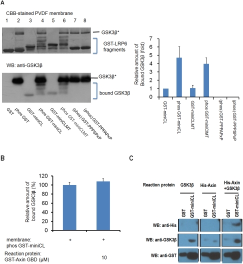
Figure 4. Phosphorylation-dependent binding of the LRP6 intracellular region to GSK3β in the absence and presence of Axin.(A) GST (Lane 1), GST-fused miniCL (Lane 3; GST-miniCL), GST-fused miniCLMT (Lane 5; GST-miniCLMT), and their phosphorylated forms (Lanes 2, 4, 6; indicated by âphosâ) were loaded onto an SDS-polyacrylamide gel, and then transferred to PVDF membrane (Left top). Because GST-fused PPPSPxS and PPPAPxS were not phosphorylated by GSK3β and CK1 (data not shown), we only applied the GSK3β- and CK1-treated GST-PPPSPxS or its mutant form [Lanes 7, 8; indicated by (phos)] to the gel, since the untreated forms would be redundant. The phosphorylated protein bands show an upshifted mobility on the gel. The PVDF membrane was incubated with 1 µg/ml of GSK3β to allow GSK3β to bind to the proteins in the membrane. The bound GSK3β was visualized on the transferred proteins by western blotting using an anti-GSK3β antibody (Left bottom), and the GSK3β protein used to obtain the phosphorylated forms of each protein is indicated by GSK3β*. The band intensities of bound GSK3β were measured from the three independent experiments (Right). (B) The Axin GBD domain does not affect the binding of GSK3β to the miniCL region of LRP6. The phosphorylated GST-fused miniCL was transferred to PVDF membrane, and the membrane was incubated with GSK3β (0.1 µg/ml) and GST-fused Axin GBD domain protein (0, 10 µM). Error bars indicate the standard deviation from three independent experiments. (C) GSK3β mediates the binding of an Axin fragment to LRP6 miniCL region. A His-tagged Axin fragment (His-Axin; residues 512â650) including the GBD and the β-catenin binding domain (BBD) was tested if it directly binds to LRP6 miniCL region or its binding is mediated by GSK3β. Fifteen µg of GST-miniCL was transferred to a PVDF membrane, and the membrane was incubated with GSK3β (2 µg/ml) and/or His-Axin (12 µg/ml) in TBST containing 1% skim milk. The Axin fragment was bound to LRP6 miniCL only in the presence of GSK3β.
Figure 5. A model for the activation of Wnt/β-catenin signaling.Left, simultaneous binding of Wnt to Frizzled (Fz) and LRP6/5 leads to recruitment of Dishevelled (Dvl) to the Frizzled cytoplasmic region. Middle, the Axin complex containing GSK3β is recruited to the membrane via interactions of Axin with Dishevelled, and also the Ser/Thr rich cluster of LRP6/5 with GSK3β in the complex. The membrane-recruited GSK3β, together with the membrane-anchored CK1γ, phosphorylates the Ser/Thr rich cluster of LRP6. Once the Ser/Thr rich cluster of LRP6/5 is phosphorylated, LRP6/5 makes a greater contribution to the recruitment of the Axin complex due to its increased affinity. Right, the GSK3β in the Axin complex is inhibited by the phosphorylated PPPSPxS motif in LRP6/5. The phosphorylated Ser/Thr rich cluster is indicated by p in a square, and the phosphorylated PPPSPxS motif is indicated by p in a circle.
Aberle,
beta-catenin is a target for the ubiquitin-proteasome pathway.
1997, Pubmed
Aberle,
beta-catenin is a target for the ubiquitin-proteasome pathway.
1997,
Pubmed Bienz,
Armadillo/beta-catenin signals in the nucleus--proof beyond a reasonable doubt?
2003,
Pubmed
,
Xenbase Bilic,
Wnt induces LRP6 signalosomes and promotes dishevelled-dependent LRP6 phosphorylation.
2007,
Pubmed Cliffe,
A role of Dishevelled in relocating Axin to the plasma membrane during wingless signaling.
2003,
Pubmed Cong,
Wnt signals across the plasma membrane to activate the beta-catenin pathway by forming oligomers containing its receptors, Frizzled and LRP.
2004,
Pubmed Cselenyi,
LRP6 transduces a canonical Wnt signal independently of Axin degradation by inhibiting GSK3's phosphorylation of beta-catenin.
2008,
Pubmed
,
Xenbase Dajani,
Crystal structure of glycogen synthase kinase 3 beta: structural basis for phosphate-primed substrate specificity and autoinhibition.
2001,
Pubmed Dajani,
Structural basis for recruitment of glycogen synthase kinase 3beta to the axin-APC scaffold complex.
2003,
Pubmed Davidson,
Casein kinase 1 gamma couples Wnt receptor activation to cytoplasmic signal transduction.
2005,
Pubmed
,
Xenbase Ding,
Differential regulation of glycogen synthase kinase 3beta by insulin and Wnt signaling.
2000,
Pubmed Dominguez,
Dorsal downregulation of GSK3beta by a non-Wnt-like mechanism is an early molecular consequence of cortical rotation in early Xenopus embryos.
2000,
Pubmed
,
Xenbase Fraser,
Identification of the Axin and Frat binding region of glycogen synthase kinase-3.
2002,
Pubmed
,
Xenbase Ha,
Mechanism of phosphorylation-dependent binding of APC to beta-catenin and its role in beta-catenin degradation.
2004,
Pubmed He,
LDL receptor-related proteins 5 and 6 in Wnt/beta-catenin signaling: arrows point the way.
2004,
Pubmed He,
Glycogen synthase kinase-3 and dorsoventral patterning in Xenopus embryos.
1995,
Pubmed
,
Xenbase Jho,
A GSK3beta phosphorylation site in axin modulates interaction with beta-catenin and Tcf-mediated gene expression.
1999,
Pubmed Julius,
Domains of axin and disheveled required for interaction and function in wnt signaling.
2000,
Pubmed
,
Xenbase Kikuchi,
Multiplicity of the interactions of Wnt proteins and their receptors.
2007,
Pubmed Mani,
LRP6 mutation in a family with early coronary disease and metabolic risk factors.
2007,
Pubmed Mao,
Low-density lipoprotein receptor-related protein-5 binds to Axin and regulates the canonical Wnt signaling pathway.
2001,
Pubmed Mi,
Role of the intracellular domains of LRP5 and LRP6 in activating the Wnt canonical pathway.
2005,
Pubmed Mi,
The low density lipoprotein receptor-related protein 6 interacts with glycogen synthase kinase 3 and attenuates activity.
2006,
Pubmed Newport,
A major developmental transition in early Xenopus embryos: I. characterization and timing of cellular changes at the midblastula stage.
1982,
Pubmed
,
Xenbase Orford,
Serine phosphorylation-regulated ubiquitination and degradation of beta-catenin.
1997,
Pubmed Pearl,
Regulation of protein kinases in insulin, growth factor and Wnt signalling.
2002,
Pubmed Takahashi,
A single BIR domain of XIAP sufficient for inhibiting caspases.
1998,
Pubmed Tamai,
A mechanism for Wnt coreceptor activation.
2004,
Pubmed
,
Xenbase Thomas,
A GSK3-binding peptide from FRAT1 selectively inhibits the GSK3-catalysed phosphorylation of axin and beta-catenin.
1999,
Pubmed
,
Xenbase Wallingford,
The developmental biology of Dishevelled: an enigmatic protein governing cell fate and cell polarity.
2005,
Pubmed Wodarz,
Mechanisms of Wnt signaling in development.
1998,
Pubmed
,
Xenbase Yanagawa,
Accumulation of Armadillo induced by Wingless, Dishevelled, and dominant-negative Zeste-White 3 leads to elevated DE-cadherin in Drosophila clone 8 wing disc cells.
1997,
Pubmed Zeng,
Initiation of Wnt signaling: control of Wnt coreceptor Lrp6 phosphorylation/activation via frizzled, dishevelled and axin functions.
2008,
Pubmed
,
Xenbase Zeng,
A dual-kinase mechanism for Wnt co-receptor phosphorylation and activation.
2005,
Pubmed
,
Xenbase Zhou,
Target protease specificity of the viral serpin CrmA. Analysis of five caspases.
1997,
Pubmed