|
Fig. 1. Rspo3 is expressed in endothelial cells and their precursors. (A-K) Rspo3 expression by in situ hybridization during mouse and Xenopus embryogenesis. (A-D) Mouse embryo. (E-H) X. laevis. (I-K) X. tropicalis. (A) E8.0 embryo; anterior towards the left. Rspo3 expression is in the primitive streak and in the allantois. (B) E8.5 embryo; anterior towards the top. Rspo3 expression is prominent in the posterior mesoderm and in the allantois. (C) Rspo3 expression in vasculature of the chorionic plate (E8.5). (D) Expression in the umbilical vein (arrowhead) (E12.5). (E) Stage 17; dorsal view, anterior leftwards, showing expression in the neural plate. (F) Stage 28; lateral view with anterior leftwards, showing expression in organs labeled. (G,H) Transverse section at tailbud stage showing expression of Rspo3 (G) and Vegf (H) in the hypochord (arrowheads). (I-K) Expression of indicated genes in stage 24; ventral view, anterior leftwards, showing expression of Msr and Rspo3 in the periphery of the ventral blood islands. Abbreviations: all, allantois; ba, branchial arches; cp, chorionic plate; fb, forebrain; dnt, dorsal neural tube; dlp, dorsal lateral plate; lb, limb bud; n, notochord; pm, posterior mesoderm; pn, pronephric sinus; ps, primitive streak; tb, tailbud mesoderm; vbi, ventral blood island. |
|
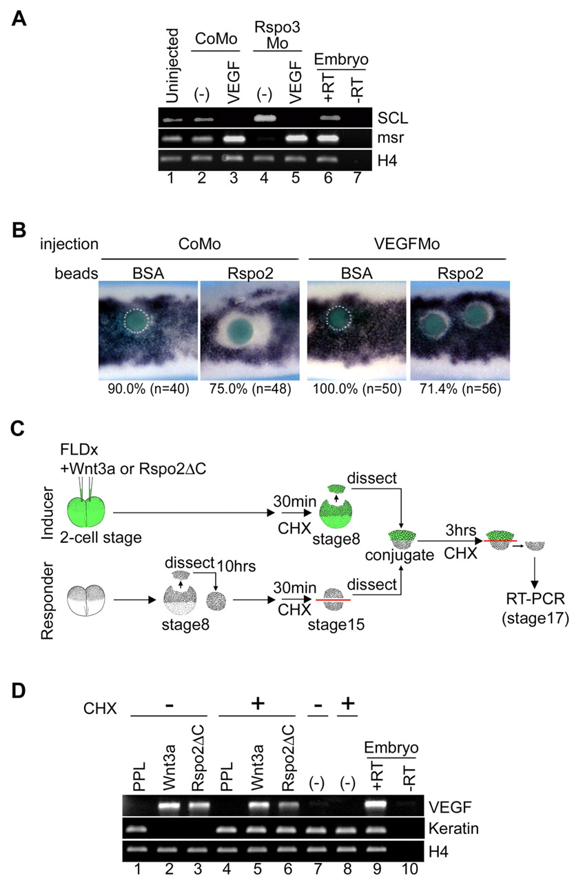
Fig. 2. Rspo3 regulates the balance between blood and endothelial differentiation. (A-D) Rspo3 is required for blood vessel formation. Xenopus tropicalis embryos were injected equatorially into each blastomere at the four-cell stage with 2.5 ng control morpholino (Co Mo) or Rspo3 Mo as indicated. (A,B) Tadpole morphology; note edema in embryo injected with Rspo3 Mo (B; 69.0%, n=203) but not in control (A) (6.4%, n=173). (C,D) o-Dianisidine erythrocyte staining at tadpole stage. Poor blood vessel formation occurs in the head and erythroid cells accumulate in the ventral region with Rspo3 Mo (D). (E-L) Rspo3 is required for angioblast formation. Xenopus tropicalis four-cell stage embryos were injected equatorially with 2.5 ng Co Mo or Rspo3 Mo, as indicated, into each blastomere and analyzed at tailbud stage by whole-mount in situ hybridization for the indicated genes. (H,L) Inset shows high magnification of the lateral region with Msr-expressing angioblasts. Control and Rspo3 Mo showed Msr staining at 93% (n=75) and 20% (n=87) frequency, respectively. (M-O) Rescue experiment of Rspo3 Mo-induced phenotype. Xenopus tropicalis four-cell stage embryos were injected with 2.5 ng of Co Mo or Rspo3 Mo with or without 50 pg Xenopus Rspo2 mRNA, as indicated, into each ventral blastomere. At gastrula stage (st. 10.5), ventral marginal zones (VMZ) were explanted, cultured until stage 28 and processed for whole-mount in situ hybridization for α-globin. The upregulation ofα -globin expression (23/24) in Rsop3 Mo-injected VMZ and the downregulation of α-globin expression (19/20) in Rspo3 Mo and Rspo2 mRNA-injected VMZ was observed in two independent experiments. (P-W) BSA-, Rspo2- or VEGF-soaked beads (top label) were transplanted in the ventral blood island precursors in neurulae and processed for whole-mount in situ hybridization for the indicated markers (side label) at tadpole stage. Arrowheads indicate ectopic Msr induction. White circles indicate implanted beads. |
|
Fig. 3. Rspo3 acts via Wnt/β-catenin signaling to induce Vegf. (A-C) RT-PCR analysis or quantitative PCR analysis (qPCR) of indicated marker genes in ventral marginal zones (VMZ). Four-cell stage Xenopus embryos were injected with 2.5 ng of Control Mo or Rspo3 Mo, 10 ng of VEGF Mo, 50 pg Xenopus Rspo2 mRNA, 250 pg dominant-negative Wnt8 (dnWnt8), 50 pg pCSKA-Wnt8 DNA, 150 pg Xenopus Dkk1 DNA, 50 pg Xenopus Rspo3 mRNA or 250 pg Xenopus VEGF-A170 mRNA, as indicated, into each ventral blastomere. VMZs were explanted at stage 10.5, cultured until stage 28 with or without treatment of VEGF receptor inhibitors (KRN or MAZ), and processed for RT-PCR (A,B) or qPCR (C). -RT, minus reverse transcription control. (D) Four-cell stage embryos were injected with 2.5 ng of Control Mo or Rspo3 Mo, as indicated, into both ventral blastomeres. Embryos were cultured until the indicated stage and prospective vbi regions were dissected for qPCR analysis. Gene expression in uninjected vbi explants was set to 100% (control). |
|
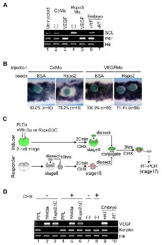
Fig. 4. Vegf mediates R-spondin/Wnt signaling during hematopoiesis. (A) RT-PCR analysis of ventral marginal zones (VMZ), experimental set up as in Fig. 3A-C. (B) Four-cell stage embryos were injected with 10 ng Co Mo or VEGF Mo, as indicated, into both ventral blastomeres. Beads soaked in BSA or Rspo2 were implanted at neurula stage (white circles), and processed for whole-mount in situ hybridization for α-globin at tadpole stage. (C) Experimental design for experiment in D. Top: `inducer' embryos were injected with 100 pg Wnt3a or 500 pg Rspo2δC (well-secreted variant) mRNA plus lineage tracer FLDx (fluorescence lysinated dextran), cultured until stage 8 and treated with cycloheximide (CHX, 40 μg/ml) for 30 minutes. Lower panel: `responder' uninjected animal caps were explanted at stage 8, cultured until control siblings reached stage 15, and treated with or without CHX (10 μg/ml) for 30 minutes. Responder animal caps were bissected, sandwiched with or without animal cap of inducer embryos and cultivated for another 3 hours to permit induction in the presence of CHX (10 μg/ml). Responder animal tissues were harvested and analyzed by RT-PCR shown in D. (D) Vegf induction is an immediate early response to Wnt/R-spondin signaling. Uninjected animal caps (responders) were co-cultured with fluorescently labeled animal caps injected with Wnt3a and Rspo2 mRNA (inducers) as shown in C. Responder animal caps were cultured until control siblings reached stage 15 and treated with or without cycloheximide (CHX) for 3 hours. Responder animal caps were harvested separately and analyzed by RT-PCR for the markers indicated. As a control for the efficacy of CHX treatment, the (indirect) inhibition of keratin expression by Wnt3a and Rspo2 (lanes 2-3) is blocked by CHX (lanes 4-9). |
|
Fig. 5. Rspo3 is required for mouse vascular development. (A-C) External morphology of wild-type and Rspo3-/- embryos (A), yolk sacs (B) and placentas (C) (E10.5). Enlarged pericardial sac with hemorrhage is marked by arrowhead in A. Note pale Rspo3-/- yolk sac in B and pale Rspo3-/- chorionic plate in C (arrowheads). (D,E) Yolk sac morphology in Rspo3-/- embryos (E9.5). (D) PECAM antibody staining of yolk sac vasculature at E9.5. (E) Histological section of the PECAM stained yolk sacs shown in D, counterstaining with Eosin. (F) PECAM staining of the trunk region of wild-type and Rspo3-/- embryos E9.5. (G,H) Placental defects in Rspo3-/- embryos. (G) Hematoxylin and Eosin staining of histological section. Note reduced embryonic vessels in Rspo3-/- labyrinth. (H) PECAM staining of placentas shown in C. Representative samples from 20 wild-type and 20 knockout embryos are shown. |
|
Fig. 6. Rspo3 is required for Wnt/β-catenin mediated induction of Vegf. (A) Vegfr2 expression. (B) Vegfa expression. (C) Tpbpa expression in spongiotrophoblast layer. (D) Csh1 (placental lactogen 1) expression in giant cell border. (A-D) Representative samples from 20 wild-type and 20 knockout embryos are shown as indicated. (E) Immunofluorescence staining of β-catenin (green) and nuclei (Hoechst, blue) in the allantois (E8.5). Reduced β-catenin staining occurs in Rspo3-/- allantois. (F) BATGAL reporter activity in wild-type and Rspo3-/- chorionic plates. Representative samples from 20 wild-type and 20 knockout embryos are shown. (G) Quantification of lacZ staining in the allantois (all) (E8.5), somites (s) (E8.5) and chorionic plate (cp) (E9.5) and β-catenin staining in the allantois (all) (E8.5). The number of positive cells in wild-type embryos was set to 100% (see Materials and methods). Abbreviations: all, allantois; ch, chorion; gc, giant cells; sp, spongiotrophoblast; la, labyrinth; cp, chorionic plate. |
|
Fig. 8. Model of Rspo3 action in Xenopus and mouse vascular development. Blue lines indicate the embryonic vasculature in Xenopus embryos and mouse placental labyrinth; red spheres, blood cells. |
|
rspo3 (respondin 3) gene expression in Xenopus laevis embryo, assayed via in situ hybridization, NF stage 28, lateral view, anterior left, dorsal up.
|