Click here to close
Hello! We notice that you are using Internet Explorer, which is not supported by Xenbase and may cause the site to display incorrectly.
We suggest using a current version of Chrome,
FireFox, or Safari.
???displayArticle.abstract???
The Vax2 homeobox gene plays a crucial role in early dorsoventral patterning of the eye. However, although Vax2 transcripts have been detected in later differentiating eye and brain regions, its possible roles at these stages are still unclear. By immunohistochemistry and in situ hybridization, we extensively compared the expression patterns of Xenopus Vax2 (Xvax2) mRNA and protein. Expression of Xvax2 protein was found to be largely overlapping but more restricted than that of mRNA, suggesting that Xvax2 expression may be also regulated at posttranscriptional levels. During eye and brain neurogenesis, Xvax2 protein was detected in proliferating neural progenitors and postmitotic differentiating cells in ventral regions of both structures. Overexpression of Xvax2 in Xenopus embryos by mRNA microinjection and DNA lipofection appeared to inhibit proliferation in both eye and brain cells, thus pointing to a new potential role for Vax2 in controlling the proliferative properties of ventraleye and brain progenitors.
Figure 1. A-L: Expression of Xvax2 as detected by immunohistochemistry (A-D,J-L) and in situ hybridization (E-I) on whole embryos (A-H) and coronal sections of eye (I-L) of Xenopus laevis. The developmental stages (St.) are indicated in each panel. Whole embryos are shown as anterior views, and the sections with dorsal side up. op, olfactory placode; pos, presumptive optic stalk; vov, ventral optic vesicle; voc, ventral optic cup; vt, ventraltelencephalon; CMZ, ciliary marginal zone; GCL, ganglion cell layer; INL, inner nuclear layer; ONL, outer nuclear layer. Scale bars = 100 mu m.
Figure 2. A-L: Expression of Xvax2 as detected by in situ hybridization (A-G) and immunohistochemistry (H-L) in the adult Xenopus retina (F-I) and brain (A-E,J-L). Xvax2 mRNA localization (indicated by arrows) was detected on serial transversal sections of adult Xenopus brain at different anteroposterior levels (A-D) or on sagittal sections near the midline (E,J-L). F and G show the dorsal and ventral parts of coronal sections of the adult retina, respectively. H and I show sections corresponding to F and G, respectively. Cb, Cerebellum; Hy, hypophysis; HV, hypothalamic ventricle; LV, lateralventricle; Se, Septum; OB, olfactory bulb; OT, optic tract; GCL, ganglion cell layer; INL, inner nuclear layer; ONL, outer nuclear layer. Scale bars = 100 mu m.
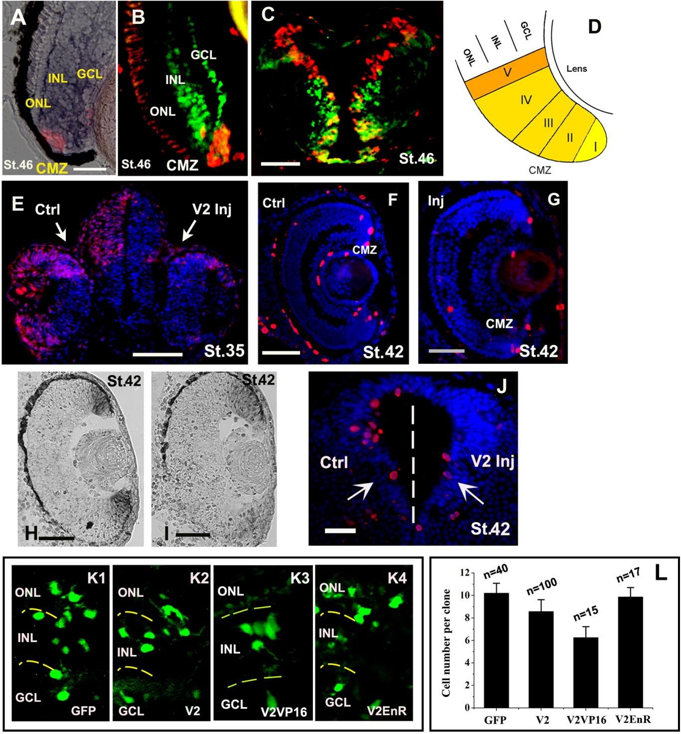
Figure 3. A-C: Double staining for bromodeoxyuridine (BrdU) incorporation (red) and Xvax2 expression in the ventral CMZ of Xenopus retina (A,B) and the ventricular zone of brain (C) at st. 46. Location of Xvax2 mRNA (A) and protein (B,C) is shown in blue and green as detected by in situ hybridization and immunohistochemistry, respectively. D: A schematic model of the CMZ subdivision in Xenopus retina. Zone I, II-III and IV-V represent stem cells, proliferating retinoblasts, and postmitotic cells, respectively (Ohnuma S, et al.,[2002], reproduced with permission of the Company of Biologists). E-J: Analysis of cell cycle activity in the control (Ctrl) and 50 pg Xvax2-injected (Inj) side of Xenopus embryos as detected by immunohistochemistry (E-G,J) and in situ hybridization (H,I). Cell cycle activity (red) was detected by BrdU incorporation (E), anti-phosphohistone-H3 (F-G,J) and cyclinD1 expression (H, I) on coronal sections of eye (E-I) and forebrain (E,J) at st. 35 and st. 42. Cell nuclei are shown in blue by Hoechst staining (E-G,J). K,L: Gain-/loss-of-functional effects of Xvax2 on clonal sizes of retinal cells. The fluorescent image shows lipofected cells in retinal sections at stage 42, after transfection of GFP (K1) or cotransfection of GFP with Xvax2 (V2) construct Xvax2 (K2), Xvax2-VP16 (K3), Xvax2-EnR (K4) at st.17/18. L: Quantification of retinal clonal size is shown. Error bars represent standard error of the mean (SEM). Clone counts are indicated on each column. CMZ, ciliary marginal zone; ONL, outer nuclear layer; INL, inner nuclear layer; GCL, ganglion cell layer; Scale bars = 100 mu m.