|
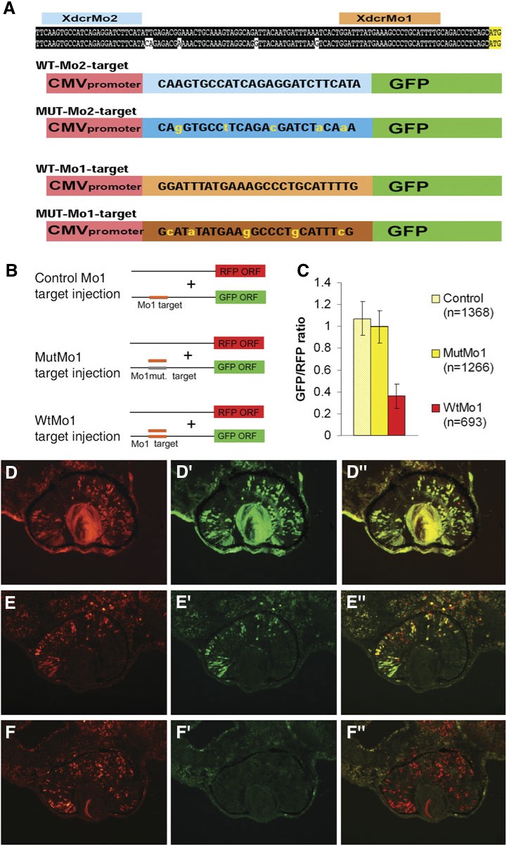
Fig. 1. In vivo GFP reporter activity of Xdcr- Mo-target constructs. Sequence alignment in the top panel (A) shows the two forms of Xdicer1 obtained by the analysis, with mis- matches indicated in white boxes. The target sequences of Xdcr-Mo1 and Xdcr-Mo2, which are the two Mos chosen for functional analysis, are shown in light blue and orange colours, respectively. Constructs carrying the GFP re- porter activity under the control of normal (WT) or mutated (MUT) Xdcr-Mo target sequences were cloned in pCS2 vector under CMV tran- scriptional control, as shown in (A). In the MUT constructs, the small letters indicate inserted mutations. (B) Scheme of the strategy followed to assay Xdcr-Mo1 ability to specifically inhibit its target. Red Fluorescent Protein (RFP) con- struct was always co-injected into early embryo as an internal standard, together with WT or MUT constructs, without (Control Mo1 target injection) or with (MutMo1; Mo1 target injec- tion) Xdcr-Mo1. (C) The ratio between GFP and RFP positive cells (n= number of cells analysed in three independent experiments) of mature embryonic retinas at st. 42. Bars indicate stan- dard error of the mean. Notably, only WtMo1 target injection (WtMo1) significantly decreases the ratio (p< 0.001), indicating the specificity of Xdcr-Mo1 to inhibit its specific target. Compa- rable results were obtained when injecting WtMo2 or MutMo2 constructs, with or without Xdcr-Mo2 (not shown). (D-F) Examples of reti- nas after Control Mo1 target injection without any Mo (D-D), MutMo1 target injection with Xdcr-Mo1 (E-E), or Mo1 Target injection with Xdcr-Mo1 (F-F). (D,E,F) RFP detection; (DEF GFP detection; (D,E,F) merge. |
|
Fig. 2. Dicer down-regulation affects retinal cell lamination, delays the exit from the cell cycle and pro- motes cell death. (A) Comparison be- tween morphant (mo) and wild type (wt) eyes (arrows) at st. 42. Embryos were injected with 10 nl of 125 nM Xdcr-Mo1 in one dorsal cell at 4 cell-stage embryos. Injected embryos were traced and selected by GFP mRNA coinjection (300 ng, not shown). (B-D) Nuclear Hoechst staining of wt (B) and morphant (C,D) eye sections. PE: pig- mented epithelium, ONL: outer nuclear layer, INL: inner nucler layer, GCL: ganglion cell layer. Although lens and PE morphology does not appear to be affected in morphants, the thickness of morphant PE is clearly reduced com- pared to control, as shown in box in (B) (control) and (C,D) (mild and severe morphant phenotypes, respectively). (E-G) BrdU labelling index (LI), obtained by the analysis of wt and mo embryos after 8 h BrdU incorporation. (G) Sta- tistical analysis of BrdU-positive cells (red in E,F, and Supplementary Fig. 3) in the central aspect of retinal sections (delimited by dashed lines in E,F). GFP traces Xdcr-Mo1 injected cells. A sig- nificant LI increase (triple asterisk: p <0.001, student ttest) was observed in morphants compared to wt. Error bars show s.e.m., n: number of cells. (H) Statistical analysis of apoptotic TUNEL-positive cells (Supplementary Fig. 4) in mo and wt retinas (n= 69 and 482, respectively) at different stages. Mo showed a significantly higher num- ber of apoptotic cells/section than wt (double asterisk: p < 0.01, single asterisk p < 0.05). Error bars: s.e.m. (I-N) In situ hybridisation of Xenopus cell- type specific markers (Decembrini et al., 2006) on st. 42 mo and wt retinal sections: Xirbp (photoreceptors, PHC), Xhermes (ganglion cells, GC), Xprox1
(horizontal cells, HC). Although expressing the specific markers, retinal cells are not properly layered in mo (J,L,M) compared to wt (I,L,N). |
|
Fig. 3. Dicer down-regulation delays the translation of Xotx5b and Xotx2. (A-H) Typical immunodetections (red staining) of Xotx5b (A-D) and Xotx2 (E-H) on retinal sections of morphants at different develop- mental stages, obtained in three different experiments (n > 15 embryos in each experiment). GFP (green) traces injected cells in (B,D,F,H); DAPI (blue) stains nuclei in (B,D,F,H). NT: neural tube; PE pigmented epithe- lium; ONL: outer nuclear layer, INL: inner nuclear layer, GCL: ganglion cell layer. The non-injected (GFP-negative) aspects of mo retinas showed normal layering, which is highlighted by dashed lines. In these parts of the retinas, Xotx5b and Xotx2 expression is comparable to that of wt retinas (Decembrini et al., 2006). Conversely, Xotx5b and Xotx2 are not detect- able in GFP-positive cells at st. 37 (A,B) and 42 (E,F), respectively. Protein detection is delayed in Mo-injected cells to later stages, namely st. 42 (Xotx5b, C,D) and st. 45 (Xotx2, G,H). Asterisk in (C) shows rosette-like structures. In (H), the Mo-injected aspect of the retina, which is GFP- labelled, shows Xotx2-positive nuclei (labelled in red). In (C), arrowheads indicate a typical monolayer of Otx5b-positive, normal photoreceptor nuclei, whereas arrows point at multilayered GFP/Xotx5b double-positive nuclei. |
|
Supplementary Fig. 1. Down-regulation of miRNA expression in morphants. Examples of whole mount in situ hybridisation with 4 different miRNA probes on st. 33 Xenopus embryos that were unilaterally injected at 4-cell stage with Xdcr-Mo1. wt indicates control uninjected side, mo shows injected side, which was lac-z traced and detected by salmon-Gal staining (visible as a nuclear red staining). Numbers indicate the miRNA corresponding to the probe sequence. As in these examples, hybridisation signal was always lower in the injected side compared to the control side when using these and 2 additional probes (not shown), on embryos injected either with Xdcr-Mo1 or Xdcr-Mo2 in two independent experiments. |
|
Supplementary Fig. 2. BrdU labelling index analysis. BrdU immunodetection on sections of wt and Xdcr-Mo1-injected (mo) retinas at different developmental stages. DAPI nuclei staining in blue; BrdU and GFP immunodetection in red and green, respectively; merge of the three markers. Lines indicate the central aspect of the retina in which GFP positive cells were counted. L, lens. |
|
Supplementary Fig. 3. TUNEL analysis. Panels show examples of retinal section at different stages of wt and morphants (mo), after TUNEL assay to identify apoptotic cells. Arrows point to positive nuclei labelled in brown, PE, pigmented epithelium; GCL, ganglion cell layer. |
|
Supplementary Fig. 4. Xotx2 and Xotx5 mRNA expression in wt and morphants. In situ hibridisation with Xotx5b and Xotx2 probes on retinal sections of either wt (Wt) or morphants (Mo1) at st. 33 and st.42. Hybridisation signal was detected by fast red and visualised under epifluorescence as described (Decembrini et al., 2006). St. 33 retinal sections were counterstained with DAPI (blue nuclei). In the pictures of st. 42 sections, fast red epifluorescence was merged to the corresponding bright field view. Notably, Xotx5b and Xotx2 mRNA detection in morphants is comparable to wt. L, lens; PE, pigmented epithelium. |
|
Supplementary Fig. 5. Control morpholino does not affect Xotx5b and Xotx2 expression. Antibody (Ab) immunodetection (red fluorescence) of Xotx5b at st. 37 (B) and Xotx2 at st. 42 (E) in retinal sections of embryos co-injected with control morpholino and GFP as tracer (green fluorescence in A,D). (C,F) Merge. 10 nl of 125 nM control morpholino (supplied by Gene Tools) were microinjected at 4-cell stage into one dorsal blastomere. ONL, outer nuclear layer. INL, inner nuclear layer. Control morpholino injection did not affect the expression of the two proteins. |