Click here to close
Hello! We notice that you are using Internet Explorer, which is not supported by Xenbase and may cause the site to display incorrectly.
We suggest using a current version of Chrome,
FireFox, or Safari.
???displayArticle.abstract???
Ca²(+)-activated Cl⁻ channels (CaCCs) participate in many important physiological processes. However, the lack of effective and selective blockers has hindered the study of these channels, mostly due to the lack of good assay system. Here, we have developed a reliable drug screening method for better blockers of CaCCs, using the endogeneous CaCCs in Xenopus laevis oocytes and two-electrode voltage-clamp (TEVC) technique. Oocytes were prepared with a treatment of Ca²(+) ionophore, which was followed by a treatment of thapsigargin which depletes Ca²(+) stores to eliminate any contribution of Ca²(+) release. TEVC was performed with micropipette containing chelerythrine to prevent PKC dependent run-up or run-down. Under these conditions, Ca²(+)-activated Cl⁻ currents induced by bath application of Ca²(+) to oocytes showed stable peak amplitude when repetitively activated, allowing us to test several concentrations of a test compound from one oocyte. Inhibitory activities of commercially available blockers and synthesized anthranilic acid derivatives were tested using this method. As a result, newly synthesized N-(4-trifluoromethylphenyl)anthranilic acid with trifluoromethyl group (-CF₃) at para position on the benzene ring showed the lowest IC₅₀. Our results provide an optimal drug screening strategy suitable for high throughput screening, and propose N-(4-trifluoromethylphenyl)anthranilic acid as an improved CaCC blocker.
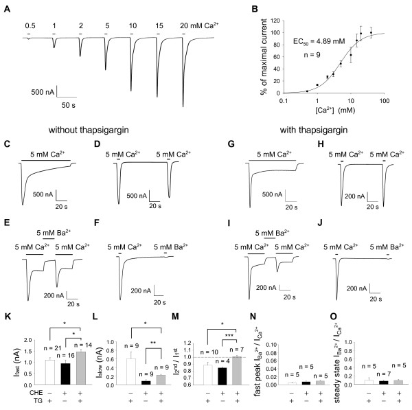
Figure 1. Endogeneous Ca2+ activated Cl- channels in Xenopus laevis oocyte. (A) Currents induced by extracellular Ca2+ in a dose dependent manner on ionomycin treated oocyte. (B) Dose response and EC50 of Ca2+ obtained from (A). (C~F) Currents recorded after treatment of ionomycin without thapsigargin treatment. (C, G) Fast peak and slow component during Ca2+ applications. (G~J) Currents recorded after treatment of ionomycin followed by thapsigargin. (D, H) Second application of Ca2+ induces slightly reduced fast peak amplitude compared to the first peak. (E, I) Ba2+ does not induce the slow component. (F, J) Ba2+ does not induce the fast peak. (K~O) Comparison of currents under each condition. CHE+ means that current was measured with chelerythrine added intracellular solution. TG+ indicates that thapsigargin was treated on ionomycin pretreated oocytes. (K) Fast peak amplitude. (L) Slow component amplitude. (M) Summary of the experiments shown in (D) and (H); Ratio of amplitude induced by the first and the second Ca2+. (N) Summary of the experiments shown in (E) and (I). (O) Summary of the experiments shown in (F) and (J). n indicates number of oocytes. Error bars indicate SEMs. * indicates statistically significant difference by two-tailed t-test. *, p < 0.05; **, p < 0.01; ***, p < 0.001
Figure 2. Effect of known blockers on Ca2+ activated Cl- channel. (A) Trace of Ca2+ activated Cl- channel current before and during application of flufenamic acid (FA). (B) Dose response relation of flufenamic acid block of Ca2+ activated Cl- current. (C) Summary of IC50s of commercially available blockers for Ca2+-activated Cl- channel. n indicates number of oocytes. Error bars indicate SEMs.
Figure 3. Chemical structures and IC50s of known blockers and anthranilic acid derivatives. (A) Known blockers. (B) Anthranilic acid derivatives; positional compounds. (C) Anthranilic acid derivatives that have variable substituent group on para position of benzene ring. LP: Low Potency. IC50 > 200 μM. n indicates number of oocytes.
Figure 4. Positional effect of substituent group on the phenyl ring of blocker that affects block of Ca2+-activated Cl- current. (A) Comparison of chemical structure, IC50 and dose response between N-(2-nitrophenyl)anthranilic acid, N-(3-nitrophenyl)anthranilic acid and N-(4-nitrophenyl)anthranilic acid in which the nitro (-NO2) group on the benzene ring is positioned at ortho, meta and para position. (B) Comparison of chemical structure, IC50 and dose response between flufenamic acid and derivatives N-(2-trifluoromethylphenyl)anthranilic acid and N-(4-trifluoromethylphenyl)anthranilic acid in which the trifluoromethyl (-CF3) group on the benzene ring is positioned at ortho, meta and para position. Shaded boxes indicate the substituent groups tested. n indicates number of oocytes. Error bars indicate SEMs.
Barish,
A transient calcium-dependent chloride current in the immature Xenopus oocyte.
1983, Pubmed,
Xenbase
Barish,
A transient calcium-dependent chloride current in the immature Xenopus oocyte.
1983,
Pubmed
,
Xenbase Boton,
Inactivation of calcium-activated chloride conductance in Xenopus oocytes: roles of calcium and protein kinase C.
1990,
Pubmed
,
Xenbase Boton,
Two calcium-activated chloride conductances in Xenopus laevis oocytes permeabilized with the ionophore A23187.
1989,
Pubmed
,
Xenbase Dascal,
Expression and modulation of voltage-gated calcium channels after RNA injection in Xenopus oocytes.
1986,
Pubmed
,
Xenbase Dascal,
Role of calcium mobilization in mediation of acetylcholine-evoked chloride currents in Xenopus laevis oocytes.
1985,
Pubmed
,
Xenbase Dumont,
Oogenesis in Xenopus laevis (Daudin). I. Stages of oocyte development in laboratory maintained animals.
1972,
Pubmed
,
Xenbase Frings,
Neuronal Ca2+ -activated Cl- channels--homing in on an elusive channel species.
2000,
Pubmed Gandhi,
Molecular and functional characterization of a calcium-sensitive chloride channel from mouse lung.
1998,
Pubmed Greenwood,
Properties of a Cl- current activated by cell swelling in rabbit portal vein vascular smooth muscle cells.
1998,
Pubmed Greenwood,
Overlapping pharmacology of Ca2+-activated Cl- and K+ channels.
2007,
Pubmed Gruber,
Genomic cloning, molecular characterization, and functional analysis of human CLCA1, the first human member of the family of Ca2+-activated Cl- channel proteins.
1998,
Pubmed Hahnenkamp,
Modulation of Xenopus laevis Ca-activated Cl currents by protein kinase C and protein phosphatases: implications for studies of anesthetic mechanisms.
2004,
Pubmed
,
Xenbase Hartzell,
Calcium-activated chloride channels.
2005,
Pubmed Miledi,
Chloride current induced by injection of calcium into Xenopus oocytes.
1984,
Pubmed
,
Xenbase Miledi,
A calcium-dependent transient outward current in Xenopus laevis oocytes.
1982,
Pubmed
,
Xenbase Ouellet,
Detergents profoundly affect inhibitor potencies against both cyclo-oxygenase isoforms.
2004,
Pubmed Partridge,
Block of hippocampal CAN channels by flufenamate.
2000,
Pubmed Poronnik,
Intracellular Ca2+ release by flufenamic acid and other blockers of the non-selective cation channel.
1992,
Pubmed Qu,
Functional geometry of the permeation pathway of Ca2+-activated Cl-channels inferred from analysis of voltage-dependent block.
2001,
Pubmed
,
Xenbase Reinsprecht,
Blockade of capacitive Ca2+ influx by Cl- channel blockers inhibits secretion from rat mucosal-type mast cells.
1995,
Pubmed Schultheiss,
Multiple action sites of flufenamate on ion transport across the rat distal colon.
2000,
Pubmed Shaw,
Action of diphenylamine carboxylate derivatives, a family of non-steroidal anti-inflammatory drugs, on [Ca2+]i and Ca(2+)-activated channels in neurons.
1995,
Pubmed Sun,
The vitelliform macular dystrophy protein defines a new family of chloride channels.
2002,
Pubmed Suzuki,
A novel human Cl(-) channel family related to Drosophila flightless locus.
2004,
Pubmed Wang,
Unexpected and differential effects of Cl- channel blockers on the Kv4.3 and Kv4.2 K+ channels. Implications for the study of the I(to2) current.
1997,
Pubmed
,
Xenbase White,
Niflumic and flufenamic acids are potent reversible blockers of Ca2(+)-activated Cl- channels in Xenopus oocytes.
1990,
Pubmed
,
Xenbase Wu,
NPPB block of Ca(++)-activated Cl- currents in Xenopus oocytes.
1992,
Pubmed
,
Xenbase Xu,
Volume-sensitive chloride current activated by hyposmotic swelling in antral gastric myocytes of the guinea-pig.
1997,
Pubmed Yang,
TMEM16A confers receptor-activated calcium-dependent chloride conductance.
2008,
Pubmed
,
Xenbase Yoshida,
Mechanism of release of Ca2+ from intracellular stores in response to ionomycin in oocytes of the frog Xenopus laevis.
1992,
Pubmed
,
Xenbase