XB-ART-38782
PLoS Genet
2008 Oct 01;410:e1000240. doi: 10.1371/journal.pgen.1000240.
Show Gene links
Show Anatomy links
Mutation of the zebrafish nucleoporin elys sensitizes tissue progenitors to replication stress.
Davuluri G, Gong W, Yusuff S, Lorent K, Muthumani M, Dolan AC, Pack M.
???displayArticle.abstract???
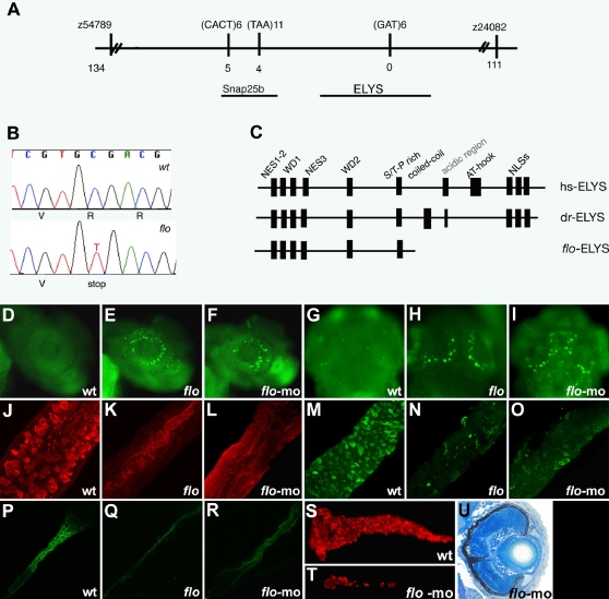
The recessive lethal mutation flotte lotte (flo) disrupts development of the zebrafish digestive system and other tissues. We show that flo encodes the ortholog of Mel-28/Elys, a highly conserved gene that has been shown to be required for nuclear integrity in worms and nuclear pore complex (NPC) assembly in amphibian and mammalian cells. Maternal elys expression sustains zebrafish flo mutants to larval stages when cells in proliferative tissues that lack nuclear pores undergo cell cycle arrest and apoptosis. p53 mutation rescues apoptosis in the flo retina and optic tectum, but not in the intestine, where the checkpoint kinase Chk2 is activated. Chk2 inhibition and replication stress induced by DNA synthesis inhibitors were lethal to flo larvae. By contrast, flo mutants were not sensitized to agents that cause DNA double strand breaks, thus showing that loss of Elys disrupts responses to selected replication inhibitors. Elys binds Mcm2-7 complexes derived from Xenopus egg extracts. Mutation of elys reduced chromatin binding of Mcm2, but not binding of Mcm3 or Mcm4 in the flo intestine. These in vivo data indicate a role for Elys in Mcm2-chromatin interactions. Furthermore, they support a recently proposed model in which replication origins licensed by excess Mcm2-7 are required for the survival of human cells exposed to replication stress.
???displayArticle.pubmedLink??? 18974873
???displayArticle.pmcLink??? PMC2570612
???displayArticle.link??? PLoS Genet
???displayArticle.grants??? [+]
DK61142 NIDDK NIH HHS , P30 DK50306 NIDDK NIH HHS , P30 DK050306 NIDDK NIH HHS , R01 DK061142 NIDDK NIH HHS
Species referenced: Xenopus
Genes referenced: actb actl6a ahctf1 chek1 chek2 mcm2 mcm3l mcm4 mtnr1al tp53
???attribute.lit??? ???displayArticles.show???
References [+] :
Abud,
Shaping developing tissues by apoptosis.
2004, Pubmed
Abud, Shaping developing tissues by apoptosis. 2004, Pubmed
Ahn, The Chk2 protein kinase. 2004, Pubmed
Bailis, Minichromosome maintenance proteins interact with checkpoint and recombination proteins to promote s-phase genome stability. 2008, Pubmed
Baker, Nonsense-mediated mRNA decay: terminating erroneous gene expression. 2004, Pubmed
Bennett, Genes required for ionizing radiation resistance in yeast. 2001, Pubmed
Berghmans, tp53 mutant zebrafish develop malignant peripheral nerve sheath tumors. 2005, Pubmed
Bochman, Differences in the single-stranded DNA binding activities of MCM2-7 and MCM467: MCM2 and MCM5 define a slow ATP-dependent step. 2007, Pubmed
Brown, ATR disruption leads to chromosomal fragmentation and early embryonic lethality. 2000, Pubmed
Burke, Remodelling the walls of the nucleus. 2002, Pubmed
Carlessi, Biochemical and cellular characterization of VRX0466617, a novel and selective inhibitor for the checkpoint kinase Chk2. 2007, Pubmed
Chang, A genome-wide screen for methyl methanesulfonate-sensitive mutants reveals genes required for S phase progression in the presence of DNA damage. 2002, Pubmed
Chen, Mutations affecting the cardiovascular system and other internal organs in zebrafish. 1996, Pubmed
Chen, Loss of function of def selectively up-regulates Delta113p53 expression to arrest expansion growth of digestive organs in zebrafish. 2005, Pubmed
Crosnier, Delta-Notch signalling controls commitment to a secretory fate in the zebrafish intestine. 2005, Pubmed
D'Arpa, Topoisomerase-targeting antitumor drugs. 1989, Pubmed
Davis, Nuclear pore complex contains a family of glycoproteins that includes p62: glycosylation through a previously unidentified cellular pathway. 1987, Pubmed
De Souza, A point mutation in the Aspergillus nidulans sonBNup98 nuclear pore complex gene causes conditional DNA damage sensitivity. 2006, Pubmed
Dobles, Chromosome missegregation and apoptosis in mice lacking the mitotic checkpoint protein Mad2. 2000, Pubmed
Fernandez, MEL-28 is downstream of the Ran cycle and is required for nuclear-envelope function and chromatin maintenance. 2006, Pubmed
Franz, MEL-28/ELYS is required for the recruitment of nucleoporins to chromatin and postmitotic nuclear pore complex assembly. 2007, Pubmed , Xenbase
Frappart, An essential function for NBS1 in the prevention of ataxia and cerebellar defects. 2005, Pubmed
Galy, MEL-28, a novel nuclear-envelope and kinetochore protein essential for zygotic nuclear-envelope assembly in C. elegans. 2006, Pubmed
Ge, Dormant origins licensed by excess Mcm2-7 are required for human cells to survive replicative stress. 2007, Pubmed
Geiger, Zebrafish as a "biosensor"? Effects of ionizing radiation and amifostine on embryonic viability and development. 2006, Pubmed
Gillespie, ELYS/MEL-28 chromatin association coordinates nuclear pore complex assembly and replication licensing. 2007, Pubmed , Xenbase
Hakem, The tumor suppressor gene Brca1 is required for embryonic cellular proliferation in the mouse. 1996, Pubmed
Hirano, ALADINI482S causes selective failure of nuclear protein import and hypersensitivity to oxidative stress in triple A syndrome. 2006, Pubmed
Ho, Stalled replication induces p53 accumulation through distinct mechanisms from DNA damage checkpoint pathways. 2006, Pubmed
Iizuka, Hbo1 Links p53-dependent stress signaling to DNA replication licensing. 2008, Pubmed
Inoue, Control of p53 nuclear accumulation in stressed cells. 2005, Pubmed
Ishimi, Identification of MCM4 as a target of the DNA replication block checkpoint system. 2003, Pubmed
Kimura, Identification of a novel transcription factor, ELYS, expressed predominantly in mouse foetal haematopoietic tissues. 2002, Pubmed
Lam, Chk1 is haploinsufficient for multiple functions critical to tumor suppression. 2004, Pubmed
Lambert, Arrested replication fork processing: interplay between checkpoints and recombination. 2007, Pubmed
Langheinrich, Zebrafish as a model organism for the identification and characterization of drugs and genes affecting p53 signaling. 2002, Pubmed
Li, Modulation of cell proliferation in the embryonic retina of zebrafish (Danio rerio). 2000, Pubmed
Lim, A mutation in mouse rad51 results in an early embryonic lethal that is suppressed by a mutation in p53. 1996, Pubmed
Liu, Inactivation of the mouse Brca1 gene leads to failure in the morphogenesis of the egg cylinder in early postimplantation development. 1996, Pubmed
Liu, Chk1 is an essential kinase that is regulated by Atr and required for the G(2)/M DNA damage checkpoint. 2000, Pubmed
Loeb-Hennard, Prominent transcription of zebrafish N-myc (nmyc1) in tectal and retinal growth zones during embryonic and early larval development. 2005, Pubmed
Loeillet, Genetic network interactions among replication, repair and nuclear pore deficiencies in yeast. 2005, Pubmed
Lowndes, DNA repair: the importance of phosphorylating histone H2AX. 2005, Pubmed
Luo, Disruption of mRad50 causes embryonic stem cell lethality, abnormal embryonic development, and sensitivity to ionizing radiation. 1999, Pubmed
Manova, Apoptosis in mouse embryos: elevated levels in pregastrulae and in the distal anterior region of gastrulae of normal and mutant mice. 1998, Pubmed
Matthews, The zebrafish onecut gene hnf-6 functions in an evolutionarily conserved genetic pathway that regulates vertebrate biliary development. 2004, Pubmed
Ng, Formation of the digestive system in zebrafish: III. Intestinal epithelium morphogenesis. 2005, Pubmed
O'Keefe, Nucleocytoplasmic shuttling of p53 is essential for MDM2-mediated cytoplasmic degradation but not ubiquitination. 2003, Pubmed
Okita, Targeted disruption of the mouse ELYS gene results in embryonic death at peri-implantation development. 2004, Pubmed
Paulsen, The ATR pathway: fine-tuning the fork. 2007, Pubmed
Plaster, p53 deficiency rescues apoptosis and differentiation of multiple cell types in zebrafish flathead mutants deficient for zygotic DNA polymerase delta1. 2006, Pubmed
Poelmann, Apoptosis as an instrument in cardiovascular development. 2005, Pubmed
Pommier, Chk2 molecular interaction map and rationale for Chk2 inhibitors. 2006, Pubmed
Pruitt, Reduced Mcm2 expression results in severe stem/progenitor cell deficiency and cancer. 2007, Pubmed
Rasala, ELYS is a dual nucleoporin/kinetochore protein required for nuclear pore assembly and proper cell division. 2006, Pubmed , Xenbase
Rusche, The establishment, inheritance, and function of silenced chromatin in Saccharomyces cerevisiae. 2003, Pubmed
Ryu, Depletion of minichromosome maintenance protein 5 in the zebrafish retina causes cell-cycle defect and apoptosis. 2005, Pubmed
Sharan, Embryonic lethality and radiation hypersensitivity mediated by Rad51 in mice lacking Brca2. 1997, Pubmed
Stoeber, DNA replication licensing and human cell proliferation. 2001, Pubmed
Sun, The replication capacity of intact mammalian nuclei in Xenopus egg extracts declines with quiescence, but the residual DNA synthesis is independent of Xenopus MCM proteins. 2000, Pubmed , Xenbase
Suntharalingam, Peering through the pore: nuclear pore complex structure, assembly, and function. 2003, Pubmed
Takahashi, Does gammaH2AX foci formation depend on the presence of DNA double strand breaks? 2005, Pubmed
Tebbs, Requirement for the Xrcc1 DNA base excision repair gene during early mouse development. 1999, Pubmed
Therizols, Telomere tethering at the nuclear periphery is essential for efficient DNA double strand break repair in subtelomeric region. 2006, Pubmed
Tran, Dynamic nuclear pore complexes: life on the edge. 2006, Pubmed
Wallace, Intestinal growth and differentiation in zebrafish. 2005, Pubmed
Wallace, Mutation of smooth muscle myosin causes epithelial invasion and cystic expansion of the zebrafish intestine. 2005, Pubmed
Woodward, Excess Mcm2-7 license dormant origins of replication that can be used under conditions of replicative stress. 2006, Pubmed , Xenbase
Yee, Mutation of RNA Pol III subunit rpc2/polr3b Leads to Deficiency of Subunit Rpc11 and disrupts zebrafish digestive development. 2007, Pubmed
Yee, Exocrine pancreas development in zebrafish. 2005, Pubmed
Zhu, Targeted disruption of the Nijmegen breakage syndrome gene NBS1 leads to early embryonic lethality in mice. 2001, Pubmed
