Click here to close
Hello! We notice that you are using Internet Explorer, which is not supported by Xenbase and may cause the site to display incorrectly.
We suggest using a current version of Chrome,
FireFox, or Safari.
PLoS Biol
2008 Nov 04;611:e273. doi: 10.1371/journal.pbio.0060273.
Show Gene links
Show Anatomy links
Phase coupling of a circadian neuropeptide with rest/activity rhythms detected using a membrane-tethered spider toxin.
Wu Y, Cao G, Pavlicek B, Luo X, Nitabach MN.
???displayArticle.abstract???
Drosophila clock neurons are self-sustaining cellular oscillators that rely on negative transcriptional feedback to keep circadian time. Proper regulation of organismal rhythms of physiology and behavior requires coordination of the oscillations of individual clock neurons within the circadian control network. Over the last decade, it has become clear that a key mechanism for intercellular communication in the circadian network is signaling between a subset of clock neurons that secrete the neuropeptide pigment dispersing factor (PDF) and clock neurons that possess its G protein-coupled receptor (PDFR). Furthermore, the specific hypothesis has been proposed that PDF-secreting clock neurons entrain the phase of organismal rhythms, and the cellular oscillations of other clock neurons, via the temporal patterning of secreted PDF signals. In order to test this hypothesis, we have devised a novel technique for altering the phase relationship between circadian transcriptional feedback oscillation and PDF secretion by using an ion channel-directed spider toxin to modify voltage-gated Na(+) channel inactivation in vivo. This technique relies on the previously reported "tethered-toxin" technology for cell-autonomous modulation of ionic conductances via heterologous expression of subtype-specific peptide ion channel toxins as chimeric fusion proteins tethered to the plasma membrane with a glycosylphosphatidylinositol (GPI) anchor. We demonstrate for the first time, to our knowledge, the utility of the tethered-toxin technology in a transgenic animal, validating four different tethered spider toxin ion channel modifiers for use in Drosophila. Focusing on one of these toxins, we show that GPI-tethered Australian funnel-web spider toxin delta-ACTX-Hv1a inhibits Drosophila para voltage-gated Na(+) channel inactivation when coexpressed in Xenopus oocytes. Transgenic expression of membrane-tethered delta-ACTX-Hv1a in vivo in the PDF-secreting subset of clock neurons induces rhythmic action potential bursts and depolarized plateau potentials. These in vitro and in vivo electrophysiological effects of membrane-tethered delta-ACTX-Hv1a are consistent with the effects of soluble delta-ACTX-Hv1a purified from venom on Na(+) channel physiological and biophysical properties in cockroach neurons. Membrane-tethered delta-ACTX-Hv1a expression in the PDF-secreting subset of clock neurons induces an approximately 4-h phase advance of the rhythm of PDF accumulation in their terminals relative to both the phase of the day:night cycle and the phase of the circadian transcriptional feedback loops. As a consequence, the morning anticipatory peak of locomotor activity preceding dawn, which has been shown to be driven by the clocks of the PDF-secreting subset of clock neurons, phase advances coordinately with the phase of the PDF rhythm of the PDF-secreting clock neurons, rather than maintaining its phase relationship with the day:night cycle and circadian transcriptional feedback loops. These results (1) validate the tethered-toxin technology for cell-autonomous modulation of ion channel biophysical properties in vivo in transgenic Drosophila, (2) demonstrate that the kinetics of para Na(+) channel inactivation is a key parameter for determining the phase relationship between circadian transcriptional feedback oscillation and PDF secretion, and (3) provide experimental support for the hypothesis that PDF-secreting clock neurons entrain the phase of organismal rhythms via the temporal patterning of secreted PDF signals.
Figure 1. Pan-Neuronal Expression of Membrane-Tethered Spider Toxins Induces Lethality in Transgenic DrosophilaFlies homozygous for an elav-GAL4 transgene were mated to flies heterozygous for the indicated UAS-toxin transgenes and a phenotypically marked balancer chromosome, such that one half of the progeny receive both elav-GAL4 and UAS-toxin transgenes, while the other half of the progeny receive elav-GAL4 and the balancer chromosome. Lethality was assessed as percent relative mortality, which is 100% if there are no viable adult flies with both transgenes, and 0% if there are the same number of viable adult flies with both transgenes as with elav-GAL4 and the balancer. Negative mortality reflects a fitness disadvantage of progeny carrying a balancer chromosome relative to progeny carrying a chromosome with a UAS-toxin transgene insertion. The code numbers refer to independent chromosomal insertions of the indicated UAS-toxin transgenes. Code numbers 7.4a and 7.6a indicate two independent insertions of a membrane-tethered μO-MrVIA UAS transgene, which encodes a vertebrate Na+ channel blocker with no activity against Drosophila ion channels. Pan-neuronal expression of membrane-tethered μO-MrVIA has no effect on viability of flies. However, pan-neuronal expression of either one of the four indicated spider toxins induces complete embryonic/larval lethality for all independent UAS-toxin chromosomal insertions tested. n > 50 animals for each cross.
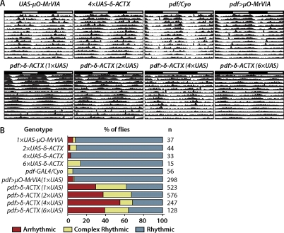
Figure 2. Behavioral Arrhythmicity or Complex Rhythmicity Induced by Membrane-Tethered Toxin Expression(A) Double-plotted locomotor actograms of representative individual male progeny of the indicated genotypes are shown, spanning 14 d in DD after release from diurnal 12-h:12-h LD entraining conditions. The bar above each actogram indicates subjective day (gray) and subjective night (black). pdf>μO-MrVIA or pdf,tub>μO-MrVIA control flies expressing μO-MrVIA in PDF neurons (LNVs) exhibit a single statistically significant free-running rhythm of locomotor activity. tub indicates the presence of a tub-GAL80ts transgene. tub-GAL80ts is a temperature-sensitive mutant form of the GAL80 transcriptional repressor. At the permissive temperature of 18 °C, GAL80ts is active at repressing GAL4-mediated transcription, but at the restrictive temperature of 30 °C, it is inactive. Therefore, GAL4-mediated toxin expression can be temporally activated by shifting adult pdf,tub>μO-MrVIA or pdf,tub>ω-ACXT-Hv1c flies from 18 °C to 30 °C. In contrast, pdf>δ-ACTX-Hv1a flies or pdf>κ-ACTX-Hv1c flies expressing toxin in the LNVs frequently exhibit behavioral arrhythmicity or complex rhythmicity of locomotor activity. PLTXII expression in the LNVs has no behavioral effect on locomotor activity. pdf,tub>ω-ACXT-Hv1c flies expressing ω-ACXT-Hv1c driven by pdf-GAL4 and tub-GAL80ts were allowed to develop to adult stage at 18 °C and tested for behavior at 30 °C, and exhibit behavioral arrhythmicity or complex rhythmicity in comparison to control pdf,tub>μO-MrVIA flies. The asterisk (*) in the bottom row of actograms indicates 2 d during which the locomotor monitoring system was inoperative.(B) A summary of the percentages of flies exhibiting arrhythmic (red), complex rhythmic (yellow), or single rhythmic (blue) locomotor activity assayed over the first 14 d in DD. The difference in proportion of behavioral phenotypes between control pdf>μO-MrVIA flies and experimental pdf>δ-ACTX-Hv1a or pdf>κ-ACTX-Hv1a flies expressing toxin from different insertions are statistically significant by χ2 test; for each of the χ2 values, p < 0.0001. pdf>PLTXII flies were not statistically distinguishable from control. n, number of flies tested.(C) A summary of the percentages of pdf,tub>ω-ACXT-Hv1c flies exhibiting behavioral phenotypes at 30 °C. The difference in proportion of behavioral phenotypes between control pdf,tub>μO-MrVIA flies and experimental pdf,tub>ω-ACTX-Hv1c from different insertions are statistically significant by χ2 test; for each of the χ2 values, p < 0.0001. n, number of flies tested.
Figure 3. Membrane-Tethered δ-ACTX-Hv1a Abolishes Inactivation of Drosophila para Voltage-Gated Na+ ChannelXenopus oocytes were injected with same ratio of para/tipE cRNA by weight (1.66/1.32 ng/nl), and inward Na+ currents were recorded in response to step depolarizations from holding potential of −90 mV to a series of test potentials from −70 mV to 40 mV in 10 mV increments.(A) Representative recordings from oocytes injected with cRNA encoding para/tipE and membrane-tethered PLTXII Ca2+ channel toxin or membrane-tethered δ-ACTX-Hv1a Na+ channel toxin. Para/tipE conducts inward Na+ current exhibiting fast activation and inactivation. Membrane-tethered δ-ACTX-Hv1a totally abolishes inactivation of the current when injected at 1:10, and partially abolishes inactivation at 1:400 dilution. Large transient capacitative currents at the beginning and end of the voltage steps were cropped. Current ratio refers to the ratio of steady state current to peak current for the depolarizing step to −30 mV.(B) The curve shows the relationship between membrane-tethered toxin cRNA dilution ratio and current ratio (Iss/IP). Membrane-tethered δ-ACTX -Hv1a inhibits the inactivation of para Na+ channel in a dose-dependent manner.(C) Representative recordings from oocytes injected with cRNA encoding Drosophila Shaker K+ channel and membrane-tethered δ-ACTX-Hv1a or H2O. Shaker conducts outward K+ current exhibiting fast activation and inactivation. Membrane-tethered δ-ACTX-Hv1a has no effect on Shaker inactivation.
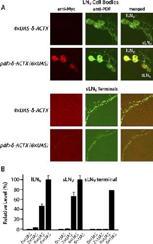
Figure 4. Immunofluorescence Detection of Membrane-Tethered δ-ACTX-Hv1a in PDF-Secreting LNV Clock NeuronsAdult brains of pdf>δ-ACTX-Hv1a flies possessing the indicated number of UAS transgenes and the pdf-GAL4 transgene, or flies only possessing the indicated number of UAS-δ-ACTX-Hv1a transgenes, were processed for immunofluorescence with anti-Myc and anti-PDF antibodies to visualize both Myc epitope-tagged membrane-tethered δ-ACTX-Hv1a and PDF neuropeptide.(A) pdf>δ-ACTX-Hv1a (6×UAS) flies exhibit red anti-Myc immunofluorescence in the cell bodies of small LNVs (sLNVs) and large LNVs (lLNVs), sLNV dorsomedial terminals, and lLNV projections to the opposite optic lobe (not shown in this figure). Anti-Myc immunofluorescence colocalizes with green anti-PDF in the cell bodies of PDF neurons. Red anti-Myc immunofluorescence exhibits punctate staining throughout the sLNV terminals.(B) Bar graph demonstrates the dose-dependent expression of δ-ACTX-Hv1a in the lLNVs and sLNVs (p < 0.001; ANOVA Tukey-Kramer multiple comparisons). The intensity level (mean ± SEM) of anti-Myc labeling in the lLNVs and sLNVs is normalized to the intensity level in flies with six copies of UAS-δ-ACTX-Hv1a expressed with pdf-GAL4 driver. Bar graph for sLNV terminals represents percentage of brain hemispheres exhibiting anti-Myc staining in the sLNV terminals.
Figure 5. Membrane Activity of Large PDF Neurons (lLNVs) Is Dramatically Altered by Membrane-Tethered δ-ACTX-Hv1a Expression(A) Representative whole-cell recording of WT lLNV is shown. The upper panel is a typical 5-min recording, and the lower panel depicts a magnified view of the outlined 10-s segment of the 5-min trace. The resting membrane potential of the WT lLNV is relatively stable (∼−40mV), and two different sizes of spontaneous action potentials are observed, as previously reported [49].(B) Representative 5-min whole-cell recording of lLNV expressing membrane-tethered δ-ACTX-Hv1a from two copies of UAS- δ-ACTX-Hv1a transgene and pdf-GAL4 driver is shown in the upper panel. The lower panel depicts a magnified view of the outlined 20-s segment of the 5-min trace. Immediately following an action potential burst, the membrane potential remains at a −15mV depolarized plateau for approximately 8 s before a rapid massive hyperpolarization that is slowly recovered from.(C) Continuous 15-min recording of another lLNV expressing membrane-tethered δ-ACTX-Hv1a from two copies of UAS- δ-ACTX-Hv1a. 0.1 mM ouabain was applied for 1 min as indicated by the horizontal bar. Ouabain dramatically reduces the magnitude of postplateau hyperpolarization, suggesting its origin in Na+/K+-ATPase pump current. The continued increase in ouabain effect following washout is likely due to slow tissue diffusion of the hydrophobic drug.
Figure 6. PDF-Secreting LNV Clock Neuron Expression of Membrane-Tethered δ-ACTX-Hv1a Disrupts Free-Running Behavioral RhythmsFlies expressing membrane-tethered μO-MrVIA or δ-ACTX-Hv1a from indicated numbers of copies of UAS transgenes using pdf-GAL4 driver, as well as indicated nonexpressing parental UAS and pdf-GAL4 flies, were entrained in 12-h:12-h LD conditions before release into DD. Double-plotted normalized actograms depict averaged locomotor activity for indicated genotypes of flies from a representative experiment. Bar graph shows proportions of flies with the indicated behavioral phenotypes as assessed by Lomb-Scargle periodogram analysis of all pooled experiments. Control flies expressing membrane-tethered μO-MrVIA or parental transgenic lines not expressing any membrane-tethered peptide exhibit rhythmic locomotor activity with a single free-running rhythm. In contrast, most flies expressing membrane-tethered δ-ACTX-Hv1a exhibit arrhythmicity or complex rhythmicity. The averaged actograms reveal this complex rhythmicity as multiple superimposed free-running rhythms of different periods.(A) The averaged actograms of all flies (including rhythmic and arrhythmic flies) of the indicated genotypes from a representative experiment are shown. pdf>μO-MrVIA flies exhibit locomotor rhythm with a single period of approximately 24.4 h. In contrast, pdf>δ-ACTX-Hv1a flies exhibit complex rhythmicity with simultaneously superimposed rhythms with periods of approximately 25 h and approximately 22 h.(B) A summary of the percentages of flies exhibiting arrhythmic (red), complex rhythmic (yellow) and single rhythmic (blue) locomotor activity assayed over the first 14 d in DD. The difference in proportion of behavioral phenotypes between each of the control flies, either pdf>μO-MrVIA or UAS-toxin strain or pdf-GAL4 driver, and experimental pdf>δ-ACTX-Hv1a flies are each statistically significant by χ2 test; for each of the χ2 values, p < 0.0001. n, number of flies tested.
Figure 7. Membrane-Tethered δ-ACTX-Hv1a Expression in PDF-Secreting LNVs Induces Phase Advance of Both Morning Anticipatory Locomotor Activity and PDF Accumulation in the Dorsomedial Terminals of sLNVsFlies with pdf-GAL4 and either UAS- δ-ACTX-Hv1a (4×UAS) or UAS-μO-MrVIA transgenes were entrained for at least 4 d in 12-h:12-h LD conditions and then brains were processed for anti-PDF immunofluorescence. Green anti-PDF signal indicates cytoplasmic PDF accumulation in sLNV dorsomedial terminals.(A) Average activity histograms indicate relative levels of locomotor activity versus time for flies of the indicated genotypes over 5 d in LD. Each bar represents 30-min cumulative activity, with white and black bars indicating the day and night phases. Flies expressing membrane-tethered δ-ACTX-Hv1a exhibit phase advanced lights-on anticipation as revealed by the change in shape of the envelope of relative activity in the 3 h prior to lights-on from concave to convex with increasing membrane-tethered δ-ACTX-Hv1a expression.(B) Bar graph shows computed phase scores (mean ± SEM) for lights-on anticipation, defined as relative cumulative activity in the 3 h just before lights-on divided by the 3 h just after lights-on. Indicated genotypes represent flies expressing either membrane-tethered μO-MrVIA or δ-ACTX-Hv1a with one, two, four or six copies of UAS. Membrane-tethered δ-ACTX-Hv1a expression dose-dependently phase advances morning anticipation of lights-on. The difference between control pdf>μO-MrVIA and each of the pdf> δ-ACTX-Hv1a genotypes is statistically significant by ANOVA with Tukey-Kramer multiple comparison (p < 0.001).(C) Bar graphs show normalized integrated anti-PDF staining intensity (mean ± SEM). Representative immunofluorescence images of sLNV dorsomedial terminals from flies of the indicated genotypes at the indicated time points are shown. Control flies expressing membrane-tethered μO-MrVIA exhibit peak PDF accumulation at ZT2–ZT6 and trough at ZT14–ZT18 (p < 0.001). In contrast, membrane-tethered δ-ACTX-Hv1a–expressing flies exhibit peak PDF accumulation at ZT22 and trough at ZT10–ZT14 (p < 0.001), representing an approximately 4-h phase advance of the rhythm of PDF accumulation. The differences among different genotypes at different circadian times were compared with ANOVA and Tukey-Kramer multiple comparisons. n > 22 brain hemispheres for each experimental group.
Figure 8. Membrane-Tethered δ-ACTX-Hv1a Expression in LNV Neurons Induces Phase Advance of PDF Oscillation in sLNV Dorsomedial Terminals in Constant Darkness (DD)Flies with pdf-GAL4 and either UAS- δ-ACTX-Hv1a (4×UAS) or UAS-μO-MrVIA transgene were entrained for at least 4 d in LD and then transferred to DD. On the 2nd, 4th, or 6th d of DD, fly brains were processed for anti-PDF immunofluorescence in the sLNV dorsomedial terminals. On DD-D2, control pdf>μO-MrVIA flies exhibit rhythmic anti-PDF immunofluorescence in the sLNV dorsomedial terminals with peak accumulation at CT2 to CT6 (p < 0.001). In contrast, experimental pdf>δ-ACTX-Hv1a flies exhibit a peak at CT22 to CT2 and trough at CT14 (p < 0.001). On DD-D4, control pdf>μO-MrVIA flies exhibit a peak at CT6-CT10 (p < 0.001). In contrast, experimental pdf>δ-ACTX-Hv1a flies exhibit a peak at CT22 and trough at CT6–CT10 (p < 0.001). On DD-D6, PDF oscillation peaks at CT10 and trough at CT18–CT22 (p < 0.001) in control pdf>μO-MrVIA flies. In contrast, experimental pdf>δ-ACTX-Hv1a flies exhibit a broad peak spanning CT18, CT22, and CT2 (p < 0.001). Differences among different genotypes at different circadian times were compared using ANOVA with Tukey-Kramer multiple comparisons. n > 22 brain hemispheres for each experimental group, and error bars indicate SEM.
Figure 9. Membrane-Tethered δ-ACTX-Hv1a Expression in LNV Neurons Induces No Phase Advance of PDP1 Oscillation in the sLNVs in LDRed anti-PDP1 immunofluorescence (A) reveals PDP1 accumulation in sLNV nuclei. Bar graphs (B) show the number of neurons labeled with anti-PDP1 immunofluorescence (mean ± SEM). Representative images of sLNVs from flies of the indicated genotypes at the indicated time points are shown. N.S. indicates complete absence of sLNV anti-PDP1 staining above background for that time point and genotype. In LD or on DD-D2, sLNVs of control pdf>μO-MrVIA flies exhibit peak PDP1 staining at ZT/CT18–ZT/CT22 (p < 0.001). Peak of PDP1 accumulation in sLNVs expressing μO-MrVIA is slightly delayed to CT18–CT22 and CT2 by DD-D4 and CT22 to CT2 by DD-D6 (p < 0.001). PDP1 accumulation in the sLNVs of pdf>δ-ACTX-Hv1a flies exhibits temporal pattern similar to that of control pdf>μO-MrVIA flies in LD and on DD-D2 and DD-D4, with peak at ZT/CT18–ZT/CT22 and trough at ZT/CT6–ZT/CT10 (p < 0.001). On DD-D6, peak PDP1 accumulation in the sLNVs of pdf>δ-ACTX-Hv1a flies is slightly advanced to CT18 compared with CT22–CT2 of control pdf>μO-MrVIA flies (p < 0.001). Differences among different genotypes at different circadian times were compared using ANOVA with Tukey-Kramer multiple comparisons. n > 22 brain hemispheres for each experimental group.
Figure 10. Membrane-Tethered δ-ACTX-Hv1a Expression in LNV Neurons Induces Short Period of PDP1 Oscillation in LNDs in DDRed anti-PDP1 immunofluorescence (A) reveals PDP1 accumulation in LND nuclei. Bar graphs (B) show the number of neurons labeled with anti-PDP1 immunofluorescence (mean ± SEM). Control pdf>μO-MrVIA flies exhibit a similar temporal pattern of PDP1 accumulation in the LNDs as in the sLNVs, with peak centered around CT22 (p < 0.001). Experimental pdf>δ-ACTX-Hv1a flies exhibit similar temporal pattern of PDP1 oscillation to control pdf>μO-MrVIA flies on DD-D2 with peak at CT22 and trough at CT10. On DD-D4, LNDs of pdf>δ-ACTX-Hv1a flies exhibit damped peak of PDP1 oscillation at CT22 and trough at CT2-CT6 (p < 0.001). However, by DD-D6, a phase advance of PDP1 accumulation in the nuclei of LNDs induced by δ-ACTX-Hv1a expression manifests, with a peak at CT10 and trough at CT22-CT2 (p < 0.001). δ-ACTX-Hv1a expression in LNVs does not affect PDP1 oscillation in LND neurons in LD. Differences among different genotypes at different circadian times were compared using ANOVA with Tukey-Kramer multiple comparisons. n > 22 brain hemispheres for each experimental group, and error bars indicate SEM.
Figure 11. Membrane-Tethered δ-ACTX-Hv1a Expression in LNV Neurons Induces Short Period of PDP1 Oscillation in DN1s in DDRed anti-PDP1 immunofluorescence (A) reveals PDP1 accumulation in DN1 nuclei. Bar graphs (B) show the number of neurons labeled with anti-PDP1 immunofluorescence (mean ± SEM). DN1s of control pdf>μO-MrVIA flies exhibit a peak of PDP1 accumulation at ZT18–ZT22 and trough at ZT6 (p < 0.001), in phase with sLNVs in LD conditions. In DD conditions, PDP1 oscillation in DN1s peaks at around CT18 on DD-D2 and DD-D4, and trough at CT6–CT10 on DD-D2 and CT2 on DD-D4 (p < 0.001). On DD-D6, PDP1 oscillation in DN1s of control flies peaks at CT22–CT2 and trough at CT14 (p < 0.001). In contrast, on DD-D2, experimental pdf>δ-ACTX-Hv1a flies exhibit PDP1 accumulation in the DN1s with peak at CT14–CT18 and trough at CT2–CT6, approximately 4 h earlier than in control flies. PDP1 accumulation in DN1s of pdf>δ-ACTX-Hv1a flies continuously shifts peak from CT10–CT14 by DD-D4 (p < 0.001) to CT6–CT10 by DD-D6 (p< 0.001). δ-ACTX-Hv1a expression in LNVs does not affect PDP1 oscillation in DN1 neurons in LD. Differences among different genotypes at different circadian times were compared using ANOVA with Tukey-Kramer multiple comparisons. n >22 brain hemispheres for each experimental group, and error bars indicate SEM.
Figure 12. Membrane-Tethered δ-ACTX-Hv1a Expression in LNV Neurons Induces Short Period of PDP1 Oscillation in DN2s in DDRed anti-PDP1 immunofluorescence (A) reveals PDP1 accumulation in DN2 nuclei. Bar graphs (B) show the percentage of brain hemispheres with an identified pair of anatomically distinguishable PDP1-positive DN2s. The DN2s of control pdf>μO-MrVIA flies drift out of phase with the 24-h day and the other cell groups, exhibiting peak PDP1 accumulation at CT14 on DD-D2, CT10 on DD-D4, and CT6 on DD-D6. The DN2s of experimental pdf>δ-ACTX-Hv1a flies exhibit a similar temporal pattern of PDP1 accumulation to control flies in LD. In DD conditions, PDP1 accumulation in DN2s of pdf>δ-ACTX-Hv1a flies phase advance more rapidly than control flies, with peak at CT10–CT14 on DD-D2, CT6 on DD-D4, and CT22 on DD-D6 (p < 0.01, χ2). n >22 brain hemispheres for each experimental group and error bars indicate SEM.
Benito,
PDP1epsilon functions downstream of the circadian oscillator to mediate behavioral rhythms.
2007, Pubmed
Benito,
PDP1epsilon functions downstream of the circadian oscillator to mediate behavioral rhythms.
2007,
Pubmed Blanchardon,
Defining the role of Drosophila lateral neurons in the control of circadian rhythms in motor activity and eclosion by targeted genetic ablation and PERIOD protein overexpression.
2001,
Pubmed Blau,
Cycling vrille expression is required for a functional Drosophila clock.
1999,
Pubmed Brand,
Targeted gene expression as a means of altering cell fates and generating dominant phenotypes.
1993,
Pubmed Branton,
Neurotoxins from Plectreurys spider venom are potent presynaptic blockers in Drosophila.
1987,
Pubmed Cao,
Circadian control of membrane excitability in Drosophila melanogaster lateral ventral clock neurons.
2008,
Pubmed Chong,
The omega-atracotoxins: selective blockers of insect M-LVA and HVA calcium channels.
2007,
Pubmed Cyran,
vrille, Pdp1, and dClock form a second feedback loop in the Drosophila circadian clock.
2003,
Pubmed Emery,
CRY, a Drosophila clock and light-regulated cryptochrome, is a major contributor to circadian rhythm resetting and photosensitivity.
1998,
Pubmed Emery,
Drosophila CRY is a deep brain circadian photoreceptor.
2000,
Pubmed Feng,
Cloning and functional analysis of TipE, a novel membrane protein that enhances Drosophila para sodium channel function.
1995,
Pubmed
,
Xenbase Gekakis,
Isolation of timeless by PER protein interaction: defective interaction between timeless protein and long-period mutant PERL.
1995,
Pubmed Goldin,
Maintenance of Xenopus laevis and oocyte injection.
1992,
Pubmed
,
Xenbase Grima,
Morning and evening peaks of activity rely on different clock neurons of the Drosophila brain.
2004,
Pubmed Grolleau,
Electrophysiological analysis of the neurotoxic action of a funnel-web spider toxin, delta-atracotoxin-HV1a, on insect voltage-gated Na+ channels.
2001,
Pubmed Harrisingh,
Intracellular Ca2+ regulates free-running circadian clock oscillation in vivo.
2007,
Pubmed Helfrich-Förster,
Robust circadian rhythmicity of Drosophila melanogaster requires the presence of lateral neurons: a brain-behavioral study of disconnected mutants.
1998,
Pubmed Helfrich-Förster,
Ectopic expression of the neuropeptide pigment-dispersing factor alters behavioral rhythms in Drosophila melanogaster.
2000,
Pubmed Hong,
Spatial and temporal expression patterns of two sodium channel genes in Drosophila.
1994,
Pubmed Hyun,
Drosophila GPCR Han is a receptor for the circadian clock neuropeptide PDF.
2005,
Pubmed Ibañez-Tallon,
Tethering naturally occurring peptide toxins for cell-autonomous modulation of ion channels and receptors in vivo.
2004,
Pubmed
,
Xenbase Kaneko,
Disruption of synaptic transmission or clock-gene-product oscillations in circadian pacemaker cells of Drosophila cause abnormal behavioral rhythms.
2000,
Pubmed Kula,
PDF cycling in the dorsal protocerebrum of the Drosophila brain is not necessary for circadian clock function.
2006,
Pubmed Lear,
A G protein-coupled receptor, groom-of-PDF, is required for PDF neuron action in circadian behavior.
2005,
Pubmed Lebovitz,
Molecular characterization and expression of the (Na+ + K+)-ATPase alpha-subunit in Drosophila melanogaster.
1989,
Pubmed Leung,
Spider toxins selectively block calcium currents in Drosophila.
1989,
Pubmed Lim,
Clockwork orange encodes a transcriptional repressor important for circadian-clock amplitude in Drosophila.
2007,
Pubmed Lin,
The neuropeptide pigment-dispersing factor coordinates pacemaker interactions in the Drosophila circadian system.
2004,
Pubmed Littleton,
Ion channels and synaptic organization: analysis of the Drosophila genome.
2000,
Pubmed Maggio,
Scanning mutagenesis of a Janus-faced atracotoxin reveals a bipartite surface patch that is essential for neurotoxic function.
2002,
Pubmed McGuire,
Spatiotemporal rescue of memory dysfunction in Drosophila.
2003,
Pubmed McGuire,
Spatiotemporal gene expression targeting with the TARGET and gene-switch systems in Drosophila.
2004,
Pubmed Mertens,
PDF receptor signaling in Drosophila contributes to both circadian and geotactic behaviors.
2005,
Pubmed Murad,
A subset of dorsal neurons modulates circadian behavior and light responses in Drosophila.
2007,
Pubmed Myers,
Positional cloning and sequence analysis of the Drosophila clock gene, timeless.
1995,
Pubmed Nitabach,
Organization of the Drosophila circadian control circuit.
2008,
Pubmed Nitabach,
Electrical silencing of Drosophila pacemaker neurons stops the free-running circadian clock.
2002,
Pubmed Nitabach,
Electrical hyperexcitation of lateral ventral pacemaker neurons desynchronizes downstream circadian oscillators in the fly circadian circuit and induces multiple behavioral periods.
2006,
Pubmed
,
Xenbase Park,
Differential regulation of circadian pacemaker output by separate clock genes in Drosophila.
2000,
Pubmed Peng,
Drosophila free-running rhythms require intercellular communication.
2003,
Pubmed Petri,
Pigment-dispersing hormone shifts the phase of the circadian pacemaker of the cockroach Leucophaea maderae.
1997,
Pubmed Picot,
Light activates output from evening neurons and inhibits output from morning neurons in the Drosophila circadian clock.
2007,
Pubmed Ramaswami,
Two sodium-channel genes in Drosophila: implications for channel diversity.
1989,
Pubmed Renn,
A pdf neuropeptide gene mutation and ablation of PDF neurons each cause severe abnormalities of behavioral circadian rhythms in Drosophila.
1999,
Pubmed Reppert,
Comparing clockworks: mouse versus fly.
2000,
Pubmed Rubin,
Genetic transformation of Drosophila with transposable element vectors.
1982,
Pubmed Sehgal,
Loss of circadian behavioral rhythms and per RNA oscillations in the Drosophila mutant timeless.
1994,
Pubmed Sehgal,
Rhythmic expression of timeless: a basis for promoting circadian cycles in period gene autoregulation.
1995,
Pubmed Sehgal,
What makes the circadian clock tick: genes that keep time?
1999,
Pubmed Shafer,
Widespread receptivity to neuropeptide PDF throughout the neuronal circadian clock network of Drosophila revealed by real-time cyclic AMP imaging.
2008,
Pubmed Sheeba,
Circadian- and light-dependent regulation of resting membrane potential and spontaneous action potential firing of Drosophila circadian pacemaker neurons.
2008,
Pubmed Sheeba,
Pigment dispersing factor-dependent and -independent circadian locomotor behavioral rhythms.
2008,
Pubmed Stanewsky,
The cryb mutation identifies cryptochrome as a circadian photoreceptor in Drosophila.
1998,
Pubmed Stoleru,
The Drosophila circadian network is a seasonal timer.
2007,
Pubmed Stoleru,
A resetting signal between Drosophila pacemakers synchronizes morning and evening activity.
2005,
Pubmed Stoleru,
Coupled oscillators control morning and evening locomotor behaviour of Drosophila.
2004,
Pubmed Terlau,
MicroO-conotoxin MrVIA inhibits mammalian sodium channels, but not through site I.
1996,
Pubmed
,
Xenbase Van Dongen,
A procedure of multiple period searching in unequally spaced time-series with the Lomb-Scargle method.
1999,
Pubmed Veleri,
A self-sustaining, light-entrainable circadian oscillator in the Drosophila brain.
2003,
Pubmed Wang,
Discovery and characterization of a family of insecticidal neurotoxins with a rare vicinal disulfide bridge.
2000,
Pubmed Wang,
Structure-function studies of omega-atracotoxin, a potent antagonist of insect voltage-gated calcium channels.
1999,
Pubmed Warmke,
Functional expression of Drosophila para sodium channels. Modulation by the membrane protein TipE and toxin pharmacology.
1997,
Pubmed
,
Xenbase Williams,
Molecular components of the circadian system in Drosophila.
2001,
Pubmed Wu,
Electrical silencing of PDF neurons advances the phase of non-PDF clock neurons in Drosophila.
2008,
Pubmed Young,
Time zones: a comparative genetics of circadian clocks.
2001,
Pubmed Zhou,
A voltage-gated calcium-selective channel encoded by a sodium channel-like gene.
2004,
Pubmed
,
Xenbase