Click here to close
Hello! We notice that you are using Internet Explorer, which is not supported by Xenbase and may cause the site to display incorrectly.
We suggest using a current version of Chrome,
FireFox, or Safari.
J Cell Biol
2008 Nov 17;1834:589-95. doi: 10.1083/jcb.200807185.
Show Gene links
Show Anatomy links
Nucleolar protein B23/nucleophosmin regulates the vertebrate SUMO pathway through SENP3 and SENP5 proteases.
Yun C, Wang Y, Mukhopadhyay D, Backlund P, Kolli N, Yergey A, Wilkinson KD, Dasso M.
???displayArticle.abstract???
Ubiquitin-like protein/sentrin-specific proteases (Ulp/SENPs) mediate both processing and deconjugation of small ubiquitin-like modifier proteins (SUMOs). Here, we show that Ulp/SENP family members SENP3 and SENP5 localize within the granular component of the nucleolus, a subnucleolar compartment that contains B23/nucleophosmin. B23/nucleophosmin is an abundant shuttling phosphoprotein, which plays important roles in ribosome biogenesis and which has been strongly implicated in hematopoietic malignancies. Moreover, we found that B23/nucleophosmin binds SENP3 and SENP5 in Xenopus laevis egg extracts and that it is essential for stable accumulation of SENP3 and SENP5 in mammalian tissue culture cells. After either codepletion of SENP3 and SENP5 or depletion of B23/nucleophosmin, we observed accumulation of SUMO proteins within nucleoli. Finally, depletion of these Ulp/SENPs causes defects in ribosome biogenesis reminiscent of phenotypes observed in the absence of B23/nucleophosmin. Together, these results suggest that regulation of SUMO deconjugation may be a major facet of B23/nucleophosmin function in vivo.
Figure 1. SENP3 and SENP5 colocalize and associate with B23/nucleophosmin. (A) U2OS-derived cell lines expressing GFP-SENP3 and GFP-SENP5 were transfected with a plasmid for expression of dsRed-fibrillarin (top). After 48 h, the cells were fixed and immunostained with monoclonal anti-UBF antibodies. The left column shows GFP, dsRed, and anti-UBF in the context of the nucleus, with DNA stained in blue using Hoechst 33342. The same cells were transfected with dsRed-B23/nucleophosmin (bottom). (B) Rabbit IgG (IgG), anti-xSENP3, or anti-xB23/nucleophosmin (xB23/NPM) antibodies were used for immunoprecipitation from 100 μl of interphase XEE (top). The samples were subjected to SDS-PAGE and immunoblotting with anti-xSENP3 or anti-B23/nucleophosmin antibodies. To test xSENP5 binding to xB23/nucleophosmin, 25 μl of XEE containing in vitro–translated FLAG-tagged xSENP5 was mixed with equal volume of interphase XEE. Immunoprecipitations were performed with anti-FLAG or anti-xB23/NPM antibodies (bottom). The samples were subjected to immunoblotting with anti-FLAG or anti-xB23/NPM antibodies. (C) Anti-xSENP3 was used for immunoprecipitation from IgG-treated control (+) or xB23/NPM-depleted (−) XEEs. The samples were subjected to SDS-PAGE and Western blotting with anti-xSENP3, -Rpl26, -RplP0, or -xB23/NPM antibodies, as indicated on the right.
Figure 2. SENP3 and SENP5 codepletion cause nucleolar SUMO protein accumulation. (A) HeLa cells were transfected with siRNAs directed against SENP3 and SENP5, either singly or in combination. 72 h after transfection, depletion was confirmed by Western blotting. (B) Cells depleted of SENP3, SENP5, or both proteins were stained with antibodies against B23/nucleophosmin (B23; red) and either SUMO-1 (left; green) or SUMO-2/3 (right; green).
Figure 3. Depletion of SENP3 or SENP5 cause defects in ribosome biogenesis. (A) HeLa cells were transfected with control oligonucleotides (Control) or siRNAs directed against SENP3 (ΔSENP3) and SENP5 (ΔSENP5) or both SENP3 and SENP5 (ΔSENP3/5). 72 h later, the cells were pulsed with [3H]uridine for 25 min, followed by washing and incubation with fresh media supplemented with 1 mg/ml of cold uridine for the indicated times (in hours). At each time point, equal numbers of cells were harvested for analysis of rRNA synthesis and processing. (Bottom) Western blots of cell extracts to monitor SENP3 and SENP5 and Western blotting of actin as a loading control. Ethidium bromide staining shows the amount of total RNA loaded in each lane. (B) The amounts of 28S and 32S RNAs were quantitated within three independent experiments as in A after 2 h. Ratios of 32S to 28S RNAs were calculated for each experiment. Bars represent the mean values calculated from the three experiments ± SD. (C) The amount of 47S pre-rRNA transcript was quantitated at the initiation of the chase period (0 h) within three independent experiments as in A and normalized to the levels found in cells treated with control oligonucleotides. Bars represent the mean of normalized values from the three experiments ± SD.
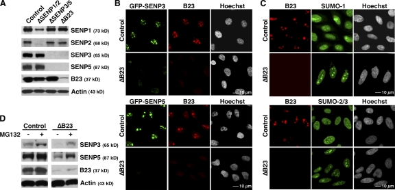
Figure 4. B23/nucleophosmin regulates SENP3 and SENP5 abundance. (A) HeLa cells were transfected with control oligonucleotides (left lane), siRNAs for codepletion of SENP1 and SENP2 (second lane), siRNAs for codepletion of SENP3 and SENP5 (third lane), or siRNAs for depletion of B23/nucleophosmin (right lane). After 72 h, the cells were harvested and immunoblotted with the indicated antibodies, where actin serves as a loading control. (B) U2OS cells stably expressing either GFP-SENP3 (top) or GFP-SENP5 (bottom) were transfected with control or B23/nucleophosmin siRNA, as indicated. After 72 h, the cells were washed and fixed with 4% paraformaldehyde and stained with antibodies against B23/nucleophosmin (red). Signals from the GFP-SENP3 and GFP-SENP5 fusion proteins are shown in green. (C) As in A, HeLa cells were transfected with control oligonucleotides or with siRNAs for depletion of B23/nucleophosmin. After 72 h, the cells were stained with antibodies against B23/nucleophosmin (red) and against either SUMO-1 or SUMO-2/3 (green), as indicated. (D) 48 h after transfection with control or B23/nucleophosmin siRNAs, HeLa cells were treated for 6 h with 20 μM of proteasome inhibitor MG132 (+) or DMSO (−). The cells were harvested and subjected to Western blotting analysis with antibodies against SENP3, SENP5, B23/nucleophosmin, and actin, as indicated.
Figure 5. Enhanced SUMO modification of RPL37A and GNL2 after depletion of SENP3 and SENP5. U2OS stably expressing full-length His-tagged versions of SUMO-1 and SUMO-2 (His-SUMO1F and His-SUMO2F) were transfected with siRNAs for codepletion of SENP3 and SENP5 or with control oligonucleotides. After 72 h, the cells were harvested and His6-SUMO–modified proteins were isolated. Total cell extracts and His6 affinity fractions were analyzed by Western blotting with antibodies against RPL37A (top), GNL2 (middle), or B23/nucleophosmin (bottom).
Ayaydin,
Distinct in vivo dynamics of vertebrate SUMO paralogues.
2004, Pubmed
Ayaydin,
Distinct in vivo dynamics of vertebrate SUMO paralogues.
2004,
Pubmed Azuma,
SUMO-2/3 regulates topoisomerase II in mitosis.
2003,
Pubmed
,
Xenbase Boisvert,
The multifunctional nucleolus.
2007,
Pubmed Boyarchuk,
Bub1 is essential for assembly of the functional inner centromere.
2007,
Pubmed
,
Xenbase Denison,
A proteomic strategy for gaining insights into protein sumoylation in yeast.
2005,
Pubmed Di Bacco,
The SUMO-specific protease SENP5 is required for cell division.
2006,
Pubmed Gong,
Characterization of a family of nucleolar SUMO-specific proteases with preference for SUMO-2 or SUMO-3.
2006,
Pubmed Grisendi,
Nucleophosmin and cancer.
2006,
Pubmed Haindl,
The nucleolar SUMO-specific protease SENP3 reverses SUMO modification of nucleophosmin and is required for rRNA processing.
2008,
Pubmed Hannich,
Defining the SUMO-modified proteome by multiple approaches in Saccharomyces cerevisiae.
2005,
Pubmed Hay,
SUMO-specific proteases: a twist in the tail.
2007,
Pubmed Hay,
SUMO: a history of modification.
2005,
Pubmed Itahana,
Tumor suppressor ARF degrades B23, a nucleolar protein involved in ribosome biogenesis and cell proliferation.
2003,
Pubmed Johnson,
Protein modification by SUMO.
2004,
Pubmed Li,
The yeast ULP2 (SMT4) gene encodes a novel protease specific for the ubiquitin-like Smt3 protein.
2000,
Pubmed Li,
A new protease required for cell-cycle progression in yeast.
1999,
Pubmed Liu,
Sumoylation of nucleophosmin/B23 regulates its subcellular localization, mediating cell proliferation and survival.
2007,
Pubmed Mukhopadhyay,
Modification in reverse: the SUMO proteases.
2007,
Pubmed Orjalo,
The Nup107-160 nucleoporin complex is required for correct bipolar spindle assembly.
2006,
Pubmed
,
Xenbase Panse,
Formation and nuclear export of preribosomes are functionally linked to the small-ubiquitin-related modifier pathway.
2006,
Pubmed Panse,
A proteome-wide approach identifies sumoylated substrate proteins in yeast.
2004,
Pubmed Powers,
Preparation and use of interphase Xenopus egg extracts.
2001,
Pubmed
,
Xenbase Rodriguez,
SUMO-1 modification activates the transcriptional response of p53.
1999,
Pubmed Savkur,
Preferential cleavage in pre-ribosomal RNA byprotein B23 endoribonuclease.
1998,
Pubmed Sherr,
Divorcing ARF and p53: an unsettled case.
2006,
Pubmed Szebeni,
Nucleolar protein B23 has molecular chaperone activities.
1999,
Pubmed Venema,
Yeast Rrp9p is an evolutionarily conserved U3 snoRNP protein essential for early pre-rRNA processing cleavages and requires box C for its association.
2000,
Pubmed Wohlschlegel,
Global analysis of protein sumoylation in Saccharomyces cerevisiae.
2004,
Pubmed