XB-ART-38703
J Cell Biol
2008 Dec 15;1836:1007-17. doi: 10.1083/jcb.200807006.
Show Gene links
Show Anatomy links
CaM kinase II initiates meiotic spindle depolymerization independently of APC/C activation.
???displayArticle.abstract???
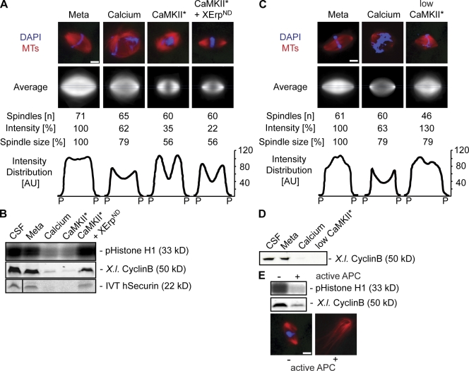
Altered spindle microtubule dynamics at anaphase onset are the basis for chromosome segregation. In Xenopus laevis egg extracts, increasing free calcium levels and subsequently rising calcium-calmodulin-dependent kinase II (CaMKII) activity promote a release from meiosis II arrest and reentry into anaphase. CaMKII induces the activation of the anaphase-promoting complex/cyclosome (APC/C), which destines securin and cyclin B for degradation to allow chromosome separation and mitotic exit. In this study, we investigated the calcium-dependent signal responsible for microtubule depolymerization at anaphase onset after release from meiotic arrest in Xenopus egg extracts. Using Ran-guanosine triphosphate-mediated microtubule assemblies and quantitative analysis of complete spindles, we demonstrate that CaMKII triggers anaphase microtubule depolymerization. A CaMKII-induced twofold increase in microtubule catastrophe rates can explain reduced microtubule stability. However, calcium or constitutively active CaMKII promotes microtubule destabilization even upon APC/C inhibition and in the presence of high cyclin-dependent kinase 1 activity. Therefore, our data demonstrate that CaMKII turns on parallel pathways to activate the APC/C and to induce microtubule depolymerization at meiotic anaphase onset.
???displayArticle.pubmedLink??? 19064669
???displayArticle.pmcLink??? PMC2600749
???displayArticle.link??? J Cell Biol
Species referenced: Xenopus laevis
Genes referenced: aurka btg3 camk2g ccnb1.2 cdk1 gnao1 ran tpx2
???attribute.lit??? ???displayArticles.show???
References [+] :
Blower,
A Rae1-containing ribonucleoprotein complex is required for mitotic spindle assembly.
2005, Pubmed,
Xenbase
Blower, A Rae1-containing ribonucleoprotein complex is required for mitotic spindle assembly. 2005, Pubmed , Xenbase
Busa, An elevated free cytosolic Ca2+ wave follows fertilization in eggs of the frog, Xenopus laevis. 1985, Pubmed , Xenbase
Carazo-Salas, Ran-GTP coordinates regulation of microtubule nucleation and dynamics during mitotic-spindle assembly. 2001, Pubmed , Xenbase
Carazo-Salas, Generation of GTP-bound Ran by RCC1 is required for chromatin-induced mitotic spindle formation. 1999, Pubmed , Xenbase
Cassimeris, Regulation of microtubule-associated proteins. 2001, Pubmed
Cassimeris, Regulated assembly of the mitotic spindle: a perspective from two ends. 2003, Pubmed
Chang, Calcium/calmodulin-dependent protein kinase II inhibitor protein: localization of isoforms in rat brain. 2001, Pubmed
Ciciarello, Spatial control of mitosis by the GTPase Ran. 2007, Pubmed
Clarke, Spatial and temporal control of nuclear envelope assembly by Ran GTPase. 2004, Pubmed , Xenbase
Compton, Spindle assembly in animal cells. 2000, Pubmed
Desai, Anaphase A chromosome movement and poleward spindle microtubule flux occur At similar rates in Xenopus extract spindles. 1998, Pubmed , Xenbase
Félix, Cdc2 H1 kinase is negatively regulated by a type 2A phosphatase in the Xenopus early embryonic cell cycle: evidence from the effects of okadaic acid. 1990, Pubmed , Xenbase
Gadde, Mechanisms and molecules of the mitotic spindle. 2004, Pubmed
Görlich, Isolation of a protein that is essential for the first step of nuclear protein import. 1994, Pubmed , Xenbase
Gruss, The mechanism of spindle assembly: functions of Ran and its target TPX2. 2004, Pubmed
Gruss, Ran induces spindle assembly by reversing the inhibitory effect of importin alpha on TPX2 activity. 2001, Pubmed , Xenbase
Hanks, Protein kinase catalytic domain sequence database: identification of conserved features of primary structure and classification of family members. 1991, Pubmed
Hansen, CaMKII and polo-like kinase 1 sequentially phosphorylate the cytostatic factor Emi2/XErp1 to trigger its destruction and meiotic exit. 2006, Pubmed , Xenbase
Heald, Self-organization of microtubules into bipolar spindles around artificial chromosomes in Xenopus egg extracts. 1996, Pubmed , Xenbase
Holloway, Anaphase is initiated by proteolysis rather than by the inactivation of maturation-promoting factor. 1993, Pubmed , Xenbase
Holmfeldt, CaMKIIgamma-mediated inactivation of the Kin I kinesin MCAK is essential for bipolar spindle formation. 2005, Pubmed
Hyman, Preparation of modified tubulins. 1991, Pubmed
Izaurralde, The asymmetric distribution of the constituents of the Ran system is essential for transport into and out of the nucleus. 1997, Pubmed
Jones, Ca(2+)-induced loss of Ca2+/calmodulin-dependent protein kinase II activity in pancreatic beta-cells. 1998, Pubmed
Kline-Smith, Mitotic spindle assembly and chromosome segregation: refocusing on microtubule dynamics. 2004, Pubmed
Koffa, HURP is part of a Ran-dependent complex involved in spindle formation. 2006, Pubmed , Xenbase
Liu, Calcium elevation at fertilization coordinates phosphorylation of XErp1/Emi2 by Plx1 and CaMK II to release metaphase arrest by cytostatic factor. 2005, Pubmed , Xenbase
Lorca, Calmodulin-dependent protein kinase II mediates inactivation of MPF and CSF upon fertilization of Xenopus eggs. 1993, Pubmed , Xenbase
Maddox, Direct observation of microtubule dynamics at kinetochores in Xenopus extract spindles: implications for spindle mechanics. 2003, Pubmed , Xenbase
Mitchison, Mitosis: a history of division. 2001, Pubmed
Mochida, Calcineurin is required to release Xenopus egg extracts from meiotic M phase. 2007, Pubmed , Xenbase
Morin, The proteolysis-dependent metaphase to anaphase transition: calcium/calmodulin-dependent protein kinase II mediates onset of anaphase in extracts prepared from unfertilized Xenopus eggs. 1994, Pubmed , Xenbase
Murray, Cell cycle extracts. 1991, Pubmed
Murray, The role of cyclin synthesis and degradation in the control of maturation promoting factor activity. 1989, Pubmed , Xenbase
Murray, Real time observation of anaphase in vitro. 1996, Pubmed , Xenbase
Nasmyth, Segregating sister genomes: the molecular biology of chromosome separation. 2002, Pubmed , Xenbase
Niethammer, Discrete states of a protein interaction network govern interphase and mitotic microtubule dynamics. 2007, Pubmed , Xenbase
Nishiyama, Transient activation of calcineurin is essential to initiate embryonic development in Xenopus laevis. 2007, Pubmed , Xenbase
Philpott, Sperm decondensation in Xenopus egg cytoplasm is mediated by nucleoplasmin. 1991, Pubmed , Xenbase
Rauh, Calcium triggers exit from meiosis II by targeting the APC/C inhibitor XErp1 for degradation. 2005, Pubmed , Xenbase
Sawin, Mitotic spindle assembly by two different pathways in vitro. 1991, Pubmed , Xenbase
Schmidt, Xenopus polo-like kinase Plx1 regulates XErp1, a novel inhibitor of APC/C activity. 2005, Pubmed , Xenbase
Skoufias, Mitosis persists in the absence of Cdk1 activity when proteolysis or protein phosphatase activity is suppressed. 2007, Pubmed
Stemmann, Dual inhibition of sister chromatid separation at metaphase. 2001, Pubmed , Xenbase
Tournebize, Control of microtubule dynamics by the antagonistic activities of XMAP215 and XKCM1 in Xenopus egg extracts. 2000, Pubmed , Xenbase
Tournier, Centrosomes competent for parthenogenesis in Xenopus eggs support procentriole budding in cell-free extracts. 1991, Pubmed , Xenbase
Tung, A role for the anaphase-promoting complex inhibitor Emi2/XErp1, a homolog of early mitotic inhibitor 1, in cytostatic factor arrest of Xenopus eggs. 2005, Pubmed , Xenbase
Verde, Regulation of microtubule dynamics by cdc2 protein kinase in cell-free extracts of Xenopus eggs. 1990, Pubmed , Xenbase
Walczak, XKCM1: a Xenopus kinesin-related protein that regulates microtubule dynamics during mitotic spindle assembly. 1996, Pubmed , Xenbase
Weis, Characterization of the nuclear protein import mechanism using Ran mutants with altered nucleotide binding specificities. 1996, Pubmed
Wittmann, The spindle: a dynamic assembly of microtubules and motors. 2001, Pubmed
Wittmann, TPX2, A novel xenopus MAP involved in spindle pole organization. 2000, Pubmed , Xenbase
Yanagida, Basic mechanism of eukaryotic chromosome segregation. 2005, Pubmed
Zhang, Chromosomes initiate spindle assembly upon experimental dissolution of the nuclear envelope in grasshopper spermatocytes. 1995, Pubmed
